Table of Contents for
Squid: The Definitive Guide

Version ebook / Retour

Cover image for bash Cookbook, 2nd Edition Squid: The Definitive Guide by Duane Wessels Published by O'Reilly Media, Inc., 2004
  1. Cover
  2. Squid: The Definitive Guide
  3. Squid: The Definitive Guide
  4. Dedication
  5. Preface
  6. 1. Introduction
  7. 2. Getting Squid
  8. 3. Compiling and Installing
  9. 4. Configuration Guide for the Eager
  10. 5. Running Squid
  11. 6. All About Access Controls
  12. 7. Disk Cache Basics
  13. 8. Advanced Disk Cache Topics
  14. 9. Interception Caching
  15. 10. Talking to Other Squids
  16. 11. Redirectors
  17. 12. Authentication Helpers
  18. 13. Log Files
  19. 14. Monitoring Squid
  20. 15. Server Accelerator Mode
  21. 16. Debugging and Troubleshooting
  22. A. Config File Reference
  23. http_port
  24. https_port
  25. ssl_unclean_shutdown
  26. icp_port
  27. htcp_port
  28. mcast_groups
  29. udp_incoming_address
  30. udp_outgoing_address
  31. cache_peer
  32. cache_peer_domain
  33. neighbor_type_domain
  34. icp_query_timeout
  35. maximum_icp_query_timeout
  36. mcast_icp_query_timeout
  37. dead_peer_timeout
  38. hierarchy_stoplist
  39. no_cache
  40. cache_access_log
  41. cache_log
  42. cache_store_log
  43. cache_swap_log
  44. emulate_httpd_log
  45. log_ip_on_direct
  46. cache_dir
  47. cache_mem
  48. cache_swap_low
  49. cache_swap_high
  50. maximum_object_size
  51. minimum_object_size
  52. maximum_object_size_in_memory
  53. cache_replacement_policy
  54. memory_replacement_policy
  55. store_dir_select_algorithm
  56. mime_table
  57. ipcache_size
  58. ipcache_low
  59. ipcache_high
  60. fqdncache_size
  61. log_mime_hdrs
  62. useragent_log
  63. referer_log
  64. pid_filename
  65. debug_options
  66. log_fqdn
  67. client_netmask
  68. ftp_user
  69. ftp_list_width
  70. ftp_passive
  71. ftp_sanitycheck
  72. cache_dns_program
  73. dns_children
  74. dns_retransmit_interval
  75. dns_timeout
  76. dns_defnames
  77. dns_nameservers
  78. hosts_file
  79. diskd_program
  80. unlinkd_program
  81. pinger_program
  82. redirect_program
  83. redirect_children
  84. redirect_rewrites_host_header
  85. redirector_access
  86. redirector_bypass
  87. auth_param
  88. authenticate_ttl
  89. authenticate_cache_garbage_interval
  90. authenticate_ip_ttl
  91. external_acl_type
  92. wais_relay_host
  93. wais_relay_port
  94. request_header_max_size
  95. request_body_max_size
  96. refresh_pattern
  97. quick_abort_min
  98. quick_abort_max
  99. quick_abort_pct
  100. negative_ttl
  101. positive_dns_ttl
  102. negative_dns_ttl
  103. range_offset_limit
  104. connect_timeout
  105. peer_connect_timeout
  106. read_timeout
  107. request_timeout
  108. persistent_request_timeout
  109. client_lifetime
  110. half_closed_clients
  111. pconn_timeout
  112. ident_timeout
  113. shutdown_lifetime
  114. acl
  115. http_access
  116. http_reply_access
  117. icp_access
  118. miss_access
  119. cache_peer_access
  120. ident_lookup_access
  121. tcp_outgoing_tos
  122. tcp_outgoing_address
  123. reply_body_max_size
  124. cache_mgr
  125. cache_effective_user
  126. cache_effective_group
  127. visible_hostname
  128. unique_hostname
  129. hostname_aliases
  130. announce_period
  131. announce_host
  132. announce_file
  133. announce_port
  134. httpd_accel_host
  135. httpd_accel_port
  136. httpd_accel_single_host
  137. httpd_accel_with_proxy
  138. httpd_accel_uses_host_header
  139. dns_testnames
  140. logfile_rotate
  141. append_domain
  142. tcp_recv_bufsize
  143. err_html_text
  144. deny_info
  145. memory_pools
  146. memory_pools_limit
  147. forwarded_for
  148. log_icp_queries
  149. icp_hit_stale
  150. minimum_direct_hops
  151. minimum_direct_rtt
  152. cachemgr_passwd
  153. store_avg_object_size
  154. store_objects_per_bucket
  155. client_db
  156. netdb_low
  157. netdb_high
  158. netdb_ping_period
  159. query_icmp
  160. test_reachability
  161. buffered_logs
  162. reload_into_ims
  163. always_direct
  164. never_direct
  165. header_access
  166. header_replace
  167. icon_directory
  168. error_directory
  169. maximum_single_addr_tries
  170. snmp_port
  171. snmp_access
  172. snmp_incoming_address
  173. snmp_outgoing_address
  174. as_whois_server
  175. wccp_router
  176. wccp_version
  177. wccp_incoming_address
  178. wccp_outgoing_address
  179. delay_pools
  180. delay_class
  181. delay_access
  182. delay_parameters
  183. delay_initial_bucket_level
  184. incoming_icp_average
  185. incoming_http_average
  186. incoming_dns_average
  187. min_icp_poll_cnt
  188. min_dns_poll_cnt
  189. min_http_poll_cnt
  190. max_open_disk_fds
  191. offline_mode
  192. uri_whitespace
  193. broken_posts
  194. mcast_miss_addr
  195. mcast_miss_ttl
  196. mcast_miss_port
  197. mcast_miss_encode_key
  198. nonhierarchical_direct
  199. prefer_direct
  200. strip_query_terms
  201. coredump_dir
  202. ignore_unknown_nameservers
  203. digest_generation
  204. digest_bits_per_entry
  205. digest_rebuild_period
  206. digest_rewrite_period
  207. digest_swapout_chunk_size
  208. digest_rebuild_chunk_percentage
  209. chroot
  210. client_persistent_connections
  211. server_persistent_connections
  212. pipeline_prefetch
  213. extension_methods
  214. request_entities
  215. high_response_time_warning
  216. high_page_fault_warning
  217. high_memory_warning
  218. ie_refresh
  219. vary_ignore_expire
  220. sleep_after_fork
  221. B. The Memory Cache
  222. C. Delay Pools
  223. D. Filesystem Performance Benchmarks
  224. E. Squid on Windows
  225. F. Configuring Squid Clients
  226. About the Author
  227. Colophon
  228. Copyright

Chapter 7. Disk Cache Basics

I’m going to talk a lot about disk storage and filesystems in this chapter. It is important to make sure you understand the difference between two related things: disk filesystems and Squid’s storage schemes.

Filesystems are features of particular operating systems. Almost every Unix variant has an implementation of the Unix File System (UFS). It is also sometimes known as the Berkeley Fast File System (FFS). Linux’s default filesystem is called ext2fs. Many operating systems also support newer filesystem technologies. These include names and acronyms such as advfs, xfs, and reiserfs.

Programs (such as Squid) interact with filesystems via a handful of system calls. These are functions such as open(), close( ), read(), write( ), stat(), and unlink( ). The arguments to these system calls are either pathnames (strings) or file descriptors (integers). Filesystem implementation details are hidden from programs. They typically use internal data structures such as inodes, but Squid doesn’t know about that.

Squid has a number of different storage schemes. The schemes have different properties and techniques for organizing and accessing cache data on the disk. Most of them use the filesystem interface system calls (e.g., open(), write(), etc.).

Squid has five different storage schemes: ufs, aufs, diskd, coss, and null. The first three use the same directory layout, and they are thus interchangeable. coss is an attempt to implement a new filesystem specifically optimized for Squid. null is a minimal implementation of the API: it doesn’t actually read or write data to/from the disk.

Tip

Due to a poor choice of names, “UFS” might refer to either the Unix filesystem or the Squid storage scheme. To be clear here, I’ll write the filesystem as UFS and the storage scheme as ufs.

The remainder of this chapter focuses on the squid.conf directives that control the disk cache. This includes replacement policies, object removal, and freshness controls. For the most part, I’ll only talk about the default storage scheme: ufs. We’ll get to the alternative schemes and other tricks in the next chapter.

The cache_dir Directive

The cache_dir directive is one of the most important in squid.conf. It tells Squid where and how to store cache files on disk. The cache_dir directive takes the following arguments:

cache_dir scheme 
            directory 
            size 
            L1 
            L2 [options]

Scheme

Squid supports a number of different storage schemes. The default (and original) is ufs. Depending on your operating system, you may be able to select other schemes. You must use the —enable-storeio = LIST option with ./configure to compile the optional code for other storage schemes. I’ll discuss aufs, diskd, coss, and null in Section 8.7. For now, I’ll only talk about the ufs scheme, which is compatible with aufs and diskd.

Directory

The directory argument is a filesystem directory, under which Squid stores cached objects. Normally, a cache_dir corresponds to a whole filesystem or disk partition. It usually doesn’t make sense to put more than one cache directory on a single filesystem partition. Furthermore, I also recommend putting only one cache directory on each physical disk drive. For example, if you have two unused hard drives, you might do something like this:

# newfs /dev/da1d
# newfs /dev/da2d
# mount /dev/da1d /cache0
# mount /dev/da2d /cache1

And then add these lines to squid.conf:

cache_dir ufs /cache0 7000 16 256
cache_dir ufs /cache1 7000 16 256

If you don’t have any spare hard drives, you can, of course, use an existing filesystem partition. Select one with plenty of free space, perhaps /usr or /var, and create a new directory there. For example:

# mkdir /var/squidcache

Then add a line like this to squid.conf:

cache_dir ufs /var/squidcache 7000 16 256

Size

The third cache_dir argument specifies the size of the cache directory. This is an upper limit on the amount of disk space that Squid can use for the cache_dir. Calculating an appropriate value can be tricky. You lose some space to filesystem overheads, and you must leave enough free space for temporary files and swap.state logs (see Section 13.6). I recommend mounting the empty filesystem and running df:

% df -k
Filesystem  1K-blocks     Used    Avail Capacity  Mounted on
/dev/da1d     3037766        8  2794737     0%    /cache0
/dev/da2d     3037766        8  2794737     0%    /cache1

Here you can see that the filesystem has about 2790 MB of available space. Remember that UFS reserves some “minfree” space, 8% in this case, which is why Squid can’t use the full 3040 MB in the filesystem.

You might be tempted just to put 2790 on the cache_dir line. You might even to get away with it if your cache isn’t very busy and if you rotate the log files often. To be safe, however, I recommend taking off another 10% or so. This extra space will be used by Squid’s swap.state file and temporary files.

Note that the cache_swap_low directive also affects how much space Squid uses. I’ll talk about the low and high watermarks in Section 7.2.

The bottom line is that you should initially be conservative about the size of your cache_dir. Start off with a low estimate and allow the cache to fill up. After Squid runs for a week or so with full cache directories, you’ll be in a good position to re-evaluate the size settings. If you have plenty of free space, feel free to increase the cache directory size in increments of a few percent.

Inodes

Inodes are fundamental building blocks of Unix filesystems. They contain information about disk files, such as permissions, ownership, size, and timestamps. If your filesystem runs out of inodes, you can’t create new files, even if it has space available. Running out of inodes is bad, so you may want to make sure you have enough before running Squid.

The programs that create new filesystems (e.g., newfs or mkfs) reserve some number of inodes based on the total size. These programs usually allow you to set the ratio of inodes to disk space. For example, see the -i option in the newfs and mkfs manpages. The ratio of disk space to inodes determines the mean file size the filesystem can support. Most Unix systems create one inode for each 4 KB, which is usually sufficient for Squid. Research shows that, for most caching proxies, the mean file size is about 10 KB. You may be able to get away with 8 KB per inode, but it is risky.

You can monitor your system’s inode usage with df -i. For example:

% df -ik
Filesystem  1K-blocks     Used    Avail Capacity iused   ifree  %iused  Mounted on
/dev/ad0s1a    197951    57114   125001    31%    1413   52345     3%   /
/dev/ad0s1f   5004533  2352120  2252051    51%  129175 1084263    11%   /usr
/dev/ad0s1e    396895     6786   358358     2%     205   99633     0%   /var
/dev/da0d     8533292  7222148   628481    92%  430894  539184    44%   /cache1
/dev/da1d     8533292  7181645   668984    91%  430272  539806    44%   /cache2
/dev/da2d     8533292  7198600   652029    92%  434726  535352    45%   /cache3
/dev/da3d     8533292  7208948   641681    92%  427866  542212    44%   /cache4

As long as the inode usage (%iused) is less than the space usage (Capacity), you’re in good shape. Unfortunately, you can’t add more inodes to an existing filesystem. If you find that you are running out of inodes, you need to stop Squid and recreate your filesystems. If you’re not willing to do that, decrease the cache_dir size instead.

The relationship between disk space and process size

Squid’s disk space usage directly affects its memory usage as well. Every object that exists on disk requires a small amount of memory. Squid uses the memory as an index to the on-disk data. If you add a new cache directory or otherwise increase the disk cache size, make sure that you also have enough free memory. Squid’s performance degrades very quickly if its process size reaches or exceeds your system’s physical memory capacity.

Every object in Squid’s cache directories takes either 76 or 112 bytes of memory, depending on your system. The memory is allocated as StoreEntry, MD5 Digest, and LRU policy node structures. Small-pointer (i.e., 32-bit) systems, like those based on the Intel Pentium, take 76 bytes. On systems with CPUs that support 64-bit pointers, each object takes 112 bytes. You can find out how much memory these structures use on your system by viewing the Memory Utilization page of the cache manager (see Section 14.2.1.2).

Unfortunately, it is difficult to predict precisely how much additional memory is required for a given amount of disk space. It depends on the mean reply size, which typically fluctuates over time. Additionally, Squid uses memory for many other data structures and purposes. Don’t assume that your estimates are, or will remain, correct. You should constantly monitor Squid’s process size and consider shrinking the cache size if necessary.

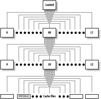
L1 and L2

For the ufs, aufs, and diskd schemes, Squid creates a two-level directory tree underneath the cache directory. The L1 and L2 arguments specify the number of first- and second-level directories. The defaults are 16 and 256, respectively. Figure 7-1 shows the filesystem structure.

The cache directory structure for ufs-based storage schemes
Figure 7-1. The cache directory structure for ufs-based storage schemes

Some people think that Squid performs better, or worse, depending on the particular values for L1 and L2. It seems to make sense, intuitively, that small directories can be searched faster than large ones. Thus, L1 and L2 should probably be large enough so that each L2 directory has no more than a few hundred files.

For example, let’s say you have a cache directory that stores about 7000 MB. Given a mean file size of 10 KB, you can store about 700,000 files in this cache_dir. With 16 L1 and 256 L2 directories, there are 4096 total second-level directories. 700,000 ÷ 4096 leaves about 170 files in each second-level directory.

The process of creating swap directories with squid -z, goes faster for smaller values of L1 and L2. Thus, if your cache size is really small, you may want to reduce the number of L1 and L2 directories.

Squid assigns each cache object a unique file number. This is a 32-bit integer that uniquely identifies files on disk. Squid uses a relatively simple algorithm for turning file numbers into pathnames. The algorithm uses L1 and L2 as parameters. Thus, if you change L1 and L2, you change the mapping from file number to pathname. Changing these parameters for a nonempty cache_dir makes the existing files inaccessible. You should never change L1 and L2 after the cache directory has become active.

Squid allocates file numbers within a cache directory sequentially. The file number-to-pathname algorithm (e.g., storeUfsDirFullPath()) is written so that each group of L2 files go into the same second-level directory. Squid does this to take advantage of locality of reference. This algorithm increases the probability that an HTML file and its embedded images are stored in the same second-level directory. Some people expect Squid to spread cache files evenly among the second-level directories. However, when the cache is initially filling, you’ll find that only the first few directories contain any files. For example:

% cd /cache0; du -k
2164    ./00/00
2146    ./00/01
2689    ./00/02
1974    ./00/03
2201    ./00/04
2463    ./00/05
2724    ./00/06
3174    ./00/07
1144    ./00/08
1       ./00/09
1       ./00/0A
1       ./00/0B
...

This is perfectly normal and nothing to worry about.

Options

Squid has two scheme-independent cache_dir options: a read-only flag and a max-size value.

read-only

The read-only option instructs Squid to continue reading from the cache_dir, but to stop storing new objects there. It looks like this in squid.conf:

cache_dir ufs /cache0 7000 16 256 read-only

You might use this option if you want to migrate your cache storage from one disk to another. If you simply add one cache_dir and remove another, Squid’s hit ratio decreases sharply. You can still get cache hits from the old location when it is read-only. After some time, you can remove the read-only cache directory from the configuration.

max-size

With this option, you can specify the maximum object size to be stored in the cache directory. For example:

cache_dir ufs /cache0 7000 16 256 max-size=1048576

Note that the value is in bytes. In most situations, you shouldn’t need to add this option. If you do, try to put the cache_dir lines in order of increasing max-size.

Disk Space Watermarks

The cache_swap_low and cache_swap_high directives control the replacement of objects stored on disk. Their values are a percentage of the maximum cache size, which comes from the sum of all cache_dir sizes. For example:

cache_swap_low 90
cache_swap_high 95

As long as the total disk usage is below cache_swap_low, Squid doesn’t remove cached objects. As the cache size increases, Squid becomes more aggressive about removing objects. Under steady-state conditions, you should find that disk usage stays relatively close to the cache_swap_low value. You can see the current disk usage by requesting the storedir page from the cache manager (see Section 14.2.1.39).

Note that changing cache_swap_high probably won’t have a big impact on Squid’s disk usage. In earlier versions of Squid, this parameter played a more important role; now, however, it doesn’t.

Object Size Limits

You can control both the maximum and minimum size of cached objects. Responses larger than maximum_object_size aren’t stored on disk. They are still proxied, however. The logic behind this directive is that you don’t want a really big response to take up space better utilized by many small responses. The syntax is as follows:

maximum_object_size size-specification

Here are some examples:

maximum_object_size 100 KB
maximum_object_size 1 MB
maximum_object_size 12382 bytes
maximum_object_size 2 GB

Squid checks the response size in two different ways. If the reply includes a Content-Length header, Squid compares its value to the maximum_object_size value. If the content length is the larger of the two numbers, the object becomes immediately uncachable and never consumes any disk space.

Unfortunately, not every response has a Content-Length header. In this case, Squid writes the response to disk as data comes in from the origin server. Squid checks the object size again only when the response is complete. Thus, if the object’s size reaches the maximum_object_size limit, it continues consuming disk space. Squid increments the total cache size only when it is done reading a response.

In other words, the active, or in-transit, objects don’t contribute to the cache size value Squid maintains internally. This is good because it means Squid won’t remove other objects in the cache, unless the object remains cachable and then contributes to the total cache size. However, it is also bad because Squid may run out of free disk space if the reply is very large. To reduce the chance of this happening, you should also use the reply_body_max_size directive. A response that reaches the reply_body_max_size limit is cut off immediately.

Squid also has a minimum_object_size directive. It allows you to place a lower limit on the size of cached objects. Responses smaller than this size aren’t stored on disk or in memory. Note that this size is compared to the response’s content length (i.e., the size of the reply body), which excludes the HTTP headers.

Allocating Objects to Cache Directories

When Squid wants to store a cachable response on disk, it calls a function that selects one of the cache directories. It then opens a disk file for writing on the selected directory. If, for some reason, the open() call fails, the response isn’t stored. In this case, Squid doesn’t try opening a disk file on one of the other cache directories.

Squid has two of these cache_dir selection algorithms. The default algorithm is called least-load; the alternative is round-robin.

The least-load algorithm, as the name implies, selects that cache directory that currently has the smallest workload. The notion of load depends on the underlying storage scheme. For the aufs, coss, and diskd schemes, the load is related to the number of pending operations. For ufs, the load is constant. For cases in which all cache_dirs have equal load, the algorithm uses free space and maximum object sizes as tie-breakers.

The selection algorithm also takes into account the max-size and read-only options. Squid skips a cache directory if it knows the object size is larger than the limit. It also always skips any read-only directories.

The round-robin algorithm also uses load measurements. It always selects the next cache directory in the list (subject to max-size and read-only), as long as its load is less than 100%.

Under some circumstances, Squid may fail to select a cache directory. This can happen if all cache_dirs are overloaded or if all have max-size limits less than the size of the object. In this case, Squid simply doesn’t write the object to disk. You can use the cache manager to track the number of times Squid fails to select a cache directory. View the store_io page (see Section 14.2.1.41), and find the create.select_fail line.

Replacement Policies

The cache_replacement_policy directive controls the replacement policy for Squid’s disk cache. Version 2.5 offers three different replacement policies: least recently used (LRU), greedy dual-size frequency (GDSF), and least frequently used with dynamic aging (LFUDA).

LRU is the default policy, not only for Squid, but for most other caching products as well. LRU is a popular choice because it is almost trivial to implement and provides very good performance. On 32-bit systems, LRU uses slightly less memory than the others (12 versus 16 bytes per object). On 64-bit systems, all policies use 24 bytes per object.

Over the years, many researchers have proposed alternatives to LRU. These other policies are typically designed to optimize a specific characteristic of the cache, such as response time, hit ratio, or byte hit ratio. While the research almost always shows an improvement, the results can be misleading. Some of the studies use unrealistically small cache sizes. Other studies show that as cache size increases, the choice of replacement policy becomes less important.

If you want to use the GDSF or LFUDA policies, you must pass the —enable-removal-policies option to the ./configure script (see Section 3.4.1). Martin Arlitt and John Dilley of HP Labs wrote the GDSF and LFUDA implementation for Squid. You can read their paper online at http://www.hpl.hp.com/techreports/1999/HPL-1999-69.html. My O’Reilly book, Web Caching, also talks about these algorithms.

The cache_replacement_policy directive is unique in an important way. Unlike most of the other squid.conf directives, the location of this one is significant. The cache_replacment_policy value is actually used when Squid parses a cache_dir directive. You can change the replacement policy for a cache_dir by setting the replacement policy beforehand. For example:

cache_replacement_policy lru
cache_dir ufs /cache0 2000 16 32
cache_dir ufs /cache1 2000 16 32
cache_replacement_policy heap GDSF
cache_dir ufs /cache2 2000 16 32
cache_dir ufs /cache3 2000 16 32

In this case, the first two cache directories use LRU replacement, and the second two use GDSF. This characteristic of the replacement_policy directive is important to keep in mind if you ever decide to use the config option of the cache manager (see Section 14.2.1.7). The cache manager outputs only one (the last) replacement policy value, and places it before all of the cache directories. For example, you may have these lines in squid.conf:

cache_replacement_policy heap GDSF
cache_dir ufs /tmp/cache1 10 4 4
cache_replacement_policy lru
cache_dir ufs /tmp/cache2 10 4 4

but when you select config from the cache manager, you get:

cache_replacement_policy lru
cache_dir ufs /tmp/cache1 10 4 4
cache_dir ufs /tmp/cache2 10 4 4

As you can see, the heap GDSF setting for the first cache directory has been lost.

Removing Cached Objects

At some point you may find it necessary to manually remove one or more objects from Squid’s cache. This might happen if:

  • One of your users complains about always receiving stale data.

  • Your cache becomes “poisoned” with a forged response.

  • Squid’s cache index becomes corrupted after experiencing disk I/O errors or frequent crashes and restarts.

  • You want to remove some large objects to free up room for new data.

  • Squid was caching responses from local servers, and now you don’t want it to.

Some of these problems can be solved by forcing a reload in a web browser. However, this doesn’t always work. For example, some browsers display certain content types externally by launching another program; that program probably doesn’t have a reload button or even know about caches.

You can always use the squidclient program to reload a cached object if necessary. Simply insert the -r option before the URI:

% squidclient -r http://www.lrrr.org/junk >/tmp/foo

If you happen to have a refresh_pattern directive with the ignore-reload option set, you and your users may be unable to force a validation of the cached response. In that case, you’ll be better off purging the offending object or objects.

Removing Individual Objects

Squid accepts a custom request method for removing cached objects. The PURGE method isn’t one of the official HTTP request methods. It is different from DELETE, which Squid forwards to an origin server. A PURGE request asks Squid to remove the object given in the URI. Squid returns either 200 (Ok) or 404 (Not Found).

The PURGE method is somewhat dangerous because it removes cached objects. Squid disables the PURGE method unless you define an ACL for it. Normally you should allow PURGE requests only from localhost and perhaps a small number of trusted hosts. The configuration may look like this:

acl AdminBoxes src 127.0.0.1 172.16.0.1 192.168.0.1
acl Purge method PURGE
http_access allow AdminBoxes Purge
http_access deny Purge

The squidclient program provides an easy way to generate PURGE requests. For example:

% squidclient -m PURGE http://www.lrrr.org/junk

Alternatively, you could use something else (such as a Perl script) to generate your own HTTP request. It can be very simple:

PURGE http://www.lrrr.org/junk HTTP/1.0
Accept: */*

Note that a URI alone doesn’t uniquely identify a cached response. Squid also uses the original request method in the cache key. It may also use other request headers if the response contains a Vary header. When you issue a PURGE request, Squid looks for cached objects originally requested with the GET and HEAD methods. Furthermore, Squid also removes all variants of a response, unless you remove a specific variant by including the appropriate headers in the PURGE request. Squid removes only variants for GET and HEAD requests.

Removing a Group of Objects

Unfortunately, Squid doesn’t provide a good mechanism for removing a bunch of objects at once. This often comes up when someone wants to remove all objects belonging to a certain origin server.

Squid lacks this feature for a couple of reasons. First, Squid would have to perform a linear search through all cached objects. This is CPU-intensive and takes a long time. While Squid is searching, your users can experience a performance degradation. Second, Squid keeps MD5s, rather than URIs, in memory. MD5s are one-way hashes, which means, for example, that you can’t tell if a given MD5 hash was generated from a URI that contains the string “www.example.com.” The only way to know is to recalculate the MD5 from the original URI and see if they match. Because Squid doesn’t have the URI, it can’t perform the calculation.

So what can you do?

You can use the data in access.log to get a list of URIs that might be in the cache. Then, feed them to squidclient or another utility to generate PURGE requests. For example:

% awk '{print $7}' /usr/local/squid/var/logs/access.log \
        | grep www.example.com \
        | xargs -n 1 squidclient -m PURGE

Removing All Objects

In extreme circumstances you may need to wipe out the entire cache, or at least one of the cache directories. First, you must make sure that Squid isn’t running.

One of the easiest ways to make Squid forget about all cached objects is to overwrite the swap.state files. Note that you can’t simply remove the swap.state files because Squid then scans the cache directories and opens all the object files. You also can’t simply truncate swap.state to a zero-sized file. Instead, you should put a single byte there, like this:

# echo '' > /usr/local/squid/var/cache/swap.state

When Squid reads the swap.state file, it gets an error because the record that should be there is too short. The next read results in an end-of-file condition, and Squid completes the rebuild procedure without loading any object metadata.

Note that this technique doesn’t remove the cache files from your disk. You’ve only tricked Squid into thinking that the cache is empty. As Squid runs, it adds new files to the cache and may overwrite the old files. In some cases, this might cause your disk to run out of free space. If that happens to you, you need to remove the old files before restarting Squid again.

One way to remove cache files is with rm. However, it often takes a very long time to remove all the files that Squid has created. To get Squid running faster, you can rename the cache directory, create a new one, start Squid, and remove the old one at the same time. For example:

# squid -k shutdown
# cd /usr/local/squid/var
# mv cache oldcache
# mkdir cache
# chown nobody:nobody cache
# squid -z
# squid -s
# rm -rf oldcache &

Another technique is to simply run newfs (or mkfs) on the cache filesystem. This works only if you have the cache_dir on its own disk partition.

refresh_pattern

The refresh_pattern directive controls the disk cache only indirectly. It helps Squid decide whether or not a given request can be a cache hit or must be treated as a miss. Liberal settings increase your cache hit ratio but also increase the chance that users receive a stale response. Conservative settings, on the other hand, decrease hit ratios and stale responses.

Tip

The refresh_pattern rules apply only to responses without an explicit expiration time. Origin servers can specify an expiration time with either the Expires header, or the Cache-Control: max-age directive.

You can put any number of refresh_pattern lines in the configuration file. Squid searches them in order for a regular expression match. When Squid finds a match, it uses the corresponding values to determine whether a cached response is fresh or stale. The refresh_pattern syntax is as follows:

refresh_pattern [-i] regexp 
            min 
            percent 
            max [options]

For example:

refresh_pattern -i \.jpg$ 30 50% 4320 reload-into-ims
refresh_pattern -i \.png$ 30 50% 4320 reload-into-ims
refresh_pattern -i \.htm$ 0 20% 1440
refresh_pattern -i \.html$ 0 20% 1440
refresh_pattern -i . 5 25% 2880

The regexp parameter is a regular expression that is normally case-sensitive. You can make them case-insensitive with the -i option. Squid checks the refresh_pattern lines in order; it stops searching when one of the regular expression patterns matches the URI.

The min parameter is some number of minutes. It is, essentially, a lower bound on stale responses. A response can’t be stale unless its time in the cache exceeds the minimum value. Similarly, max is an upper limit on fresh responses. A response can’t be fresh unless its time in the cache is less than the maximum time.

Responses that fall between the minimum and maximum are subject to Squid’s last-modified factor (LM-factor) algorithm. For such responses, Squid calculates the response age and the LM-factor and compares it to the percent value. The response age is simply the amount of time passed since the origin server generated, or last validated, the response. The resource age is the difference between the Last-Modified and Date headers. The LM-factor is the ratio of the response age to the resource age.

Figure 7-2 demonstrates the LM-factor algorithm. Squid caches an object that is 3 hours old (based on the Date and Last-Modified headers). With an LM-factor value of 50%, the response will be fresh for the next 1.5 hours, after which the object expires and is considered stale. If a user requests the cached object during the fresh period, Squid returns an unvalidated cache hit. For a request that occurs during the stale period, Squid forwards a validation request to the origin server.

Calculating expiration times based on LM-factor
Figure 7-2. Calculating expiration times based on LM-factor

It’s important to understand the order that Squid checks the various values. Here is a simplified description of Squid’s refresh_pattern algorithm:

  • The response is stale if the response age is greater than the refresh_pattern max value.

  • The response is fresh if the LM-factor is less than the refresh_pattern percent value.

  • The response is fresh if the response age is less than the refresh_pattern min value.

  • Otherwise, the response is stale.

The refresh_pattern directive also has a handful of options that cause Squid to disobey the HTTP protocol specification. They are as follows:

override-expire

When set, this option causes Squid to check the min value before checking the Expires header. Thus, a non-zero min time makes Squid return an unvalidated cache hit even if the response is preexpired.

override-lastmod

When set, this option causes Squid to check the min value before the LM-factor percentage.

reload-into-ims

When set, this option makes Squid transform a request with a no-cache directive into a validation (If-Modified-Since) request. In other words, Squid adds an If-Modified-Since header to the request before forwarding it on. Note that this only works for objects that have a Last-Modified timestamp. The outbound request retains the no-cache directive, so that it reaches the origin server.

ignore-reload

When set, this option causes Squid to ignore the no-cache directive, if any, in the request.

Exercises

  • Run df on your existing filesystems and calculate the ratio of inodes to disk space. If any of those partitions are used for Squid’s disk cache, do you think you’ll run out of space, or inodes first?

  • Try to intentionally make Squid run out of disk space on a cache directory. How does Squid deal with this situation?

  • Write a shell script to search the cache for given URIs and optionally remove them.

  • Examine Squid’s store.log and estimate the percentage of requests that are subject to the refresh_pattern rules.

  • Can you think of any negative side effects of the ignore-reload, override-expire, and related options?