Hands-on Machine Learning with Scikit-Learn, Keras, and TensorFlow

Second Edition

Concepts, Tools, and Techniques to Build Intelligent Systems

Aurélien Géron

Hands-on Machine Learning with Scikit-Learn, Keras, and TensorFlow

by Aurélien Géron

Printed in the United States of America.

Published by O’Reilly Media, Inc. , 1005 Gravenstein Highway North, Sebastopol, CA 95472.

O’Reilly books may be purchased for educational, business, or sales promotional use. Online editions are also available for most titles (http://oreilly.com). For more information, contact our corporate/institutional sales department: 800-998-9938 or corporate@oreilly.com.

  • Editor: Nicole Tache
  • Interior Designer: David Futato
  • Cover Designer: Karen Montgomery
  • Illustrator: Rebecca Demarest
  • June 2019: Second Edition

Revision History for the Early Release

  • 2018-11-05: First Release
  • 2019-01-24: Second Release

See http://oreilly.com/catalog/errata.csp?isbn=9781492032649 for release details.

Chapter 1. The Machine Learning Landscape

When most people hear “Machine Learning,” they picture a robot: a dependable butler or a deadly Terminator depending on who you ask. But Machine Learning is not just a futuristic fantasy, it’s already here. In fact, it has been around for decades in some specialized applications, such as Optical Character Recognition (OCR). But the first ML application that really became mainstream, improving the lives of hundreds of millions of people, took over the world back in the 1990s: it was the spam filter. Not exactly a self-aware Skynet, but it does technically qualify as Machine Learning (it has actually learned so well that you seldom need to flag an email as spam anymore). It was followed by hundreds of ML applications that now quietly power hundreds of products and features that you use regularly, from better recommendations to voice search.

Where does Machine Learning start and where does it end? What exactly does it mean for a machine to learn something? If I download a copy of Wikipedia, has my computer really “learned” something? Is it suddenly smarter? In this chapter we will start by clarifying what Machine Learning is and why you may want to use it.

Then, before we set out to explore the Machine Learning continent, we will take a look at the map and learn about the main regions and the most notable landmarks: supervised versus unsupervised learning, online versus batch learning, instance-based versus model-based learning. Then we will look at the workflow of a typical ML project, discuss the main challenges you may face, and cover how to evaluate and fine-tune a Machine Learning system.

This chapter introduces a lot of fundamental concepts (and jargon) that every data scientist should know by heart. It will be a high-level overview (the only chapter without much code), all rather simple, but you should make sure everything is crystal-clear to you before continuing to the rest of the book. So grab a coffee and let’s get started!

Tip

If you already know all the Machine Learning basics, you may want to skip directly to Chapter 2. If you are not sure, try to answer all the questions listed at the end of the chapter before moving on.

What Is Machine Learning?

Machine Learning is the science (and art) of programming computers so they can learn from data.

Here is a slightly more general definition:

[Machine Learning is the] field of study that gives computers the ability to learn without being explicitly programmed.

Arthur Samuel, 1959

And a more engineering-oriented one:

A computer program is said to learn from experience E with respect to some task T and some performance measure P, if its performance on T, as measured by P, improves with experience E.

Tom Mitchell, 1997

For example, your spam filter is a Machine Learning program that can learn to flag spam given examples of spam emails (e.g., flagged by users) and examples of regular (nonspam, also called “ham”) emails. The examples that the system uses to learn are called the training set. Each training example is called a training instance (or sample). In this case, the task T is to flag spam for new emails, the experience E is the training data, and the performance measure P needs to be defined; for example, you can use the ratio of correctly classified emails. This particular performance measure is called accuracy and it is often used in classification tasks.

If you just download a copy of Wikipedia, your computer has a lot more data, but it is not suddenly better at any task. Thus, it is not Machine Learning.

Why Use Machine Learning?

Consider how you would write a spam filter using traditional programming techniques (Figure 1-1):

  1. First you would look at what spam typically looks like. You might notice that some words or phrases (such as “4U,” “credit card,” “free,” and “amazing”) tend to come up a lot in the subject. Perhaps you would also notice a few other patterns in the sender’s name, the email’s body, and so on.

  2. You would write a detection algorithm for each of the patterns that you noticed, and your program would flag emails as spam if a number of these patterns are detected.

  3. You would test your program, and repeat steps 1 and 2 until it is good enough.

mlst 0101
Figure 1-1. The traditional approach

Since the problem is not trivial, your program will likely become a long list of complex rules—pretty hard to maintain.

In contrast, a spam filter based on Machine Learning techniques automatically learns which words and phrases are good predictors of spam by detecting unusually frequent patterns of words in the spam examples compared to the ham examples (Figure 1-2). The program is much shorter, easier to maintain, and most likely more accurate.

mlst 0102
Figure 1-2. Machine Learning approach

Moreover, if spammers notice that all their emails containing “4U” are blocked, they might start writing “For U” instead. A spam filter using traditional programming techniques would need to be updated to flag “For U” emails. If spammers keep working around your spam filter, you will need to keep writing new rules forever.

In contrast, a spam filter based on Machine Learning techniques automatically notices that “For U” has become unusually frequent in spam flagged by users, and it starts flagging them without your intervention (Figure 1-3).

mlst 0103
Figure 1-3. Automatically adapting to change

Another area where Machine Learning shines is for problems that either are too complex for traditional approaches or have no known algorithm. For example, consider speech recognition: say you want to start simple and write a program capable of distinguishing the words “one” and “two.” You might notice that the word “two” starts with a high-pitch sound (“T”), so you could hardcode an algorithm that measures high-pitch sound intensity and use that to distinguish ones and twos. Obviously this technique will not scale to thousands of words spoken by millions of very different people in noisy environments and in dozens of languages. The best solution (at least today) is to write an algorithm that learns by itself, given many example recordings for each word.

Finally, Machine Learning can help humans learn (Figure 1-4): ML algorithms can be inspected to see what they have learned (although for some algorithms this can be tricky). For instance, once the spam filter has been trained on enough spam, it can easily be inspected to reveal the list of words and combinations of words that it believes are the best predictors of spam. Sometimes this will reveal unsuspected correlations or new trends, and thereby lead to a better understanding of the problem.

Applying ML techniques to dig into large amounts of data can help discover patterns that were not immediately apparent. This is called data mining.

mlst 0104
Figure 1-4. Machine Learning can help humans learn

To summarize, Machine Learning is great for:

  • Problems for which existing solutions require a lot of hand-tuning or long lists of rules: one Machine Learning algorithm can often simplify code and perform better.

  • Complex problems for which there is no good solution at all using a traditional approach: the best Machine Learning techniques can find a solution.

  • Fluctuating environments: a Machine Learning system can adapt to new data.

  • Getting insights about complex problems and large amounts of data.

Types of Machine Learning Systems

There are so many different types of Machine Learning systems that it is useful to classify them in broad categories based on:

  • Whether or not they are trained with human supervision (supervised, unsupervised, semisupervised, and Reinforcement Learning)

  • Whether or not they can learn incrementally on the fly (online versus batch learning)

  • Whether they work by simply comparing new data points to known data points, or instead detect patterns in the training data and build a predictive model, much like scientists do (instance-based versus model-based learning)

These criteria are not exclusive; you can combine them in any way you like. For example, a state-of-the-art spam filter may learn on the fly using a deep neural network model trained using examples of spam and ham; this makes it an online, model-based, supervised learning system.

Let’s look at each of these criteria a bit more closely.

Supervised/Unsupervised Learning

Machine Learning systems can be classified according to the amount and type of supervision they get during training. There are four major categories: supervised learning, unsupervised learning, semisupervised learning, and Reinforcement Learning.

Supervised learning

In supervised learning, the training data you feed to the algorithm includes the desired solutions, called labels (Figure 1-5).

mlst 0105
Figure 1-5. A labeled training set for supervised learning (e.g., spam classification)

A typical supervised learning task is classification. The spam filter is a good example of this: it is trained with many example emails along with their class (spam or ham), and it must learn how to classify new emails.

Another typical task is to predict a target numeric value, such as the price of a car, given a set of features (mileage, age, brand, etc.) called predictors. This sort of task is called regression (Figure 1-6).1 To train the system, you need to give it many examples of cars, including both their predictors and their labels (i.e., their prices).

Note

In Machine Learning an attribute is a data type (e.g., “Mileage”), while a feature has several meanings depending on the context, but generally means an attribute plus its value (e.g., “Mileage = 15,000”). Many people use the words attribute and feature interchangeably, though.

mlst 0106
Figure 1-6. Regression

Note that some regression algorithms can be used for classification as well, and vice versa. For example, Logistic Regression is commonly used for classification, as it can output a value that corresponds to the probability of belonging to a given class (e.g., 20% chance of being spam).

Here are some of the most important supervised learning algorithms (covered in this book):

  • k-Nearest Neighbors

  • Linear Regression

  • Logistic Regression

  • Support Vector Machines (SVMs)

  • Decision Trees and Random Forests

  • Neural networks2

Unsupervised learning

In unsupervised learning, as you might guess, the training data is unlabeled (Figure 1-7). The system tries to learn without a teacher.

mlst 0107
Figure 1-7. An unlabeled training set for unsupervised learning

Here are some of the most important unsupervised learning algorithms (most of these are covered in Chapter 8 and Chapter 9):

  • Clustering

    • K-Means

    • DBSCAN

    • Hierarchical Cluster Analysis (HCA)

  • Anomaly detection and novelty detection

    • One-class SVM

    • Isolation Forest

  • Visualization and dimensionality reduction

    • Principal Component Analysis (PCA)

    • Kernel PCA

    • Locally-Linear Embedding (LLE)

    • t-distributed Stochastic Neighbor Embedding (t-SNE)

  • Association rule learning

    • Apriori

    • Eclat

For example, say you have a lot of data about your blog’s visitors. You may want to run a clustering algorithm to try to detect groups of similar visitors (Figure 1-8). At no point do you tell the algorithm which group a visitor belongs to: it finds those connections without your help. For example, it might notice that 40% of your visitors are males who love comic books and generally read your blog in the evening, while 20% are young sci-fi lovers who visit during the weekends, and so on. If you use a hierarchical clustering algorithm, it may also subdivide each group into smaller groups. This may help you target your posts for each group.

mlst 0108
Figure 1-8. Clustering

Visualization algorithms are also good examples of unsupervised learning algorithms: you feed them a lot of complex and unlabeled data, and they output a 2D or 3D representation of your data that can easily be plotted (Figure 1-9). These algorithms try to preserve as much structure as they can (e.g., trying to keep separate clusters in the input space from overlapping in the visualization), so you can understand how the data is organized and perhaps identify unsuspected patterns.

mlst 0109
Figure 1-9. Example of a t-SNE visualization highlighting semantic clusters3

A related task is dimensionality reduction, in which the goal is to simplify the data without losing too much information. One way to do this is to merge several correlated features into one. For example, a car’s mileage may be very correlated with its age, so the dimensionality reduction algorithm will merge them into one feature that represents the car’s wear and tear. This is called feature extraction.

Tip

It is often a good idea to try to reduce the dimension of your training data using a dimensionality reduction algorithm before you feed it to another Machine Learning algorithm (such as a supervised learning algorithm). It will run much faster, the data will take up less disk and memory space, and in some cases it may also perform better.

Yet another important unsupervised task is anomaly detection—for example, detecting unusual credit card transactions to prevent fraud, catching manufacturing defects, or automatically removing outliers from a dataset before feeding it to another learning algorithm. The system is shown mostly normal instances during training, so it learns to recognize them and when it sees a new instance it can tell whether it looks like a normal one or whether it is likely an anomaly (see Figure 1-10). A very similar task is novelty detection: the difference is that novelty detection algorithms expect to see only normal data during training, while anomaly detection algorithms are usually more tolerant, they can often perform well even with a small percentage of outliers in the training set.

mlst 0110
Figure 1-10. Anomaly detection

Finally, another common unsupervised task is association rule learning, in which the goal is to dig into large amounts of data and discover interesting relations between attributes. For example, suppose you own a supermarket. Running an association rule on your sales logs may reveal that people who purchase barbecue sauce and potato chips also tend to buy steak. Thus, you may want to place these items close to each other.

Semisupervised learning

Some algorithms can deal with partially labeled training data, usually a lot of unlabeled data and a little bit of labeled data. This is called semisupervised learning (Figure 1-11).

Some photo-hosting services, such as Google Photos, are good examples of this. Once you upload all your family photos to the service, it automatically recognizes that the same person A shows up in photos 1, 5, and 11, while another person B shows up in photos 2, 5, and 7. This is the unsupervised part of the algorithm (clustering). Now all the system needs is for you to tell it who these people are. Just one label per person,4 and it is able to name everyone in every photo, which is useful for searching photos.

mlst 0111
Figure 1-11. Semisupervised learning

Most semisupervised learning algorithms are combinations of unsupervised and supervised algorithms. For example, deep belief networks (DBNs) are based on unsupervised components called restricted Boltzmann machines (RBMs) stacked on top of one another. RBMs are trained sequentially in an unsupervised manner, and then the whole system is fine-tuned using supervised learning techniques.

Reinforcement Learning

Reinforcement Learning is a very different beast. The learning system, called an agent in this context, can observe the environment, select and perform actions, and get rewards in return (or penalties in the form of negative rewards, as in Figure 1-12). It must then learn by itself what is the best strategy, called a policy, to get the most reward over time. A policy defines what action the agent should choose when it is in a given situation.

mlst 0112
Figure 1-12. Reinforcement Learning

For example, many robots implement Reinforcement Learning algorithms to learn how to walk. DeepMind’s AlphaGo program is also a good example of Reinforcement Learning: it made the headlines in May 2017 when it beat the world champion Ke Jie at the game of Go. It learned its winning policy by analyzing millions of games, and then playing many games against itself. Note that learning was turned off during the games against the champion; AlphaGo was just applying the policy it had learned.

Batch and Online Learning

Another criterion used to classify Machine Learning systems is whether or not the system can learn incrementally from a stream of incoming data.

Batch learning

In batch learning, the system is incapable of learning incrementally: it must be trained using all the available data. This will generally take a lot of time and computing resources, so it is typically done offline. First the system is trained, and then it is launched into production and runs without learning anymore; it just applies what it has learned. This is called offline learning.

If you want a batch learning system to know about new data (such as a new type of spam), you need to train a new version of the system from scratch on the full dataset (not just the new data, but also the old data), then stop the old system and replace it with the new one.

Fortunately, the whole process of training, evaluating, and launching a Machine Learning system can be automated fairly easily (as shown in Figure 1-3), so even a batch learning system can adapt to change. Simply update the data and train a new version of the system from scratch as often as needed.

This solution is simple and often works fine, but training using the full set of data can take many hours, so you would typically train a new system only every 24 hours or even just weekly. If your system needs to adapt to rapidly changing data (e.g., to predict stock prices), then you need a more reactive solution.

Also, training on the full set of data requires a lot of computing resources (CPU, memory space, disk space, disk I/O, network I/O, etc.). If you have a lot of data and you automate your system to train from scratch every day, it will end up costing you a lot of money. If the amount of data is huge, it may even be impossible to use a batch learning algorithm.

Finally, if your system needs to be able to learn autonomously and it has limited resources (e.g., a smartphone application or a rover on Mars), then carrying around large amounts of training data and taking up a lot of resources to train for hours every day is a showstopper.

Fortunately, a better option in all these cases is to use algorithms that are capable of learning incrementally.

Online learning

In online learning, you train the system incrementally by feeding it data instances sequentially, either individually or by small groups called mini-batches. Each learning step is fast and cheap, so the system can learn about new data on the fly, as it arrives (see Figure 1-13).

mlst 0113
Figure 1-13. Online learning

Online learning is great for systems that receive data as a continuous flow (e.g., stock prices) and need to adapt to change rapidly or autonomously. It is also a good option if you have limited computing resources: once an online learning system has learned about new data instances, it does not need them anymore, so you can discard them (unless you want to be able to roll back to a previous state and “replay” the data). This can save a huge amount of space.

Online learning algorithms can also be used to train systems on huge datasets that cannot fit in one machine’s main memory (this is called out-of-core learning). The algorithm loads part of the data, runs a training step on that data, and repeats the process until it has run on all of the data (see Figure 1-14).

Warning

Out-of-core learning is usually done offline (i.e., not on the live system), so online learning can be a confusing name. Think of it as incremental learning.

mlst 0114
Figure 1-14. Using online learning to handle huge datasets

One important parameter of online learning systems is how fast they should adapt to changing data: this is called the learning rate. If you set a high learning rate, then your system will rapidly adapt to new data, but it will also tend to quickly forget the old data (you don’t want a spam filter to flag only the latest kinds of spam it was shown). Conversely, if you set a low learning rate, the system will have more inertia; that is, it will learn more slowly, but it will also be less sensitive to noise in the new data or to sequences of nonrepresentative data points (outliers).

A big challenge with online learning is that if bad data is fed to the system, the system’s performance will gradually decline. If we are talking about a live system, your clients will notice. For example, bad data could come from a malfunctioning sensor on a robot, or from someone spamming a search engine to try to rank high in search results. To reduce this risk, you need to monitor your system closely and promptly switch learning off (and possibly revert to a previously working state) if you detect a drop in performance. You may also want to monitor the input data and react to abnormal data (e.g., using an anomaly detection algorithm).

Instance-Based Versus Model-Based Learning

One more way to categorize Machine Learning systems is by how they generalize. Most Machine Learning tasks are about making predictions. This means that given a number of training examples, the system needs to be able to generalize to examples it has never seen before. Having a good performance measure on the training data is good, but insufficient; the true goal is to perform well on new instances.

There are two main approaches to generalization: instance-based learning and model-based learning.

Instance-based learning

Possibly the most trivial form of learning is simply to learn by heart. If you were to create a spam filter this way, it would just flag all emails that are identical to emails that have already been flagged by users—not the worst solution, but certainly not the best.

Instead of just flagging emails that are identical to known spam emails, your spam filter could be programmed to also flag emails that are very similar to known spam emails. This requires a measure of similarity between two emails. A (very basic) similarity measure between two emails could be to count the number of words they have in common. The system would flag an email as spam if it has many words in common with a known spam email.

This is called instance-based learning: the system learns the examples by heart, then generalizes to new cases by comparing them to the learned examples (or a subset of them), using a similarity measure. For example, in Figure 1-15 the new instance would be classified as a triangle because the majority of the most similar instances belong to that class.

mlst 0115
Figure 1-15. Instance-based learning

Model-based learning

Another way to generalize from a set of examples is to build a model of these examples, then use that model to make predictions. This is called model-based learning (Figure 1-16).

mlst 0116
Figure 1-16. Model-based learning

For example, suppose you want to know if money makes people happy, so you download the Better Life Index data from the OECD’s website as well as stats about GDP per capita from the IMF’s website. Then you join the tables and sort by GDP per capita. Table 1-1 shows an excerpt of what you get.

Table 1-1. Does money make people happier?
Country GDP per capita (USD) Life satisfaction

Hungary

12,240

4.9

Korea

27,195

5.8

France

37,675

6.5

Australia

50,962

7.3

United States

55,805

7.2

Let’s plot the data for a few random countries (Figure 1-17).

mlst 0117
Figure 1-17. Do you see a trend here?

There does seem to be a trend here! Although the data is noisy (i.e., partly random), it looks like life satisfaction goes up more or less linearly as the country’s GDP per capita increases. So you decide to model life satisfaction as a linear function of GDP per capita. This step is called model selection: you selected a linear model of life satisfaction with just one attribute, GDP per capita (Equation 1-1).

Equation 1-1. A simple linear model
life_satisfaction = θ 0 + θ 1 × GDP_per_capita

This model has two model parameters, θ0 and θ1.5 By tweaking these parameters, you can make your model represent any linear function, as shown in Figure 1-18.

mlst 0118
Figure 1-18. A few possible linear models

Before you can use your model, you need to define the parameter values θ0 and θ1. How can you know which values will make your model perform best? To answer this question, you need to specify a performance measure. You can either define a utility function (or fitness function) that measures how good your model is, or you can define a cost function that measures how bad it is. For linear regression problems, people typically use a cost function that measures the distance between the linear model’s predictions and the training examples; the objective is to minimize this distance.

This is where the Linear Regression algorithm comes in: you feed it your training examples and it finds the parameters that make the linear model fit best to your data. This is called training the model. In our case the algorithm finds that the optimal parameter values are θ0 = 4.85 and θ1 = 4.91 × 10–5.

Now the model fits the training data as closely as possible (for a linear model), as you can see in Figure 1-19.

mlst 0119
Figure 1-19. The linear model that fits the training data best

You are finally ready to run the model to make predictions. For example, say you want to know how happy Cypriots are, and the OECD data does not have the answer. Fortunately, you can use your model to make a good prediction: you look up Cyprus’s GDP per capita, find $22,587, and then apply your model and find that life satisfaction is likely to be somewhere around 4.85 + 22,587 × 4.91 × 10-5 = 5.96.

To whet your appetite, Example 1-1 shows the Python code that loads the data, prepares it,6 creates a scatterplot for visualization, and then trains a linear model and makes a prediction.7

Example 1-1. Training and running a linear model using Scikit-Learn
import matplotlib.pyplot as plt
import numpy as np
import pandas as pd
import sklearn.linear_model

# Load the data
oecd_bli = pd.read_csv("oecd_bli_2015.csv", thousands=',')
gdp_per_capita = pd.read_csv("gdp_per_capita.csv",thousands=',',delimiter='\t',
                             encoding='latin1', na_values="n/a")

# Prepare the data
country_stats = prepare_country_stats(oecd_bli, gdp_per_capita)
X = np.c_[country_stats["GDP per capita"]]
y = np.c_[country_stats["Life satisfaction"]]

# Visualize the data
country_stats.plot(kind='scatter', x="GDP per capita", y='Life satisfaction')
plt.show()

# Select a linear model
model = sklearn.linear_model.LinearRegression()

# Train the model
model.fit(X, y)

# Make a prediction for Cyprus
X_new = [[22587]]  # Cyprus' GDP per capita
print(model.predict(X_new)) # outputs [[ 5.96242338]]
Note

If you had used an instance-based learning algorithm instead, you would have found that Slovenia has the closest GDP per capita to that of Cyprus ($20,732), and since the OECD data tells us that Slovenians’ life satisfaction is 5.7, you would have predicted a life satisfaction of 5.7 for Cyprus. If you zoom out a bit and look at the two next closest countries, you will find Portugal and Spain with life satisfactions of 5.1 and 6.5, respectively. Averaging these three values, you get 5.77, which is pretty close to your model-based prediction. This simple algorithm is called k-Nearest Neighbors regression (in this example, k = 3).

Replacing the Linear Regression model with k-Nearest Neighbors regression in the previous code is as simple as replacing these two lines:

import sklearn.linear_model
model = sklearn.linear_model.LinearRegression()

with these two:

import sklearn.neighbors
model = sklearn.neighbors.KNeighborsRegressor(n_neighbors=3)

If all went well, your model will make good predictions. If not, you may need to use more attributes (employment rate, health, air pollution, etc.), get more or better quality training data, or perhaps select a more powerful model (e.g., a Polynomial Regression model).

In summary:

  • You studied the data.

  • You selected a model.

  • You trained it on the training data (i.e., the learning algorithm searched for the model parameter values that minimize a cost function).

  • Finally, you applied the model to make predictions on new cases (this is called inference), hoping that this model will generalize well.

This is what a typical Machine Learning project looks like. In Chapter 2 you will experience this first-hand by going through an end-to-end project.

We have covered a lot of ground so far: you now know what Machine Learning is really about, why it is useful, what some of the most common categories of ML systems are, and what a typical project workflow looks like. Now let’s look at what can go wrong in learning and prevent you from making accurate predictions.

Main Challenges of Machine Learning

In short, since your main task is to select a learning algorithm and train it on some data, the two things that can go wrong are “bad algorithm” and “bad data.” Let’s start with examples of bad data.

Insufficient Quantity of Training Data

For a toddler to learn what an apple is, all it takes is for you to point to an apple and say “apple” (possibly repeating this procedure a few times). Now the child is able to recognize apples in all sorts of colors and shapes. Genius.

Machine Learning is not quite there yet; it takes a lot of data for most Machine Learning algorithms to work properly. Even for very simple problems you typically need thousands of examples, and for complex problems such as image or speech recognition you may need millions of examples (unless you can reuse parts of an existing model).

Nonrepresentative Training Data

In order to generalize well, it is crucial that your training data be representative of the new cases you want to generalize to. This is true whether you use instance-based learning or model-based learning.

For example, the set of countries we used earlier for training the linear model was not perfectly representative; a few countries were missing. Figure 1-21 shows what the data looks like when you add the missing countries.

mlst 0121
Figure 1-21. A more representative training sample

If you train a linear model on this data, you get the solid line, while the old model is represented by the dotted line. As you can see, not only does adding a few missing countries significantly alter the model, but it makes it clear that such a simple linear model is probably never going to work well. It seems that very rich countries are not happier than moderately rich countries (in fact they seem unhappier), and conversely some poor countries seem happier than many rich countries.

By using a nonrepresentative training set, we trained a model that is unlikely to make accurate predictions, especially for very poor and very rich countries.

It is crucial to use a training set that is representative of the cases you want to generalize to. This is often harder than it sounds: if the sample is too small, you will have sampling noise (i.e., nonrepresentative data as a result of chance), but even very large samples can be nonrepresentative if the sampling method is flawed. This is called sampling bias.

Poor-Quality Data

Obviously, if your training data is full of errors, outliers, and noise (e.g., due to poor-quality measurements), it will make it harder for the system to detect the underlying patterns, so your system is less likely to perform well. It is often well worth the effort to spend time cleaning up your training data. The truth is, most data scientists spend a significant part of their time doing just that. For example:

  • If some instances are clearly outliers, it may help to simply discard them or try to fix the errors manually.

  • If some instances are missing a few features (e.g., 5% of your customers did not specify their age), you must decide whether you want to ignore this attribute altogether, ignore these instances, fill in the missing values (e.g., with the median age), or train one model with the feature and one model without it, and so on.

Irrelevant Features

As the saying goes: garbage in, garbage out. Your system will only be capable of learning if the training data contains enough relevant features and not too many irrelevant ones. A critical part of the success of a Machine Learning project is coming up with a good set of features to train on. This process, called feature engineering, involves:

  • Feature selection: selecting the most useful features to train on among existing features.

  • Feature extraction: combining existing features to produce a more useful one (as we saw earlier, dimensionality reduction algorithms can help).

  • Creating new features by gathering new data.

Now that we have looked at many examples of bad data, let’s look at a couple of examples of bad algorithms.

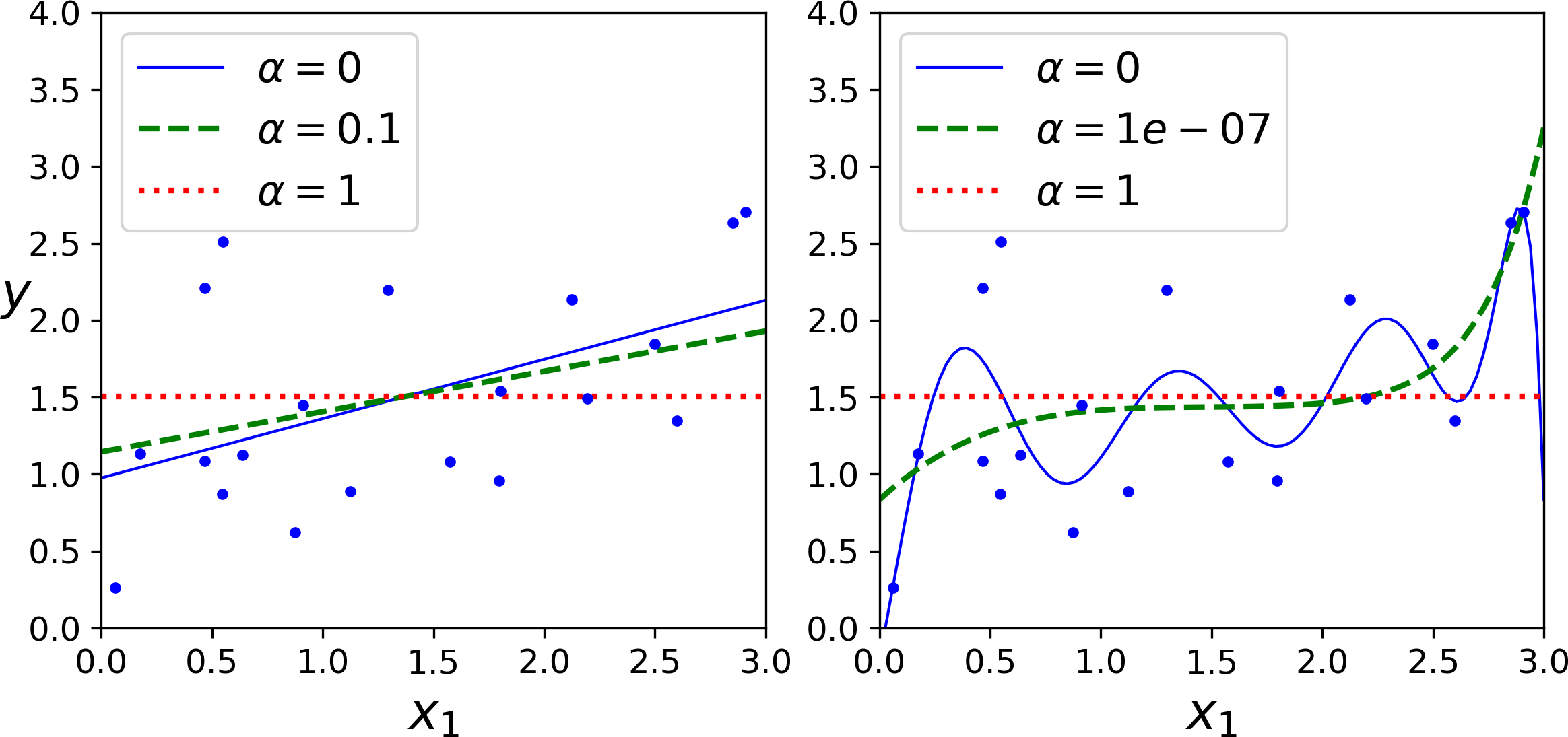
Overfitting the Training Data

Say you are visiting a foreign country and the taxi driver rips you off. You might be tempted to say that all taxi drivers in that country are thieves. Overgeneralizing is something that we humans do all too often, and unfortunately machines can fall into the same trap if we are not careful. In Machine Learning this is called overfitting: it means that the model performs well on the training data, but it does not generalize well.

Figure 1-22 shows an example of a high-degree polynomial life satisfaction model that strongly overfits the training data. Even though it performs much better on the training data than the simple linear model, would you really trust its predictions?

mlst 0122
Figure 1-22. Overfitting the training data

Complex models such as deep neural networks can detect subtle patterns in the data, but if the training set is noisy, or if it is too small (which introduces sampling noise), then the model is likely to detect patterns in the noise itself. Obviously these patterns will not generalize to new instances. For example, say you feed your life satisfaction model many more attributes, including uninformative ones such as the country’s name. In that case, a complex model may detect patterns like the fact that all countries in the training data with a w in their name have a life satisfaction greater than 7: New Zealand (7.3), Norway (7.4), Sweden (7.2), and Switzerland (7.5). How confident are you that the W-satisfaction rule generalizes to Rwanda or Zimbabwe? Obviously this pattern occurred in the training data by pure chance, but the model has no way to tell whether a pattern is real or simply the result of noise in the data.

Warning

Overfitting happens when the model is too complex relative to the amount and noisiness of the training data. The possible solutions are:

  • To simplify the model by selecting one with fewer parameters (e.g., a linear model rather than a high-degree polynomial model), by reducing the number of attributes in the training data or by constraining the model

  • To gather more training data

  • To reduce the noise in the training data (e.g., fix data errors and remove outliers)

Constraining a model to make it simpler and reduce the risk of overfitting is called regularization. For example, the linear model we defined earlier has two parameters, θ0 and θ1. This gives the learning algorithm two degrees of freedom to adapt the model to the training data: it can tweak both the height (θ0) and the slope (θ1) of the line. If we forced θ1 = 0, the algorithm would have only one degree of freedom and would have a much harder time fitting the data properly: all it could do is move the line up or down to get as close as possible to the training instances, so it would end up around the mean. A very simple model indeed! If we allow the algorithm to modify θ1 but we force it to keep it small, then the learning algorithm will effectively have somewhere in between one and two degrees of freedom. It will produce a simpler model than with two degrees of freedom, but more complex than with just one. You want to find the right balance between fitting the training data perfectly and keeping the model simple enough to ensure that it will generalize well.

Figure 1-23 shows three models: the dotted line represents the original model that was trained with a few countries missing, the dashed line is our second model trained with all countries, and the solid line is a linear model trained with the same data as the first model but with a regularization constraint. You can see that regularization forced the model to have a smaller slope, which fits a bit less the training data that the model was trained on, but actually allows it to generalize better to new examples.

mlst 0123
Figure 1-23. Regularization reduces the risk of overfitting

The amount of regularization to apply during learning can be controlled by a hyperparameter. A hyperparameter is a parameter of a learning algorithm (not of the model). As such, it is not affected by the learning algorithm itself; it must be set prior to training and remains constant during training. If you set the regularization hyperparameter to a very large value, you will get an almost flat model (a slope close to zero); the learning algorithm will almost certainly not overfit the training data, but it will be less likely to find a good solution. Tuning hyperparameters is an important part of building a Machine Learning system (you will see a detailed example in the next chapter).

Underfitting the Training Data

As you might guess, underfitting is the opposite of overfitting: it occurs when your model is too simple to learn the underlying structure of the data. For example, a linear model of life satisfaction is prone to underfit; reality is just more complex than the model, so its predictions are bound to be inaccurate, even on the training examples.

The main options to fix this problem are:

  • Selecting a more powerful model, with more parameters

  • Feeding better features to the learning algorithm (feature engineering)

  • Reducing the constraints on the model (e.g., reducing the regularization hyperparameter)

Stepping Back

By now you already know a lot about Machine Learning. However, we went through so many concepts that you may be feeling a little lost, so let’s step back and look at the big picture:

  • Machine Learning is about making machines get better at some task by learning from data, instead of having to explicitly code rules.

  • There are many different types of ML systems: supervised or not, batch or online, instance-based or model-based, and so on.

  • In a ML project you gather data in a training set, and you feed the training set to a learning algorithm. If the algorithm is model-based it tunes some parameters to fit the model to the training set (i.e., to make good predictions on the training set itself), and then hopefully it will be able to make good predictions on new cases as well. If the algorithm is instance-based, it just learns the examples by heart and generalizes to new instances by comparing them to the learned instances using a similarity measure.

  • The system will not perform well if your training set is too small, or if the data is not representative, noisy, or polluted with irrelevant features (garbage in, garbage out). Lastly, your model needs to be neither too simple (in which case it will underfit) nor too complex (in which case it will overfit).

There’s just one last important topic to cover: once you have trained a model, you don’t want to just “hope” it generalizes to new cases. You want to evaluate it, and fine-tune it if necessary. Let’s see how.

Testing and Validating

The only way to know how well a model will generalize to new cases is to actually try it out on new cases. One way to do that is to put your model in production and monitor how well it performs. This works well, but if your model is horribly bad, your users will complain—not the best idea.

A better option is to split your data into two sets: the training set and the test set. As these names imply, you train your model using the training set, and you test it using the test set. The error rate on new cases is called the generalization error (or out-of-sample error), and by evaluating your model on the test set, you get an estimate of this error. This value tells you how well your model will perform on instances it has never seen before.

If the training error is low (i.e., your model makes few mistakes on the training set) but the generalization error is high, it means that your model is overfitting the training data.

Tip

It is common to use 80% of the data for training and hold out 20% for testing.

So evaluating a model is simple enough: just use a test set. Now suppose you are hesitating between two models (say a linear model and a polynomial model): how can you decide? One option is to train both and compare how well they generalize using the test set.

Now suppose that the linear model generalizes better, but you want to apply some regularization to avoid overfitting. The question is: how do you choose the value of the regularization hyperparameter? One option is to train 100 different models using 100 different values for this hyperparameter. Suppose you find the best hyperparameter value that produces a model with the lowest generalization error, say just 5% error.

So you launch this model into production, but unfortunately it does not perform as well as expected and produces 15% errors. What just happened?

The problem is that you measured the generalization error multiple times on the test set, and you adapted the model and hyperparameters to produce the best model for that particular set. This means that the model is unlikely to perform as well on new data.

A common solution to this problem is called holdout validation: you simply hold out part of the training set to evaluate several candidate models and select the best one. The new heldout set is called the validation set. More specifically, you train multiple models with various hyperparameters on the reduced training set (i.e., the full training set minus the validation set), and you select the model that performs best on the validation set. After this holdout validation process, you train the best model on the full training set (including the validation set), and this gives you the final model. Lastly, you evaluate this final model on the test set to get an estimate of the generalization error.

This solution usually works quite well. However, if the validation set is too small, then model evaluations will be imprecise: you may end up selecting a suboptimal model by mistake. Conversely, if the validation set is too large, then the remaining training set will be much smaller than the full training set. Why is this bad? Well, since the final model will be trained on the full training set, it is not ideal to compare candidate models trained on a much smaller training set. It would be like selecting the fastest sprinter to participate in a marathon. One way to solve this problem is to perform repeated cross-validation, using multiple validation sets. Each model is evaluated once per validation set, after it is trained on the rest of the data. By averaging out all the evaluations of a model, we get a much more accurate measure of its performance. However, there is a drawback: the training time is multiplied by the number of validation sets.

Exercises

In this chapter we have covered some of the most important concepts in Machine Learning. In the next chapters we will dive deeper and write more code, but before we do, make sure you know how to answer the following questions:

  1. How would you define Machine Learning?

  2. Can you name four types of problems where it shines?

  3. What is a labeled training set?

  4. What are the two most common supervised tasks?

  5. Can you name four common unsupervised tasks?

  6. What type of Machine Learning algorithm would you use to allow a robot to walk in various unknown terrains?

  7. What type of algorithm would you use to segment your customers into multiple groups?

  8. Would you frame the problem of spam detection as a supervised learning problem or an unsupervised learning problem?

  9. What is an online learning system?

  10. What is out-of-core learning?

  11. What type of learning algorithm relies on a similarity measure to make predictions?

  12. What is the difference between a model parameter and a learning algorithm’s hyperparameter?

  13. What do model-based learning algorithms search for? What is the most common strategy they use to succeed? How do they make predictions?

  14. Can you name four of the main challenges in Machine Learning?

  15. If your model performs great on the training data but generalizes poorly to new instances, what is happening? Can you name three possible solutions?

  16. What is a test set and why would you want to use it?

  17. What is the purpose of a validation set?

  18. What can go wrong if you tune hyperparameters using the test set?

  19. What is repeated cross-validation and why would you prefer it to using a single validation set?

Solutions to these exercises are available in Appendix A.

1 Fun fact: this odd-sounding name is a statistics term introduced by Francis Galton while he was studying the fact that the children of tall people tend to be shorter than their parents. Since children were shorter, he called this regression to the mean. This name was then applied to the methods he used to analyze correlations between variables.

2 Some neural network architectures can be unsupervised, such as autoencoders and restricted Boltzmann machines. They can also be semisupervised, such as in deep belief networks and unsupervised pretraining.

3 Notice how animals are rather well separated from vehicles, how horses are close to deer but far from birds, and so on. Figure reproduced with permission from Socher, Ganjoo, Manning, and Ng (2013), “T-SNE visualization of the semantic word space.”

4 That’s when the system works perfectly. In practice it often creates a few clusters per person, and sometimes mixes up two people who look alike, so you need to provide a few labels per person and manually clean up some clusters.

5 By convention, the Greek letter θ (theta) is frequently used to represent model parameters.

6 The prepare_country_stats() function’s definition is not shown here (see this chapter’s Jupyter notebook if you want all the gory details). It’s just boring Pandas code that joins the life satisfaction data from the OECD with the GDP per capita data from the IMF.

7 It’s okay if you don’t understand all the code yet; we will present Scikit-Learn in the following chapters.

8 For example, knowing whether to write “to,” “two,” or “too” depending on the context.

9 Figure reproduced with permission from Banko and Brill (2001), “Learning Curves for Confusion Set Disambiguation.”

10 “The Unreasonable Effectiveness of Data,” Peter Norvig et al. (2009).

11 “The Lack of A Priori Distinctions Between Learning Algorithms,” D. Wolpert (1996).

Chapter 2. End-to-End Machine Learning Project

In this chapter, you will go through an example project end to end, pretending to be a recently hired data scientist in a real estate company.1 Here are the main steps you will go through:

  1. Look at the big picture.

  2. Get the data.

  3. Discover and visualize the data to gain insights.

  4. Prepare the data for Machine Learning algorithms.

  5. Select a model and train it.

  6. Fine-tune your model.

  7. Present your solution.

  8. Launch, monitor, and maintain your system.

Working with Real Data

When you are learning about Machine Learning it is best to actually experiment with real-world data, not just artificial datasets. Fortunately, there are thousands of open datasets to choose from, ranging across all sorts of domains. Here are a few places you can look to get data:

In this chapter we chose the California Housing Prices dataset from the StatLib repository2 (see Figure 2-1). This dataset was based on data from the 1990 California census. It is not exactly recent (you could still afford a nice house in the Bay Area at the time), but it has many qualities for learning, so we will pretend it is recent data. We also added a categorical attribute and removed a few features for teaching purposes.

mlst 0201
Figure 2-1. California housing prices

Look at the Big Picture

Welcome to Machine Learning Housing Corporation! The first task you are asked to perform is to build a model of housing prices in California using the California census data. This data has metrics such as the population, median income, median housing price, and so on for each block group in California. Block groups are the smallest geographical unit for which the US Census Bureau publishes sample data (a block group typically has a population of 600 to 3,000 people). We will just call them “districts” for short.

Your model should learn from this data and be able to predict the median housing price in any district, given all the other metrics.

Tip

Since you are a well-organized data scientist, the first thing you do is to pull out your Machine Learning project checklist. You can start with the one in Appendix B; it should work reasonably well for most Machine Learning projects but make sure to adapt it to your needs. In this chapter we will go through many checklist items, but we will also skip a few, either because they are self-explanatory or because they will be discussed in later chapters.

Frame the Problem

The first question to ask your boss is what exactly is the business objective; building a model is probably not the end goal. How does the company expect to use and benefit from this model? This is important because it will determine how you frame the problem, what algorithms you will select, what performance measure you will use to evaluate your model, and how much effort you should spend tweaking it.

Your boss answers that your model’s output (a prediction of a district’s median housing price) will be fed to another Machine Learning system (see Figure 2-2), along with many other signals.3 This downstream system will determine whether it is worth investing in a given area or not. Getting this right is critical, as it directly affects revenue.

mlst 0202
Figure 2-2. A Machine Learning pipeline for real estate investments

The next question to ask is what the current solution looks like (if any). It will often give you a reference performance, as well as insights on how to solve the problem. Your boss answers that the district housing prices are currently estimated manually by experts: a team gathers up-to-date information about a district, and when they cannot get the median housing price, they estimate it using complex rules.

This is costly and time-consuming, and their estimates are not great; in cases where they manage to find out the actual median housing price, they often realize that their estimates were off by more than 20%. This is why the company thinks that it would be useful to train a model to predict a district’s median housing price given other data about that district. The census data looks like a great dataset to exploit for this purpose, since it includes the median housing prices of thousands of districts, as well as other data.

Okay, with all this information you are now ready to start designing your system. First, you need to frame the problem: is it supervised, unsupervised, or Reinforcement Learning? Is it a classification task, a regression task, or something else? Should you use batch learning or online learning techniques? Before you read on, pause and try to answer these questions for yourself.

Have you found the answers? Let’s see: it is clearly a typical supervised learning task since you are given labeled training examples (each instance comes with the expected output, i.e., the district’s median housing price). Moreover, it is also a typical regression task, since you are asked to predict a value. More specifically, this is a multiple regression problem since the system will use multiple features to make a prediction (it will use the district’s population, the median income, etc.). It is also a univariate regression problem since we are only trying to predict a single value for each district. If we were trying to predict multiple values per district, it would be a multivariate regression problem. Finally, there is no continuous flow of data coming in the system, there is no particular need to adjust to changing data rapidly, and the data is small enough to fit in memory, so plain batch learning should do just fine.

Tip

If the data was huge, you could either split your batch learning work across multiple servers (using the MapReduce technique), or you could use an online learning technique instead.

Select a Performance Measure

Your next step is to select a performance measure. A typical performance measure for regression problems is the Root Mean Square Error (RMSE). It gives an idea of how much error the system typically makes in its predictions, with a higher weight for large errors. Equation 2-1 shows the mathematical formula to compute the RMSE.

Equation 2-1. Root Mean Square Error (RMSE)
RMSE ( X , h ) = 1 m i=1 m h(x (i) )-y (i) 2

Even though the RMSE is generally the preferred performance measure for regression tasks, in some contexts you may prefer to use another function. For example, suppose that there are many outlier districts. In that case, you may consider using the Mean Absolute Error (also called the Average Absolute Deviation; see Equation 2-2):

Equation 2-2. Mean Absolute Error
MAE ( X , h ) = 1 m i=1 m h ( x (i) ) - y (i)

Both the RMSE and the MAE are ways to measure the distance between two vectors: the vector of predictions and the vector of target values. Various distance measures, or norms, are possible:

  • Computing the root of a sum of squares (RMSE) corresponds to the Euclidean norm: it is the notion of distance you are familiar with. It is also called the ℓ2 norm, noted ∥ · ∥2 (or just ∥ · ∥).

  • Computing the sum of absolutes (MAE) corresponds to the ℓ1 norm, noted ∥ · ∥1. It is sometimes called the Manhattan norm because it measures the distance between two points in a city if you can only travel along orthogonal city blocks.

  • More generally, the ℓk norm of a vector v containing n elements is defined as 𝐯 k = (v 0 k +v 1 k ++v n k ) 1 k . ℓ0 just gives the number of non-zero elements in the vector, and ℓ gives the maximum absolute value in the vector.

  • The higher the norm index, the more it focuses on large values and neglects small ones. This is why the RMSE is more sensitive to outliers than the MAE. But when outliers are exponentially rare (like in a bell-shaped curve), the RMSE performs very well and is generally preferred.

Check the Assumptions

Lastly, it is good practice to list and verify the assumptions that were made so far (by you or others); this can catch serious issues early on. For example, the district prices that your system outputs are going to be fed into a downstream Machine Learning system, and we assume that these prices are going to be used as such. But what if the downstream system actually converts the prices into categories (e.g., “cheap,” “medium,” or “expensive”) and then uses those categories instead of the prices themselves? In this case, getting the price perfectly right is not important at all; your system just needs to get the category right. If that’s so, then the problem should have been framed as a classification task, not a regression task. You don’t want to find this out after working on a regression system for months.

Fortunately, after talking with the team in charge of the downstream system, you are confident that they do indeed need the actual prices, not just categories. Great! You’re all set, the lights are green, and you can start coding now!

Get the Data

It’s time to get your hands dirty. Don’t hesitate to pick up your laptop and walk through the following code examples in a Jupyter notebook. The full Jupyter notebook is available at https://github.com/ageron/handson-ml2.

Create the Workspace

First you will need to have Python installed. It is probably already installed on your system. If not, you can get it at https://www.python.org/.5

Next you need to create a workspace directory for your Machine Learning code and datasets. Open a terminal and type the following commands (after the $ prompts):

$ export ML_PATH="$HOME/ml"      # You can change the path if you prefer
$ mkdir -p $ML_PATH

You will need a number of Python modules: Jupyter, NumPy, Pandas, Matplotlib, and Scikit-Learn. If you already have Jupyter running with all these modules installed, you can safely skip to “Download the Data”. If you don’t have them yet, there are many ways to install them (and their dependencies). You can use your system’s packaging system (e.g., apt-get on Ubuntu, or MacPorts or HomeBrew on macOS), install a Scientific Python distribution such as Anaconda and use its packaging system, or just use Python’s own packaging system, pip, which is included by default with the Python binary installers (since Python 2.7.9).6 You can check to see if pip is installed by typing the following command:

$ pip3 --version
pip 18.0 from [...]/lib/python3.6/site-packages (python 3.6)

You should make sure you have a recent version of pip installed. To upgrade the pip module, type:7

$ pip3 install --upgrade pip
Collecting pip
[...]
Successfully installed pip-18.0

Now you can install all the required modules and their dependencies using this simple pip command (if you are not using a virtualenv, you will need administrator rights, or to add the --user option):

$ pip3 install --upgrade jupyter matplotlib numpy pandas scipy scikit-learn
Collecting jupyter
  Downloading jupyter-1.0.0-py2.py3-none-any.whl
Collecting matplotlib
  [...]

To check your installation, try to import every module like this:

$ python3 -c "import jupyter, matplotlib, numpy, pandas, scipy, sklearn"

There should be no output and no error. Now you can fire up Jupyter by typing:

$ jupyter notebook
[I 15:24 NotebookApp] Serving notebooks from local directory: [...]/ml
[I 15:24 NotebookApp] 0 active kernels
[I 15:24 NotebookApp] The Jupyter Notebook is running at: http://localhost:8888/
[I 15:24 NotebookApp] Use Control-C to stop this server and shut down all
kernels (twice to skip confirmation).

A Jupyter server is now running in your terminal, listening to port 8888. You can visit this server by opening your web browser to http://localhost:8888/ (this usually happens automatically when the server starts). You should see your empty workspace directory (containing only the env directory if you followed the preceding virtualenv instructions).

Now create a new Python notebook by clicking on the New button and selecting the appropriate Python version8 (see Figure 2-3).

This does three things: first, it creates a new notebook file called Untitled.ipynb in your workspace; second, it starts a Jupyter Python kernel to run this notebook; and third, it opens this notebook in a new tab. You should start by renaming this notebook to “Housing” (this will automatically rename the file to Housing.ipynb) by clicking Untitled and typing the new name.

mlst 0203
Figure 2-3. Your workspace in Jupyter

A notebook contains a list of cells. Each cell can contain executable code or formatted text. Right now the notebook contains only one empty code cell, labeled “In [1]:”. Try typing print("Hello world!") in the cell, and click on the play button (see Figure 2-4) or press Shift-Enter. This sends the current cell to this notebook’s Python kernel, which runs it and returns the output. The result is displayed below the cell, and since we reached the end of the notebook, a new cell is automatically created. Go through the User Interface Tour from Jupyter’s Help menu to learn the basics.

mlst 0204
Figure 2-4. Hello world Python notebook

Download the Data

In typical environments your data would be available in a relational database (or some other common datastore) and spread across multiple tables/documents/files. To access it, you would first need to get your credentials and access authorizations,9 and familiarize yourself with the data schema. In this project, however, things are much simpler: you will just download a single compressed file, housing.tgz, which contains a comma-separated value (CSV) file called housing.csv with all the data.

You could use your web browser to download it, and run tar xzf housing.tgz to decompress the file and extract the CSV file, but it is preferable to create a small function to do that. It is useful in particular if data changes regularly, as it allows you to write a small script that you can run whenever you need to fetch the latest data (or you can set up a scheduled job to do that automatically at regular intervals). Automating the process of fetching the data is also useful if you need to install the dataset on multiple machines.

Here is the function to fetch the data:10

import os
import tarfile
from six.moves import urllib

DOWNLOAD_ROOT = "https://raw.githubusercontent.com/ageron/handson-ml2/master/"
HOUSING_PATH = os.path.join("datasets", "housing")
HOUSING_URL = DOWNLOAD_ROOT + "datasets/housing/housing.tgz"

def fetch_housing_data(housing_url=HOUSING_URL, housing_path=HOUSING_PATH):
    if not os.path.isdir(housing_path):
        os.makedirs(housing_path)
    tgz_path = os.path.join(housing_path, "housing.tgz")
    urllib.request.urlretrieve(housing_url, tgz_path)
    housing_tgz = tarfile.open(tgz_path)
    housing_tgz.extractall(path=housing_path)
    housing_tgz.close()

Now when you call fetch_housing_data(), it creates a datasets/housing directory in your workspace, downloads the housing.tgz file, and extracts the housing.csv from it in this directory.

Now let’s load the data using Pandas. Once again you should write a small function to load the data:

import pandas as pd

def load_housing_data(housing_path=HOUSING_PATH):
    csv_path = os.path.join(housing_path, "housing.csv")
    return pd.read_csv(csv_path)

This function returns a Pandas DataFrame object containing all the data.

Take a Quick Look at the Data Structure

Let’s take a look at the top five rows using the DataFrame’s head() method (see Figure 2-5).

mlst 0205
Figure 2-5. Top five rows in the dataset

Each row represents one district. There are 10 attributes (you can see the first 6 in the screenshot): longitude, latitude, housing_median_age, total_rooms, total_bedrooms, population, households, median_income, median_house_value, and ocean_proximity.

The info() method is useful to get a quick description of the data, in particular the total number of rows, and each attribute’s type and number of non-null values (see Figure 2-6).

mlst 0206
Figure 2-6. Housing info

There are 20,640 instances in the dataset, which means that it is fairly small by Machine Learning standards, but it’s perfect to get started. Notice that the total_bedrooms attribute has only 20,433 non-null values, meaning that 207 districts are missing this feature. We will need to take care of this later.

All attributes are numerical, except the ocean_proximity field. Its type is object, so it could hold any kind of Python object, but since you loaded this data from a CSV file you know that it must be a text attribute. When you looked at the top five rows, you probably noticed that the values in the ocean_proximity column were repetitive, which means that it is probably a categorical attribute. You can find out what categories exist and how many districts belong to each category by using the value_counts() method:

>>> housing["ocean_proximity"].value_counts()
<1H OCEAN     9136
INLAND        6551
NEAR OCEAN    2658
NEAR BAY      2290
ISLAND           5
Name: ocean_proximity, dtype: int64

Let’s look at the other fields. The describe() method shows a summary of the numerical attributes (Figure 2-7).

mlst 0207
Figure 2-7. Summary of each numerical attribute

The count, mean, min, and max rows are self-explanatory. Note that the null values are ignored (so, for example, count of total_bedrooms is 20,433, not 20,640). The std row shows the standard deviation, which measures how dispersed the values are.11 The 25%, 50%, and 75% rows show the corresponding percentiles: a percentile indicates the value below which a given percentage of observations in a group of observations falls. For example, 25% of the districts have a housing_median_age lower than 18, while 50% are lower than 29 and 75% are lower than 37. These are often called the 25th percentile (or 1st quartile), the median, and the 75th percentile (or 3rd quartile).

Another quick way to get a feel of the type of data you are dealing with is to plot a histogram for each numerical attribute. A histogram shows the number of instances (on the vertical axis) that have a given value range (on the horizontal axis). You can either plot this one attribute at a time, or you can call the hist() method on the whole dataset, and it will plot a histogram for each numerical attribute (see Figure 2-8). For example, you can see that slightly over 800 districts have a median_house_value equal to about $100,000.

%matplotlib inline   # only in a Jupyter notebook
import matplotlib.pyplot as plt
housing.hist(bins=50, figsize=(20,15))
plt.show()
Note

The hist() method relies on Matplotlib, which in turn relies on a user-specified graphical backend to draw on your screen. So before you can plot anything, you need to specify which backend Matplotlib should use. The simplest option is to use Jupyter’s magic command %matplotlib inline. This tells Jupyter to set up Matplotlib so it uses Jupyter’s own backend. Plots are then rendered within the notebook itself. Note that calling show() is optional in a Jupyter notebook, as Jupyter will automatically display plots when a cell is executed.

mlst 0208
Figure 2-8. A histogram for each numerical attribute

Notice a few things in these histograms:

  1. First, the median income attribute does not look like it is expressed in US dollars (USD). After checking with the team that collected the data, you are told that the data has been scaled and capped at 15 (actually 15.0001) for higher median incomes, and at 0.5 (actually 0.4999) for lower median incomes. The numbers represent roughly tens of thousands of dollars (e.g., 3 actually means about $30,000). Working with preprocessed attributes is common in Machine Learning, and it is not necessarily a problem, but you should try to understand how the data was computed.

  2. The housing median age and the median house value were also capped. The latter may be a serious problem since it is your target attribute (your labels). Your Machine Learning algorithms may learn that prices never go beyond that limit. You need to check with your client team (the team that will use your system’s output) to see if this is a problem or not. If they tell you that they need precise predictions even beyond $500,000, then you have mainly two options:

    1. Collect proper labels for the districts whose labels were capped.

    2. Remove those districts from the training set (and also from the test set, since your system should not be evaluated poorly if it predicts values beyond $500,000).

  3. These attributes have very different scales. We will discuss this later in this chapter when we explore feature scaling.

  4. Finally, many histograms are tail heavy: they extend much farther to the right of the median than to the left. This may make it a bit harder for some Machine Learning algorithms to detect patterns. We will try transforming these attributes later on to have more bell-shaped distributions.

Hopefully you now have a better understanding of the kind of data you are dealing with.

Warning

Wait! Before you look at the data any further, you need to create a test set, put it aside, and never look at it.

Create a Test Set

It may sound strange to voluntarily set aside part of the data at this stage. After all, you have only taken a quick glance at the data, and surely you should learn a whole lot more about it before you decide what algorithms to use, right? This is true, but your brain is an amazing pattern detection system, which means that it is highly prone to overfitting: if you look at the test set, you may stumble upon some seemingly interesting pattern in the test data that leads you to select a particular kind of Machine Learning model. When you estimate the generalization error using the test set, your estimate will be too optimistic and you will launch a system that will not perform as well as expected. This is called data snooping bias.

Creating a test set is theoretically quite simple: just pick some instances randomly, typically 20% of the dataset, and set them aside:

import numpy as np

def split_train_test(data, test_ratio):
    shuffled_indices = np.random.permutation(len(data))
    test_set_size = int(len(data) * test_ratio)
    test_indices = shuffled_indices[:test_set_size]
    train_indices = shuffled_indices[test_set_size:]
    return data.iloc[train_indices], data.iloc[test_indices]

You can then use this function like this:12

>>> train_set, test_set = split_train_test(housing, 0.2)
>>> len(train_set)
16512
>>> len(test_set)
4128

Well, this works, but it is not perfect: if you run the program again, it will generate a different test set! Over time, you (or your Machine Learning algorithms) will get to see the whole dataset, which is what you want to avoid.

One solution is to save the test set on the first run and then load it in subsequent runs. Another option is to set the random number generator’s seed (e.g., np.random.seed(42))13 before calling np.random.permutation(), so that it always generates the same shuffled indices.

But both these solutions will break next time you fetch an updated dataset. A common solution is to use each instance’s identifier to decide whether or not it should go in the test set (assuming instances have a unique and immutable identifier). For example, you could compute a hash of each instance’s identifier and put that instance in the test set if the hash is lower or equal to 20% of the maximum hash value. This ensures that the test set will remain consistent across multiple runs, even if you refresh the dataset. The new test set will contain 20% of the new instances, but it will not contain any instance that was previously in the training set. Here is a possible implementation:

from zlib import crc32

def test_set_check(identifier, test_ratio):
    return crc32(np.int64(identifier)) & 0xffffffff < test_ratio * 2**32

def split_train_test_by_id(data, test_ratio, id_column):
    ids = data[id_column]
    in_test_set = ids.apply(lambda id_: test_set_check(id_, test_ratio))
    return data.loc[~in_test_set], data.loc[in_test_set]

Unfortunately, the housing dataset does not have an identifier column. The simplest solution is to use the row index as the ID:

housing_with_id = housing.reset_index()   # adds an `index` column
train_set, test_set = split_train_test_by_id(housing_with_id, 0.2, "index")

If you use the row index as a unique identifier, you need to make sure that new data gets appended to the end of the dataset, and no row ever gets deleted. If this is not possible, then you can try to use the most stable features to build a unique identifier. For example, a district’s latitude and longitude are guaranteed to be stable for a few million years, so you could combine them into an ID like so:14

housing_with_id["id"] = housing["longitude"] * 1000 + housing["latitude"]
train_set, test_set = split_train_test_by_id(housing_with_id, 0.2, "id")

Scikit-Learn provides a few functions to split datasets into multiple subsets in various ways. The simplest function is train_test_split, which does pretty much the same thing as the function split_train_test defined earlier, with a couple of additional features. First there is a random_state parameter that allows you to set the random generator seed as explained previously, and second you can pass it multiple datasets with an identical number of rows, and it will split them on the same indices (this is very useful, for example, if you have a separate DataFrame for labels):

from sklearn.model_selection import train_test_split

train_set, test_set = train_test_split(housing, test_size=0.2, random_state=42)

So far we have considered purely random sampling methods. This is generally fine if your dataset is large enough (especially relative to the number of attributes), but if it is not, you run the risk of introducing a significant sampling bias. When a survey company decides to call 1,000 people to ask them a few questions, they don’t just pick 1,000 people randomly in a phone book. They try to ensure that these 1,000 people are representative of the whole population. For example, the US population is composed of 51.3% female and 48.7% male, so a well-conducted survey in the US would try to maintain this ratio in the sample: 513 female and 487 male. This is called stratified sampling: the population is divided into homogeneous subgroups called strata, and the right number of instances is sampled from each stratum to guarantee that the test set is representative of the overall population. If they used purely random sampling, there would be about 12% chance of sampling a skewed test set with either less than 49% female or more than 54% female. Either way, the survey results would be significantly biased.

Suppose you chatted with experts who told you that the median income is a very important attribute to predict median housing prices. You may want to ensure that the test set is representative of the various categories of incomes in the whole dataset. Since the median income is a continuous numerical attribute, you first need to create an income category attribute. Let’s look at the median income histogram more closely (back in Figure 2-8): most median income values are clustered around 2 to 5 (i.e., $20,000–$50,000), but some median incomes go far beyond 6 (i.e., $60,000). It is important to have a sufficient number of instances in your dataset for each stratum, or else the estimate of the stratum’s importance may be biased. This means that you should not have too many strata, and each stratum should be large enough. The following code creates an income category attribute by dividing the median income by 1.5 (to limit the number of income categories), and rounding up using ceil (to have discrete categories), and then keeping only the categories lower than 5 and merging the other categories into category 5:

housing["income_cat"] = np.ceil(housing["median_income"] / 1.5)
housing["income_cat"].where(housing["income_cat"] < 5, 5.0, inplace=True)

These income categories are represented in Figure 2-9:

housing["income_cat"].hist()
mlst 0209
Figure 2-9. Histogram of income categories

Now you are ready to do stratified sampling based on the income category. For this you can use Scikit-Learn’s StratifiedShuffleSplit class:

from sklearn.model_selection import StratifiedShuffleSplit

split = StratifiedShuffleSplit(n_splits=1, test_size=0.2, random_state=42)
for train_index, test_index in split.split(housing, housing["income_cat"]):
    strat_train_set = housing.loc[train_index]
    strat_test_set = housing.loc[test_index]

Let’s see if this worked as expected. You can start by looking at the income category proportions in the test set:

>>> strat_test_set["income_cat"].value_counts() / len(strat_test_set)
3.0    0.350533
2.0    0.318798
4.0    0.176357
5.0    0.114583
1.0    0.039729
Name: income_cat, dtype: float64

With similar code you can measure the income category proportions in the full dataset. Figure 2-10 compares the income category proportions in the overall dataset, in the test set generated with stratified sampling, and in a test set generated using purely random sampling. As you can see, the test set generated using stratified sampling has income category proportions almost identical to those in the full dataset, whereas the test set generated using purely random sampling is quite skewed.

mlst 0210
Figure 2-10. Sampling bias comparison of stratified versus purely random sampling

Now you should remove the income_cat attribute so the data is back to its original state:

for set_ in (strat_train_set, strat_test_set):
    set_.drop("income_cat", axis=1, inplace=True)

We spent quite a bit of time on test set generation for a good reason: this is an often neglected but critical part of a Machine Learning project. Moreover, many of these ideas will be useful later when we discuss cross-validation. Now it’s time to move on to the next stage: exploring the data.

Discover and Visualize the Data to Gain Insights

So far you have only taken a quick glance at the data to get a general understanding of the kind of data you are manipulating. Now the goal is to go a little bit more in depth.

First, make sure you have put the test set aside and you are only exploring the training set. Also, if the training set is very large, you may want to sample an exploration set, to make manipulations easy and fast. In our case, the set is quite small so you can just work directly on the full set. Let’s create a copy so you can play with it without harming the training set:

housing = strat_train_set.copy()

Visualizing Geographical Data

Since there is geographical information (latitude and longitude), it is a good idea to create a scatterplot of all districts to visualize the data (Figure 2-11):

housing.plot(kind="scatter", x="longitude", y="latitude")
mlst 0211
Figure 2-11. A geographical scatterplot of the data

This looks like California all right, but other than that it is hard to see any particular pattern. Setting the alpha option to 0.1 makes it much easier to visualize the places where there is a high density of data points (Figure 2-12):

housing.plot(kind="scatter", x="longitude", y="latitude", alpha=0.1)
mlst 0212
Figure 2-12. A better visualization highlighting high-density areas

Now that’s much better: you can clearly see the high-density areas, namely the Bay Area and around Los Angeles and San Diego, plus a long line of fairly high density in the Central Valley, in particular around Sacramento and Fresno.

More generally, our brains are very good at spotting patterns on pictures, but you may need to play around with visualization parameters to make the patterns stand out.

Now let’s look at the housing prices (Figure 2-13). The radius of each circle represents the district’s population (option s), and the color represents the price (option c). We will use a predefined color map (option cmap) called jet, which ranges from blue (low values) to red (high prices):15

housing.plot(kind="scatter", x="longitude", y="latitude", alpha=0.4,
    s=housing["population"]/100, label="population", figsize=(10,7),
    c="median_house_value", cmap=plt.get_cmap("jet"), colorbar=True,
)
plt.legend()
mlst 0213
Figure 2-13. California housing prices

This image tells you that the housing prices are very much related to the location (e.g., close to the ocean) and to the population density, as you probably knew already. It will probably be useful to use a clustering algorithm to detect the main clusters, and add new features that measure the proximity to the cluster centers. The ocean proximity attribute may be useful as well, although in Northern California the housing prices in coastal districts are not too high, so it is not a simple rule.

Looking for Correlations

Since the dataset is not too large, you can easily compute the standard correlation coefficient (also called Pearson’s r) between every pair of attributes using the corr() method:

corr_matrix = housing.corr()

Now let’s look at how much each attribute correlates with the median house value:

>>> corr_matrix["median_house_value"].sort_values(ascending=False)
median_house_value    1.000000
median_income         0.687170
total_rooms           0.135231
housing_median_age    0.114220
households            0.064702
total_bedrooms        0.047865
population           -0.026699
longitude            -0.047279
latitude             -0.142826
Name: median_house_value, dtype: float64

The correlation coefficient ranges from –1 to 1. When it is close to 1, it means that there is a strong positive correlation; for example, the median house value tends to go up when the median income goes up. When the coefficient is close to –1, it means that there is a strong negative correlation; you can see a small negative correlation between the latitude and the median house value (i.e., prices have a slight tendency to go down when you go north). Finally, coefficients close to zero mean that there is no linear correlation. Figure 2-14 shows various plots along with the correlation coefficient between their horizontal and vertical axes.

mlst 0214
Figure 2-14. Standard correlation coefficient of various datasets (source: Wikipedia; public domain image)
Warning

The correlation coefficient only measures linear correlations (“if x goes up, then y generally goes up/down”). It may completely miss out on nonlinear relationships (e.g., “if x is close to zero then y generally goes up”). Note how all the plots of the bottom row have a correlation coefficient equal to zero despite the fact that their axes are clearly not independent: these are examples of nonlinear relationships. Also, the second row shows examples where the correlation coefficient is equal to 1 or –1; notice that this has nothing to do with the slope. For example, your height in inches has a correlation coefficient of 1 with your height in feet or in nanometers.

Another way to check for correlation between attributes is to use Pandas’ scatter_matrix function, which plots every numerical attribute against every other numerical attribute. Since there are now 11 numerical attributes, you would get 112 = 121 plots, which would not fit on a page, so let’s just focus on a few promising attributes that seem most correlated with the median housing value (Figure 2-15):

from pandas.plotting import scatter_matrix

attributes = ["median_house_value", "median_income", "total_rooms",
              "housing_median_age"]
scatter_matrix(housing[attributes], figsize=(12, 8))
mlst 0215
Figure 2-15. Scatter matrix

The main diagonal (top left to bottom right) would be full of straight lines if Pandas plotted each variable against itself, which would not be very useful. So instead Pandas displays a histogram of each attribute (other options are available; see Pandas’ documentation for more details).

The most promising attribute to predict the median house value is the median income, so let’s zoom in on their correlation scatterplot (Figure 2-16):

housing.plot(kind="scatter", x="median_income", y="median_house_value",
             alpha=0.1)

This plot reveals a few things. First, the correlation is indeed very strong; you can clearly see the upward trend and the points are not too dispersed. Second, the price cap that we noticed earlier is clearly visible as a horizontal line at $500,000. But this plot reveals other less obvious straight lines: a horizontal line around $450,000, another around $350,000, perhaps one around $280,000, and a few more below that. You may want to try removing the corresponding districts to prevent your algorithms from learning to reproduce these data quirks.

mlst 0216
Figure 2-16. Median income versus median house value

Experimenting with Attribute Combinations

Hopefully the previous sections gave you an idea of a few ways you can explore the data and gain insights. You identified a few data quirks that you may want to clean up before feeding the data to a Machine Learning algorithm, and you found interesting correlations between attributes, in particular with the target attribute. You also noticed that some attributes have a tail-heavy distribution, so you may want to transform them (e.g., by computing their logarithm). Of course, your mileage will vary considerably with each project, but the general ideas are similar.

One last thing you may want to do before actually preparing the data for Machine Learning algorithms is to try out various attribute combinations. For example, the total number of rooms in a district is not very useful if you don’t know how many households there are. What you really want is the number of rooms per household. Similarly, the total number of bedrooms by itself is not very useful: you probably want to compare it to the number of rooms. And the population per household also seems like an interesting attribute combination to look at. Let’s create these new attributes:

housing["rooms_per_household"] = housing["total_rooms"]/housing["households"]
housing["bedrooms_per_room"] = housing["total_bedrooms"]/housing["total_rooms"]
housing["population_per_household"]=housing["population"]/housing["households"]

And now let’s look at the correlation matrix again:

>>> corr_matrix = housing.corr()
>>> corr_matrix["median_house_value"].sort_values(ascending=False)
median_house_value          1.000000
median_income               0.687160
rooms_per_household         0.146285
total_rooms                 0.135097
housing_median_age          0.114110
households                  0.064506
total_bedrooms              0.047689
population_per_household   -0.021985
population                 -0.026920
longitude                  -0.047432
latitude                   -0.142724
bedrooms_per_room          -0.259984
Name: median_house_value, dtype: float64

Hey, not bad! The new bedrooms_per_room attribute is much more correlated with the median house value than the total number of rooms or bedrooms. Apparently houses with a lower bedroom/room ratio tend to be more expensive. The number of rooms per household is also more informative than the total number of rooms in a district—obviously the larger the houses, the more expensive they are.

This round of exploration does not have to be absolutely thorough; the point is to start off on the right foot and quickly gain insights that will help you get a first reasonably good prototype. But this is an iterative process: once you get a prototype up and running, you can analyze its output to gain more insights and come back to this exploration step.

Prepare the Data for Machine Learning Algorithms

It’s time to prepare the data for your Machine Learning algorithms. Instead of just doing this manually, you should write functions to do that, for several good reasons:

  • This will allow you to reproduce these transformations easily on any dataset (e.g., the next time you get a fresh dataset).

  • You will gradually build a library of transformation functions that you can reuse in future projects.

  • You can use these functions in your live system to transform the new data before feeding it to your algorithms.

  • This will make it possible for you to easily try various transformations and see which combination of transformations works best.

But first let’s revert to a clean training set (by copying strat_train_set once again), and let’s separate the predictors and the labels since we don’t necessarily want to apply the same transformations to the predictors and the target values (note that drop() creates a copy of the data and does not affect strat_train_set):

housing = strat_train_set.drop("median_house_value", axis=1)
housing_labels = strat_train_set["median_house_value"].copy()

Data Cleaning

Most Machine Learning algorithms cannot work with missing features, so let’s create a few functions to take care of them. You noticed earlier that the total_bedrooms attribute has some missing values, so let’s fix this. You have three options:

  • Get rid of the corresponding districts.

  • Get rid of the whole attribute.

  • Set the values to some value (zero, the mean, the median, etc.).

You can accomplish these easily using DataFrame’s dropna(), drop(), and fillna() methods:

housing.dropna(subset=["total_bedrooms"])    # option 1
housing.drop("total_bedrooms", axis=1)       # option 2
median = housing["total_bedrooms"].median()  # option 3
housing["total_bedrooms"].fillna(median, inplace=True)

If you choose option 3, you should compute the median value on the training set, and use it to fill the missing values in the training set, but also don’t forget to save the median value that you have computed. You will need it later to replace missing values in the test set when you want to evaluate your system, and also once the system goes live to replace missing values in new data.

Scikit-Learn provides a handy class to take care of missing values: SimpleImputer. Here is how to use it. First, you need to create a SimpleImputer instance, specifying that you want to replace each attribute’s missing values with the median of that attribute:

from sklearn.impute import SimpleImputer

imputer = SimpleImputer(strategy="median")

Since the median can only be computed on numerical attributes, we need to create a copy of the data without the text attribute ocean_proximity:

housing_num = housing.drop("ocean_proximity", axis=1)

Now you can fit the imputer instance to the training data using the fit() method:

imputer.fit(housing_num)

The imputer has simply computed the median of each attribute and stored the result in its statistics_ instance variable. Only the total_bedrooms attribute had missing values, but we cannot be sure that there won’t be any missing values in new data after the system goes live, so it is safer to apply the imputer to all the numerical attributes:

>>> imputer.statistics_
array([ -118.51 , 34.26 , 29. , 2119.5 , 433. , 1164. , 408. , 3.5409])
>>> housing_num.median().values
array([ -118.51 , 34.26 , 29. , 2119.5 , 433. , 1164. , 408. , 3.5409])

Now you can use this “trained” imputer to transform the training set by replacing missing values by the learned medians:

X = imputer.transform(housing_num)

The result is a plain NumPy array containing the transformed features. If you want to put it back into a Pandas DataFrame, it’s simple:

housing_tr = pd.DataFrame(X, columns=housing_num.columns)

Handling Text and Categorical Attributes

Earlier we left out the categorical attribute ocean_proximity because it is a text attribute so we cannot compute its median:

>>> housing_cat = housing[["ocean_proximity"]]
>>> housing_cat.head(10)
      ocean_proximity
17606       <1H OCEAN
18632       <1H OCEAN
14650      NEAR OCEAN
3230           INLAND
3555        <1H OCEAN
19480          INLAND
8879        <1H OCEAN
13685          INLAND
4937        <1H OCEAN
4861        <1H OCEAN

Most Machine Learning algorithms prefer to work with numbers anyway, so let’s convert these categories from text to numbers. For this, we can use Scikit-Learn’s OrdinalEncoder class18:

>>> from sklearn.preprocessing import OrdinalEncoder
>>> ordinal_encoder = OrdinalEncoder()
>>> housing_cat_encoded = ordinal_encoder.fit_transform(housing_cat)
>>> housing_cat_encoded[:10]
array([[0.],
       [0.],
       [4.],
       [1.],
       [0.],
       [1.],
       [0.],
       [1.],
       [0.],
       [0.]])

You can get the list of categories using the categories_ instance variable. It is a list containing a 1D array of categories for each categorical attribute (in this case, a list containing a single array since there is just one categorical attribute):

>>> ordinal_encoder.categories_
[array(['<1H OCEAN', 'INLAND', 'ISLAND', 'NEAR BAY', 'NEAR OCEAN'],
       dtype=object)]

One issue with this representation is that ML algorithms will assume that two nearby values are more similar than two distant values. This may be fine in some cases (e.g., for ordered categories such as “bad”, “average”, “good”, “excellent”), but it is obviously not the case for the ocean_proximity column (for example, categories 0 and 4 are clearly more similar than categories 0 and 1). To fix this issue, a common solution is to create one binary attribute per category: one attribute equal to 1 when the category is “<1H OCEAN” (and 0 otherwise), another attribute equal to 1 when the category is “INLAND” (and 0 otherwise), and so on. This is called one-hot encoding, because only one attribute will be equal to 1 (hot), while the others will be 0 (cold). The new attributes are sometimes called dummy attributes. Scikit-Learn provides a OneHotEncoder class to convert categorical values into one-hot vectors19:

>>> from sklearn.preprocessing import OneHotEncoder
>>> cat_encoder = OneHotEncoder()
>>> housing_cat_1hot = cat_encoder.fit_transform(housing_cat)
>>> housing_cat_1hot
<16512x5 sparse matrix of type '<class 'numpy.float64'>'
  with 16512 stored elements in Compressed Sparse Row format>

Notice that the output is a SciPy sparse matrix, instead of a NumPy array. This is very useful when you have categorical attributes with thousands of categories. After one-hot encoding we get a matrix with thousands of columns, and the matrix is full of zeros except for a single 1 per row. Using up tons of memory mostly to store zeros would be very wasteful, so instead a sparse matrix only stores the location of the nonzero elements. You can use it mostly like a normal 2D array,20 but if you really want to convert it to a (dense) NumPy array, just call the toarray() method:

>>> housing_cat_1hot.toarray()
array([[1., 0., 0., 0., 0.],
       [1., 0., 0., 0., 0.],
       [0., 0., 0., 0., 1.],
       ...,
       [0., 1., 0., 0., 0.],
       [1., 0., 0., 0., 0.],
       [0., 0., 0., 1., 0.]])

Once again, you can get the list of categories using the encoder’s categories_ instance variable:

>>> cat_encoder.categories_
[array(['<1H OCEAN', 'INLAND', 'ISLAND', 'NEAR BAY', 'NEAR OCEAN'],
       dtype=object)]
Tip

If a categorical attribute has a large number of possible categories (e.g., country code, profession, species, etc.), then one-hot encoding will result in a large number of input features. This may slow down training and degrade performance. If this happens, you may want to replace the categorical input with useful numerical features related to the categories: for example, you could replace the ocean_proximity feature with the distance to the ocean (similarly, a country code could be replaced with the country’s population and GDP per capita). Alternatively, you could replace each category with a learnable low dimensional vector called an embedding. Each category’s representation would be learned during training: this is called representation learning (see Chapter 15 for more details).

Custom Transformers

Although Scikit-Learn provides many useful transformers, you will need to write your own for tasks such as custom cleanup operations or combining specific attributes. You will want your transformer to work seamlessly with Scikit-Learn functionalities (such as pipelines), and since Scikit-Learn relies on duck typing (not inheritance), all you need is to create a class and implement three methods: fit() (returning self), transform(), and fit_transform(). You can get the last one for free by simply adding TransformerMixin as a base class. Also, if you add BaseEstimator as a base class (and avoid *args and **kargs in your constructor) you will get two extra methods (get_params() and set_params()) that will be useful for automatic hyperparameter tuning. For example, here is a small transformer class that adds the combined attributes we discussed earlier:

from sklearn.base import BaseEstimator, TransformerMixin

rooms_ix, bedrooms_ix, population_ix, households_ix = 3, 4, 5, 6

class CombinedAttributesAdder(BaseEstimator, TransformerMixin):
    def __init__(self, add_bedrooms_per_room = True): # no *args or **kargs
        self.add_bedrooms_per_room = add_bedrooms_per_room
    def fit(self, X, y=None):
        return self  # nothing else to do
    def transform(self, X, y=None):
        rooms_per_household = X[:, rooms_ix] / X[:, households_ix]
        population_per_household = X[:, population_ix] / X[:, households_ix]
        if self.add_bedrooms_per_room:
            bedrooms_per_room = X[:, bedrooms_ix] / X[:, rooms_ix]
            return np.c_[X, rooms_per_household, population_per_household,
                         bedrooms_per_room]
        else:
            return np.c_[X, rooms_per_household, population_per_household]

attr_adder = CombinedAttributesAdder(add_bedrooms_per_room=False)
housing_extra_attribs = attr_adder.transform(housing.values)

In this example the transformer has one hyperparameter, add_bedrooms_per_room, set to True by default (it is often helpful to provide sensible defaults). This hyperparameter will allow you to easily find out whether adding this attribute helps the Machine Learning algorithms or not. More generally, you can add a hyperparameter to gate any data preparation step that you are not 100% sure about. The more you automate these data preparation steps, the more combinations you can automatically try out, making it much more likely that you will find a great combination (and saving you a lot of time).

Feature Scaling

One of the most important transformations you need to apply to your data is feature scaling. With few exceptions, Machine Learning algorithms don’t perform well when the input numerical attributes have very different scales. This is the case for the housing data: the total number of rooms ranges from about 6 to 39,320, while the median incomes only range from 0 to 15. Note that scaling the target values is generally not required.

There are two common ways to get all attributes to have the same scale: min-max scaling and standardization.

Min-max scaling (many people call this normalization) is quite simple: values are shifted and rescaled so that they end up ranging from 0 to 1. We do this by subtracting the min value and dividing by the max minus the min. Scikit-Learn provides a transformer called MinMaxScaler for this. It has a feature_range hyperparameter that lets you change the range if you don’t want 0–1 for some reason.

Standardization is quite different: first it subtracts the mean value (so standardized values always have a zero mean), and then it divides by the standard deviation so that the resulting distribution has unit variance. Unlike min-max scaling, standardization does not bound values to a specific range, which may be a problem for some algorithms (e.g., neural networks often expect an input value ranging from 0 to 1). However, standardization is much less affected by outliers. For example, suppose a district had a median income equal to 100 (by mistake). Min-max scaling would then crush all the other values from 0–15 down to 0–0.15, whereas standardization would not be much affected. Scikit-Learn provides a transformer called StandardScaler for standardization.

Warning

As with all the transformations, it is important to fit the scalers to the training data only, not to the full dataset (including the test set). Only then can you use them to transform the training set and the test set (and new data).

Transformation Pipelines

As you can see, there are many data transformation steps that need to be executed in the right order. Fortunately, Scikit-Learn provides the Pipeline class to help with such sequences of transformations. Here is a small pipeline for the numerical attributes:

from sklearn.pipeline import Pipeline
from sklearn.preprocessing import StandardScaler

num_pipeline = Pipeline([
        ('imputer', SimpleImputer(strategy="median")),
        ('attribs_adder', CombinedAttributesAdder()),
        ('std_scaler', StandardScaler()),
    ])

housing_num_tr = num_pipeline.fit_transform(housing_num)

The Pipeline constructor takes a list of name/estimator pairs defining a sequence of steps. All but the last estimator must be transformers (i.e., they must have a fit_transform() method). The names can be anything you like (as long as they are unique and don’t contain double underscores “__”): they will come in handy later for hyperparameter tuning.

When you call the pipeline’s fit() method, it calls fit_transform() sequentially on all transformers, passing the output of each call as the parameter to the next call, until it reaches the final estimator, for which it just calls the fit() method.

The pipeline exposes the same methods as the final estimator. In this example, the last estimator is a StandardScaler, which is a transformer, so the pipeline has a transform() method that applies all the transforms to the data in sequence (it also has a fit_transform method that we could have used instead of calling fit() and then transform()).

So far, we have handled the categorical columns and the numerical columns separately. It would be more convenient to have a single transformer able to handle all columns, applying the appropriate transformations to each column. In version 0.20, Scikit-Learn introduced the ColumnTransformer for this purpose, and the good news is that it works great with Pandas DataFrames. Let’s use it to apply all the transformations to the housing data:

from sklearn.compose import ColumnTransformer

num_attribs = list(housing_num)
cat_attribs = ["ocean_proximity"]

full_pipeline = ColumnTransformer([
        ("num", num_pipeline, num_attribs),
        ("cat", OneHotEncoder(), cat_attribs),
    ])

housing_prepared = full_pipeline.fit_transform(housing)

Here is how this works: first we import the ColumnTransformer class, next we get the list of numerical column names and the list of categorical column names, and we construct a ColumnTransformer. The constructor requires a list of tuples, where each tuple contains a name21, a transformer and a list of names (or indices) of columns that the transformer should be applied to. In this example, we specify that the numerical columns should be transformed using the num_pipeline that we defined earlier, and the categorical columns should be transformed using a OneHotEncoder. Finally, we apply this ColumnTransformer to the housing data: it applies each transformer to the appropriate columns and concatenates the outputs along the second axis (the transformers must return the same number of rows).

Note that the OneHotEncoder returns a sparse matrix, while the num_pipeline returns a dense matrix. When there is such a mix of sparse and dense matrices, the ColumnTransformer estimates the density of the final matrix (i.e., the ratio of non-zero cells), and it returns a sparse matrix if the density is lower than a given threshold (by default, sparse_threshold=0.3). In this example, it returns a dense matrix. And that’s it! We have a preprocessing pipeline that takes the full housing data and applies the appropriate transformations to each column.

Tip

Instead of a transformer, you can specify the string "drop" if you want the columns to be dropped. Or you can specify "passthrough" if you want the columns to be left untouched. By default, the remaining columns (i.e., the ones that were not listed) will be dropped, but you can set the remainder hyperparameter to any transformer (or to "passthrough") if you want these columns to be handled differently.

If you are using Scikit-Learn 0.19 or earlier, you can use a third-party library such as sklearn-pandas, or roll out your own custom transformer to get the same functionality as the ColumnTransformer. Alternatively, you can use the FeatureUnion class which can also apply different transformers and concatenate their outputs, but you cannot specify different columns for each transformer, they all apply to the whole data. It is possible to work around this limitation using a custom transformer for column selection (see the Jupyter notebook for an example).

Select and Train a Model

At last! You framed the problem, you got the data and explored it, you sampled a training set and a test set, and you wrote transformation pipelines to clean up and prepare your data for Machine Learning algorithms automatically. You are now ready to select and train a Machine Learning model.

Training and Evaluating on the Training Set

The good news is that thanks to all these previous steps, things are now going to be much simpler than you might think. Let’s first train a Linear Regression model, like we did in the previous chapter:

from sklearn.linear_model import LinearRegression

lin_reg = LinearRegression()
lin_reg.fit(housing_prepared, housing_labels)

Done! You now have a working Linear Regression model. Let’s try it out on a few instances from the training set:

>>> some_data = housing.iloc[:5]
>>> some_labels = housing_labels.iloc[:5]
>>> some_data_prepared = full_pipeline.transform(some_data)
>>> print("Predictions:", lin_reg.predict(some_data_prepared))
Predictions: [ 210644.6045  317768.8069  210956.4333  59218.9888  189747.5584]
>>> print("Labels:", list(some_labels))
Labels: [286600.0, 340600.0, 196900.0, 46300.0, 254500.0]

It works, although the predictions are not exactly accurate (e.g., the first prediction is off by close to 40%!). Let’s measure this regression model’s RMSE on the whole training set using Scikit-Learn’s mean_squared_error function:

>>> from sklearn.metrics import mean_squared_error
>>> housing_predictions = lin_reg.predict(housing_prepared)
>>> lin_mse = mean_squared_error(housing_labels, housing_predictions)
>>> lin_rmse = np.sqrt(lin_mse)
>>> lin_rmse
68628.19819848922

Okay, this is better than nothing but clearly not a great score: most districts’ median_housing_values range between $120,000 and $265,000, so a typical prediction error of $68,628 is not very satisfying. This is an example of a model underfitting the training data. When this happens it can mean that the features do not provide enough information to make good predictions, or that the model is not powerful enough. As we saw in the previous chapter, the main ways to fix underfitting are to select a more powerful model, to feed the training algorithm with better features, or to reduce the constraints on the model. This model is not regularized, so this rules out the last option. You could try to add more features (e.g., the log of the population), but first let’s try a more complex model to see how it does.

Let’s train a DecisionTreeRegressor. This is a powerful model, capable of finding complex nonlinear relationships in the data (Decision Trees are presented in more detail in Chapter 6). The code should look familiar by now:

from sklearn.tree import DecisionTreeRegressor

tree_reg = DecisionTreeRegressor()
tree_reg.fit(housing_prepared, housing_labels)

Now that the model is trained, let’s evaluate it on the training set:

>>> housing_predictions = tree_reg.predict(housing_prepared)
>>> tree_mse = mean_squared_error(housing_labels, housing_predictions)
>>> tree_rmse = np.sqrt(tree_mse)
>>> tree_rmse
0.0

Wait, what!? No error at all? Could this model really be absolutely perfect? Of course, it is much more likely that the model has badly overfit the data. How can you be sure? As we saw earlier, you don’t want to touch the test set until you are ready to launch a model you are confident about, so you need to use part of the training set for training, and part for model validation.

Better Evaluation Using Cross-Validation

One way to evaluate the Decision Tree model would be to use the train_test_split function to split the training set into a smaller training set and a validation set, then train your models against the smaller training set and evaluate them against the validation set. It’s a bit of work, but nothing too difficult and it would work fairly well.

A great alternative is to use Scikit-Learn’s K-fold cross-validation feature. The following code randomly splits the training set into 10 distinct subsets called folds, then it trains and evaluates the Decision Tree model 10 times, picking a different fold for evaluation every time and training on the other 9 folds. The result is an array containing the 10 evaluation scores:

from sklearn.model_selection import cross_val_score
scores = cross_val_score(tree_reg, housing_prepared, housing_labels,
                         scoring="neg_mean_squared_error", cv=10)
tree_rmse_scores = np.sqrt(-scores)
Warning

Scikit-Learn’s cross-validation features expect a utility function (greater is better) rather than a cost function (lower is better), so the scoring function is actually the opposite of the MSE (i.e., a negative value), which is why the preceding code computes -scores before calculating the square root.

Let’s look at the results:

>>> def display_scores(scores):
...     print("Scores:", scores)
...     print("Mean:", scores.mean())
...     print("Standard deviation:", scores.std())
...
>>> display_scores(tree_rmse_scores)
Scores: [70194.33680785 66855.16363941 72432.58244769 70758.73896782
 71115.88230639 75585.14172901 70262.86139133 70273.6325285
 75366.87952553 71231.65726027]
Mean: 71407.68766037929
Standard deviation: 2439.4345041191004

Now the Decision Tree doesn’t look as good as it did earlier. In fact, it seems to perform worse than the Linear Regression model! Notice that cross-validation allows you to get not only an estimate of the performance of your model, but also a measure of how precise this estimate is (i.e., its standard deviation). The Decision Tree has a score of approximately 71,407, generally ±2,439. You would not have this information if you just used one validation set. But cross-validation comes at the cost of training the model several times, so it is not always possible.

Let’s compute the same scores for the Linear Regression model just to be sure:

>>> lin_scores = cross_val_score(lin_reg, housing_prepared, housing_labels,
...                              scoring="neg_mean_squared_error", cv=10)
...
>>> lin_rmse_scores = np.sqrt(-lin_scores)
>>> display_scores(lin_rmse_scores)
Scores: [66782.73843989 66960.118071   70347.95244419 74739.57052552
 68031.13388938 71193.84183426 64969.63056405 68281.61137997
 71552.91566558 67665.10082067]
Mean: 69052.46136345083
Standard deviation: 2731.674001798348

That’s right: the Decision Tree model is overfitting so badly that it performs worse than the Linear Regression model.

Let’s try one last model now: the RandomForestRegressor. As we will see in Chapter 7, Random Forests work by training many Decision Trees on random subsets of the features, then averaging out their predictions. Building a model on top of many other models is called Ensemble Learning, and it is often a great way to push ML algorithms even further. We will skip most of the code since it is essentially the same as for the other models:

>>> from sklearn.ensemble import RandomForestRegressor
>>> forest_reg = RandomForestRegressor()
>>> forest_reg.fit(housing_prepared, housing_labels)
>>> [...]
>>> forest_rmse
18603.515021376355
>>> display_scores(forest_rmse_scores)
Scores: [49519.80364233 47461.9115823  50029.02762854 52325.28068953
 49308.39426421 53446.37892622 48634.8036574  47585.73832311
 53490.10699751 50021.5852922 ]
Mean: 50182.303100336096
Standard deviation: 2097.0810550985693

Wow, this is much better: Random Forests look very promising. However, note that the score on the training set is still much lower than on the validation sets, meaning that the model is still overfitting the training set. Possible solutions for overfitting are to simplify the model, constrain it (i.e., regularize it), or get a lot more training data. However, before you dive much deeper in Random Forests, you should try out many other models from various categories of Machine Learning algorithms (several Support Vector Machines with different kernels, possibly a neural network, etc.), without spending too much time tweaking the hyperparameters. The goal is to shortlist a few (two to five) promising models.

Tip

You should save every model you experiment with, so you can come back easily to any model you want. Make sure you save both the hyperparameters and the trained parameters, as well as the cross-validation scores and perhaps the actual predictions as well. This will allow you to easily compare scores across model types, and compare the types of errors they make. You can easily save Scikit-Learn models by using Python’s pickle module, or using sklearn.externals.joblib, which is more efficient at serializing large NumPy arrays:

from sklearn.externals import joblib

joblib.dump(my_model, "my_model.pkl")
# and later...
my_model_loaded = joblib.load("my_model.pkl")

Fine-Tune Your Model

Let’s assume that you now have a shortlist of promising models. You now need to fine-tune them. Let’s look at a few ways you can do that.

Grid Search

One way to do that would be to fiddle with the hyperparameters manually, until you find a great combination of hyperparameter values. This would be very tedious work, and you may not have time to explore many combinations.

Instead you should get Scikit-Learn’s GridSearchCV to search for you. All you need to do is tell it which hyperparameters you want it to experiment with, and what values to try out, and it will evaluate all the possible combinations of hyperparameter values, using cross-validation. For example, the following code searches for the best combination of hyperparameter values for the RandomForestRegressor:

from sklearn.model_selection import GridSearchCV

param_grid = [
    {'n_estimators': [3, 10, 30], 'max_features': [2, 4, 6, 8]},
    {'bootstrap': [False], 'n_estimators': [3, 10], 'max_features': [2, 3, 4]},
  ]

forest_reg = RandomForestRegressor()

grid_search = GridSearchCV(forest_reg, param_grid, cv=5,
                           scoring='neg_mean_squared_error',
                           return_train_score=True)

grid_search.fit(housing_prepared, housing_labels)
Tip

When you have no idea what value a hyperparameter should have, a simple approach is to try out consecutive powers of 10 (or a smaller number if you want a more fine-grained search, as shown in this example with the n_estimators hyperparameter).

This param_grid tells Scikit-Learn to first evaluate all 3 × 4 = 12 combinations of n_estimators and max_features hyperparameter values specified in the first dict (don’t worry about what these hyperparameters mean for now; they will be explained in Chapter 7), then try all 2 × 3 = 6 combinations of hyperparameter values in the second dict, but this time with the bootstrap hyperparameter set to False instead of True (which is the default value for this hyperparameter).

All in all, the grid search will explore 12 + 6 = 18 combinations of RandomForestRegressor hyperparameter values, and it will train each model five times (since we are using five-fold cross validation). In other words, all in all, there will be 18 × 5 = 90 rounds of training! It may take quite a long time, but when it is done you can get the best combination of parameters like this:

>>> grid_search.best_params_
{'max_features': 8, 'n_estimators': 30}
Tip

Since 8 and 30 are the maximum values that were evaluated, you should probably try searching again with higher values, since the score may continue to improve.

You can also get the best estimator directly:

>>> grid_search.best_estimator_
RandomForestRegressor(bootstrap=True, criterion='mse', max_depth=None,
           max_features=8, max_leaf_nodes=None, min_impurity_decrease=0.0,
           min_impurity_split=None, min_samples_leaf=1,
           min_samples_split=2, min_weight_fraction_leaf=0.0,
           n_estimators=30, n_jobs=None, oob_score=False, random_state=None,
           verbose=0, warm_start=False)
Note

If GridSearchCV is initialized with refit=True (which is the default), then once it finds the best estimator using cross-validation, it retrains it on the whole training set. This is usually a good idea since feeding it more data will likely improve its performance.

And of course the evaluation scores are also available:

>>> cvres = grid_search.cv_results_
>>> for mean_score, params in zip(cvres["mean_test_score"], cvres["params"]):
...     print(np.sqrt(-mean_score), params)
...
63669.05791727153 {'max_features': 2, 'n_estimators': 3}
55627.16171305252 {'max_features': 2, 'n_estimators': 10}
53384.57867637289 {'max_features': 2, 'n_estimators': 30}
60965.99185930139 {'max_features': 4, 'n_estimators': 3}
52740.98248528835 {'max_features': 4, 'n_estimators': 10}
50377.344409590376 {'max_features': 4, 'n_estimators': 30}
58663.84733372485 {'max_features': 6, 'n_estimators': 3}
52006.15355973719 {'max_features': 6, 'n_estimators': 10}
50146.465964159885 {'max_features': 6, 'n_estimators': 30}
57869.25504027614 {'max_features': 8, 'n_estimators': 3}
51711.09443660957 {'max_features': 8, 'n_estimators': 10}
49682.25345942335 {'max_features': 8, 'n_estimators': 30}
62895.088889905004 {'bootstrap': False, 'max_features': 2, 'n_estimators': 3}
54658.14484390074 {'bootstrap': False, 'max_features': 2, 'n_estimators': 10}
59470.399594730654 {'bootstrap': False, 'max_features': 3, 'n_estimators': 3}
52725.01091081235 {'bootstrap': False, 'max_features': 3, 'n_estimators': 10}
57490.612956065226 {'bootstrap': False, 'max_features': 4, 'n_estimators': 3}
51009.51445842374 {'bootstrap': False, 'max_features': 4, 'n_estimators': 10}

In this example, we obtain the best solution by setting the max_features hyperparameter to 8, and the n_estimators hyperparameter to 30. The RMSE score for this combination is 49,682, which is slightly better than the score you got earlier using the default hyperparameter values (which was 50,182). Congratulations, you have successfully fine-tuned your best model!

Tip

Don’t forget that you can treat some of the data preparation steps as hyperparameters. For example, the grid search will automatically find out whether or not to add a feature you were not sure about (e.g., using the add_bedrooms_per_room hyperparameter of your CombinedAttributesAdder transformer). It may similarly be used to automatically find the best way to handle outliers, missing features, feature selection, and more.

Randomized Search

The grid search approach is fine when you are exploring relatively few combinations, like in the previous example, but when the hyperparameter search space is large, it is often preferable to use RandomizedSearchCV instead. This class can be used in much the same way as the GridSearchCV class, but instead of trying out all possible combinations, it evaluates a given number of random combinations by selecting a random value for each hyperparameter at every iteration. This approach has two main benefits:

  • If you let the randomized search run for, say, 1,000 iterations, this approach will explore 1,000 different values for each hyperparameter (instead of just a few values per hyperparameter with the grid search approach).

  • You have more control over the computing budget you want to allocate to hyperparameter search, simply by setting the number of iterations.

Ensemble Methods

Another way to fine-tune your system is to try to combine the models that perform best. The group (or “ensemble”) will often perform better than the best individual model (just like Random Forests perform better than the individual Decision Trees they rely on), especially if the individual models make very different types of errors. We will cover this topic in more detail in Chapter 7.

Analyze the Best Models and Their Errors

You will often gain good insights on the problem by inspecting the best models. For example, the RandomForestRegressor can indicate the relative importance of each attribute for making accurate predictions:

>>> feature_importances = grid_search.best_estimator_.feature_importances_
>>> feature_importances
array([7.33442355e-02, 6.29090705e-02, 4.11437985e-02, 1.46726854e-02,
       1.41064835e-02, 1.48742809e-02, 1.42575993e-02, 3.66158981e-01,
       5.64191792e-02, 1.08792957e-01, 5.33510773e-02, 1.03114883e-02,
       1.64780994e-01, 6.02803867e-05, 1.96041560e-03, 2.85647464e-03])

Let’s display these importance scores next to their corresponding attribute names:

>>> extra_attribs = ["rooms_per_hhold", "pop_per_hhold", "bedrooms_per_room"]
>>> cat_encoder = full_pipeline.named_transformers_["cat"]
>>> cat_one_hot_attribs = list(cat_encoder.categories_[0])
>>> attributes = num_attribs + extra_attribs + cat_one_hot_attribs
>>> sorted(zip(feature_importances, attributes), reverse=True)
[(0.3661589806181342, 'median_income'),
 (0.1647809935615905, 'INLAND'),
 (0.10879295677551573, 'pop_per_hhold'),
 (0.07334423551601242, 'longitude'),
 (0.0629090704826203, 'latitude'),
 (0.05641917918195401, 'rooms_per_hhold'),
 (0.05335107734767581, 'bedrooms_per_room'),
 (0.041143798478729635, 'housing_median_age'),
 (0.014874280890402767, 'population'),
 (0.014672685420543237, 'total_rooms'),
 (0.014257599323407807, 'households'),
 (0.014106483453584102, 'total_bedrooms'),
 (0.010311488326303787, '<1H OCEAN'),
 (0.002856474637320158, 'NEAR OCEAN'),
 (0.00196041559947807, 'NEAR BAY'),
 (6.028038672736599e-05, 'ISLAND')]

With this information, you may want to try dropping some of the less useful features (e.g., apparently only one ocean_proximity category is really useful, so you could try dropping the others).

You should also look at the specific errors that your system makes, then try to understand why it makes them and what could fix the problem (adding extra features or, on the contrary, getting rid of uninformative ones, cleaning up outliers, etc.).

Evaluate Your System on the Test Set

After tweaking your models for a while, you eventually have a system that performs sufficiently well. Now is the time to evaluate the final model on the test set. There is nothing special about this process; just get the predictors and the labels from your test set, run your full_pipeline to transform the data (call transform(), not fit_transform(), you do not want to fit the test set!), and evaluate the final model on the test set:

final_model = grid_search.best_estimator_

X_test = strat_test_set.drop("median_house_value", axis=1)
y_test = strat_test_set["median_house_value"].copy()

X_test_prepared = full_pipeline.transform(X_test)

final_predictions = final_model.predict(X_test_prepared)

final_mse = mean_squared_error(y_test, final_predictions)
final_rmse = np.sqrt(final_mse)   # => evaluates to 47,730.2

In some cases, such a point estimate of the generalization error will not be quite enough to convince you to launch: what if it is just 0.1% better than the model currently in production? You might want to have an idea of how precise this estimate is. For this, you can compute a 95% confidence interval for the generalization error using scipy.stats.t.interval():

>>> from scipy import stats
>>> confidence = 0.95
>>> squared_errors = (final_predictions - y_test) ** 2
>>> np.sqrt(stats.t.interval(confidence, len(squared_errors) - 1,
...                          loc=squared_errors.mean(),
...                          scale=stats.sem(squared_errors)))
...
array([45685.10470776, 49691.25001878])

The performance will usually be slightly worse than what you measured using cross-validation if you did a lot of hyperparameter tuning (because your system ends up fine-tuned to perform well on the validation data, and will likely not perform as well on unknown datasets). It is not the case in this example, but when this happens you must resist the temptation to tweak the hyperparameters to make the numbers look good on the test set; the improvements would be unlikely to generalize to new data.

Now comes the project prelaunch phase: you need to present your solution (highlighting what you have learned, what worked and what did not, what assumptions were made, and what your system’s limitations are), document everything, and create nice presentations with clear visualizations and easy-to-remember statements (e.g., “the median income is the number one predictor of housing prices”). In this California housing example, the final performance of the system is not better than the experts’, but it may still be a good idea to launch it, especially if this frees up some time for the experts so they can work on more interesting and productive tasks.

Launch, Monitor, and Maintain Your System

Perfect, you got approval to launch! You need to get your solution ready for production, in particular by plugging the production input data sources into your system and writing tests.

You also need to write monitoring code to check your system’s live performance at regular intervals and trigger alerts when it drops. This is important to catch not only sudden breakage, but also performance degradation. This is quite common because models tend to “rot” as data evolves over time, unless the models are regularly trained on fresh data.

Evaluating your system’s performance will require sampling the system’s predictions and evaluating them. This will generally require a human analysis. These analysts may be field experts, or workers on a crowdsourcing platform (such as Amazon Mechanical Turk or CrowdFlower). Either way, you need to plug the human evaluation pipeline into your system.

You should also make sure you evaluate the system’s input data quality. Sometimes performance will degrade slightly because of a poor quality signal (e.g., a malfunctioning sensor sending random values, or another team’s output becoming stale), but it may take a while before your system’s performance degrades enough to trigger an alert. If you monitor your system’s inputs, you may catch this earlier. Monitoring the inputs is particularly important for online learning systems.

Finally, you will generally want to train your models on a regular basis using fresh data. You should automate this process as much as possible. If you don’t, you are very likely to refresh your model only every six months (at best), and your system’s performance may fluctuate severely over time. If your system is an online learning system, you should make sure you save snapshots of its state at regular intervals so you can easily roll back to a previously working state.

Try It Out!

Hopefully this chapter gave you a good idea of what a Machine Learning project looks like, and showed you some of the tools you can use to train a great system. As you can see, much of the work is in the data preparation step, building monitoring tools, setting up human evaluation pipelines, and automating regular model training. The Machine Learning algorithms are also important, of course, but it is probably preferable to be comfortable with the overall process and know three or four algorithms well rather than to spend all your time exploring advanced algorithms and not enough time on the overall process.

So, if you have not already done so, now is a good time to pick up a laptop, select a dataset that you are interested in, and try to go through the whole process from A to Z. A good place to start is on a competition website such as http://kaggle.com/: you will have a dataset to play with, a clear goal, and people to share the experience with.

Exercises

Using this chapter’s housing dataset:

  1. Try a Support Vector Machine regressor (sklearn.svm.SVR), with various hyperparameters such as kernel="linear" (with various values for the C hyperparameter) or kernel="rbf" (with various values for the C and gamma hyperparameters). Don’t worry about what these hyperparameters mean for now. How does the best SVR predictor perform?

  2. Try replacing GridSearchCV with RandomizedSearchCV.

  3. Try adding a transformer in the preparation pipeline to select only the most important attributes.

  4. Try creating a single pipeline that does the full data preparation plus the final prediction.

  5. Automatically explore some preparation options using GridSearchCV.

Solutions to these exercises are available in the online Jupyter notebooks at https://github.com/ageron/handson-ml2.

1 The example project is completely fictitious; the goal is just to illustrate the main steps of a Machine Learning project, not to learn anything about the real estate business.

2 The original dataset appeared in R. Kelley Pace and Ronald Barry, “Sparse Spatial Autoregressions,” Statistics & Probability Letters 33, no. 3 (1997): 291–297.

3 A piece of information fed to a Machine Learning system is often called a signal in reference to Shannon’s information theory: you want a high signal/noise ratio.

4 Recall that the transpose operator flips a column vector into a row vector (and vice versa).

5 The latest version of Python 3 is recommended. Python 2.7+ may work too, but it is now deprecated, all major scientific libraries are dropping support for it, so you should migrate to Python 3 as soon as possible.

6 We will show the installation steps using pip in a bash shell on a Linux or macOS system. You may need to adapt these commands to your own system. On Windows, we recommend installing Anaconda instead.

7 You may need to have administrator rights to run this command; if so, try prefixing it with sudo.

8 Note that Jupyter can handle multiple versions of Python, and even many other languages such as R or Octave.

9 You might also need to check legal constraints, such as private fields that should never be copied to unsafe datastores.

10 In a real project you would save this code in a Python file, but for now you can just write it in your Jupyter notebook.

11 The standard deviation is generally denoted σ (the Greek letter sigma), and it is the square root of the variance, which is the average of the squared deviation from the mean. When a feature has a bell-shaped normal distribution (also called a Gaussian distribution), which is very common, the “68-95-99.7” rule applies: about 68% of the values fall within 1σ of the mean, 95% within 2σ, and 99.7% within 3σ.

12 In this book, when a code example contains a mix of code and outputs, as is the case here, it is formatted like in the Python interpreter, for better readability: the code lines are prefixed with >>> (or ... for indented blocks), and the outputs have no prefix.

13 You will often see people set the random seed to 42. This number has no special property, other than to be The Answer to the Ultimate Question of Life, the Universe, and Everything.

14 The location information is actually quite coarse, and as a result many districts will have the exact same ID, so they will end up in the same set (test or train). This introduces some unfortunate sampling bias.

15 If you are reading this in grayscale, grab a red pen and scribble over most of the coastline from the Bay Area down to San Diego (as you might expect). You can add a patch of yellow around Sacramento as well.

16 For more details on the design principles, see “API design for machine learning software: experiences from the scikit-learn project,” L. Buitinck, G. Louppe, M. Blondel, F. Pedregosa, A. Müller, et al. (2013).

17 Some predictors also provide methods to measure the confidence of their predictions.

18 This class is available since Scikit-Learn 0.20. If you use an earlier version, please consider upgrading, or use Pandas’ Series.factorize() method.

19 Before Scikit-Learn 0.20, it could only encode integer categorical values, but since 0.20 it can also handle other types of inputs, including text categorical inputs.

20 See SciPy’s documentation for more details.

21 Just like for pipelines, the name can be anything as long as it does not contain double underscores.

Chapter 3. Classification

In Chapter 1 we mentioned that the most common supervised learning tasks are regression (predicting values) and classification (predicting classes). In Chapter 2 we explored a regression task, predicting housing values, using various algorithms such as Linear Regression, Decision Trees, and Random Forests (which will be explained in further detail in later chapters). Now we will turn our attention to classification systems.

MNIST

In this chapter, we will be using the MNIST dataset, which is a set of 70,000 small images of digits handwritten by high school students and employees of the US Census Bureau. Each image is labeled with the digit it represents. This set has been studied so much that it is often called the “Hello World” of Machine Learning: whenever people come up with a new classification algorithm, they are curious to see how it will perform on MNIST. Whenever someone learns Machine Learning, sooner or later they tackle MNIST.

Scikit-Learn provides many helper functions to download popular datasets. MNIST is one of them. The following code fetches the MNIST dataset:1

>>> from sklearn.datasets import fetch_openml
>>> mnist = fetch_openml('mnist_784', version=1)
>>> mnist.keys()
dict_keys(['data', 'target', 'feature_names', 'DESCR', 'details',
           'categories', 'url'])

Datasets loaded by Scikit-Learn generally have a similar dictionary structure including:

  • A DESCR key describing the dataset

  • A data key containing an array with one row per instance and one column per feature

  • A target key containing an array with the labels

Let’s look at these arrays:

>>> X, y = mnist["data"], mnist["target"]
>>> X.shape
(70000, 784)
>>> y.shape
(70000,)

There are 70,000 images, and each image has 784 features. This is because each image is 28×28 pixels, and each feature simply represents one pixel’s intensity, from 0 (white) to 255 (black). Let’s take a peek at one digit from the dataset. All you need to do is grab an instance’s feature vector, reshape it to a 28×28 array, and display it using Matplotlib’s imshow() function:

import matplotlib as mpl
import matplotlib.pyplot as plt

some_digit = X[0]
some_digit_image = some_digit.reshape(28, 28)

plt.imshow(some_digit_image, cmap = mpl.cm.binary, interpolation="nearest")
plt.axis("off")
plt.show()
mlst 03in01

This looks like a 5, and indeed that’s what the label tells us:

>>> y[0]
'5'

Note that the label is a string. We prefer numbers, so let’s cast y to integers:

>>> y = y.astype(np.uint8)

Figure 3-1 shows a few more images from the MNIST dataset to give you a feel for the complexity of the classification task.

mlst 0301
Figure 3-1. A few digits from the MNIST dataset

But wait! You should always create a test set and set it aside before inspecting the data closely. The MNIST dataset is actually already split into a training set (the first 60,000 images) and a test set (the last 10,000 images):

X_train, X_test, y_train, y_test = X[:60000], X[60000:], y[:60000], y[60000:]

The training set is already shuffled for us, which is good as this guarantees that all cross-validation folds will be similar (you don’t want one fold to be missing some digits). Moreover, some learning algorithms are sensitive to the order of the training instances, and they perform poorly if they get many similar instances in a row. Shuffling the dataset ensures that this won’t happen.2

Training a Binary Classifier

Let’s simplify the problem for now and only try to identify one digit—for example, the number 5. This “5-detector” will be an example of a binary classifier, capable of distinguishing between just two classes, 5 and not-5. Let’s create the target vectors for this classification task:

y_train_5 = (y_train == 5)  # True for all 5s, False for all other digits.
y_test_5 = (y_test == 5)

Okay, now let’s pick a classifier and train it. A good place to start is with a Stochastic Gradient Descent (SGD) classifier, using Scikit-Learn’s SGDClassifier class. This classifier has the advantage of being capable of handling very large datasets efficiently. This is in part because SGD deals with training instances independently, one at a time (which also makes SGD well suited for online learning), as we will see later. Let’s create an SGDClassifier and train it on the whole training set:

from sklearn.linear_model import SGDClassifier

sgd_clf = SGDClassifier(random_state=42)
sgd_clf.fit(X_train, y_train_5)
Tip

The SGDClassifier relies on randomness during training (hence the name “stochastic”). If you want reproducible results, you should set the random_state parameter.

Now you can use it to detect images of the number 5:

>>> sgd_clf.predict([some_digit])
array([ True])

The classifier guesses that this image represents a 5 (True). Looks like it guessed right in this particular case! Now, let’s evaluate this model’s performance.

Performance Measures

Evaluating a classifier is often significantly trickier than evaluating a regressor, so we will spend a large part of this chapter on this topic. There are many performance measures available, so grab another coffee and get ready to learn many new concepts and acronyms!

Measuring Accuracy Using Cross-Validation

A good way to evaluate a model is to use cross-validation, just as you did in Chapter 2.

Let’s use the cross_val_score() function to evaluate your SGDClassifier model using K-fold cross-validation, with three folds. Remember that K-fold cross-validation means splitting the training set into K-folds (in this case, three), then making predictions and evaluating them on each fold using a model trained on the remaining folds (see Chapter 2):

>>> from sklearn.model_selection import cross_val_score
>>> cross_val_score(sgd_clf, X_train, y_train_5, cv=3, scoring="accuracy")
array([0.96355, 0.93795, 0.95615])

Wow! Above 93% accuracy (ratio of correct predictions) on all cross-validation folds? This looks amazing, doesn’t it? Well, before you get too excited, let’s look at a very dumb classifier that just classifies every single image in the “not-5” class:

from sklearn.base import BaseEstimator

class Never5Classifier(BaseEstimator):
    def fit(self, X, y=None):
        pass
    def predict(self, X):
        return np.zeros((len(X), 1), dtype=bool)

Can you guess this model’s accuracy? Let’s find out:

>>> never_5_clf = Never5Classifier()
>>> cross_val_score(never_5_clf, X_train, y_train_5, cv=3, scoring="accuracy")
array([0.91125, 0.90855, 0.90915])

That’s right, it has over 90% accuracy! This is simply because only about 10% of the images are 5s, so if you always guess that an image is not a 5, you will be right about 90% of the time. Beats Nostradamus.

This demonstrates why accuracy is generally not the preferred performance measure for classifiers, especially when you are dealing with skewed datasets (i.e., when some classes are much more frequent than others).

Confusion Matrix

A much better way to evaluate the performance of a classifier is to look at the confusion matrix. The general idea is to count the number of times instances of class A are classified as class B. For example, to know the number of times the classifier confused images of 5s with 3s, you would look in the 5th row and 3rd column of the confusion matrix.

To compute the confusion matrix, you first need to have a set of predictions, so they can be compared to the actual targets. You could make predictions on the test set, but let’s keep it untouched for now (remember that you want to use the test set only at the very end of your project, once you have a classifier that you are ready to launch). Instead, you can use the cross_val_predict() function:

from sklearn.model_selection import cross_val_predict

y_train_pred = cross_val_predict(sgd_clf, X_train, y_train_5, cv=3)

Just like the cross_val_score() function, cross_val_predict() performs K-fold cross-validation, but instead of returning the evaluation scores, it returns the predictions made on each test fold. This means that you get a clean prediction for each instance in the training set (“clean” meaning that the prediction is made by a model that never saw the data during training).

Now you are ready to get the confusion matrix using the confusion_matrix() function. Just pass it the target classes (y_train_5) and the predicted classes (y_train_pred):

>>> from sklearn.metrics import confusion_matrix
>>> confusion_matrix(y_train_5, y_train_pred)
array([[53057,  1522],
       [ 1325,  4096]])

Each row in a confusion matrix represents an actual class, while each column represents a predicted class. The first row of this matrix considers non-5 images (the negative class): 53,057 of them were correctly classified as non-5s (they are called true negatives), while the remaining 1,522 were wrongly classified as 5s (false positives). The second row considers the images of 5s (the positive class): 1,325 were wrongly classified as non-5s (false negatives), while the remaining 4,096 were correctly classified as 5s (true positives). A perfect classifier would have only true positives and true negatives, so its confusion matrix would have nonzero values only on its main diagonal (top left to bottom right):

>>> y_train_perfect_predictions = y_train_5  # pretend we reached perfection
>>> confusion_matrix(y_train_5, y_train_perfect_predictions)
array([[54579,     0],
       [    0,  5421]])

The confusion matrix gives you a lot of information, but sometimes you may prefer a more concise metric. An interesting one to look at is the accuracy of the positive predictions; this is called the precision of the classifier (Equation 3-1).

Equation 3-1. Precision
precision = TP TP+FP

TP is the number of true positives, and FP is the number of false positives.

A trivial way to have perfect precision is to make one single positive prediction and ensure it is correct (precision = 1/1 = 100%). This would not be very useful since the classifier would ignore all but one positive instance. So precision is typically used along with another metric named recall, also called sensitivity or true positive rate (TPR): this is the ratio of positive instances that are correctly detected by the classifier (Equation 3-2).

Equation 3-2. Recall
recall = TP TP+FN

FN is of course the number of false negatives.

If you are confused about the confusion matrix, Figure 3-2 may help.

mlst 0302
Figure 3-2. An illustrated confusion matrix

Precision and Recall

Scikit-Learn provides several functions to compute classifier metrics, including precision and recall:

>>> from sklearn.metrics import precision_score, recall_score
>>> precision_score(y_train_5, y_train_pred) # == 4096 / (4096 + 1522)
0.7290850836596654
>>> recall_score(y_train_5, y_train_pred) # == 4096 / (4096 + 1325)
0.7555801512636044

Now your 5-detector does not look as shiny as it did when you looked at its accuracy. When it claims an image represents a 5, it is correct only 72.9% of the time. Moreover, it only detects 75.6% of the 5s.

It is often convenient to combine precision and recall into a single metric called the F1 score, in particular if you need a simple way to compare two classifiers. The F1 score is the harmonic mean of precision and recall (Equation 3-3). Whereas the regular mean treats all values equally, the harmonic mean gives much more weight to low values. As a result, the classifier will only get a high F1 score if both recall and precision are high.

Equation 3-3. F1
F 1 = 2 1 precision+1 recall = 2 × precision×recall precision+recall = TP TP+FN+FP 2

To compute the F1 score, simply call the f1_score() function:

>>> from sklearn.metrics import f1_score
>>> f1_score(y_train_5, y_train_pred)
0.7420962043663375

The F1 score favors classifiers that have similar precision and recall. This is not always what you want: in some contexts you mostly care about precision, and in other contexts you really care about recall. For example, if you trained a classifier to detect videos that are safe for kids, you would probably prefer a classifier that rejects many good videos (low recall) but keeps only safe ones (high precision), rather than a classifier that has a much higher recall but lets a few really bad videos show up in your product (in such cases, you may even want to add a human pipeline to check the classifier’s video selection). On the other hand, suppose you train a classifier to detect shoplifters on surveillance images: it is probably fine if your classifier has only 30% precision as long as it has 99% recall (sure, the security guards will get a few false alerts, but almost all shoplifters will get caught).

Unfortunately, you can’t have it both ways: increasing precision reduces recall, and vice versa. This is called the precision/recall tradeoff.

Precision/Recall Tradeoff

To understand this tradeoff, let’s look at how the SGDClassifier makes its classification decisions. For each instance, it computes a score based on a decision function, and if that score is greater than a threshold, it assigns the instance to the positive class, or else it assigns it to the negative class. Figure 3-3 shows a few digits positioned from the lowest score on the left to the highest score on the right. Suppose the decision threshold is positioned at the central arrow (between the two 5s): you will find 4 true positives (actual 5s) on the right of that threshold, and one false positive (actually a 6). Therefore, with that threshold, the precision is 80% (4 out of 5). But out of 6 actual 5s, the classifier only detects 4, so the recall is 67% (4 out of 6). Now if you raise the threshold (move it to the arrow on the right), the false positive (the 6) becomes a true negative, thereby increasing precision (up to 100% in this case), but one true positive becomes a false negative, decreasing recall down to 50%. Conversely, lowering the threshold increases recall and reduces precision.

mlst 0303
Figure 3-3. Decision threshold and precision/recall tradeoff

Scikit-Learn does not let you set the threshold directly, but it does give you access to the decision scores that it uses to make predictions. Instead of calling the classifier’s predict() method, you can call its decision_function() method, which returns a score for each instance, and then make predictions based on those scores using any threshold you want:

>>> y_scores = sgd_clf.decision_function([some_digit])
>>> y_scores
array([2412.53175101])
>>> threshold = 0
>>> y_some_digit_pred = (y_scores > threshold)
array([ True])

The SGDClassifier uses a threshold equal to 0, so the previous code returns the same result as the predict() method (i.e., True). Let’s raise the threshold:

>>> threshold = 8000
>>> y_some_digit_pred = (y_scores > threshold)
>>> y_some_digit_pred
array([ True])

This confirms that raising the threshold decreases recall. The image actually represents a 5, and the classifier detects it when the threshold is 0, but it misses it when the threshold is increased to 8,000.

Now how do you decide which threshold to use? For this you will first need to get the scores of all instances in the training set using the cross_val_predict() function again, but this time specifying that you want it to return decision scores instead of predictions:

y_scores = cross_val_predict(sgd_clf, X_train, y_train_5, cv=3,
                             method="decision_function")

Now with these scores you can compute precision and recall for all possible thresholds using the precision_recall_curve() function:

from sklearn.metrics import precision_recall_curve

precisions, recalls, thresholds = precision_recall_curve(y_train_5, y_scores)

Finally, you can plot precision and recall as functions of the threshold value using Matplotlib (Figure 3-4):

def plot_precision_recall_vs_threshold(precisions, recalls, thresholds):
    plt.plot(thresholds, precisions[:-1], "b--", label="Precision")
    plt.plot(thresholds, recalls[:-1], "g-", label="Recall")
    [...] # highlight the threshold, add the legend, axis label and grid

plot_precision_recall_vs_threshold(precisions, recalls, thresholds)
plt.show()
mlst 0304
Figure 3-4. Precision and recall versus the decision threshold
Note

You may wonder why the precision curve is bumpier than the recall curve in Figure 3-4. The reason is that precision may sometimes go down when you raise the threshold (although in general it will go up). To understand why, look back at Figure 3-3 and notice what happens when you start from the central threshold and move it just one digit to the right: precision goes from 4/5 (80%) down to 3/4 (75%). On the other hand, recall can only go down when the threshold is increased, which explains why its curve looks smooth.

Another way to select a good precision/recall tradeoff is to plot precision directly against recall, as shown in Figure 3-5 (the same threshold as earlier is highlighed).

mlst 0305
Figure 3-5. Precision versus recall

You can see that precision really starts to fall sharply around 80% recall. You will probably want to select a precision/recall tradeoff just before that drop—for example, at around 60% recall. But of course the choice depends on your project.

So let’s suppose you decide to aim for 90% precision. You look up the first plot and find that you need to use a threshold of about 8,000. To be more precise you can search for the lowest threshold that gives you at least 90% precision (np.argmax() will give us the first index of the maximum value, which in this case means the first True value):

threshold_90_precision = thresholds[np.argmax(precisions >= 0.90)] # == 7813

To make predictions (on the training set for now), instead of calling the classifier’s predict() method, you can just run this code:

y_train_pred_90 = (y_scores >= threshold_90_precision)

Let’s check these predictions’ precision and recall:

>>> precision_score(y_train_5, y_train_pred_90)
0.9000380083618396
>>> recall_score(y_train_5, y_train_pred_90)
0.4368197749492714

Great, you have a 90% precision classifier ! As you can see, it is fairly easy to create a classifier with virtually any precision you want: just set a high enough threshold, and you’re done. Hmm, not so fast. A high-precision classifier is not very useful if its recall is too low!

Tip

If someone says “let’s reach 99% precision,” you should ask, “at what recall?”

The ROC Curve

The receiver operating characteristic (ROC) curve is another common tool used with binary classifiers. It is very similar to the precision/recall curve, but instead of plotting precision versus recall, the ROC curve plots the true positive rate (another name for recall) against the false positive rate. The FPR is the ratio of negative instances that are incorrectly classified as positive. It is equal to one minus the true negative rate, which is the ratio of negative instances that are correctly classified as negative. The TNR is also called specificity. Hence the ROC curve plots sensitivity (recall) versus 1 – specificity.

To plot the ROC curve, you first need to compute the TPR and FPR for various threshold values, using the roc_curve() function:

from sklearn.metrics import roc_curve

fpr, tpr, thresholds = roc_curve(y_train_5, y_scores)

Then you can plot the FPR against the TPR using Matplotlib. This code produces the plot in Figure 3-6:

def plot_roc_curve(fpr, tpr, label=None):
    plt.plot(fpr, tpr, linewidth=2, label=label)
    plt.plot([0, 1], [0, 1], 'k--') # dashed diagonal
    [...] # Add axis labels and grid

plot_roc_curve(fpr, tpr)
plt.show()
mlst 0306
Figure 3-6. ROC curve

Once again there is a tradeoff: the higher the recall (TPR), the more false positives (FPR) the classifier produces. The dotted line represents the ROC curve of a purely random classifier; a good classifier stays as far away from that line as possible (toward the top-left corner).

One way to compare classifiers is to measure the area under the curve (AUC). A perfect classifier will have a ROC AUC equal to 1, whereas a purely random classifier will have a ROC AUC equal to 0.5. Scikit-Learn provides a function to compute the ROC AUC:

>>> from sklearn.metrics import roc_auc_score
>>> roc_auc_score(y_train_5, y_scores)
0.9611778893101814
Tip

Since the ROC curve is so similar to the precision/recall (or PR) curve, you may wonder how to decide which one to use. As a rule of thumb, you should prefer the PR curve whenever the positive class is rare or when you care more about the false positives than the false negatives, and the ROC curve otherwise. For example, looking at the previous ROC curve (and the ROC AUC score), you may think that the classifier is really good. But this is mostly because there are few positives (5s) compared to the negatives (non-5s). In contrast, the PR curve makes it clear that the classifier has room for improvement (the curve could be closer to the top-right corner).

Let’s train a RandomForestClassifier and compare its ROC curve and ROC AUC score to the SGDClassifier. First, you need to get scores for each instance in the training set. But due to the way it works (see Chapter 7), the RandomForestClassifier class does not have a decision_function() method. Instead it has a predict_proba() method. Scikit-Learn classifiers generally have one or the other. The predict_proba() method returns an array containing a row per instance and a column per class, each containing the probability that the given instance belongs to the given class (e.g., 70% chance that the image represents a 5):

from sklearn.ensemble import RandomForestClassifier

forest_clf = RandomForestClassifier(random_state=42)
y_probas_forest = cross_val_predict(forest_clf, X_train, y_train_5, cv=3,
                                    method="predict_proba")

But to plot a ROC curve, you need scores, not probabilities. A simple solution is to use the positive class’s probability as the score:

y_scores_forest = y_probas_forest[:, 1]   # score = proba of positive class
fpr_forest, tpr_forest, thresholds_forest = roc_curve(y_train_5,y_scores_forest)

Now you are ready to plot the ROC curve. It is useful to plot the first ROC curve as well to see how they compare (Figure 3-7):

plt.plot(fpr, tpr, "b:", label="SGD")
plot_roc_curve(fpr_forest, tpr_forest, "Random Forest")
plt.legend(loc="lower right")
plt.show()
mlst 0307
Figure 3-7. Comparing ROC curves

As you can see in Figure 3-7, the RandomForestClassifier’s ROC curve looks much better than the SGDClassifier’s: it comes much closer to the top-left corner. As a result, its ROC AUC score is also significantly better:

>>> roc_auc_score(y_train_5, y_scores_forest)
0.9983436731328145

Try measuring the precision and recall scores: you should find 99.0% precision and 86.6% recall. Not too bad!

Hopefully you now know how to train binary classifiers, choose the appropriate metric for your task, evaluate your classifiers using cross-validation, select the precision/recall tradeoff that fits your needs, and compare various models using ROC curves and ROC AUC scores. Now let’s try to detect more than just the 5s.

Multiclass Classification

Whereas binary classifiers distinguish between two classes, multiclass classifiers (also called multinomial classifiers) can distinguish between more than two classes.

Some algorithms (such as Random Forest classifiers or naive Bayes classifiers) are capable of handling multiple classes directly. Others (such as Support Vector Machine classifiers or Linear classifiers) are strictly binary classifiers. However, there are various strategies that you can use to perform multiclass classification using multiple binary classifiers.

For example, one way to create a system that can classify the digit images into 10 classes (from 0 to 9) is to train 10 binary classifiers, one for each digit (a 0-detector, a 1-detector, a 2-detector, and so on). Then when you want to classify an image, you get the decision score from each classifier for that image and you select the class whose classifier outputs the highest score. This is called the one-versus-all (OvA) strategy (also called one-versus-the-rest).

Another strategy is to train a binary classifier for every pair of digits: one to distinguish 0s and 1s, another to distinguish 0s and 2s, another for 1s and 2s, and so on. This is called the one-versus-one (OvO) strategy. If there are N classes, you need to train N × (N – 1) / 2 classifiers. For the MNIST problem, this means training 45 binary classifiers! When you want to classify an image, you have to run the image through all 45 classifiers and see which class wins the most duels. The main advantage of OvO is that each classifier only needs to be trained on the part of the training set for the two classes that it must distinguish.

Some algorithms (such as Support Vector Machine classifiers) scale poorly with the size of the training set, so for these algorithms OvO is preferred since it is faster to train many classifiers on small training sets than training few classifiers on large training sets. For most binary classification algorithms, however, OvA is preferred.

Scikit-Learn detects when you try to use a binary classification algorithm for a multiclass classification task, and it automatically runs OvA (except for SVM classifiers for which it uses OvO). Let’s try this with the SGDClassifier:

>>> sgd_clf.fit(X_train, y_train)  # y_train, not y_train_5
>>> sgd_clf.predict([some_digit])
array([5], dtype=uint8)

That was easy! This code trains the SGDClassifier on the training set using the original target classes from 0 to 9 (y_train), instead of the 5-versus-all target classes (y_train_5). Then it makes a prediction (a correct one in this case). Under the hood, Scikit-Learn actually trained 10 binary classifiers, got their decision scores for the image, and selected the class with the highest score.

To see that this is indeed the case, you can call the decision_function() method. Instead of returning just one score per instance, it now returns 10 scores, one per class:

>>> some_digit_scores = sgd_clf.decision_function([some_digit])
>>> some_digit_scores
array([[-15955.22627845, -38080.96296175, -13326.66694897,
           573.52692379, -17680.6846644 ,   2412.53175101,
        -25526.86498156, -12290.15704709,  -7946.05205023,
        -10631.35888549]])

The highest score is indeed the one corresponding to class 5:

>>> np.argmax(some_digit_scores)
5
>>> sgd_clf.classes_
array([0, 1, 2, 3, 4, 5, 6, 7, 8, 9], dtype=uint8)
>>> sgd_clf.classes_[5]
5
Warning

When a classifier is trained, it stores the list of target classes in its classes_ attribute, ordered by value. In this case, the index of each class in the classes_ array conveniently matches the class itself (e.g., the class at index 5 happens to be class 5), but in general you won’t be so lucky.

If you want to force ScikitLearn to use one-versus-one or one-versus-all, you can use the OneVsOneClassifier or OneVsRestClassifier classes. Simply create an instance and pass a binary classifier to its constructor. For example, this code creates a multiclass classifier using the OvO strategy, based on a SGDClassifier:

>>> from sklearn.multiclass import OneVsOneClassifier
>>> ovo_clf = OneVsOneClassifier(SGDClassifier(random_state=42))
>>> ovo_clf.fit(X_train, y_train)
>>> ovo_clf.predict([some_digit])
array([5], dtype=uint8)
>>> len(ovo_clf.estimators_)
45

Training a RandomForestClassifier is just as easy:

>>> forest_clf.fit(X_train, y_train)
>>> forest_clf.predict([some_digit])
array([5], dtype=uint8)

This time Scikit-Learn did not have to run OvA or OvO because Random Forest classifiers can directly classify instances into multiple classes. You can call predict_proba() to get the list of probabilities that the classifier assigned to each instance for each class:

>>> forest_clf.predict_proba([some_digit])
array([[0.  , 0.  , 0.01, 0.08, 0.  , 0.9 , 0.  , 0.  , 0.  , 0.01]])

You can see that the classifier is fairly confident about its prediction: the 0.9 at the 5th index in the array means that the model estimates a 90% probability that the image represents a 5. It also thinks that the image could instead be a 2, a 3 or a 9, respectively with 1%, 8% and 1% probability.

Now of course you want to evaluate these classifiers. As usual, you want to use cross-validation. Let’s evaluate the SGDClassifier’s accuracy using the cross_val_score() function:

>>> cross_val_score(sgd_clf, X_train, y_train, cv=3, scoring="accuracy")
array([0.8489802 , 0.87129356, 0.86988048])

It gets over 84% on all test folds. If you used a random classifier, you would get 10% accuracy, so this is not such a bad score, but you can still do much better. For example, simply scaling the inputs (as discussed in Chapter 2) increases accuracy above 89%:

>>> from sklearn.preprocessing import StandardScaler
>>> scaler = StandardScaler()
>>> X_train_scaled = scaler.fit_transform(X_train.astype(np.float64))
>>> cross_val_score(sgd_clf, X_train_scaled, y_train, cv=3, scoring="accuracy")
array([0.89707059, 0.8960948 , 0.90693604])

Error Analysis

Of course, if this were a real project, you would follow the steps in your Machine Learning project checklist (see Appendix B): exploring data preparation options, trying out multiple models, shortlisting the best ones and fine-tuning their hyperparameters using GridSearchCV, and automating as much as possible, as you did in the previous chapter. Here, we will assume that you have found a promising model and you want to find ways to improve it. One way to do this is to analyze the types of errors it makes.

First, you can look at the confusion matrix. You need to make predictions using the cross_val_predict() function, then call the confusion_matrix() function, just like you did earlier:

>>> y_train_pred = cross_val_predict(sgd_clf, X_train_scaled, y_train, cv=3)
>>> conf_mx = confusion_matrix(y_train, y_train_pred)
>>> conf_mx
array([[5578,    0,   22,    7,    8,   45,   35,    5,  222,    1],
       [   0, 6410,   35,   26,    4,   44,    4,    8,  198,   13],
       [  28,   27, 5232,  100,   74,   27,   68,   37,  354,   11],
       [  23,   18,  115, 5254,    2,  209,   26,   38,  373,   73],
       [  11,   14,   45,   12, 5219,   11,   33,   26,  299,  172],
       [  26,   16,   31,  173,   54, 4484,   76,   14,  482,   65],
       [  31,   17,   45,    2,   42,   98, 5556,    3,  123,    1],
       [  20,   10,   53,   27,   50,   13,    3, 5696,  173,  220],
       [  17,   64,   47,   91,    3,  125,   24,   11, 5421,   48],
       [  24,   18,   29,   67,  116,   39,    1,  174,  329, 5152]])

That’s a lot of numbers. It’s often more convenient to look at an image representation of the confusion matrix, using Matplotlib’s matshow() function:

plt.matshow(conf_mx, cmap=plt.cm.gray)
plt.show()
mlst 03in02

This confusion matrix looks fairly good, since most images are on the main diagonal, which means that they were classified correctly. The 5s look slightly darker than the other digits, which could mean that there are fewer images of 5s in the dataset or that the classifier does not perform as well on 5s as on other digits. In fact, you can verify that both are the case.

Let’s focus the plot on the errors. First, you need to divide each value in the confusion matrix by the number of images in the corresponding class, so you can compare error rates instead of absolute number of errors (which would make abundant classes look unfairly bad):

row_sums = conf_mx.sum(axis=1, keepdims=True)
norm_conf_mx = conf_mx / row_sums

Now let’s fill the diagonal with zeros to keep only the errors, and let’s plot the result:

np.fill_diagonal(norm_conf_mx, 0)
plt.matshow(norm_conf_mx, cmap=plt.cm.gray)
plt.show()
mlst 03in03

Now you can clearly see the kinds of errors the classifier makes. Remember that rows represent actual classes, while columns represent predicted classes. The column for class 8 is quite bright, which tells you that many images get misclassified as 8s. However, the row for class 8 is not that bad, telling you that actual 8s in general get properly classified as 8s. As you can see, the confusion matrix is not necessarily symmetrical. You can also see that 3s and 5s often get confused (in both directions).

Analyzing the confusion matrix can often give you insights on ways to improve your classifier. Looking at this plot, it seems that your efforts should be spent on reducing the false 8s. For example, you could try to gather more training data for digits that look like 8s (but are not) so the classifier can learn to distinguish them from real 8s. Or you could engineer new features that would help the classifier—for example, writing an algorithm to count the number of closed loops (e.g., 8 has two, 6 has one, 5 has none). Or you could preprocess the images (e.g., using Scikit-Image, Pillow, or OpenCV) to make some patterns stand out more, such as closed loops.

Analyzing individual errors can also be a good way to gain insights on what your classifier is doing and why it is failing, but it is more difficult and time-consuming. For example, let’s plot examples of 3s and 5s (the plot_digits() function just uses Matplotlib’s imshow() function; see this chapter’s Jupyter notebook for details):

cl_a, cl_b = 3, 5
X_aa = X_train[(y_train == cl_a) & (y_train_pred == cl_a)]
X_ab = X_train[(y_train == cl_a) & (y_train_pred == cl_b)]
X_ba = X_train[(y_train == cl_b) & (y_train_pred == cl_a)]
X_bb = X_train[(y_train == cl_b) & (y_train_pred == cl_b)]

plt.figure(figsize=(8,8))
plt.subplot(221); plot_digits(X_aa[:25], images_per_row=5)
plt.subplot(222); plot_digits(X_ab[:25], images_per_row=5)
plt.subplot(223); plot_digits(X_ba[:25], images_per_row=5)
plt.subplot(224); plot_digits(X_bb[:25], images_per_row=5)
plt.show()
mlst 03in04

The two 5×5 blocks on the left show digits classified as 3s, and the two 5×5 blocks on the right show images classified as 5s. Some of the digits that the classifier gets wrong (i.e., in the bottom-left and top-right blocks) are so badly written that even a human would have trouble classifying them (e.g., the 5 on the 1st row and 2nd column truly looks like a badly written 3). However, most misclassified images seem like obvious errors to us, and it’s hard to understand why the classifier made the mistakes it did.3 The reason is that we used a simple SGDClassifier, which is a linear model. All it does is assign a weight per class to each pixel, and when it sees a new image it just sums up the weighted pixel intensities to get a score for each class. So since 3s and 5s differ only by a few pixels, this model will easily confuse them.

The main difference between 3s and 5s is the position of the small line that joins the top line to the bottom arc. If you draw a 3 with the junction slightly shifted to the left, the classifier might classify it as a 5, and vice versa. In other words, this classifier is quite sensitive to image shifting and rotation. So one way to reduce the 3/5 confusion would be to preprocess the images to ensure that they are well centered and not too rotated. This will probably help reduce other errors as well.

Multilabel Classification

Until now each instance has always been assigned to just one class. In some cases you may want your classifier to output multiple classes for each instance. For example, consider a face-recognition classifier: what should it do if it recognizes several people on the same picture? Of course it should attach one tag per person it recognizes. Say the classifier has been trained to recognize three faces, Alice, Bob, and Charlie; then when it is shown a picture of Alice and Charlie, it should output [1, 0, 1] (meaning “Alice yes, Bob no, Charlie yes”). Such a classification system that outputs multiple binary tags is called a multilabel classification system.

We won’t go into face recognition just yet, but let’s look at a simpler example, just for illustration purposes:

from sklearn.neighbors import KNeighborsClassifier

y_train_large = (y_train >= 7)
y_train_odd = (y_train % 2 == 1)
y_multilabel = np.c_[y_train_large, y_train_odd]

knn_clf = KNeighborsClassifier()
knn_clf.fit(X_train, y_multilabel)

This code creates a y_multilabel array containing two target labels for each digit image: the first indicates whether or not the digit is large (7, 8, or 9) and the second indicates whether or not it is odd. The next lines create a KNeighborsClassifier instance (which supports multilabel classification, but not all classifiers do) and we train it using the multiple targets array. Now you can make a prediction, and notice that it outputs two labels:

>>> knn_clf.predict([some_digit])
array([[False,  True]])

And it gets it right! The digit 5 is indeed not large (False) and odd (True).

There are many ways to evaluate a multilabel classifier, and selecting the right metric really depends on your project. For example, one approach is to measure the F1 score for each individual label (or any other binary classifier metric discussed earlier), then simply compute the average score. This code computes the average F1 score across all labels:

>>> y_train_knn_pred = cross_val_predict(knn_clf, X_train, y_multilabel, cv=3)
>>> f1_score(y_multilabel, y_train_knn_pred, average="macro")
0.976410265560605

This assumes that all labels are equally important, which may not be the case. In particular, if you have many more pictures of Alice than of Bob or Charlie, you may want to give more weight to the classifier’s score on pictures of Alice. One simple option is to give each label a weight equal to its support (i.e., the number of instances with that target label). To do this, simply set average="weighted" in the preceding code.4

Multioutput Classification

The last type of classification task we are going to discuss here is called multioutput-multiclass classification (or simply multioutput classification). It is simply a generalization of multilabel classification where each label can be multiclass (i.e., it can have more than two possible values).

To illustrate this, let’s build a system that removes noise from images. It will take as input a noisy digit image, and it will (hopefully) output a clean digit image, represented as an array of pixel intensities, just like the MNIST images. Notice that the classifier’s output is multilabel (one label per pixel) and each label can have multiple values (pixel intensity ranges from 0 to 255). It is thus an example of a multioutput classification system.

Note

The line between classification and regression is sometimes blurry, such as in this example. Arguably, predicting pixel intensity is more akin to regression than to classification. Moreover, multioutput systems are not limited to classification tasks; you could even have a system that outputs multiple labels per instance, including both class labels and value labels.

Let’s start by creating the training and test sets by taking the MNIST images and adding noise to their pixel intensities using NumPy’s randint() function. The target images will be the original images:

noise = np.random.randint(0, 100, (len(X_train), 784))
X_train_mod = X_train + noise
noise = np.random.randint(0, 100, (len(X_test), 784))
X_test_mod = X_test + noise
y_train_mod = X_train
y_test_mod = X_test

Let’s take a peek at an image from the test set (yes, we’re snooping on the test data, so you should be frowning right now):

mlst 03in05

On the left is the noisy input image, and on the right is the clean target image. Now let’s train the classifier and make it clean this image:

knn_clf.fit(X_train_mod, y_train_mod)
clean_digit = knn_clf.predict([X_test_mod[some_index]])
plot_digit(clean_digit)
mlst 03in06

Looks close enough to the target! This concludes our tour of classification. Hopefully you should now know how to select good metrics for classification tasks, pick the appropriate precision/recall tradeoff, compare classifiers, and more generally build good classification systems for a variety of tasks.

Exercises

  1. Try to build a classifier for the MNIST dataset that achieves over 97% accuracy on the test set. Hint: the KNeighborsClassifier works quite well for this task; you just need to find good hyperparameter values (try a grid search on the weights and n_neighbors hyperparameters).

  2. Write a function that can shift an MNIST image in any direction (left, right, up, or down) by one pixel.5 Then, for each image in the training set, create four shifted copies (one per direction) and add them to the training set. Finally, train your best model on this expanded training set and measure its accuracy on the test set. You should observe that your model performs even better now! This technique of artificially growing the training set is called data augmentation or training set expansion.

  3. Tackle the Titanic dataset. A great place to start is on Kaggle.

  4. Build a spam classifier (a more challenging exercise):

    • Download examples of spam and ham from Apache SpamAssassin’s public datasets.

    • Unzip the datasets and familiarize yourself with the data format.

    • Split the datasets into a training set and a test set.

    • Write a data preparation pipeline to convert each email into a feature vector. Your preparation pipeline should transform an email into a (sparse) vector indicating the presence or absence of each possible word. For example, if all emails only ever contain four words, “Hello,” “how,” “are,” “you,” then the email “Hello you Hello Hello you” would be converted into a vector [1, 0, 0, 1] (meaning [“Hello” is present, “how” is absent, “are” is absent, “you” is present]), or [3, 0, 0, 2] if you prefer to count the number of occurrences of each word.

    • You may want to add hyperparameters to your preparation pipeline to control whether or not to strip off email headers, convert each email to lowercase, remove punctuation, replace all URLs with “URL,” replace all numbers with “NUMBER,” or even perform stemming (i.e., trim off word endings; there are Python libraries available to do this).

    • Then try out several classifiers and see if you can build a great spam classifier, with both high recall and high precision.

Solutions to these exercises are available in the online Jupyter notebooks at https://github.com/ageron/handson-ml2.

1 By default Scikit-Learn caches downloaded datasets in a directory called $HOME/scikit_learn_data.

2 Shuffling may be a bad idea in some contexts—for example, if you are working on time series data (such as stock market prices or weather conditions). We will explore this in the next chapters.

3 But remember that our brain is a fantastic pattern recognition system, and our visual system does a lot of complex preprocessing before any information reaches our consciousness, so the fact that it feels simple does not mean that it is.

4 Scikit-Learn offers a few other averaging options and multilabel classifier metrics; see the documentation for more details.

5 You can use the shift() function from the scipy.ndimage.interpolation module. For example, shift(image, [2, 1], cval=0) shifts the image 2 pixels down and 1 pixel to the right.

Chapter 4. Training Models

So far we have treated Machine Learning models and their training algorithms mostly like black boxes. If you went through some of the exercises in the previous chapters, you may have been surprised by how much you can get done without knowing anything about what’s under the hood: you optimized a regression system, you improved a digit image classifier, and you even built a spam classifier from scratch—all this without knowing how they actually work. Indeed, in many situations you don’t really need to know the implementation details.

However, having a good understanding of how things work can help you quickly home in on the appropriate model, the right training algorithm to use, and a good set of hyperparameters for your task. Understanding what’s under the hood will also help you debug issues and perform error analysis more efficiently. Lastly, most of the topics discussed in this chapter will be essential in understanding, building, and training neural networks (discussed in another part of this book).

In this chapter, we will start by looking at the Linear Regression model, one of the simplest models there is. We will discuss two very different ways to train it:

  • Using a direct “closed-form” equation that directly computes the model parameters that best fit the model to the training set (i.e., the model parameters that minimize the cost function over the training set).

  • Using an iterative optimization approach, called Gradient Descent (GD), that gradually tweaks the model parameters to minimize the cost function over the training set, eventually converging to the same set of parameters as the first method. We will look at a few variants of Gradient Descent that we will use again and again when we study neural networks in Part II: Batch GD, Mini-batch GD, and Stochastic GD.

Next we will look at Polynomial Regression, a more complex model that can fit nonlinear datasets. Since this model has more parameters than Linear Regression, it is more prone to overfitting the training data, so we will look at how to detect whether or not this is the case, using learning curves, and then we will look at several regularization techniques that can reduce the risk of overfitting the training set.

Finally, we will look at two more models that are commonly used for classification tasks: Logistic Regression and Softmax Regression.

Warning

There will be quite a few math equations in this chapter, using basic notions of linear algebra and calculus. To understand these equations, you will need to know what vectors and matrices are, how to transpose them, multiply them, and inverse them, and what partial derivatives are. If you are unfamiliar with these concepts, please go through the linear algebra and calculus introductory tutorials available as Jupyter notebooks in the online supplemental material. For those who are truly allergic to mathematics, you should still go through this chapter and simply skip the equations; hopefully, the text will be sufficient to help you understand most of the concepts.

Linear Regression

In Chapter 1, we looked at a simple regression model of life satisfaction: life_satisfaction = θ0 + θ1 × GDP_per_capita.

This model is just a linear function of the input feature GDP_per_capita. θ0 and θ1 are the model’s parameters.

More generally, a linear model makes a prediction by simply computing a weighted sum of the input features, plus a constant called the bias term (also called the intercept term), as shown in Equation 4-1.

Equation 4-1. Linear Regression model prediction
y ^ = θ 0 + θ 1 x 1 + θ 2 x 2 + + θ n x n
  • ŷ is the predicted value.

  • n is the number of features.

  • xi is the ith feature value.

  • θj is the jth model parameter (including the bias term θ0 and the feature weights θ1, θ2, ⋯, θn).

This can be written much more concisely using a vectorized form, as shown in Equation 4-2.

Equation 4-2. Linear Regression model prediction (vectorized form)
y^=hθ(x)=θ·x
  • θ is the model’s parameter vector, containing the bias term θ0 and the feature weights θ1 to θn.

  • x is the instance’s feature vector, containing x0 to xn, with x0 always equal to 1.

  • θ · x is the dot product of the vectors θ and x, which is of course equal to θ 0 x 0 + θ 1 x 1 + θ 2 x 2 + + θ n x n .

  • hθ is the hypothesis function, using the model parameters θ.

Note

In Machine Learning, vectors are often represented as column vectors, which are 2D arrays with a single column. If θ and x are column vectors, then the prediction is: y^=θTx, where θT is the transpose of θ (a row vector instead of a column vector) and θTx is the matrix multiplication of θT and x. It is of course the same prediction, except it is now represented as a single cell matrix rather than a scalar value. In this book we will use this notation to avoid switching between dot products and matrix multiplications.

Okay, that’s the Linear Regression model, so now how do we train it? Well, recall that training a model means setting its parameters so that the model best fits the training set. For this purpose, we first need a measure of how well (or poorly) the model fits the training data. In Chapter 2 we saw that the most common performance measure of a regression model is the Root Mean Square Error (RMSE) (Equation 2-1). Therefore, to train a Linear Regression model, you need to find the value of θ that minimizes the RMSE. In practice, it is simpler to minimize the Mean Square Error (MSE) than the RMSE, and it leads to the same result (because the value that minimizes a function also minimizes its square root).1

The MSE of a Linear Regression hypothesis hθ on a training set X is calculated using Equation 4-3.

Equation 4-3. MSE cost function for a Linear Regression model
MSE ( X , h θ ) = 1 m i=1 m (θ T x (i) -y (i) ) 2

Most of these notations were presented in Chapter 2 (see “Notations”). The only difference is that we write hθ instead of just h in order to make it clear that the model is parametrized by the vector θ. To simplify notations, we will just write MSE(θ) instead of MSE(X, hθ).

The Normal Equation

To find the value of θ that minimizes the cost function, there is a closed-form solution—in other words, a mathematical equation that gives the result directly. This is called the Normal Equation (Equation 4-4).2

Equation 4-4. Normal Equation
θ ^ = (X T X) -1   X T   y
  • θ^ is the value of θ that minimizes the cost function.

  • y is the vector of target values containing y(1) to y(m).

Let’s generate some linear-looking data to test this equation on (Figure 4-1):

import numpy as np

X = 2 * np.random.rand(100, 1)
y = 4 + 3 * X + np.random.randn(100, 1)
mlst 0401
Figure 4-1. Randomly generated linear dataset

Now let’s compute θ^ using the Normal Equation. We will use the inv() function from NumPy’s Linear Algebra module (np.linalg) to compute the inverse of a matrix, and the dot() method for matrix multiplication:

X_b = np.c_[np.ones((100, 1)), X]  # add x0 = 1 to each instance
theta_best = np.linalg.inv(X_b.T.dot(X_b)).dot(X_b.T).dot(y)

The actual function that we used to generate the data is y = 4 + 3x1 + Gaussian noise. Let’s see what the equation found:

>>> theta_best
array([[4.21509616],
       [2.77011339]])

We would have hoped for θ0 = 4 and θ1 = 3 instead of θ0 = 4.215 and θ1 = 2.770. Close enough, but the noise made it impossible to recover the exact parameters of the original function.

Now you can make predictions using θ^:

>>> X_new = np.array([[0], [2]])
>>> X_new_b = np.c_[np.ones((2, 1)), X_new] # add x0 = 1 to each instance
>>> y_predict = X_new_b.dot(theta_best)
>>> y_predict
array([[4.21509616],
       [9.75532293]])

Let’s plot this model’s predictions (Figure 4-2):

plt.plot(X_new, y_predict, "r-")
plt.plot(X, y, "b.")
plt.axis([0, 2, 0, 15])
plt.show()
mlst 04in01
Figure 4-2. Linear Regression model predictions

Performing linear regression using Scikit-Learn is quite simple:3

>>> from sklearn.linear_model import LinearRegression
>>> lin_reg = LinearRegression()
>>> lin_reg.fit(X, y)
>>> lin_reg.intercept_, lin_reg.coef_
(array([4.21509616]), array([[2.77011339]]))
>>> lin_reg.predict(X_new)
array([[4.21509616],
       [9.75532293]])

The LinearRegression class is based on the scipy.linalg.lstsq() function (the name stands for “least squares”), which you could call directly:

>>> theta_best_svd, residuals, rank, s = np.linalg.lstsq(X_b, y, rcond=1e-6)
>>> theta_best_svd
array([[4.21509616],
       [2.77011339]])

This function computes θ^=X+y, where 𝐗 + is the pseudoinverse of X (specifically the Moore-Penrose inverse). You can use np.linalg.pinv() to compute the pseudoinverse directly:

>>> np.linalg.pinv(X_b).dot(y)
array([[4.21509616],
       [2.77011339]])

The pseudoinverse itself is computed using a standard matrix factorization technique called Singular Value Decomposition (SVD) that can decompose the training set matrix X into the matrix multiplication of three matrices U Σ VT (see numpy.linalg.svd()). The pseudoinverse is computed as X+=VΣ+UT. To compute the matrix Σ+, the algorithm takes Σ and sets to zero all values smaller than a tiny threshold value, then it replaces all the non-zero values with their inverse, and finally it transposes the resulting matrix. This approach is more efficient than computing the Normal Equation, plus it handles edge cases nicely: indeed, the Normal Equation may not work if the matrix XTX is not invertible (i.e., singular), such as if m < n or if some features are redundant, but the pseudoinverse is always defined.

Computational Complexity

The Normal Equation computes the inverse of XT X, which is an (n + 1) × (n + 1) matrix (where n is the number of features). The computational complexity of inverting such a matrix is typically about O(n2.4) to O(n3) (depending on the implementation). In other words, if you double the number of features, you multiply the computation time by roughly 22.4 = 5.3 to 23 = 8.

The SVD approach used by Scikit-Learn’s LinearRegression class is about O(n2). If you double the number of features, you multiply the computation time by roughly 4.

Warning

Both the Normal Equation and the SVD approach get very slow when the number of features grows large (e.g., 100,000). On the positive side, both are linear with regards to the number of instances in the training set (they are O(m)), so they handle large training sets efficiently, provided they can fit in memory.

Also, once you have trained your Linear Regression model (using the Normal Equation or any other algorithm), predictions are very fast: the computational complexity is linear with regards to both the number of instances you want to make predictions on and the number of features. In other words, making predictions on twice as many instances (or twice as many features) will just take roughly twice as much time.

Now we will look at very different ways to train a Linear Regression model, better suited for cases where there are a large number of features, or too many training instances to fit in memory.

Gradient Descent

Gradient Descent is a very generic optimization algorithm capable of finding optimal solutions to a wide range of problems. The general idea of Gradient Descent is to tweak parameters iteratively in order to minimize a cost function.

Suppose you are lost in the mountains in a dense fog; you can only feel the slope of the ground below your feet. A good strategy to get to the bottom of the valley quickly is to go downhill in the direction of the steepest slope. This is exactly what Gradient Descent does: it measures the local gradient of the error function with regards to the parameter vector θ, and it goes in the direction of descending gradient. Once the gradient is zero, you have reached a minimum!

Concretely, you start by filling θ with random values (this is called random initialization), and then you improve it gradually, taking one baby step at a time, each step attempting to decrease the cost function (e.g., the MSE), until the algorithm converges to a minimum (see Figure 4-3).

mlst 0402
Figure 4-3. Gradient Descent

An important parameter in Gradient Descent is the size of the steps, determined by the learning rate hyperparameter. If the learning rate is too small, then the algorithm will have to go through many iterations to converge, which will take a long time (see Figure 4-4).

mlst 0403
Figure 4-4. Learning rate too small

On the other hand, if the learning rate is too high, you might jump across the valley and end up on the other side, possibly even higher up than you were before. This might make the algorithm diverge, with larger and larger values, failing to find a good solution (see Figure 4-5).

mlst 0404
Figure 4-5. Learning rate too large

Finally, not all cost functions look like nice regular bowls. There may be holes, ridges, plateaus, and all sorts of irregular terrains, making convergence to the minimum very difficult. Figure 4-6 shows the two main challenges with Gradient Descent: if the random initialization starts the algorithm on the left, then it will converge to a local minimum, which is not as good as the global minimum. If it starts on the right, then it will take a very long time to cross the plateau, and if you stop too early you will never reach the global minimum.

mlst 0405
Figure 4-6. Gradient Descent pitfalls

Fortunately, the MSE cost function for a Linear Regression model happens to be a convex function, which means that if you pick any two points on the curve, the line segment joining them never crosses the curve. This implies that there are no local minima, just one global minimum. It is also a continuous function with a slope that never changes abruptly.4 These two facts have a great consequence: Gradient Descent is guaranteed to approach arbitrarily close the global minimum (if you wait long enough and if the learning rate is not too high).

In fact, the cost function has the shape of a bowl, but it can be an elongated bowl if the features have very different scales. Figure 4-7 shows Gradient Descent on a training set where features 1 and 2 have the same scale (on the left), and on a training set where feature 1 has much smaller values than feature 2 (on the right).5

mlst 0406
Figure 4-7. Gradient Descent with and without feature scaling

As you can see, on the left the Gradient Descent algorithm goes straight toward the minimum, thereby reaching it quickly, whereas on the right it first goes in a direction almost orthogonal to the direction of the global minimum, and it ends with a long march down an almost flat valley. It will eventually reach the minimum, but it will take a long time.

Warning

When using Gradient Descent, you should ensure that all features have a similar scale (e.g., using Scikit-Learn’s StandardScaler class), or else it will take much longer to converge.

This diagram also illustrates the fact that training a model means searching for a combination of model parameters that minimizes a cost function (over the training set). It is a search in the model’s parameter space: the more parameters a model has, the more dimensions this space has, and the harder the search is: searching for a needle in a 300-dimensional haystack is much trickier than in three dimensions. Fortunately, since the cost function is convex in the case of Linear Regression, the needle is simply at the bottom of the bowl.

Batch Gradient Descent

To implement Gradient Descent, you need to compute the gradient of the cost function with regards to each model parameter θj. In other words, you need to calculate how much the cost function will change if you change θj just a little bit. This is called a partial derivative. It is like asking “what is the slope of the mountain under my feet if I face east?” and then asking the same question facing north (and so on for all other dimensions, if you can imagine a universe with more than three dimensions). Equation 4-5 computes the partial derivative of the cost function with regards to parameter θj, noted θ j MSE(θ).

Equation 4-5. Partial derivatives of the cost function
θ j MSE ( θ ) = 2 m i=1 m ( θ T x (i) - y (i) ) x j (i)

Instead of computing these partial derivatives individually, you can use Equation 4-6 to compute them all in one go. The gradient vector, noted ∇θMSE(θ), contains all the partial derivatives of the cost function (one for each model parameter).

Equation 4-6. Gradient vector of the cost function
θ MSE ( θ ) = θ 0 MSE ( θ ) θ 1 MSE ( θ ) θ n MSE ( θ ) = 2 m X T ( X θ - y )
Warning

Notice that this formula involves calculations over the full training set X, at each Gradient Descent step! This is why the algorithm is called Batch Gradient Descent: it uses the whole batch of training data at every step. As a result it is terribly slow on very large training sets (but we will see much faster Gradient Descent algorithms shortly). However, Gradient Descent scales well with the number of features; training a Linear Regression model when there are hundreds of thousands of features is much faster using Gradient Descent than using the Normal Equation or SVD decomposition.

Once you have the gradient vector, which points uphill, just go in the opposite direction to go downhill. This means subtracting ∇θMSE(θ) from θ. This is where the learning rate η comes into play:6 multiply the gradient vector by η to determine the size of the downhill step (Equation 4-7).

Equation 4-7. Gradient Descent step
θ(next step)=θ-ηθMSE(θ)

Let’s look at a quick implementation of this algorithm:

eta = 0.1  # learning rate
n_iterations = 1000
m = 100

theta = np.random.randn(2,1)  # random initialization

for iteration in range(n_iterations):
    gradients = 2/m * X_b.T.dot(X_b.dot(theta) - y)
    theta = theta - eta * gradients

That wasn’t too hard! Let’s look at the resulting theta:

>>> theta
array([[4.21509616],
       [2.77011339]])

Hey, that’s exactly what the Normal Equation found! Gradient Descent worked perfectly. But what if you had used a different learning rate eta? Figure 4-8 shows the first 10 steps of Gradient Descent using three different learning rates (the dashed line represents the starting point).

mlst 0407
Figure 4-8. Gradient Descent with various learning rates

On the left, the learning rate is too low: the algorithm will eventually reach the solution, but it will take a long time. In the middle, the learning rate looks pretty good: in just a few iterations, it has already converged to the solution. On the right, the learning rate is too high: the algorithm diverges, jumping all over the place and actually getting further and further away from the solution at every step.

To find a good learning rate, you can use grid search (see Chapter 2). However, you may want to limit the number of iterations so that grid search can eliminate models that take too long to converge.

You may wonder how to set the number of iterations. If it is too low, you will still be far away from the optimal solution when the algorithm stops, but if it is too high, you will waste time while the model parameters do not change anymore. A simple solution is to set a very large number of iterations but to interrupt the algorithm when the gradient vector becomes tiny—that is, when its norm becomes smaller than a tiny number ϵ (called the tolerance)—because this happens when Gradient Descent has (almost) reached the minimum.

Stochastic Gradient Descent

The main problem with Batch Gradient Descent is the fact that it uses the whole training set to compute the gradients at every step, which makes it very slow when the training set is large. At the opposite extreme, Stochastic Gradient Descent just picks a random instance in the training set at every step and computes the gradients based only on that single instance. Obviously this makes the algorithm much faster since it has very little data to manipulate at every iteration. It also makes it possible to train on huge training sets, since only one instance needs to be in memory at each iteration (SGD can be implemented as an out-of-core algorithm.7)

On the other hand, due to its stochastic (i.e., random) nature, this algorithm is much less regular than Batch Gradient Descent: instead of gently decreasing until it reaches the minimum, the cost function will bounce up and down, decreasing only on average. Over time it will end up very close to the minimum, but once it gets there it will continue to bounce around, never settling down (see Figure 4-9). So once the algorithm stops, the final parameter values are good, but not optimal.

mlst 0408
Figure 4-9. Stochastic Gradient Descent

When the cost function is very irregular (as in Figure 4-6), this can actually help the algorithm jump out of local minima, so Stochastic Gradient Descent has a better chance of finding the global minimum than Batch Gradient Descent does.

Therefore randomness is good to escape from local optima, but bad because it means that the algorithm can never settle at the minimum. One solution to this dilemma is to gradually reduce the learning rate. The steps start out large (which helps make quick progress and escape local minima), then get smaller and smaller, allowing the algorithm to settle at the global minimum. This process is akin to simulated annealing, an algorithm inspired from the process of annealing in metallurgy where molten metal is slowly cooled down. The function that determines the learning rate at each iteration is called the learning schedule. If the learning rate is reduced too quickly, you may get stuck in a local minimum, or even end up frozen halfway to the minimum. If the learning rate is reduced too slowly, you may jump around the minimum for a long time and end up with a suboptimal solution if you halt training too early.

This code implements Stochastic Gradient Descent using a simple learning schedule:

n_epochs = 50
t0, t1 = 5, 50  # learning schedule hyperparameters

def learning_schedule(t):
    return t0 / (t + t1)

theta = np.random.randn(2,1)  # random initialization

for epoch in range(n_epochs):
    for i in range(m):
        random_index = np.random.randint(m)
        xi = X_b[random_index:random_index+1]
        yi = y[random_index:random_index+1]
        gradients = 2 * xi.T.dot(xi.dot(theta) - yi)
        eta = learning_schedule(epoch * m + i)
        theta = theta - eta * gradients

By convention we iterate by rounds of m iterations; each round is called an epoch. While the Batch Gradient Descent code iterated 1,000 times through the whole training set, this code goes through the training set only 50 times and reaches a fairly good solution:

>>> theta
array([[4.21076011],
       [2.74856079]])

Figure 4-10 shows the first 20 steps of training (notice how irregular the steps are).

mlst 0409
Figure 4-10. Stochastic Gradient Descent first 20 steps

Note that since instances are picked randomly, some instances may be picked several times per epoch while others may not be picked at all. If you want to be sure that the algorithm goes through every instance at each epoch, another approach is to shuffle the training set, then go through it instance by instance, then shuffle it again, and so on. However, this generally converges more slowly.

To perform Linear Regression using SGD with Scikit-Learn, you can use the SGDRegressor class, which defaults to optimizing the squared error cost function. The following code runs for maximum 1000 epochs (max_iter=1000) or until the loss drops by less than 1e-3 during one epoch (tol=1e-3), starting with a learning rate of 0.1 (eta0=0.1), using the default learning schedule (different from the preceding one), and it does not use any regularization (penalty=None; more details on this shortly):

from sklearn.linear_model import SGDRegressor
sgd_reg = SGDRegressor(max_iter=1000, tol=1e-3, penalty=None, eta0=0.1)
sgd_reg.fit(X, y.ravel())

Once again, you find a solution quite close to the one returned by the Normal Equation:

>>> sgd_reg.intercept_, sgd_reg.coef_
(array([4.24365286]), array([2.8250878]))

Mini-batch Gradient Descent

The last Gradient Descent algorithm we will look at is called Mini-batch Gradient Descent. It is quite simple to understand once you know Batch and Stochastic Gradient Descent: at each step, instead of computing the gradients based on the full training set (as in Batch GD) or based on just one instance (as in Stochastic GD), Mini-batch GD computes the gradients on small random sets of instances called mini-batches. The main advantage of Mini-batch GD over Stochastic GD is that you can get a performance boost from hardware optimization of matrix operations, especially when using GPUs.

The algorithm’s progress in parameter space is less erratic than with SGD, especially with fairly large mini-batches. As a result, Mini-batch GD will end up walking around a bit closer to the minimum than SGD. But, on the other hand, it may be harder for it to escape from local minima (in the case of problems that suffer from local minima, unlike Linear Regression as we saw earlier). Figure 4-11 shows the paths taken by the three Gradient Descent algorithms in parameter space during training. They all end up near the minimum, but Batch GD’s path actually stops at the minimum, while both Stochastic GD and Mini-batch GD continue to walk around. However, don’t forget that Batch GD takes a lot of time to take each step, and Stochastic GD and Mini-batch GD would also reach the minimum if you used a good learning schedule.

mlst 0410
Figure 4-11. Gradient Descent paths in parameter space

Let’s compare the algorithms we’ve discussed so far for Linear Regression8 (recall that m is the number of training instances and n is the number of features); see Table 4-1.

Table 4-1. Comparison of algorithms for Linear Regression
Algorithm Large m Out-of-core support Large n Hyperparams Scaling required Scikit-Learn

Normal Equation

Fast

No

Slow

0

No

n/a

SVD

Fast

No

Slow

0

No

LinearRegression

Batch GD

Slow

No

Fast

2

Yes

SGDRegressor

Stochastic GD

Fast

Yes

Fast

≥2

Yes

SGDRegressor

Mini-batch GD

Fast

Yes

Fast

≥2

Yes

SGDRegressor

Note

There is almost no difference after training: all these algorithms end up with very similar models and make predictions in exactly the same way.

Polynomial Regression

What if your data is actually more complex than a simple straight line? Surprisingly, you can actually use a linear model to fit nonlinear data. A simple way to do this is to add powers of each feature as new features, then train a linear model on this extended set of features. This technique is called Polynomial Regression.

Let’s look at an example. First, let’s generate some nonlinear data, based on a simple quadratic equation9 (plus some noise; see Figure 4-12):

m = 100
X = 6 * np.random.rand(m, 1) - 3
y = 0.5 * X**2 + X + 2 + np.random.randn(m, 1)
mlst 04in02
Figure 4-12. Generated nonlinear and noisy dataset

Clearly, a straight line will never fit this data properly. So let’s use Scikit-Learn’s PolynomialFeatures class to transform our training data, adding the square (2nd-degree polynomial) of each feature in the training set as new features (in this case there is just one feature):

>>> from sklearn.preprocessing import PolynomialFeatures
>>> poly_features = PolynomialFeatures(degree=2, include_bias=False)
>>> X_poly = poly_features.fit_transform(X)
>>> X[0]
array([-0.75275929])
>>> X_poly[0]
array([-0.75275929, 0.56664654])

X_poly now contains the original feature of X plus the square of this feature. Now you can fit a LinearRegression model to this extended training data (Figure 4-13):

>>> lin_reg = LinearRegression()
>>> lin_reg.fit(X_poly, y)
>>> lin_reg.intercept_, lin_reg.coef_
(array([1.78134581]), array([[0.93366893, 0.56456263]]))
mlst 04in03
Figure 4-13. Polynomial Regression model predictions

Not bad: the model estimates y ^ = 0 . 56 x 1 2 + 0 . 93 x 1 + 1 . 78 when in fact the original function was y = 0 . 5 x 1 2 + 1 . 0 x 1 + 2 . 0 + Gaussian noise .

Note that when there are multiple features, Polynomial Regression is capable of finding relationships between features (which is something a plain Linear Regression model cannot do). This is made possible by the fact that PolynomialFeatures also adds all combinations of features up to the given degree. For example, if there were two features a and b, PolynomialFeatures with degree=3 would not only add the features a2, a3, b2, and b3, but also the combinations ab, a2b, and ab2.

Warning

PolynomialFeatures(degree=d) transforms an array containing n features into an array containing (n+d)! d!n! features, where n! is the factorial of n, equal to 1 × 2 × 3 × ⋯ × n. Beware of the combinatorial explosion of the number of features!

Learning Curves

If you perform high-degree Polynomial Regression, you will likely fit the training data much better than with plain Linear Regression. For example, Figure 4-14 applies a 300-degree polynomial model to the preceding training data, and compares the result with a pure linear model and a quadratic model (2nd-degree polynomial). Notice how the 300-degree polynomial model wiggles around to get as close as possible to the training instances.

mlst 0411
Figure 4-14. High-degree Polynomial Regression

Of course, this high-degree Polynomial Regression model is severely overfitting the training data, while the linear model is underfitting it. The model that will generalize best in this case is the quadratic model. It makes sense since the data was generated using a quadratic model, but in general you won’t know what function generated the data, so how can you decide how complex your model should be? How can you tell that your model is overfitting or underfitting the data?

In Chapter 2 you used cross-validation to get an estimate of a model’s generalization performance. If a model performs well on the training data but generalizes poorly according to the cross-validation metrics, then your model is overfitting. If it performs poorly on both, then it is underfitting. This is one way to tell when a model is too simple or too complex.

Another way is to look at the learning curves: these are plots of the model’s performance on the training set and the validation set as a function of the training set size (or the training iteration). To generate the plots, simply train the model several times on different sized subsets of the training set. The following code defines a function that plots the learning curves of a model given some training data:

from sklearn.metrics import mean_squared_error
from sklearn.model_selection import train_test_split

def plot_learning_curves(model, X, y):
    X_train, X_val, y_train, y_val = train_test_split(X, y, test_size=0.2)
    train_errors, val_errors = [], []
    for m in range(1, len(X_train)):
        model.fit(X_train[:m], y_train[:m])
        y_train_predict = model.predict(X_train[:m])
        y_val_predict = model.predict(X_val)
        train_errors.append(mean_squared_error(y_train[:m], y_train_predict))
        val_errors.append(mean_squared_error(y_val, y_val_predict))
    plt.plot(np.sqrt(train_errors), "r-+", linewidth=2, label="train")
    plt.plot(np.sqrt(val_errors), "b-", linewidth=3, label="val")

Let’s look at the learning curves of the plain Linear Regression model (a straight line; Figure 4-15):

lin_reg = LinearRegression()
plot_learning_curves(lin_reg, X, y)
mlst 04in04
Figure 4-15. Learning curves

This deserves a bit of explanation. First, let’s look at the performance on the training data: when there are just one or two instances in the training set, the model can fit them perfectly, which is why the curve starts at zero. But as new instances are added to the training set, it becomes impossible for the model to fit the training data perfectly, both because the data is noisy and because it is not linear at all. So the error on the training data goes up until it reaches a plateau, at which point adding new instances to the training set doesn’t make the average error much better or worse. Now let’s look at the performance of the model on the validation data. When the model is trained on very few training instances, it is incapable of generalizing properly, which is why the validation error is initially quite big. Then as the model is shown more training examples, it learns and thus the validation error slowly goes down. However, once again a straight line cannot do a good job modeling the data, so the error ends up at a plateau, very close to the other curve.

These learning curves are typical of an underfitting model. Both curves have reached a plateau; they are close and fairly high.

Tip

If your model is underfitting the training data, adding more training examples will not help. You need to use a more complex model or come up with better features.

Now let’s look at the learning curves of a 10th-degree polynomial model on the same data (Figure 4-16):

from sklearn.pipeline import Pipeline

polynomial_regression = Pipeline([
        ("poly_features", PolynomialFeatures(degree=10, include_bias=False)),
        ("lin_reg", LinearRegression()),
    ])

plot_learning_curves(polynomial_regression, X, y)

These learning curves look a bit like the previous ones, but there are two very important differences:

  • The error on the training data is much lower than with the Linear Regression model.

  • There is a gap between the curves. This means that the model performs significantly better on the training data than on the validation data, which is the hallmark of an overfitting model. However, if you used a much larger training set, the two curves would continue to get closer.

mlst 04in05
Figure 4-16. Learning curves for the polynomial model
Tip

One way to improve an overfitting model is to feed it more training data until the validation error reaches the training error.

Regularized Linear Models

As we saw in Chapters 1 and 2, a good way to reduce overfitting is to regularize the model (i.e., to constrain it): the fewer degrees of freedom it has, the harder it will be for it to overfit the data. For example, a simple way to regularize a polynomial model is to reduce the number of polynomial degrees.

For a linear model, regularization is typically achieved by constraining the weights of the model. We will now look at Ridge Regression, Lasso Regression, and Elastic Net, which implement three different ways to constrain the weights.

Ridge Regression

Ridge Regression (also called Tikhonov regularization) is a regularized version of Linear Regression: a regularization term equal to α i=1 n θ i 2 is added to the cost function. This forces the learning algorithm to not only fit the data but also keep the model weights as small as possible. Note that the regularization term should only be added to the cost function during training. Once the model is trained, you want to evaluate the model’s performance using the unregularized performance measure.

Note

It is quite common for the cost function used during training to be different from the performance measure used for testing. Apart from regularization, another reason why they might be different is that a good training cost function should have optimization-friendly derivatives, while the performance measure used for testing should be as close as possible to the final objective. A good example of this is a classifier trained using a cost function such as the log loss (discussed in a moment) but evaluated using precision/recall.

The hyperparameter α controls how much you want to regularize the model. If α = 0 then Ridge Regression is just Linear Regression. If α is very large, then all weights end up very close to zero and the result is a flat line going through the data’s mean. Equation 4-8 presents the Ridge Regression cost function.11

Equation 4-8. Ridge Regression cost function
J(θ)=MSE(θ)+α12i=1nθi2

Note that the bias term θ0 is not regularized (the sum starts at i = 1, not 0). If we define w as the vector of feature weights (θ1 to θn), then the regularization term is simply equal to ½(∥ w2)2, where ∥ w2 represents the ℓ2 norm of the weight vector.12 For Gradient Descent, just add αw to the MSE gradient vector (Equation 4-6).

Warning

It is important to scale the data (e.g., using a StandardScaler) before performing Ridge Regression, as it is sensitive to the scale of the input features. This is true of most regularized models.

Figure 4-17 shows several Ridge models trained on some linear data using different α value. On the left, plain Ridge models are used, leading to linear predictions. On the right, the data is first expanded using PolynomialFeatures(degree=10), then it is scaled using a StandardScaler, and finally the Ridge models are applied to the resulting features: this is Polynomial Regression with Ridge regularization. Note how increasing α leads to flatter (i.e., less extreme, more reasonable) predictions; this reduces the model’s variance but increases its bias.

As with Linear Regression, we can perform Ridge Regression either by computing a closed-form equation or by performing Gradient Descent. The pros and cons are the same. Equation 4-9 shows the closed-form solution (where A is the (n + 1) × (n + 1) identity matrix13 except with a 0 in the top-left cell, corresponding to the bias term).

mlst 0412
Figure 4-17. Ridge Regression
Equation 4-9. Ridge Regression closed-form solution
θ ^ = (X T X+αA) -1   X T   y

Here is how to perform Ridge Regression with Scikit-Learn using a closed-form solution (a variant of Equation 4-9 using a matrix factorization technique by André-Louis Cholesky):

>>> from sklearn.linear_model import Ridge
>>> ridge_reg = Ridge(alpha=1, solver="cholesky")
>>> ridge_reg.fit(X, y)
>>> ridge_reg.predict([[1.5]])
array([[1.55071465]])

And using Stochastic Gradient Descent:14

>>> sgd_reg = SGDRegressor(penalty="l2")
>>> sgd_reg.fit(X, y.ravel())
>>> sgd_reg.predict([[1.5]])
array([1.47012588])

The penalty hyperparameter sets the type of regularization term to use. Specifying "l2" indicates that you want SGD to add a regularization term to the cost function equal to half the square of the ℓ2 norm of the weight vector: this is simply Ridge Regression.

Lasso Regression

Least Absolute Shrinkage and Selection Operator Regression (simply called Lasso Regression) is another regularized version of Linear Regression: just like Ridge Regression, it adds a regularization term to the cost function, but it uses the ℓ1 norm of the weight vector instead of half the square of the ℓ2 norm (see Equation 4-10).

Equation 4-10. Lasso Regression cost function
J(θ)=MSE(θ)+αi=1nθi

Figure 4-18 shows the same thing as Figure 4-17 but replaces Ridge models with Lasso models and uses smaller α values.

mlst 0413
Figure 4-18. Lasso Regression

An important characteristic of Lasso Regression is that it tends to completely eliminate the weights of the least important features (i.e., set them to zero). For example, the dashed line in the right plot on Figure 4-18 (with α = 10-7) looks quadratic, almost linear: all the weights for the high-degree polynomial features are equal to zero. In other words, Lasso Regression automatically performs feature selection and outputs a sparse model (i.e., with few nonzero feature weights).

You can get a sense of why this is the case by looking at Figure 4-19: on the top-left plot, the background contours (ellipses) represent an unregularized MSE cost function (α = 0), and the white circles show the Batch Gradient Descent path with that cost function. The foreground contours (diamonds) represent the ℓ1 penalty, and the triangles show the BGD path for this penalty only (α → ∞). Notice how the path first reaches θ1 = 0, then rolls down a gutter until it reaches θ2 = 0. On the top-right plot, the contours represent the same cost function plus an ℓ1 penalty with α = 0.5. The global minimum is on the θ2 = 0 axis. BGD first reaches θ2 = 0, then rolls down the gutter until it reaches the global minimum. The two bottom plots show the same thing but uses an ℓ2 penalty instead. The regularized minimum is closer to θ = 0 than the unregularized minimum, but the weights do not get fully eliminated.

mlst 0414
Figure 4-19. Lasso versus Ridge regularization
Tip

On the Lasso cost function, the BGD path tends to bounce across the gutter toward the end. This is because the slope changes abruptly at θ2 = 0. You need to gradually reduce the learning rate in order to actually converge to the global minimum.

The Lasso cost function is not differentiable at θi = 0 (for i = 1, 2, ⋯, n), but Gradient Descent still works fine if you use a subgradient vector g15 instead when any θi = 0. Equation 4-11 shows a subgradient vector equation you can use for Gradient Descent with the Lasso cost function.

Equation 4-11. Lasso Regression subgradient vector
g(θ,J)=θMSE(θ)+αsign(θ1)sign(θ2)sign(θn)  where sign(θi)=-1if θi<00if θi=0+1if θi>0

Here is a small Scikit-Learn example using the Lasso class. Note that you could instead use an SGDRegressor(penalty="l1").

>>> from sklearn.linear_model import Lasso
>>> lasso_reg = Lasso(alpha=0.1)
>>> lasso_reg.fit(X, y)
>>> lasso_reg.predict([[1.5]])
array([1.53788174])

Elastic Net

Elastic Net is a middle ground between Ridge Regression and Lasso Regression. The regularization term is a simple mix of both Ridge and Lasso’s regularization terms, and you can control the mix ratio r. When r = 0, Elastic Net is equivalent to Ridge Regression, and when r = 1, it is equivalent to Lasso Regression (see Equation 4-12).

Equation 4-12. Elastic Net cost function
J(θ)=MSE(θ)+rαi=1nθi+1-r2αi=1nθi2

So when should you use plain Linear Regression (i.e., without any regularization), Ridge, Lasso, or Elastic Net? It is almost always preferable to have at least a little bit of regularization, so generally you should avoid plain Linear Regression. Ridge is a good default, but if you suspect that only a few features are actually useful, you should prefer Lasso or Elastic Net since they tend to reduce the useless features’ weights down to zero as we have discussed. In general, Elastic Net is preferred over Lasso since Lasso may behave erratically when the number of features is greater than the number of training instances or when several features are strongly correlated.

Here is a short example using Scikit-Learn’s ElasticNet (l1_ratio corresponds to the mix ratio r):

>>> from sklearn.linear_model import ElasticNet
>>> elastic_net = ElasticNet(alpha=0.1, l1_ratio=0.5)
>>> elastic_net.fit(X, y)
>>> elastic_net.predict([[1.5]])
array([1.54333232])

Early Stopping

A very different way to regularize iterative learning algorithms such as Gradient Descent is to stop training as soon as the validation error reaches a minimum. This is called early stopping. Figure 4-20 shows a complex model (in this case a high-degree Polynomial Regression model) being trained using Batch Gradient Descent. As the epochs go by, the algorithm learns and its prediction error (RMSE) on the training set naturally goes down, and so does its prediction error on the validation set. However, after a while the validation error stops decreasing and actually starts to go back up. This indicates that the model has started to overfit the training data. With early stopping you just stop training as soon as the validation error reaches the minimum. It is such a simple and efficient regularization technique that Geoffrey Hinton called it a “beautiful free lunch.”

mlst 0415
Figure 4-20. Early stopping regularization
Tip

With Stochastic and Mini-batch Gradient Descent, the curves are not so smooth, and it may be hard to know whether you have reached the minimum or not. One solution is to stop only after the validation error has been above the minimum for some time (when you are confident that the model will not do any better), then roll back the model parameters to the point where the validation error was at a minimum.

Here is a basic implementation of early stopping:

from sklearn.base import clone

# prepare the data
poly_scaler = Pipeline([
        ("poly_features", PolynomialFeatures(degree=90, include_bias=False)),
        ("std_scaler", StandardScaler())
    ])
X_train_poly_scaled = poly_scaler.fit_transform(X_train)
X_val_poly_scaled = poly_scaler.transform(X_val)

sgd_reg = SGDRegressor(max_iter=1, tol=-np.infty, warm_start=True,
                       penalty=None, learning_rate="constant", eta0=0.0005)

minimum_val_error = float("inf")
best_epoch = None
best_model = None
for epoch in range(1000):
    sgd_reg.fit(X_train_poly_scaled, y_train)  # continues where it left off
    y_val_predict = sgd_reg.predict(X_val_poly_scaled)
    val_error = mean_squared_error(y_val, y_val_predict)
    if val_error < minimum_val_error:
        minimum_val_error = val_error
        best_epoch = epoch
        best_model = clone(sgd_reg)

Note that with warm_start=True, when the fit() method is called, it just continues training where it left off instead of restarting from scratch.

Logistic Regression

As we discussed in Chapter 1, some regression algorithms can be used for classification as well (and vice versa). Logistic Regression (also called Logit Regression) is commonly used to estimate the probability that an instance belongs to a particular class (e.g., what is the probability that this email is spam?). If the estimated probability is greater than 50%, then the model predicts that the instance belongs to that class (called the positive class, labeled “1”), or else it predicts that it does not (i.e., it belongs to the negative class, labeled “0”). This makes it a binary classifier.

Estimating Probabilities

So how does it work? Just like a Linear Regression model, a Logistic Regression model computes a weighted sum of the input features (plus a bias term), but instead of outputting the result directly like the Linear Regression model does, it outputs the logistic of this result (see Equation 4-13).

Equation 4-13. Logistic Regression model estimated probability (vectorized form)
p ^ = h θ ( x ) = σ ( x T θ )

The logistic—noted σ(·)—is a sigmoid function (i.e., S-shaped) that outputs a number between 0 and 1. It is defined as shown in Equation 4-14 and Figure 4-21.

Equation 4-14. Logistic function
σ ( t ) = 1 1+exp(-t)
mlst 04in06
Figure 4-21. Logistic function

Once the Logistic Regression model has estimated the probability p ^ = hθ(x) that an instance x belongs to the positive class, it can make its prediction ŷ easily (see Equation 4-15).

Equation 4-15. Logistic Regression model prediction
y ^ = 0 if p ^ < 0 . 5 1 if p ^ 0 . 5

Notice that σ(t) < 0.5 when t < 0, and σ(t) ≥ 0.5 when t ≥ 0, so a Logistic Regression model predicts 1 if xT θ is positive, and 0 if it is negative.

Note

The score t is often called the logit: this name comes from the fact that the logit function, defined as logit(p) = log(p / (1 - p)), is the inverse of the logistic function. Indeed, if you compute the logit of the estimated probability p, you will find that the result is t. The logit is also called the log-odds, since it is the log of the ratio between the estimated probability for the positive class and the estimated probability for the negative class.

Training and Cost Function

Good, now you know how a Logistic Regression model estimates probabilities and makes predictions. But how is it trained? The objective of training is to set the parameter vector θ so that the model estimates high probabilities for positive instances (y = 1) and low probabilities for negative instances (y = 0). This idea is captured by the cost function shown in Equation 4-16 for a single training instance x.

Equation 4-16. Cost function of a single training instance
c(θ)=-log(p^)if y=1-log(1-p^)if y=0

This cost function makes sense because – log(t) grows very large when t approaches 0, so the cost will be large if the model estimates a probability close to 0 for a positive instance, and it will also be very large if the model estimates a probability close to 1 for a negative instance. On the other hand, – log(t) is close to 0 when t is close to 1, so the cost will be close to 0 if the estimated probability is close to 0 for a negative instance or close to 1 for a positive instance, which is precisely what we want.

The cost function over the whole training set is simply the average cost over all training instances. It can be written in a single expression (as you can verify easily), called the log loss, shown in Equation 4-17.

Equation 4-17. Logistic Regression cost function (log loss)
J(θ)=-1mi=1my(i)logp^(i)+(1-y(i))log1-p^(i)

The bad news is that there is no known closed-form equation to compute the value of θ that minimizes this cost function (there is no equivalent of the Normal Equation). But the good news is that this cost function is convex, so Gradient Descent (or any other optimization algorithm) is guaranteed to find the global minimum (if the learning rate is not too large and you wait long enough). The partial derivatives of the cost function with regards to the jth model parameter θj is given by Equation 4-18.

Equation 4-18. Logistic cost function partial derivatives
θ j J ( θ ) = 1 m i=1 m σ ( θ T x (i) ) - y (i) x j (i)

This equation looks very much like Equation 4-5: for each instance it computes the prediction error and multiplies it by the jth feature value, and then it computes the average over all training instances. Once you have the gradient vector containing all the partial derivatives you can use it in the Batch Gradient Descent algorithm. That’s it: you now know how to train a Logistic Regression model. For Stochastic GD you would of course just take one instance at a time, and for Mini-batch GD you would use a mini-batch at a time.

Decision Boundaries

Let’s use the iris dataset to illustrate Logistic Regression. This is a famous dataset that contains the sepal and petal length and width of 150 iris flowers of three different species: Iris-Setosa, Iris-Versicolor, and Iris-Virginica (see Figure 4-22).

mlst 0416
Figure 4-22. Flowers of three iris plant species16

Let’s try to build a classifier to detect the Iris-Virginica type based only on the petal width feature. First let’s load the data:

>>> from sklearn import datasets
>>> iris = datasets.load_iris()
>>> list(iris.keys())
['data', 'target', 'target_names', 'DESCR', 'feature_names', 'filename']
>>> X = iris["data"][:, 3:]  # petal width
>>> y = (iris["target"] == 2).astype(np.int)  # 1 if Iris-Virginica, else 0

Now let’s train a Logistic Regression model:

from sklearn.linear_model import LogisticRegression

log_reg = LogisticRegression()
log_reg.fit(X, y)

Let’s look at the model’s estimated probabilities for flowers with petal widths varying from 0 to 3 cm (Figure 4-23)17:

X_new = np.linspace(0, 3, 1000).reshape(-1, 1)
y_proba = log_reg.predict_proba(X_new)
plt.plot(X_new, y_proba[:, 1], "g-", label="Iris-Virginica")
plt.plot(X_new, y_proba[:, 0], "b--", label="Not Iris-Virginica")
# + more Matplotlib code to make the image look pretty
mlst 04in07
Figure 4-23. Estimated probabilities and decision boundary

The petal width of Iris-Virginica flowers (represented by triangles) ranges from 1.4 cm to 2.5 cm, while the other iris flowers (represented by squares) generally have a smaller petal width, ranging from 0.1 cm to 1.8 cm. Notice that there is a bit of overlap. Above about 2 cm the classifier is highly confident that the flower is an Iris-Virginica (it outputs a high probability to that class), while below 1 cm it is highly confident that it is not an Iris-Virginica (high probability for the “Not Iris-Virginica” class). In between these extremes, the classifier is unsure. However, if you ask it to predict the class (using the predict() method rather than the predict_proba() method), it will return whichever class is the most likely. Therefore, there is a decision boundary at around 1.6 cm where both probabilities are equal to 50%: if the petal width is higher than 1.6 cm, the classifier will predict that the flower is an Iris-Virginica, or else it will predict that it is not (even if it is not very confident):

>>> log_reg.predict([[1.7], [1.5]])
array([1, 0])

Figure 4-24 shows the same dataset but this time displaying two features: petal width and length. Once trained, the Logistic Regression classifier can estimate the probability that a new flower is an Iris-Virginica based on these two features. The dashed line represents the points where the model estimates a 50% probability: this is the model’s decision boundary. Note that it is a linear boundary.18 Each parallel line represents the points where the model outputs a specific probability, from 15% (bottom left) to 90% (top right). All the flowers beyond the top-right line have an over 90% chance of being Iris-Virginica according to the model.

mlst 0417
Figure 4-24. Linear decision boundary

Just like the other linear models, Logistic Regression models can be regularized using 1 or ℓ2 penalties. Scitkit-Learn actually adds an ℓ2 penalty by default.

Note

The hyperparameter controlling the regularization strength of a Scikit-Learn LogisticRegression model is not alpha (as in other linear models), but its inverse: C. The higher the value of C, the less the model is regularized.

Softmax Regression

The Logistic Regression model can be generalized to support multiple classes directly, without having to train and combine multiple binary classifiers (as discussed in Chapter 3). This is called Softmax Regression, or Multinomial Logistic Regression.

The idea is quite simple: when given an instance x, the Softmax Regression model first computes a score sk(x) for each class k, then estimates the probability of each class by applying the softmax function (also called the normalized exponential) to the scores. The equation to compute sk(x) should look familiar, as it is just like the equation for Linear Regression prediction (see Equation 4-19).

Equation 4-19. Softmax score for class k
s k ( x ) = xT θ (k)

Note that each class has its own dedicated parameter vector θ(k). All these vectors are typically stored as rows in a parameter matrix Θ.

Once you have computed the score of every class for the instance x, you can estimate the probability p ^ k that the instance belongs to class k by running the scores through the softmax function (Equation 4-20): it computes the exponential of every score, then normalizes them (dividing by the sum of all the exponentials). The scores are generally called logits or log-odds (although they are actually unnormalized log-odds).

Equation 4-20. Softmax function
p ^ k = σ s(x) k = exps k (x) j=1 K exps j (x)
  • K is the number of classes.

  • s(x) is a vector containing the scores of each class for the instance x.

  • σ(s(x))k is the estimated probability that the instance x belongs to class k given the scores of each class for that instance.

Just like the Logistic Regression classifier, the Softmax Regression classifier predicts the class with the highest estimated probability (which is simply the class with the highest score), as shown in Equation 4-21.

Equation 4-21. Softmax Regression classifier prediction
y ^ = argmax k σ s(x) k = argmax k s k ( x ) = argmax k (θ (k) ) T x
  • The argmax operator returns the value of a variable that maximizes a function. In this equation, it returns the value of k that maximizes the estimated probability σ(s(x))k.

Tip

The Softmax Regression classifier predicts only one class at a time (i.e., it is multiclass, not multioutput) so it should be used only with mutually exclusive classes such as different types of plants. You cannot use it to recognize multiple people in one picture.

Now that you know how the model estimates probabilities and makes predictions, let’s take a look at training. The objective is to have a model that estimates a high probability for the target class (and consequently a low probability for the other classes). Minimizing the cost function shown in Equation 4-22, called the cross entropy, should lead to this objective because it penalizes the model when it estimates a low probability for a target class. Cross entropy is frequently used to measure how well a set of estimated class probabilities match the target classes (we will use it again several times in the following chapters).

Equation 4-22. Cross entropy cost function
J(Θ)=-1mi=1mk=1Kyk(i)logp^k(i)
  • y k (i) is the target probability that the ith instance belongs to class k. In general, it is either equal to 1 or 0, depending on whether the instance belongs to the class or not.

Notice that when there are just two classes (K = 2), this cost function is equivalent to the Logistic Regression’s cost function (log loss; see Equation 4-17).

The gradient vector of this cost function with regards to θ(k) is given by Equation 4-23:

Equation 4-23. Cross entropy gradient vector for class k
θ (k) J ( Θ ) = 1 m i=1 m p ^ k (i) - y k (i) x (i)

Now you can compute the gradient vector for every class, then use Gradient Descent (or any other optimization algorithm) to find the parameter matrix Θ that minimizes the cost function.

Let’s use Softmax Regression to classify the iris flowers into all three classes. Scikit-Learn’s LogisticRegression uses one-versus-all by default when you train it on more than two classes, but you can set the multi_class hyperparameter to "multinomial" to switch it to Softmax Regression instead. You must also specify a solver that supports Softmax Regression, such as the "lbfgs" solver (see Scikit-Learn’s documentation for more details). It also applies ℓ2 regularization by default, which you can control using the hyperparameter C.

X = iris["data"][:, (2, 3)]  # petal length, petal width
y = iris["target"]

softmax_reg = LogisticRegression(multi_class="multinomial",solver="lbfgs", C=10)
softmax_reg.fit(X, y)

So the next time you find an iris with 5 cm long and 2 cm wide petals, you can ask your model to tell you what type of iris it is, and it will answer Iris-Virginica (class 2) with 94.2% probability (or Iris-Versicolor with 5.8% probability):

>>> softmax_reg.predict([[5, 2]])
array([2])
>>> softmax_reg.predict_proba([[5, 2]])
array([[6.38014896e-07, 5.74929995e-02, 9.42506362e-01]])

Figure 4-25 shows the resulting decision boundaries, represented by the background colors. Notice that the decision boundaries between any two classes are linear. The figure also shows the probabilities for the Iris-Versicolor class, represented by the curved lines (e.g., the line labeled with 0.450 represents the 45% probability boundary). Notice that the model can predict a class that has an estimated probability below 50%. For example, at the point where all decision boundaries meet, all classes have an equal estimated probability of 33%.

mlst 0418
Figure 4-25. Softmax Regression decision boundaries

Exercises

  1. What Linear Regression training algorithm can you use if you have a training set with millions of features?

  2. Suppose the features in your training set have very different scales. What algorithms might suffer from this, and how? What can you do about it?

  3. Can Gradient Descent get stuck in a local minimum when training a Logistic Regression model?

  4. Do all Gradient Descent algorithms lead to the same model provided you let them run long enough?

  5. Suppose you use Batch Gradient Descent and you plot the validation error at every epoch. If you notice that the validation error consistently goes up, what is likely going on? How can you fix this?

  6. Is it a good idea to stop Mini-batch Gradient Descent immediately when the validation error goes up?

  7. Which Gradient Descent algorithm (among those we discussed) will reach the vicinity of the optimal solution the fastest? Which will actually converge? How can you make the others converge as well?

  8. Suppose you are using Polynomial Regression. You plot the learning curves and you notice that there is a large gap between the training error and the validation error. What is happening? What are three ways to solve this?

  9. Suppose you are using Ridge Regression and you notice that the training error and the validation error are almost equal and fairly high. Would you say that the model suffers from high bias or high variance? Should you increase the regularization hyperparameter α or reduce it?

  10. Why would you want to use:

    • Ridge Regression instead of plain Linear Regression (i.e., without any regularization)?

    • Lasso instead of Ridge Regression?

    • Elastic Net instead of Lasso?

  11. Suppose you want to classify pictures as outdoor/indoor and daytime/nighttime. Should you implement two Logistic Regression classifiers or one Softmax Regression classifier?

  12. Implement Batch Gradient Descent with early stopping for Softmax Regression (without using Scikit-Learn).

Solutions to these exercises are available in Appendix A.

1 It is often the case that a learning algorithm will try to optimize a different function than the performance measure used to evaluate the final model. This is generally because that function is easier to compute, because it has useful differentiation properties that the performance measure lacks, or because we want to constrain the model during training, as we will see when we discuss regularization.

2 The demonstration that this returns the value of θ that minimizes the cost function is outside the scope of this book.

3 Note that Scikit-Learn separates the bias term (intercept_) from the feature weights (coef_).

4 Technically speaking, its derivative is Lipschitz continuous.

5 Since feature 1 is smaller, it takes a larger change in θ1 to affect the cost function, which is why the bowl is elongated along the θ1 axis.

6 Eta (η) is the 7th letter of the Greek alphabet.

7 Out-of-core algorithms are discussed in Chapter 1.

8 While the Normal Equation can only perform Linear Regression, the Gradient Descent algorithms can be used to train many other models, as we will see.

9 A quadratic equation is of the form y = ax2 + bx + c.

10 This notion of bias is not to be confused with the bias term of linear models.

11 It is common to use the notation J(θ) for cost functions that don’t have a short name; we will often use this notation throughout the rest of this book. The context will make it clear which cost function is being discussed.

12 Norms are discussed in Chapter 2.

13 A square matrix full of 0s except for 1s on the main diagonal (top-left to bottom-right).

14 Alternatively you can use the Ridge class with the "sag" solver. Stochastic Average GD is a variant of SGD. For more details, see the presentation “Minimizing Finite Sums with the Stochastic Average Gradient Algorithm” by Mark Schmidt et al. from the University of British Columbia.

15 You can think of a subgradient vector at a nondifferentiable point as an intermediate vector between the gradient vectors around that point.

16 Photos reproduced from the corresponding Wikipedia pages. Iris-Virginica photo by Frank Mayfield (Creative Commons BY-SA 2.0), Iris-Versicolor photo by D. Gordon E. Robertson (Creative Commons BY-SA 3.0), and Iris-Setosa photo is public domain.

17 NumPy’s reshape() function allows one dimension to be –1, which means “unspecified”: the value is inferred from the length of the array and the remaining dimensions.

18 It is the the set of points x such that θ0 + θ1x1 + θ2x2 = 0, which defines a straight line.

Chapter 5. Support Vector Machines

A Support Vector Machine (SVM) is a very powerful and versatile Machine Learning model, capable of performing linear or nonlinear classification, regression, and even outlier detection. It is one of the most popular models in Machine Learning, and anyone interested in Machine Learning should have it in their toolbox. SVMs are particularly well suited for classification of complex but small- or medium-sized datasets.

This chapter will explain the core concepts of SVMs, how to use them, and how they work.

Linear SVM Classification

The fundamental idea behind SVMs is best explained with some pictures. Figure 5-1 shows part of the iris dataset that was introduced at the end of Chapter 4. The two classes can clearly be separated easily with a straight line (they are linearly separable). The left plot shows the decision boundaries of three possible linear classifiers. The model whose decision boundary is represented by the dashed line is so bad that it does not even separate the classes properly. The other two models work perfectly on this training set, but their decision boundaries come so close to the instances that these models will probably not perform as well on new instances. In contrast, the solid line in the plot on the right represents the decision boundary of an SVM classifier; this line not only separates the two classes but also stays as far away from the closest training instances as possible. You can think of an SVM classifier as fitting the widest possible street (represented by the parallel dashed lines) between the classes. This is called large margin classification.

mlst 0501
Figure 5-1. Large margin classification

Notice that adding more training instances “off the street” will not affect the decision boundary at all: it is fully determined (or “supported”) by the instances located on the edge of the street. These instances are called the support vectors (they are circled in Figure 5-1).

Warning

SVMs are sensitive to the feature scales, as you can see in Figure 5-2: on the left plot, the vertical scale is much larger than the horizontal scale, so the widest possible street is close to horizontal. After feature scaling (e.g., using Scikit-Learn’s StandardScaler), the decision boundary looks much better (on the right plot).

mlst 0502
Figure 5-2. Sensitivity to feature scales

Soft Margin Classification

If we strictly impose that all instances be off the street and on the right side, this is called hard margin classification. There are two main issues with hard margin classification. First, it only works if the data is linearly separable, and second it is quite sensitive to outliers. Figure 5-3 shows the iris dataset with just one additional outlier: on the left, it is impossible to find a hard margin, and on the right the decision boundary ends up very different from the one we saw in Figure 5-1 without the outlier, and it will probably not generalize as well.

mlst 0503
Figure 5-3. Hard margin sensitivity to outliers

To avoid these issues it is preferable to use a more flexible model. The objective is to find a good balance between keeping the street as large as possible and limiting the margin violations (i.e., instances that end up in the middle of the street or even on the wrong side). This is called soft margin classification.

In Scikit-Learn’s SVM classes, you can control this balance using the C hyperparameter: a smaller C value leads to a wider street but more margin violations. Figure 5-4 shows the decision boundaries and margins of two soft margin SVM classifiers on a nonlinearly separable dataset. On the right, using a low C value the margin is quite large, but many instances end up on the street. On the left, using a high C value the classifier makes fewer margin violations but ends up with a smaller margin. However, it seems likely that the first classifier will generalize better: in fact even on this training set it makes fewer prediction errors, since most of the margin violations are actually on the correct side of the decision boundary.

mlst 0504
Figure 5-4. Large margin (left) versus fewer margin violations (right)
Tip

If your SVM model is overfitting, you can try regularizing it by reducing C.

The following Scikit-Learn code loads the iris dataset, scales the features, and then trains a linear SVM model (using the LinearSVC class with C = 1 and the hinge loss function, described shortly) to detect Iris-Virginica flowers. The resulting model is represented on the left of Figure 5-4.

import numpy as np
from sklearn import datasets
from sklearn.pipeline import Pipeline
from sklearn.preprocessing import StandardScaler
from sklearn.svm import LinearSVC

iris = datasets.load_iris()
X = iris["data"][:, (2, 3)]  # petal length, petal width
y = (iris["target"] == 2).astype(np.float64)  # Iris-Virginica

svm_clf = Pipeline([
        ("scaler", StandardScaler()),
        ("linear_svc", LinearSVC(C=1, loss="hinge")),
    ])

svm_clf.fit(X, y)

Then, as usual, you can use the model to make predictions:

>>> svm_clf.predict([[5.5, 1.7]])
array([1.])
Note

Unlike Logistic Regression classifiers, SVM classifiers do not output probabilities for each class.

Alternatively, you could use the SVC class, using SVC(kernel="linear", C=1), but it is much slower, especially with large training sets, so it is not recommended. Another option is to use the SGDClassifier class, with SGDClassifier(loss="hinge", alpha=1/(m*C)). This applies regular Stochastic Gradient Descent (see Chapter 4) to train a linear SVM classifier. It does not converge as fast as the LinearSVC class, but it can be useful to handle huge datasets that do not fit in memory (out-of-core training), or to handle online classification tasks.

Tip

The LinearSVC class regularizes the bias term, so you should center the training set first by subtracting its mean. This is automatic if you scale the data using the StandardScaler. Moreover, make sure you set the loss hyperparameter to "hinge", as it is not the default value. Finally, for better performance you should set the dual hyperparameter to False, unless there are more features than training instances (we will discuss duality later in the chapter).

Nonlinear SVM Classification

Although linear SVM classifiers are efficient and work surprisingly well in many cases, many datasets are not even close to being linearly separable. One approach to handling nonlinear datasets is to add more features, such as polynomial features (as you did in Chapter 4); in some cases this can result in a linearly separable dataset. Consider the left plot in Figure 5-5: it represents a simple dataset with just one feature x1. This dataset is not linearly separable, as you can see. But if you add a second feature x2 = (x1)2, the resulting 2D dataset is perfectly linearly separable.

mlst 0505
Figure 5-5. Adding features to make a dataset linearly separable

To implement this idea using Scikit-Learn, you can create a Pipeline containing a PolynomialFeatures transformer (discussed in “Polynomial Regression”), followed by a StandardScaler and a LinearSVC. Let’s test this on the moons dataset: this is a toy dataset for binary classification in which the data points are shaped as two interleaving half circles (see Figure 5-6). You can generate this dataset using the make_moons() function:

from sklearn.datasets import make_moons
from sklearn.pipeline import Pipeline
from sklearn.preprocessing import PolynomialFeatures

polynomial_svm_clf = Pipeline([
        ("poly_features", PolynomialFeatures(degree=3)),
        ("scaler", StandardScaler()),
        ("svm_clf", LinearSVC(C=10, loss="hinge"))
    ])

polynomial_svm_clf.fit(X, y)
mlst 0506
Figure 5-6. Linear SVM classifier using polynomial features

Polynomial Kernel

Adding polynomial features is simple to implement and can work great with all sorts of Machine Learning algorithms (not just SVMs), but at a low polynomial degree it cannot deal with very complex datasets, and with a high polynomial degree it creates a huge number of features, making the model too slow.

Fortunately, when using SVMs you can apply an almost miraculous mathematical technique called the kernel trick (it is explained in a moment). It makes it possible to get the same result as if you added many polynomial features, even with very high-degree polynomials, without actually having to add them. So there is no combinatorial explosion of the number of features since you don’t actually add any features. This trick is implemented by the SVC class. Let’s test it on the moons dataset:

from sklearn.svm import SVC
poly_kernel_svm_clf = Pipeline([
        ("scaler", StandardScaler()),
        ("svm_clf", SVC(kernel="poly", degree=3, coef0=1, C=5))
    ])
poly_kernel_svm_clf.fit(X, y)

This code trains an SVM classifier using a 3rd-degree polynomial kernel. It is represented on the left of Figure 5-7. On the right is another SVM classifier using a 10th-degree polynomial kernel. Obviously, if your model is overfitting, you might want to reduce the polynomial degree. Conversely, if it is underfitting, you can try increasing it. The hyperparameter coef0 controls how much the model is influenced by high-degree polynomials versus low-degree polynomials.

mlst 0507
Figure 5-7. SVM classifiers with a polynomial kernel
Tip

A common approach to find the right hyperparameter values is to use grid search (see Chapter 2). It is often faster to first do a very coarse grid search, then a finer grid search around the best values found. Having a good sense of what each hyperparameter actually does can also help you search in the right part of the hyperparameter space.

Adding Similarity Features

Another technique to tackle nonlinear problems is to add features computed using a similarity function that measures how much each instance resembles a particular landmark. For example, let’s take the one-dimensional dataset discussed earlier and add two landmarks to it at x1 = –2 and x1 = 1 (see the left plot in Figure 5-8). Next, let’s define the similarity function to be the Gaussian Radial Basis Function (RBF) with γ = 0.3 (see Equation 5-1).

Equation 5-1. Gaussian RBF
ϕ γ ( x , ) = exp ( - γ x- 2 )

It is a bell-shaped function varying from 0 (very far away from the landmark) to 1 (at the landmark). Now we are ready to compute the new features. For example, let’s look at the instance x1 = –1: it is located at a distance of 1 from the first landmark, and 2 from the second landmark. Therefore its new features are x2 = exp (–0.3 × 12) ≈ 0.74 and x3 = exp (–0.3 × 22) ≈ 0.30. The plot on the right of Figure 5-8 shows the transformed dataset (dropping the original features). As you can see, it is now linearly separable.

mlst 0508
Figure 5-8. Similarity features using the Gaussian RBF

You may wonder how to select the landmarks. The simplest approach is to create a landmark at the location of each and every instance in the dataset. This creates many dimensions and thus increases the chances that the transformed training set will be linearly separable. The downside is that a training set with m instances and n features gets transformed into a training set with m instances and m features (assuming you drop the original features). If your training set is very large, you end up with an equally large number of features.

Gaussian RBF Kernel

Just like the polynomial features method, the similarity features method can be useful with any Machine Learning algorithm, but it may be computationally expensive to compute all the additional features, especially on large training sets. However, once again the kernel trick does its SVM magic: it makes it possible to obtain a similar result as if you had added many similarity features, without actually having to add them. Let’s try the Gaussian RBF kernel using the SVC class:

rbf_kernel_svm_clf = Pipeline([
        ("scaler", StandardScaler()),
        ("svm_clf", SVC(kernel="rbf", gamma=5, C=0.001))
    ])
rbf_kernel_svm_clf.fit(X, y)

This model is represented on the bottom left of Figure 5-9. The other plots show models trained with different values of hyperparameters gamma (γ) and C. Increasing gamma makes the bell-shape curve narrower (see the left plot of Figure 5-8), and as a result each instance’s range of influence is smaller: the decision boundary ends up being more irregular, wiggling around individual instances. Conversely, a small gamma value makes the bell-shaped curve wider, so instances have a larger range of influence, and the decision boundary ends up smoother. So γ acts like a regularization hyperparameter: if your model is overfitting, you should reduce it, and if it is underfitting, you should increase it (similar to the C hyperparameter).

mlst 0509
Figure 5-9. SVM classifiers using an RBF kernel

Other kernels exist but are used much more rarely. For example, some kernels are specialized for specific data structures. String kernels are sometimes used when classifying text documents or DNA sequences (e.g., using the string subsequence kernel or kernels based on the Levenshtein distance).

Tip

With so many kernels to choose from, how can you decide which one to use? As a rule of thumb, you should always try the linear kernel first (remember that LinearSVC is much faster than SVC(kernel="linear")), especially if the training set is very large or if it has plenty of features. If the training set is not too large, you should try the Gaussian RBF kernel as well; it works well in most cases. Then if you have spare time and computing power, you can also experiment with a few other kernels using cross-validation and grid search, especially if there are kernels specialized for your training set’s data structure.

Computational Complexity

The LinearSVC class is based on the liblinear library, which implements an optimized algorithm for linear SVMs.1 It does not support the kernel trick, but it scales almost linearly with the number of training instances and the number of features: its training time complexity is roughly O(m × n).

The algorithm takes longer if you require a very high precision. This is controlled by the tolerance hyperparameter ϵ (called tol in Scikit-Learn). In most classification tasks, the default tolerance is fine.

The SVC class is based on the libsvm library, which implements an algorithm that supports the kernel trick.2 The training time complexity is usually between O(m2 × n) and O(m3 × n). Unfortunately, this means that it gets dreadfully slow when the number of training instances gets large (e.g., hundreds of thousands of instances). This algorithm is perfect for complex but small or medium training sets. However, it scales well with the number of features, especially with sparse features (i.e., when each instance has few nonzero features). In this case, the algorithm scales roughly with the average number of nonzero features per instance. Table 5-1 compares Scikit-Learn’s SVM classification classes.

Table 5-1. Comparison of Scikit-Learn classes for SVM classification
Class Time complexity Out-of-core support Scaling required Kernel trick

LinearSVC

O(m × n)

No

Yes

No

SGDClassifier

O(m × n)

Yes

Yes

No

SVC

O(m² × n) to O(m³ × n)

No

Yes

Yes

SVM Regression

As we mentioned earlier, the SVM algorithm is quite versatile: not only does it support linear and nonlinear classification, but it also supports linear and nonlinear regression. The trick is to reverse the objective: instead of trying to fit the largest possible street between two classes while limiting margin violations, SVM Regression tries to fit as many instances as possible on the street while limiting margin violations (i.e., instances off the street). The width of the street is controlled by a hyperparameter ϵ. Figure 5-10 shows two linear SVM Regression models trained on some random linear data, one with a large margin (ϵ = 1.5) and the other with a small margin (ϵ = 0.5).

mlst 0510
Figure 5-10. SVM Regression

Adding more training instances within the margin does not affect the model’s predictions; thus, the model is said to be ϵ-insensitive.

You can use Scikit-Learn’s LinearSVR class to perform linear SVM Regression. The following code produces the model represented on the left of Figure 5-10 (the training data should be scaled and centered first):

from sklearn.svm import LinearSVR

svm_reg = LinearSVR(epsilon=1.5)
svm_reg.fit(X, y)

To tackle nonlinear regression tasks, you can use a kernelized SVM model. For example, Figure 5-11 shows SVM Regression on a random quadratic training set, using a 2nd-degree polynomial kernel. There is little regularization on the left plot (i.e., a large C value), and much more regularization on the right plot (i.e., a small C value).

mlst 0511
Figure 5-11. SVM regression using a 2nd-degree polynomial kernel

The following code produces the model represented on the left of Figure 5-11 using Scikit-Learn’s SVR class (which supports the kernel trick). The SVR class is the regression equivalent of the SVC class, and the LinearSVR class is the regression equivalent of the LinearSVC class. The LinearSVR class scales linearly with the size of the training set (just like the LinearSVC class), while the SVR class gets much too slow when the training set grows large (just like the SVC class).

from sklearn.svm import SVR

svm_poly_reg = SVR(kernel="poly", degree=2, C=100, epsilon=0.1)
svm_poly_reg.fit(X, y)
Note

SVMs can also be used for outlier detection; see Scikit-Learn’s documentation for more details.

Under the Hood

This section explains how SVMs make predictions and how their training algorithms work, starting with linear SVM classifiers. You can safely skip it and go straight to the exercises at the end of this chapter if you are just getting started with Machine Learning, and come back later when you want to get a deeper understanding of SVMs.

First, a word about notations: in Chapter 4 we used the convention of putting all the model parameters in one vector θ, including the bias term θ0 and the input feature weights θ1 to θn, and adding a bias input x0 = 1 to all instances. In this chapter, we will use a different convention, which is more convenient (and more common) when you are dealing with SVMs: the bias term will be called b and the feature weights vector will be called w. No bias feature will be added to the input feature vectors.

Decision Function and Predictions

The linear SVM classifier model predicts the class of a new instance x by simply computing the decision function wT x + b = w1 x1 + ⋯ + wn xn + b: if the result is positive, the predicted class ŷ is the positive class (1), or else it is the negative class (0); see Equation 5-2.

Equation 5-2. Linear SVM classifier prediction
y ^ = 0 if w T x + b < 0 , 1 if w T x + b 0

Figure 5-12 shows the decision function that corresponds to the model on the left of Figure 5-4: it is a two-dimensional plane since this dataset has two features (petal width and petal length). The decision boundary is the set of points where the decision function is equal to 0: it is the intersection of two planes, which is a straight line (represented by the thick solid line).3

mlst 0512
Figure 5-12. Decision function for the iris dataset

The dashed lines represent the points where the decision function is equal to 1 or –1: they are parallel and at equal distance to the decision boundary, forming a margin around it. Training a linear SVM classifier means finding the value of w and b that make this margin as wide as possible while avoiding margin violations (hard margin) or limiting them (soft margin).

Training Objective

Consider the slope of the decision function: it is equal to the norm of the weight vector, ∥ w ∥. If we divide this slope by 2, the points where the decision function is equal to ±1 are going to be twice as far away from the decision boundary. In other words, dividing the slope by 2 will multiply the margin by 2. Perhaps this is easier to visualize in 2D in Figure 5-13. The smaller the weight vector w, the larger the margin.

mlst 0513
Figure 5-13. A smaller weight vector results in a larger margin

So we want to minimize ∥ w ∥ to get a large margin. However, if we also want to avoid any margin violation (hard margin), then we need the decision function to be greater than 1 for all positive training instances, and lower than –1 for negative training instances. If we define t(i) = –1 for negative instances (if y(i) = 0) and t(i) = 1 for positive instances (if y(i) = 1), then we can express this constraint as t(i)(wT x(i) + b) ≥ 1 for all instances.

We can therefore express the hard margin linear SVM classifier objective as the constrained optimization problem in Equation 5-3.

Equation 5-3. Hard margin linear SVM classifier objective
minimize w,b 1 2 w T w subject to t (i) ( w T x (i) + b ) 1 for i = 1 , 2 , , m
Note

We are minimizing 1 2 wT w, which is equal to 1 2 w2, rather than minimizing ∥ w ∥. Indeed, 1 2 w2 has a nice and simple derivative (it is just w) while ∥ w ∥ is not differentiable at w = 0. Optimization algorithms work much better on differentiable functions.

To get the soft margin objective, we need to introduce a slack variable ζ(i) ≥ 0 for each instance:4 ζ(i) measures how much the ith instance is allowed to violate the margin. We now have two conflicting objectives: making the slack variables as small as possible to reduce the margin violations, and making 1 2 wT w as small as possible to increase the margin. This is where the C hyperparameter comes in: it allows us to define the tradeoff between these two objectives. This gives us the constrained optimization problem in Equation 5-4.

Equation 5-4. Soft margin linear SVM classifier objective
minimize w,b,ζ 1 2 w T w + C i=1 m ζ (i) subject to t (i) ( w T x (i) + b ) 1 - ζ (i) and ζ (i) 0 for i = 1 , 2 , , m

Quadratic Programming

The hard margin and soft margin problems are both convex quadratic optimization problems with linear constraints. Such problems are known as Quadratic Programming (QP) problems. Many off-the-shelf solvers are available to solve QP problems using a variety of techniques that are outside the scope of this book.5 The general problem formulation is given by Equation 5-5.

Equation 5-5. Quadratic Programming problem
Minimize p 1 2 p T H p + f T p subject to A p b where p is an n p -dimensional vector ( n p = number of parameters), H is an n p × n p matrix, f is an n p -dimensional vector, A is an n c × n p matrix ( n c = number of constraints), b is an n c -dimensional vector.

Note that the expression A pb actually defines nc constraints: pT a(i)b(i) for i = 1, 2, ⋯, nc, where a(i) is the vector containing the elements of the ith row of A and b(i) is the ith element of b.

You can easily verify that if you set the QP parameters in the following way, you get the hard margin linear SVM classifier objective:

  • np = n + 1, where n is the number of features (the +1 is for the bias term).

  • nc = m, where m is the number of training instances.

  • H is the np × np identity matrix, except with a zero in the top-left cell (to ignore the bias term).

  • f = 0, an np-dimensional vector full of 0s.

  • b = –1, an nc-dimensional vector full of –1s.

  • a(i) = –t(i) x ˙ (i), where x ˙ (i) is equal to x(i) with an extra bias feature x ˙ 0 = 1.

So one way to train a hard margin linear SVM classifier is just to use an off-the-shelf QP solver by passing it the preceding parameters. The resulting vector p will contain the bias term b = p0 and the feature weights wi = pi for i = 1, 2, ⋯, n. Similarly, you can use a QP solver to solve the soft margin problem (see the exercises at the end of the chapter).

However, to use the kernel trick we are going to look at a different constrained optimization problem.

The Dual Problem

Given a constrained optimization problem, known as the primal problem, it is possible to express a different but closely related problem, called its dual problem. The solution to the dual problem typically gives a lower bound to the solution of the primal problem, but under some conditions it can even have the same solutions as the primal problem. Luckily, the SVM problem happens to meet these conditions,6 so you can choose to solve the primal problem or the dual problem; both will have the same solution. Equation 5-6 shows the dual form of the linear SVM objective (if you are interested in knowing how to derive the dual problem from the primal problem, see Appendix C).

Equation 5-6. Dual form of the linear SVM objective
minimize α 1 2 i=1 m j=1 m α (i) α (j) t (i) t (j) x (i) T x (j) - i=1 m α (i) subject to α (i) 0 for i = 1 , 2 , , m

Once you find the vector α ^ that minimizes this equation (using a QP solver), you can compute w ^ and b^ that minimize the primal problem by using Equation 5-7.

Equation 5-7. From the dual solution to the primal solution
w ^ = i=1 m α ^ (i) t (i) x (i) b ^ = 1 n s i=1 α ^ (i) >0 m t (i) - w ^ T x (i)

The dual problem is faster to solve than the primal when the number of training instances is smaller than the number of features. More importantly, it makes the kernel trick possible, while the primal does not. So what is this kernel trick anyway?

Kernelized SVM

Suppose you want to apply a 2nd-degree polynomial transformation to a two-dimensional training set (such as the moons training set), then train a linear SVM classifier on the transformed training set. Equation 5-8 shows the 2nd-degree polynomial mapping function ϕ that you want to apply.

Equation 5-8. Second-degree polynomial mapping
ϕ x = ϕ x 1 x 2 = x 1 2 2 x 1 x 2 x 2 2

Notice that the transformed vector is three-dimensional instead of two-dimensional. Now let’s look at what happens to a couple of two-dimensional vectors, a and b, if we apply this 2nd-degree polynomial mapping and then compute the dot product7 of the transformed vectors (See Equation 5-9).

Equation 5-9. Kernel trick for a 2nd-degree polynomial mapping
ϕ (a) T ϕ ( b ) = a 1 2 2a 1 a 2 a 2 2 T b 1 2 2 b 1 b 2 b 2 2 = a 1 2 b 1 2 + 2 a 1 b 1 a 2 b 2 + a 2 2 b 2 2 = a 1 b 1 +a 2 b 2 2 = a 1 a 2 T b 1 b 2 2 = (a T b) 2

How about that? The dot product of the transformed vectors is equal to the square of the dot product of the original vectors: ϕ(a)T ϕ(b) = (aT b)2.

Now here is the key insight: if you apply the transformation ϕ to all training instances, then the dual problem (see Equation 5-6) will contain the dot product ϕ(x(i))T ϕ(x(j)). But if ϕ is the 2nd-degree polynomial transformation defined in Equation 5-8, then you can replace this dot product of transformed vectors simply by (x (i) T x (j) ) 2 . So you don’t actually need to transform the training instances at all: just replace the dot product by its square in Equation 5-6. The result will be strictly the same as if you went through the trouble of actually transforming the training set then fitting a linear SVM algorithm, but this trick makes the whole process much more computationally efficient. This is the essence of the kernel trick.

The function K(a, b) = (aT b)2 is called a 2nd-degree polynomial kernel. In Machine Learning, a kernel is a function capable of computing the dot product ϕ(a)T ϕ(b) based only on the original vectors a and b, without having to compute (or even to know about) the transformation ϕ. Equation 5-10 lists some of the most commonly used kernels.

Equation 5-10. Common kernels
Linear: K ( a , b ) = a T b Polynomial: K ( a , b ) = γa T b+r d Gaussian RBF: K ( a , b ) = exp ( - γ a-b 2 ) Sigmoid: K ( a , b ) = tanh γ a T b + r

There is still one loose end we must tie. Equation 5-7 shows how to go from the dual solution to the primal solution in the case of a linear SVM classifier, but if you apply the kernel trick you end up with equations that include ϕ(x(i)). In fact, w ^ must have the same number of dimensions as ϕ(x(i)), which may be huge or even infinite, so you can’t compute it. But how can you make predictions without knowing w ^ ? Well, the good news is that you can plug in the formula for w ^ from Equation 5-7 into the decision function for a new instance x(n), and you get an equation with only dot products between input vectors. This makes it possible to use the kernel trick, once again (Equation 5-11).

Equation 5-11. Making predictions with a kernelized SVM
h w ^,b ^ ϕ ( x (n) ) = w ^ T ϕ ( x (n) ) + b ^ = i=1 m α ^ (i) t (i) ϕ(x (i) ) T ϕ ( x (n) ) + b ^ = i=1 m α ^ (i) t (i) ϕ (x (i) ) T ϕ ( x (n) ) + b ^ = i=1 α ^ (i) >0 m α ^ (i) t (i) K ( x (i) , x (n) ) + b ^

Note that since α(i) ≠ 0 only for support vectors, making predictions involves computing the dot product of the new input vector x(n) with only the support vectors, not all the training instances. Of course, you also need to compute the bias term b ^ , using the same trick (Equation 5-12).

Equation 5-12. Computing the bias term using the kernel trick
b ^ = 1 n s i=1 α ^ (i) >0 m t (i) - w ^ T ϕ ( x (i) ) = 1 n s i=1 α ^ (i) >0 m t (i) - j=1 m α ^ (j) t (j) ϕ(x (j) ) T ϕ ( x (i) ) = 1 n s i=1 α ^ (i) >0 m t (i) - j=1 α ^ (j) >0 m α ^ (j) t (j) K ( x (i) , x (j) )

If you are starting to get a headache, it’s perfectly normal: it’s an unfortunate side effect of the kernel trick.

Online SVMs

Before concluding this chapter, let’s take a quick look at online SVM classifiers (recall that online learning means learning incrementally, typically as new instances arrive).

For linear SVM classifiers, one method is to use Gradient Descent (e.g., using SGDClassifier) to minimize the cost function in Equation 5-13, which is derived from the primal problem. Unfortunately it converges much more slowly than the methods based on QP.

Equation 5-13. Linear SVM classifier cost function
J ( w , b ) = 1 2 w T w + C i=1 m m a x 0 , 1 - t (i) ( w T x (i) + b )

The first sum in the cost function will push the model to have a small weight vector w, leading to a larger margin. The second sum computes the total of all margin violations. An instance’s margin violation is equal to 0 if it is located off the street and on the correct side, or else it is proportional to the distance to the correct side of the street. Minimizing this term ensures that the model makes the margin violations as small and as few as possible

It is also possible to implement online kernelized SVMs—for example, using “Incremental and Decremental SVM Learning”8 or “Fast Kernel Classifiers with Online and Active Learning.”9 However, these are implemented in Matlab and C++. For large-scale nonlinear problems, you may want to consider using neural networks instead (see Part II).

Exercises

  1. What is the fundamental idea behind Support Vector Machines?

  2. What is a support vector?

  3. Why is it important to scale the inputs when using SVMs?

  4. Can an SVM classifier output a confidence score when it classifies an instance? What about a probability?

  5. Should you use the primal or the dual form of the SVM problem to train a model on a training set with millions of instances and hundreds of features?

  6. Say you trained an SVM classifier with an RBF kernel. It seems to underfit the training set: should you increase or decrease γ (gamma)? What about C?

  7. How should you set the QP parameters (H, f, A, and b) to solve the soft margin linear SVM classifier problem using an off-the-shelf QP solver?

  8. Train a LinearSVC on a linearly separable dataset. Then train an SVC and a SGDClassifier on the same dataset. See if you can get them to produce roughly the same model.

  9. Train an SVM classifier on the MNIST dataset. Since SVM classifiers are binary classifiers, you will need to use one-versus-all to classify all 10 digits. You may want to tune the hyperparameters using small validation sets to speed up the process. What accuracy can you reach?

  10. Train an SVM regressor on the California housing dataset.

Solutions to these exercises are available in Appendix A.

1 “A Dual Coordinate Descent Method for Large-scale Linear SVM,” Lin et al. (2008).

2 “Sequential Minimal Optimization (SMO),” J. Platt (1998).

3 More generally, when there are n features, the decision function is an n-dimensional hyperplane, and the decision boundary is an (n – 1)-dimensional hyperplane.

4 Zeta (ζ) is the 6th letter of the Greek alphabet.

5 To learn more about Quadratic Programming, you can start by reading Stephen Boyd and Lieven Vandenberghe, Convex Optimization (Cambridge, UK: Cambridge University Press, 2004) or watch Richard Brown’s series of video lectures.

6 The objective function is convex, and the inequality constraints are continuously differentiable and convex functions.

7 As explained in Chapter 4, the dot product of two vectors a and b is normally noted a · b. However, in Machine Learning, vectors are frequently represented as column vectors (i.e., single-column matrices), so the dot product is achieved by computing aTb. To remain consistent with the rest of the book, we will use this notation here, ignoring the fact that this technically results in a single-cell matrix rather than a scalar value.

8 “Incremental and Decremental Support Vector Machine Learning,” G. Cauwenberghs, T. Poggio (2001).

9 “Fast Kernel Classifiers with Online and Active Learning,“ A. Bordes, S. Ertekin, J. Weston, L. Bottou (2005).

Chapter 6. Decision Trees

Like SVMs, Decision Trees are versatile Machine Learning algorithms that can perform both classification and regression tasks, and even multioutput tasks. They are very powerful algorithms, capable of fitting complex datasets. For example, in Chapter 2 you trained a DecisionTreeRegressor model on the California housing dataset, fitting it perfectly (actually overfitting it).

Decision Trees are also the fundamental components of Random Forests (see Chapter 7), which are among the most powerful Machine Learning algorithms available today.

In this chapter we will start by discussing how to train, visualize, and make predictions with Decision Trees. Then we will go through the CART training algorithm used by Scikit-Learn, and we will discuss how to regularize trees and use them for regression tasks. Finally, we will discuss some of the limitations of Decision Trees.

Training and Visualizing a Decision Tree

To understand Decision Trees, let’s just build one and take a look at how it makes predictions. The following code trains a DecisionTreeClassifier on the iris dataset (see Chapter 4):

from sklearn.datasets import load_iris
from sklearn.tree import DecisionTreeClassifier

iris = load_iris()
X = iris.data[:, 2:] # petal length and width
y = iris.target

tree_clf = DecisionTreeClassifier(max_depth=2)
tree_clf.fit(X, y)

You can visualize the trained Decision Tree by first using the export_graphviz() method to output a graph definition file called iris_tree.dot:

from sklearn.tree import export_graphviz

export_graphviz(
        tree_clf,
        out_file=image_path("iris_tree.dot"),
        feature_names=iris.feature_names[2:],
        class_names=iris.target_names,
        rounded=True,
        filled=True
    )

Then you can convert this .dot file to a variety of formats such as PDF or PNG using the dot command-line tool from the graphviz package.1 This command line converts the .dot file to a .png image file:

$ dot -Tpng iris_tree.dot -o iris_tree.png

Your first decision tree looks like Figure 6-1.

mlst 0601
Figure 6-1. Iris Decision Tree

Making Predictions

Let’s see how the tree represented in Figure 6-1 makes predictions. Suppose you find an iris flower and you want to classify it. You start at the root node (depth 0, at the top): this node asks whether the flower’s petal length is smaller than 2.45 cm. If it is, then you move down to the root’s left child node (depth 1, left). In this case, it is a leaf node (i.e., it does not have any children nodes), so it does not ask any questions: you can simply look at the predicted class for that node and the Decision Tree predicts that your flower is an Iris-Setosa (class=setosa).

Now suppose you find another flower, but this time the petal length is greater than 2.45 cm. You must move down to the root’s right child node (depth 1, right), which is not a leaf node, so it asks another question: is the petal width smaller than 1.75 cm? If it is, then your flower is most likely an Iris-Versicolor (depth 2, left). If not, it is likely an Iris-Virginica (depth 2, right). It’s really that simple.

Note

One of the many qualities of Decision Trees is that they require very little data preparation. In particular, they don’t require feature scaling or centering at all.

A node’s samples attribute counts how many training instances it applies to. For example, 100 training instances have a petal length greater than 2.45 cm (depth 1, right), among which 54 have a petal width smaller than 1.75 cm (depth 2, left). A node’s value attribute tells you how many training instances of each class this node applies to: for example, the bottom-right node applies to 0 Iris-Setosa, 1 Iris-Versicolor, and 45 Iris-Virginica. Finally, a node’s gini attribute measures its impurity: a node is “pure” (gini=0) if all training instances it applies to belong to the same class. For example, since the depth-1 left node applies only to Iris-Setosa training instances, it is pure and its gini score is 0. Equation 6-1 shows how the training algorithm computes the gini score Gi of the ith node. For example, the depth-2 left node has a gini score equal to 1 – (0/54)2 – (49/54)2 – (5/54)2 ≈ 0.168. Another impurity measure is discussed shortly.

Equation 6-1. Gini impurity
G i = 1 - k=1 n p i,k 2
  • pi,k is the ratio of class k instances among the training instances in the ith node.

Note

Scikit-Learn uses the CART algorithm, which produces only binary trees: nonleaf nodes always have two children (i.e., questions only have yes/no answers). However, other algorithms such as ID3 can produce Decision Trees with nodes that have more than two children.

Figure 6-2 shows this Decision Tree’s decision boundaries. The thick vertical line represents the decision boundary of the root node (depth 0): petal length = 2.45 cm. Since the left area is pure (only Iris-Setosa), it cannot be split any further. However, the right area is impure, so the depth-1 right node splits it at petal width = 1.75 cm (represented by the dashed line). Since max_depth was set to 2, the Decision Tree stops right there. However, if you set max_depth to 3, then the two depth-2 nodes would each add another decision boundary (represented by the dotted lines).

mlst 0602
Figure 6-2. Decision Tree decision boundaries

Estimating Class Probabilities

A Decision Tree can also estimate the probability that an instance belongs to a particular class k: first it traverses the tree to find the leaf node for this instance, and then it returns the ratio of training instances of class k in this node. For example, suppose you have found a flower whose petals are 5 cm long and 1.5 cm wide. The corresponding leaf node is the depth-2 left node, so the Decision Tree should output the following probabilities: 0% for Iris-Setosa (0/54), 90.7% for Iris-Versicolor (49/54), and 9.3% for Iris-Virginica (5/54). And of course if you ask it to predict the class, it should output Iris-Versicolor (class 1) since it has the highest probability. Let’s check this:

>>> tree_clf.predict_proba([[5, 1.5]])
array([[0.        , 0.90740741, 0.09259259]])
>>> tree_clf.predict([[5, 1.5]])
array([1])

Perfect! Notice that the estimated probabilities would be identical anywhere else in the bottom-right rectangle of Figure 6-2—for example, if the petals were 6 cm long and 1.5 cm wide (even though it seems obvious that it would most likely be an Iris-Virginica in this case).

The CART Training Algorithm

Scikit-Learn uses the Classification And Regression Tree (CART) algorithm to train Decision Trees (also called “growing” trees). The idea is really quite simple: the algorithm first splits the training set in two subsets using a single feature k and a threshold tk (e.g., “petal length ≤ 2.45 cm”). How does it choose k and tk? It searches for the pair (k, tk) that produces the purest subsets (weighted by their size). The cost function that the algorithm tries to minimize is given by Equation 6-2.

Equation 6-2. CART cost function for classification
J ( k , t k ) = m left m G left + m right m G right where G left/right measures the impurity of the left/right subset, m left/right is the number of instances in the left/right subset.

Once it has successfully split the training set in two, it splits the subsets using the same logic, then the sub-subsets and so on, recursively. It stops recursing once it reaches the maximum depth (defined by the max_depth hyperparameter), or if it cannot find a split that will reduce impurity. A few other hyperparameters (described in a moment) control additional stopping conditions (min_samples_split, min_samples_leaf, min_weight_fraction_leaf, and max_leaf_nodes).

Warning

As you can see, the CART algorithm is a greedy algorithm: it greedily searches for an optimum split at the top level, then repeats the process at each level. It does not check whether or not the split will lead to the lowest possible impurity several levels down. A greedy algorithm often produces a reasonably good solution, but it is not guaranteed to be the optimal solution.

Unfortunately, finding the optimal tree is known to be an NP-Complete problem:2 it requires O(exp(m)) time, making the problem intractable even for fairly small training sets. This is why we must settle for a “reasonably good” solution.

Computational Complexity

Making predictions requires traversing the Decision Tree from the root to a leaf. Decision Trees are generally approximately balanced, so traversing the Decision Tree requires going through roughly O(log2(m)) nodes.3 Since each node only requires checking the value of one feature, the overall prediction complexity is just O(log2(m)), independent of the number of features. So predictions are very fast, even when dealing with large training sets.

However, the training algorithm compares all features (or less if max_features is set) on all samples at each node. This results in a training complexity of O(n × m log(m)). For small training sets (less than a few thousand instances), Scikit-Learn can speed up training by presorting the data (set presort=True), but this slows down training considerably for larger training sets.

Gini Impurity or Entropy?

By default, the Gini impurity measure is used, but you can select the entropy impurity measure instead by setting the criterion hyperparameter to "entropy". The concept of entropy originated in thermodynamics as a measure of molecular disorder: entropy approaches zero when molecules are still and well ordered. It later spread to a wide variety of domains, including Shannon’s information theory, where it measures the average information content of a message:4 entropy is zero when all messages are identical. In Machine Learning, it is frequently used as an impurity measure: a set’s entropy is zero when it contains instances of only one class. Equation 6-3 shows the definition of the entropy of the ith node. For example, the depth-2 left node in Figure 6-1 has an entropy equal to - 49 54 log 2 ( 49 54 ) - 5 54 log 2 ( 5 54 ) ≈ 0.445.

Equation 6-3. Entropy
H i = - k=1 p i,k 0 n p i,k log 2 ( p i,k )

So should you use Gini impurity or entropy? The truth is, most of the time it does not make a big difference: they lead to similar trees. Gini impurity is slightly faster to compute, so it is a good default. However, when they differ, Gini impurity tends to isolate the most frequent class in its own branch of the tree, while entropy tends to produce slightly more balanced trees.5

Regularization Hyperparameters

Decision Trees make very few assumptions about the training data (as opposed to linear models, which obviously assume that the data is linear, for example). If left unconstrained, the tree structure will adapt itself to the training data, fitting it very closely, and most likely overfitting it. Such a model is often called a nonparametric model, not because it does not have any parameters (it often has a lot) but because the number of parameters is not determined prior to training, so the model structure is free to stick closely to the data. In contrast, a parametric model such as a linear model has a predetermined number of parameters, so its degree of freedom is limited, reducing the risk of overfitting (but increasing the risk of underfitting).

To avoid overfitting the training data, you need to restrict the Decision Tree’s freedom during training. As you know by now, this is called regularization. The regularization hyperparameters depend on the algorithm used, but generally you can at least restrict the maximum depth of the Decision Tree. In Scikit-Learn, this is controlled by the max_depth hyperparameter (the default value is None, which means unlimited). Reducing max_depth will regularize the model and thus reduce the risk of overfitting.

The DecisionTreeClassifier class has a few other parameters that similarly restrict the shape of the Decision Tree: min_samples_split (the minimum number of samples a node must have before it can be split), min_samples_leaf (the minimum number of samples a leaf node must have), min_weight_fraction_leaf (same as min_samples_leaf but expressed as a fraction of the total number of weighted instances), max_leaf_nodes (maximum number of leaf nodes), and max_features (maximum number of features that are evaluated for splitting at each node). Increasing min_* hyperparameters or reducing max_* hyperparameters will regularize the model.

Note

Other algorithms work by first training the Decision Tree without restrictions, then pruning (deleting) unnecessary nodes. A node whose children are all leaf nodes is considered unnecessary if the purity improvement it provides is not statistically significant. Standard statistical tests, such as the χ2 test, are used to estimate the probability that the improvement is purely the result of chance (which is called the null hypothesis). If this probability, called the p-value, is higher than a given threshold (typically 5%, controlled by a hyperparameter), then the node is considered unnecessary and its children are deleted. The pruning continues until all unnecessary nodes have been pruned.

Figure 6-3 shows two Decision Trees trained on the moons dataset (introduced in Chapter 5). On the left, the Decision Tree is trained with the default hyperparameters (i.e., no restrictions), and on the right the Decision Tree is trained with min_samples_leaf=4. It is quite obvious that the model on the left is overfitting, and the model on the right will probably generalize better.

mlst 0603
Figure 6-3. Regularization using min_samples_leaf

Regression

Decision Trees are also capable of performing regression tasks. Let’s build a regression tree using Scikit-Learn’s DecisionTreeRegressor class, training it on a noisy quadratic dataset with max_depth=2:

from sklearn.tree import DecisionTreeRegressor

tree_reg = DecisionTreeRegressor(max_depth=2)
tree_reg.fit(X, y)

The resulting tree is represented on Figure 6-4.

mlst 0604
Figure 6-4. A Decision Tree for regression

This tree looks very similar to the classification tree you built earlier. The main difference is that instead of predicting a class in each node, it predicts a value. For example, suppose you want to make a prediction for a new instance with x1 = 0.6. You traverse the tree starting at the root, and you eventually reach the leaf node that predicts value=0.1106. This prediction is simply the average target value of the 110 training instances associated to this leaf node. This prediction results in a Mean Squared Error (MSE) equal to 0.0151 over these 110 instances.

This model’s predictions are represented on the left of Figure 6-5. If you set max_depth=3, you get the predictions represented on the right. Notice how the predicted value for each region is always the average target value of the instances in that region. The algorithm splits each region in a way that makes most training instances as close as possible to that predicted value.

mlst 0605
Figure 6-5. Predictions of two Decision Tree regression models

The CART algorithm works mostly the same way as earlier, except that instead of trying to split the training set in a way that minimizes impurity, it now tries to split the training set in a way that minimizes the MSE. Equation 6-4 shows the cost function that the algorithm tries to minimize.

Equation 6-4. CART cost function for regression
J ( k , t k ) = m left m MSE left + m right m MSE right where MSE node = inode (y ^ node -y (i) ) 2 y ^ node = 1 m node inode y (i)

Just like for classification tasks, Decision Trees are prone to overfitting when dealing with regression tasks. Without any regularization (i.e., using the default hyperparameters), you get the predictions on the left of Figure 6-6. It is obviously overfitting the training set very badly. Just setting min_samples_leaf=10 results in a much more reasonable model, represented on the right of Figure 6-6.

mlst 0606
Figure 6-6. Regularizing a Decision Tree regressor

Instability

Hopefully by now you are convinced that Decision Trees have a lot going for them: they are simple to understand and interpret, easy to use, versatile, and powerful. However they do have a few limitations. First, as you may have noticed, Decision Trees love orthogonal decision boundaries (all splits are perpendicular to an axis), which makes them sensitive to training set rotation. For example, Figure 6-7 shows a simple linearly separable dataset: on the left, a Decision Tree can split it easily, while on the right, after the dataset is rotated by 45°, the decision boundary looks unnecessarily convoluted. Although both Decision Trees fit the training set perfectly, it is very likely that the model on the right will not generalize well. One way to limit this problem is to use PCA (see Chapter 8), which often results in a better orientation of the training data.

mlst 0607
Figure 6-7. Sensitivity to training set rotation

More generally, the main issue with Decision Trees is that they are very sensitive to small variations in the training data. For example, if you just remove the widest Iris-Versicolor from the iris training set (the one with petals 4.8 cm long and 1.8 cm wide) and train a new Decision Tree, you may get the model represented in Figure 6-8. As you can see, it looks very different from the previous Decision Tree (Figure 6-2). Actually, since the training algorithm used by Scikit-Learn is stochastic6 you may get very different models even on the same training data (unless you set the random_state hyperparameter).

mlst 0608
Figure 6-8. Sensitivity to training set details

Random Forests can limit this instability by averaging predictions over many trees, as we will see in the next chapter.

Exercises

  1. What is the approximate depth of a Decision Tree trained (without restrictions) on a training set with 1 million instances?

  2. Is a node’s Gini impurity generally lower or greater than its parent’s? Is it generally lower/greater, or always lower/greater?

  3. If a Decision Tree is overfitting the training set, is it a good idea to try decreasing max_depth?

  4. If a Decision Tree is underfitting the training set, is it a good idea to try scaling the input features?

  5. If it takes one hour to train a Decision Tree on a training set containing 1 million instances, roughly how much time will it take to train another Decision Tree on a training set containing 10 million instances?

  6. If your training set contains 100,000 instances, will setting presort=True speed up training?

  7. Train and fine-tune a Decision Tree for the moons dataset.

    1. Generate a moons dataset using make_moons(n_samples=10000, noise=0.4).

    2. Split it into a training set and a test set using train_test_split().

    3. Use grid search with cross-validation (with the help of the GridSearchCV class) to find good hyperparameter values for a DecisionTreeClassifier. Hint: try various values for max_leaf_nodes.

    4. Train it on the full training set using these hyperparameters, and measure your model’s performance on the test set. You should get roughly 85% to 87% accuracy.

  8. Grow a forest.

    1. Continuing the previous exercise, generate 1,000 subsets of the training set, each containing 100 instances selected randomly. Hint: you can use Scikit-Learn’s ShuffleSplit class for this.

    2. Train one Decision Tree on each subset, using the best hyperparameter values found above. Evaluate these 1,000 Decision Trees on the test set. Since they were trained on smaller sets, these Decision Trees will likely perform worse than the first Decision Tree, achieving only about 80% accuracy.

    3. Now comes the magic. For each test set instance, generate the predictions of the 1,000 Decision Trees, and keep only the most frequent prediction (you can use SciPy’s mode() function for this). This gives you majority-vote predictions over the test set.

    4. Evaluate these predictions on the test set: you should obtain a slightly higher accuracy than your first model (about 0.5 to 1.5% higher). Congratulations, you have trained a Random Forest classifier!

Solutions to these exercises are available in Appendix A.

1 Graphviz is an open source graph visualization software package, available at http://www.graphviz.org/.

2 P is the set of problems that can be solved in polynomial time. NP is the set of problems whose solutions can be verified in polynomial time. An NP-Hard problem is a problem to which any NP problem can be reduced in polynomial time. An NP-Complete problem is both NP and NP-Hard. A major open mathematical question is whether or not P = NP. If P ≠ NP (which seems likely), then no polynomial algorithm will ever be found for any NP-Complete problem (except perhaps on a quantum computer).

3 log2 is the binary logarithm. It is equal to log2(m) = log(m) / log(2).

4 A reduction of entropy is often called an information gain.

5 See Sebastian Raschka’s interesting analysis for more details.

6 It randomly selects the set of features to evaluate at each node.

Chapter 7. Ensemble Learning and Random Forests

Suppose you ask a complex question to thousands of random people, then aggregate their answers. In many cases you will find that this aggregated answer is better than an expert’s answer. This is called the wisdom of the crowd. Similarly, if you aggregate the predictions of a group of predictors (such as classifiers or regressors), you will often get better predictions than with the best individual predictor. A group of predictors is called an ensemble; thus, this technique is called Ensemble Learning, and an Ensemble Learning algorithm is called an Ensemble method.

For example, you can train a group of Decision Tree classifiers, each on a different random subset of the training set. To make predictions, you just obtain the predictions of all individual trees, then predict the class that gets the most votes (see the last exercise in Chapter 6). Such an ensemble of Decision Trees is called a Random Forest, and despite its simplicity, this is one of the most powerful Machine Learning algorithms available today.

Moreover, as we discussed in Chapter 2, you will often use Ensemble methods near the end of a project, once you have already built a few good predictors, to combine them into an even better predictor. In fact, the winning solutions in Machine Learning competitions often involve several Ensemble methods (most famously in the Netflix Prize competition).

In this chapter we will discuss the most popular Ensemble methods, including bagging, boosting, stacking, and a few others. We will also explore Random Forests.

Voting Classifiers

Suppose you have trained a few classifiers, each one achieving about 80% accuracy. You may have a Logistic Regression classifier, an SVM classifier, a Random Forest classifier, a K-Nearest Neighbors classifier, and perhaps a few more (see Figure 7-1).

mlst 0701
Figure 7-1. Training diverse classifiers

A very simple way to create an even better classifier is to aggregate the predictions of each classifier and predict the class that gets the most votes. This majority-vote classifier is called a hard voting classifier (see Figure 7-2).

mlst 0702
Figure 7-2. Hard voting classifier predictions

Somewhat surprisingly, this voting classifier often achieves a higher accuracy than the best classifier in the ensemble. In fact, even if each classifier is a weak learner (meaning it does only slightly better than random guessing), the ensemble can still be a strong learner (achieving high accuracy), provided there are a sufficient number of weak learners and they are sufficiently diverse.

How is this possible? The following analogy can help shed some light on this mystery. Suppose you have a slightly biased coin that has a 51% chance of coming up heads, and 49% chance of coming up tails. If you toss it 1,000 times, you will generally get more or less 510 heads and 490 tails, and hence a majority of heads. If you do the math, you will find that the probability of obtaining a majority of heads after 1,000 tosses is close to 75%. The more you toss the coin, the higher the probability (e.g., with 10,000 tosses, the probability climbs over 97%). This is due to the law of large numbers: as you keep tossing the coin, the ratio of heads gets closer and closer to the probability of heads (51%). Figure 7-3 shows 10 series of biased coin tosses. You can see that as the number of tosses increases, the ratio of heads approaches 51%. Eventually all 10 series end up so close to 51% that they are consistently above 50%.

mlst 0703
Figure 7-3. The law of large numbers

Similarly, suppose you build an ensemble containing 1,000 classifiers that are individually correct only 51% of the time (barely better than random guessing). If you predict the majority voted class, you can hope for up to 75% accuracy! However, this is only true if all classifiers are perfectly independent, making uncorrelated errors, which is clearly not the case since they are trained on the same data. They are likely to make the same types of errors, so there will be many majority votes for the wrong class, reducing the ensemble’s accuracy.

Tip

Ensemble methods work best when the predictors are as independent from one another as possible. One way to get diverse classifiers is to train them using very different algorithms. This increases the chance that they will make very different types of errors, improving the ensemble’s accuracy.

The following code creates and trains a voting classifier in Scikit-Learn, composed of three diverse classifiers (the training set is the moons dataset, introduced in Chapter 5):

from sklearn.ensemble import RandomForestClassifier
from sklearn.ensemble import VotingClassifier
from sklearn.linear_model import LogisticRegression
from sklearn.svm import SVC

log_clf = LogisticRegression()
rnd_clf = RandomForestClassifier()
svm_clf = SVC()

voting_clf = VotingClassifier(
    estimators=[('lr', log_clf), ('rf', rnd_clf), ('svc', svm_clf)],
    voting='hard')
voting_clf.fit(X_train, y_train)

Let’s look at each classifier’s accuracy on the test set:

>>> from sklearn.metrics import accuracy_score
>>> for clf in (log_clf, rnd_clf, svm_clf, voting_clf):
...     clf.fit(X_train, y_train)
...     y_pred = clf.predict(X_test)
...     print(clf.__class__.__name__, accuracy_score(y_test, y_pred))
...
LogisticRegression 0.864
RandomForestClassifier 0.896
SVC 0.888
VotingClassifier 0.904

There you have it! The voting classifier slightly outperforms all the individual classifiers.

If all classifiers are able to estimate class probabilities (i.e., they have a predict_proba() method), then you can tell Scikit-Learn to predict the class with the highest class probability, averaged over all the individual classifiers. This is called soft voting. It often achieves higher performance than hard voting because it gives more weight to highly confident votes. All you need to do is replace voting="hard" with voting="soft" and ensure that all classifiers can estimate class probabilities. This is not the case of the SVC class by default, so you need to set its probability hyperparameter to True (this will make the SVC class use cross-validation to estimate class probabilities, slowing down training, and it will add a predict_proba() method). If you modify the preceding code to use soft voting, you will find that the voting classifier achieves over 91.2% accuracy!

Bagging and Pasting

One way to get a diverse set of classifiers is to use very different training algorithms, as just discussed. Another approach is to use the same training algorithm for every predictor, but to train them on different random subsets of the training set. When sampling is performed with replacement, this method is called bagging1 (short for bootstrap aggregating2). When sampling is performed without replacement, it is called pasting.3

In other words, both bagging and pasting allow training instances to be sampled several times across multiple predictors, but only bagging allows training instances to be sampled several times for the same predictor. This sampling and training process is represented in Figure 7-4.

mlst 0704
Figure 7-4. Pasting/bagging training set sampling and training

Once all predictors are trained, the ensemble can make a prediction for a new instance by simply aggregating the predictions of all predictors. The aggregation function is typically the statistical mode (i.e., the most frequent prediction, just like a hard voting classifier) for classification, or the average for regression. Each individual predictor has a higher bias than if it were trained on the original training set, but aggregation reduces both bias and variance.4 Generally, the net result is that the ensemble has a similar bias but a lower variance than a single predictor trained on the original training set.

As you can see in Figure 7-4, predictors can all be trained in parallel, via different CPU cores or even different servers. Similarly, predictions can be made in parallel. This is one of the reasons why bagging and pasting are such popular methods: they scale very well.

Bagging and Pasting in Scikit-Learn

Scikit-Learn offers a simple API for both bagging and pasting with the BaggingClassifier class (or BaggingRegressor for regression). The following code trains an ensemble of 500 Decision Tree classifiers,5 each trained on 100 training instances randomly sampled from the training set with replacement (this is an example of bagging, but if you want to use pasting instead, just set bootstrap=False). The n_jobs parameter tells Scikit-Learn the number of CPU cores to use for training and predictions (–1 tells Scikit-Learn to use all available cores):

from sklearn.ensemble import BaggingClassifier
from sklearn.tree import DecisionTreeClassifier

bag_clf = BaggingClassifier(
    DecisionTreeClassifier(), n_estimators=500,
    max_samples=100, bootstrap=True, n_jobs=-1)
bag_clf.fit(X_train, y_train)
y_pred = bag_clf.predict(X_test)
Note

The BaggingClassifier automatically performs soft voting instead of hard voting if the base classifier can estimate class probabilities (i.e., if it has a predict_proba() method), which is the case with Decision Trees classifiers.

Figure 7-5 compares the decision boundary of a single Decision Tree with the decision boundary of a bagging ensemble of 500 trees (from the preceding code), both trained on the moons dataset. As you can see, the ensemble’s predictions will likely generalize much better than the single Decision Tree’s predictions: the ensemble has a comparable bias but a smaller variance (it makes roughly the same number of errors on the training set, but the decision boundary is less irregular).

mlst 0705
Figure 7-5. A single Decision Tree versus a bagging ensemble of 500 trees

Bootstrapping introduces a bit more diversity in the subsets that each predictor is trained on, so bagging ends up with a slightly higher bias than pasting, but this also means that predictors end up being less correlated so the ensemble’s variance is reduced. Overall, bagging often results in better models, which explains why it is generally preferred. However, if you have spare time and CPU power you can use cross-validation to evaluate both bagging and pasting and select the one that works best.

Out-of-Bag Evaluation

With bagging, some instances may be sampled several times for any given predictor, while others may not be sampled at all. By default a BaggingClassifier samples m training instances with replacement (bootstrap=True), where m is the size of the training set. This means that only about 63% of the training instances are sampled on average for each predictor.6 The remaining 37% of the training instances that are not sampled are called out-of-bag (oob) instances. Note that they are not the same 37% for all predictors.

Since a predictor never sees the oob instances during training, it can be evaluated on these instances, without the need for a separate validation set. You can evaluate the ensemble itself by averaging out the oob evaluations of each predictor.

In Scikit-Learn, you can set oob_score=True when creating a BaggingClassifier to request an automatic oob evaluation after training. The following code demonstrates this. The resulting evaluation score is available through the oob_score_ variable:

>>> bag_clf = BaggingClassifier(
...     DecisionTreeClassifier(), n_estimators=500,
...     bootstrap=True, n_jobs=-1, oob_score=True)
...
>>> bag_clf.fit(X_train, y_train)
>>> bag_clf.oob_score_
0.90133333333333332

According to this oob evaluation, this BaggingClassifier is likely to achieve about 90.1% accuracy on the test set. Let’s verify this:

>>> from sklearn.metrics import accuracy_score
>>> y_pred = bag_clf.predict(X_test)
>>> accuracy_score(y_test, y_pred)
0.91200000000000003

We get 91.2% accuracy on the test set—close enough!

The oob decision function for each training instance is also available through the oob_decision_function_ variable. In this case (since the base estimator has a predict_proba() method) the decision function returns the class probabilities for each training instance. For example, the oob evaluation estimates that the first training instance has a 68.25% probability of belonging to the positive class (and 31.75% of belonging to the negative class):

>>> bag_clf.oob_decision_function_
array([[0.31746032, 0.68253968],
       [0.34117647, 0.65882353],
       [1.        , 0.        ],
       ...
       [1.        , 0.        ],
       [0.03108808, 0.96891192],
       [0.57291667, 0.42708333]])

Random Patches and Random Subspaces

The BaggingClassifier class supports sampling the features as well. This is controlled by two hyperparameters: max_features and bootstrap_features. They work the same way as max_samples and bootstrap, but for feature sampling instead of instance sampling. Thus, each predictor will be trained on a random subset of the input features.

This is particularly useful when you are dealing with high-dimensional inputs (such as images). Sampling both training instances and features is called the Random Patches method.7 Keeping all training instances (i.e., bootstrap=False and max_samples=1.0) but sampling features (i.e., bootstrap_features=True and/or max_features smaller than 1.0) is called the Random Subspaces method.8

Sampling features results in even more predictor diversity, trading a bit more bias for a lower variance.

Random Forests

As we have discussed, a Random Forest9 is an ensemble of Decision Trees, generally trained via the bagging method (or sometimes pasting), typically with max_samples set to the size of the training set. Instead of building a BaggingClassifier and passing it a DecisionTreeClassifier, you can instead use the RandomForestClassifier class, which is more convenient and optimized for Decision Trees10 (similarly, there is a RandomForestRegressor class for regression tasks). The following code trains a Random Forest classifier with 500 trees (each limited to maximum 16 nodes), using all available CPU cores:

from sklearn.ensemble import RandomForestClassifier

rnd_clf = RandomForestClassifier(n_estimators=500, max_leaf_nodes=16, n_jobs=-1)
rnd_clf.fit(X_train, y_train)

y_pred_rf = rnd_clf.predict(X_test)

With a few exceptions, a RandomForestClassifier has all the hyperparameters of a DecisionTreeClassifier (to control how trees are grown), plus all the hyperparameters of a BaggingClassifier to control the ensemble itself.11

The Random Forest algorithm introduces extra randomness when growing trees; instead of searching for the very best feature when splitting a node (see Chapter 6), it searches for the best feature among a random subset of features. This results in a greater tree diversity, which (once again) trades a higher bias for a lower variance, generally yielding an overall better model. The following BaggingClassifier is roughly equivalent to the previous RandomForestClassifier:

bag_clf = BaggingClassifier(
    DecisionTreeClassifier(splitter="random", max_leaf_nodes=16),
    n_estimators=500, max_samples=1.0, bootstrap=True, n_jobs=-1)

Extra-Trees

When you are growing a tree in a Random Forest, at each node only a random subset of the features is considered for splitting (as discussed earlier). It is possible to make trees even more random by also using random thresholds for each feature rather than searching for the best possible thresholds (like regular Decision Trees do).

A forest of such extremely random trees is simply called an Extremely Randomized Trees ensemble12 (or Extra-Trees for short). Once again, this trades more bias for a lower variance. It also makes Extra-Trees much faster to train than regular Random Forests since finding the best possible threshold for each feature at every node is one of the most time-consuming tasks of growing a tree.

You can create an Extra-Trees classifier using Scikit-Learn’s ExtraTreesClassifier class. Its API is identical to the RandomForestClassifier class. Similarly, the ExtraTreesRegressor class has the same API as the RandomForestRegressor class.

Tip

It is hard to tell in advance whether a RandomForestClassifier will perform better or worse than an ExtraTreesClassifier. Generally, the only way to know is to try both and compare them using cross-validation (and tuning the hyperparameters using grid search).

Feature Importance

Yet another great quality of Random Forests is that they make it easy to measure the relative importance of each feature. Scikit-Learn measures a feature’s importance by looking at how much the tree nodes that use that feature reduce impurity on average (across all trees in the forest). More precisely, it is a weighted average, where each node’s weight is equal to the number of training samples that are associated with it (see Chapter 6).

Scikit-Learn computes this score automatically for each feature after training, then it scales the results so that the sum of all importances is equal to 1. You can access the result using the feature_importances_ variable. For example, the following code trains a RandomForestClassifier on the iris dataset (introduced in Chapter 4) and outputs each feature’s importance. It seems that the most important features are the petal length (44%) and width (42%), while sepal length and width are rather unimportant in comparison (11% and 2%, respectively).

>>> from sklearn.datasets import load_iris
>>> iris = load_iris()
>>> rnd_clf = RandomForestClassifier(n_estimators=500, n_jobs=-1)
>>> rnd_clf.fit(iris["data"], iris["target"])
>>> for name, score in zip(iris["feature_names"], rnd_clf.feature_importances_):
...     print(name, score)
...
sepal length (cm) 0.112492250999
sepal width (cm) 0.0231192882825
petal length (cm) 0.441030464364
petal width (cm) 0.423357996355

Similarly, if you train a Random Forest classifier on the MNIST dataset (introduced in Chapter 3) and plot each pixel’s importance, you get the image represented in Figure 7-6.

mlst 0706
Figure 7-6. MNIST pixel importance (according to a Random Forest classifier)

Random Forests are very handy to get a quick understanding of what features actually matter, in particular if you need to perform feature selection.

Boosting

Boosting (originally called hypothesis boosting) refers to any Ensemble method that can combine several weak learners into a strong learner. The general idea of most boosting methods is to train predictors sequentially, each trying to correct its predecessor. There are many boosting methods available, but by far the most popular are AdaBoost13 (short for Adaptive Boosting) and Gradient Boosting. Let’s start with AdaBoost.

AdaBoost

One way for a new predictor to correct its predecessor is to pay a bit more attention to the training instances that the predecessor underfitted. This results in new predictors focusing more and more on the hard cases. This is the technique used by AdaBoost.

For example, to build an AdaBoost classifier, a first base classifier (such as a Decision Tree) is trained and used to make predictions on the training set. The relative weight of misclassified training instances is then increased. A second classifier is trained using the updated weights and again it makes predictions on the training set, weights are updated, and so on (see Figure 7-7).

mlst 0707
Figure 7-7. AdaBoost sequential training with instance weight updates

Figure 7-8 shows the decision boundaries of five consecutive predictors on the moons dataset (in this example, each predictor is a highly regularized SVM classifier with an RBF kernel14). The first classifier gets many instances wrong, so their weights get boosted. The second classifier therefore does a better job on these instances, and so on. The plot on the right represents the same sequence of predictors except that the learning rate is halved (i.e., the misclassified instance weights are boosted half as much at every iteration). As you can see, this sequential learning technique has some similarities with Gradient Descent, except that instead of tweaking a single predictor’s parameters to minimize a cost function, AdaBoost adds predictors to the ensemble, gradually making it better.

mlst 0708
Figure 7-8. Decision boundaries of consecutive predictors

Once all predictors are trained, the ensemble makes predictions very much like bagging or pasting, except that predictors have different weights depending on their overall accuracy on the weighted training set.

Warning

There is one important drawback to this sequential learning technique: it cannot be parallelized (or only partially), since each predictor can only be trained after the previous predictor has been trained and evaluated. As a result, it does not scale as well as bagging or pasting.

Let’s take a closer look at the AdaBoost algorithm. Each instance weight w(i) is initially set to 1 m . A first predictor is trained and its weighted error rate r1 is computed on the training set; see Equation 7-1.

Equation 7-1. Weighted error rate of the jth predictor
r j = i=1 y ^ j (i) y (i) m w (i) i=1 m w (i) where y ^ j (i) is the j th predictor’s prediction for the i th instance.

The predictor’s weight αj is then computed using Equation 7-2, where η is the learning rate hyperparameter (defaults to 1).15 The more accurate the predictor is, the higher its weight will be. If it is just guessing randomly, then its weight will be close to zero. However, if it is most often wrong (i.e., less accurate than random guessing), then its weight will be negative.

Equation 7-2. Predictor weight
α j = η log 1-r j r j

Next the instance weights are updated using Equation 7-3: the misclassified instances are boosted.

Equation 7-3. Weight update rule
for i = 1 , 2 , , m w (i) w (i) if y j ^ (i) = y (i) w (i) exp ( α j ) if y j ^ (i) y (i)

Then all the instance weights are normalized (i.e., divided by i=1 m w (i) ).

Finally, a new predictor is trained using the updated weights, and the whole process is repeated (the new predictor’s weight is computed, the instance weights are updated, then another predictor is trained, and so on). The algorithm stops when the desired number of predictors is reached, or when a perfect predictor is found.

To make predictions, AdaBoost simply computes the predictions of all the predictors and weighs them using the predictor weights αj. The predicted class is the one that receives the majority of weighted votes (see Equation 7-4).

Equation 7-4. AdaBoost predictions
y ^ ( x ) = argmax k j=1 y ^ j (x)=k N α j where N is the number of predictors.

Scikit-Learn actually uses a multiclass version of AdaBoost called SAMME16 (which stands for Stagewise Additive Modeling using a Multiclass Exponential loss function). When there are just two classes, SAMME is equivalent to AdaBoost. Moreover, if the predictors can estimate class probabilities (i.e., if they have a predict_proba() method), Scikit-Learn can use a variant of SAMME called SAMME.R (the R stands for “Real”), which relies on class probabilities rather than predictions and generally performs better.

The following code trains an AdaBoost classifier based on 200 Decision Stumps using Scikit-Learn’s AdaBoostClassifier class (as you might expect, there is also an AdaBoostRegressor class). A Decision Stump is a Decision Tree with max_depth=1—in other words, a tree composed of a single decision node plus two leaf nodes. This is the default base estimator for the AdaBoostClassifier class:

from sklearn.ensemble import AdaBoostClassifier

ada_clf = AdaBoostClassifier(
    DecisionTreeClassifier(max_depth=1), n_estimators=200,
    algorithm="SAMME.R", learning_rate=0.5)
ada_clf.fit(X_train, y_train)
Tip

If your AdaBoost ensemble is overfitting the training set, you can try reducing the number of estimators or more strongly regularizing the base estimator.

Gradient Boosting

Another very popular Boosting algorithm is Gradient Boosting.17 Just like AdaBoost, Gradient Boosting works by sequentially adding predictors to an ensemble, each one correcting its predecessor. However, instead of tweaking the instance weights at every iteration like AdaBoost does, this method tries to fit the new predictor to the residual errors made by the previous predictor.

Let’s go through a simple regression example using Decision Trees as the base predictors (of course Gradient Boosting also works great with regression tasks). This is called Gradient Tree Boosting, or Gradient Boosted Regression Trees (GBRT). First, let’s fit a DecisionTreeRegressor to the training set (for example, a noisy quadratic training set):

from sklearn.tree import DecisionTreeRegressor

tree_reg1 = DecisionTreeRegressor(max_depth=2)
tree_reg1.fit(X, y)

Now train a second DecisionTreeRegressor on the residual errors made by the first predictor:

y2 = y - tree_reg1.predict(X)
tree_reg2 = DecisionTreeRegressor(max_depth=2)
tree_reg2.fit(X, y2)

Then we train a third regressor on the residual errors made by the second predictor:

y3 = y2 - tree_reg2.predict(X)
tree_reg3 = DecisionTreeRegressor(max_depth=2)
tree_reg3.fit(X, y3)

Now we have an ensemble containing three trees. It can make predictions on a new instance simply by adding up the predictions of all the trees:

y_pred = sum(tree.predict(X_new) for tree in (tree_reg1, tree_reg2, tree_reg3))

Figure 7-9 represents the predictions of these three trees in the left column, and the ensemble’s predictions in the right column. In the first row, the ensemble has just one tree, so its predictions are exactly the same as the first tree’s predictions. In the second row, a new tree is trained on the residual errors of the first tree. On the right you can see that the ensemble’s predictions are equal to the sum of the predictions of the first two trees. Similarly, in the third row another tree is trained on the residual errors of the second tree. You can see that the ensemble’s predictions gradually get better as trees are added to the ensemble.

A simpler way to train GBRT ensembles is to use Scikit-Learn’s GradientBoostingRegressor class. Much like the RandomForestRegressor class, it has hyperparameters to control the growth of Decision Trees (e.g., max_depth, min_samples_leaf, and so on), as well as hyperparameters to control the ensemble training, such as the number of trees (n_estimators). The following code creates the same ensemble as the previous one:

from sklearn.ensemble import GradientBoostingRegressor

gbrt = GradientBoostingRegressor(max_depth=2, n_estimators=3, learning_rate=1.0)
gbrt.fit(X, y)
mlst 0709
Figure 7-9. Gradient Boosting

The learning_rate hyperparameter scales the contribution of each tree. If you set it to a low value, such as 0.1, you will need more trees in the ensemble to fit the training set, but the predictions will usually generalize better. This is a regularization technique called shrinkage. Figure 7-10 shows two GBRT ensembles trained with a low learning rate: the one on the left does not have enough trees to fit the training set, while the one on the right has too many trees and overfits the training set.

mlst 0710
Figure 7-10. GBRT ensembles with not enough predictors (left) and too many (right)

In order to find the optimal number of trees, you can use early stopping (see Chapter 4). A simple way to implement this is to use the staged_predict() method: it returns an iterator over the predictions made by the ensemble at each stage of training (with one tree, two trees, etc.). The following code trains a GBRT ensemble with 120 trees, then measures the validation error at each stage of training to find the optimal number of trees, and finally trains another GBRT ensemble using the optimal number of trees:

import numpy as np
from sklearn.model_selection import train_test_split
from sklearn.metrics import mean_squared_error

X_train, X_val, y_train, y_val = train_test_split(X, y)

gbrt = GradientBoostingRegressor(max_depth=2, n_estimators=120)
gbrt.fit(X_train, y_train)

errors = [mean_squared_error(y_val, y_pred)
          for y_pred in gbrt.staged_predict(X_val)]
bst_n_estimators = np.argmin(errors)

gbrt_best = GradientBoostingRegressor(max_depth=2,n_estimators=bst_n_estimators)
gbrt_best.fit(X_train, y_train)

The validation errors are represented on the left of Figure 7-11, and the best model’s predictions are represented on the right.

mlst 0711
Figure 7-11. Tuning the number of trees using early stopping

It is also possible to implement early stopping by actually stopping training early (instead of training a large number of trees first and then looking back to find the optimal number). You can do so by setting warm_start=True, which makes Scikit-Learn keep existing trees when the fit() method is called, allowing incremental training. The following code stops training when the validation error does not improve for five iterations in a row:

gbrt = GradientBoostingRegressor(max_depth=2, warm_start=True)

min_val_error = float("inf")
error_going_up = 0
for n_estimators in range(1, 120):
    gbrt.n_estimators = n_estimators
    gbrt.fit(X_train, y_train)
    y_pred = gbrt.predict(X_val)
    val_error = mean_squared_error(y_val, y_pred)
    if val_error < min_val_error:
        min_val_error = val_error
        error_going_up = 0
    else:
        error_going_up += 1
        if error_going_up == 5:
            break  # early stopping

The GradientBoostingRegressor class also supports a subsample hyperparameter, which specifies the fraction of training instances to be used for training each tree. For example, if subsample=0.25, then each tree is trained on 25% of the training instances, selected randomly. As you can probably guess by now, this trades a higher bias for a lower variance. It also speeds up training considerably. This technique is called Stochastic Gradient Boosting.

Note

It is possible to use Gradient Boosting with other cost functions. This is controlled by the loss hyperparameter (see Scikit-Learn’s documentation for more details).

It is worth noting that an optimized implementation of Gradient Boosting is available in the popular python library XGBoost, which stands for Extreme Gradient Boosting. This package was initially developed by Tianqi Chen as part of the Distributed (Deep) Machine Learning Community (DMLC), and it aims at being extremely fast, scalable and portable. In fact, XGBoost is often an important component of the winning entries in ML competitions. XGBoost’s API is quite similar to Scikit-Learn’s:

import xgboost

xgb_reg = xgboost.XGBRegressor()
xgb_reg.fit(X_train, y_train)
y_pred = xgb_reg.predict(X_val)

XGBoost also offers several nice features, such as automatically taking care of early stopping:

xgb_reg.fit(X_train, y_train,
            eval_set=[(X_val, y_val)], early_stopping_rounds=2)
y_pred = xgb_reg.predict(X_val)

You should definitely check it out!

Stacking

The last Ensemble method we will discuss in this chapter is called stacking (short for stacked generalization).18 It is based on a simple idea: instead of using trivial functions (such as hard voting) to aggregate the predictions of all predictors in an ensemble, why don’t we train a model to perform this aggregation? Figure 7-12 shows such an ensemble performing a regression task on a new instance. Each of the bottom three predictors predicts a different value (3.1, 2.7, and 2.9), and then the final predictor (called a blender, or a meta learner) takes these predictions as inputs and makes the final prediction (3.0).

mlst 0712
Figure 7-12. Aggregating predictions using a blending predictor

To train the blender, a common approach is to use a hold-out set.19 Let’s see how it works. First, the training set is split in two subsets. The first subset is used to train the predictors in the first layer (see Figure 7-13).

mlst 0713
Figure 7-13. Training the first layer

Next, the first layer predictors are used to make predictions on the second (held-out) set (see Figure 7-14). This ensures that the predictions are “clean,” since the predictors never saw these instances during training. Now for each instance in the hold-out set there are three predicted values. We can create a new training set using these predicted values as input features (which makes this new training set three-dimensional), and keeping the target values. The blender is trained on this new training set, so it learns to predict the target value given the first layer’s predictions.

mlst 0714
Figure 7-14. Training the blender

It is actually possible to train several different blenders this way (e.g., one using Linear Regression, another using Random Forest Regression, and so on): we get a whole layer of blenders. The trick is to split the training set into three subsets: the first one is used to train the first layer, the second one is used to create the training set used to train the second layer (using predictions made by the predictors of the first layer), and the third one is used to create the training set to train the third layer (using predictions made by the predictors of the second layer). Once this is done, we can make a prediction for a new instance by going through each layer sequentially, as shown in Figure 7-15.

mlst 0715
Figure 7-15. Predictions in a multilayer stacking ensemble

Unfortunately, Scikit-Learn does not support stacking directly, but it is not too hard to roll out your own implementation (see the following exercises). Alternatively, you can use an open source implementation such as brew (available at https://github.com/viisar/brew).

Exercises

  1. If you have trained five different models on the exact same training data, and they all achieve 95% precision, is there any chance that you can combine these models to get better results? If so, how? If not, why?

  2. What is the difference between hard and soft voting classifiers?

  3. Is it possible to speed up training of a bagging ensemble by distributing it across multiple servers? What about pasting ensembles, boosting ensembles, random forests, or stacking ensembles?

  4. What is the benefit of out-of-bag evaluation?

  5. What makes Extra-Trees more random than regular Random Forests? How can this extra randomness help? Are Extra-Trees slower or faster than regular Random Forests?

  6. If your AdaBoost ensemble underfits the training data, what hyperparameters should you tweak and how?

  7. If your Gradient Boosting ensemble overfits the training set, should you increase or decrease the learning rate?

  8. Load the MNIST data (introduced in Chapter 3), and split it into a training set, a validation set, and a test set (e.g., use 50,000 instances for training, 10,000 for validation, and 10,000 for testing). Then train various classifiers, such as a Random Forest classifier, an Extra-Trees classifier, and an SVM. Next, try to combine them into an ensemble that outperforms them all on the validation set, using a soft or hard voting classifier. Once you have found one, try it on the test set. How much better does it perform compared to the individual classifiers?

  9. Run the individual classifiers from the previous exercise to make predictions on the validation set, and create a new training set with the resulting predictions: each training instance is a vector containing the set of predictions from all your classifiers for an image, and the target is the image’s class. Train a classifier on this new training set. Congratulations, you have just trained a blender, and together with the classifiers they form a stacking ensemble! Now let’s evaluate the ensemble on the test set. For each image in the test set, make predictions with all your classifiers, then feed the predictions to the blender to get the ensemble’s predictions. How does it compare to the voting classifier you trained earlier?

Solutions to these exercises are available in Appendix A.

1 “Bagging Predictors,” L. Breiman (1996).

2 In statistics, resampling with replacement is called bootstrapping.

3 “Pasting small votes for classification in large databases and on-line,” L. Breiman (1999).

4 Bias and variance were introduced in Chapter 4.

5 max_samples can alternatively be set to a float between 0.0 and 1.0, in which case the max number of instances to sample is equal to the size of the training set times max_samples.

6 As m grows, this ratio approaches 1 – exp(–1) ≈ 63.212%.

7 “Ensembles on Random Patches,” G. Louppe and P. Geurts (2012).

8 “The random subspace method for constructing decision forests,” Tin Kam Ho (1998).

9 “Random Decision Forests,” T. Ho (1995).

10 The BaggingClassifier class remains useful if you want a bag of something other than Decision Trees.

11 There are a few notable exceptions: splitter is absent (forced to "random"), presort is absent (forced to False), max_samples is absent (forced to 1.0), and base_estimator is absent (forced to DecisionTreeClassifier with the provided hyperparameters).

12 “Extremely randomized trees,” P. Geurts, D. Ernst, L. Wehenkel (2005).

13 “A Decision-Theoretic Generalization of On-Line Learning and an Application to Boosting,” Yoav Freund, Robert E. Schapire (1997).

14 This is just for illustrative purposes. SVMs are generally not good base predictors for AdaBoost, because they are slow and tend to be unstable with AdaBoost.

15 The original AdaBoost algorithm does not use a learning rate hyperparameter.

16 For more details, see “Multi-Class AdaBoost,” J. Zhu et al. (2006).

17 First introduced in “Arcing the Edge,” L. Breiman (1997), and further developed in the paper “Greedy Function Approximation: A Gradient Boosting Machine,” Jerome H. Friedman (1999).

18 “Stacked Generalization,” D. Wolpert (1992).

19 Alternatively, it is possible to use out-of-fold predictions. In some contexts this is called stacking, while using a hold-out set is called blending. However, for many people these terms are synonymous.

Chapter 8. Dimensionality Reduction

Many Machine Learning problems involve thousands or even millions of features for each training instance. Not only does this make training extremely slow, it can also make it much harder to find a good solution, as we will see. This problem is often referred to as the curse of dimensionality.

Fortunately, in real-world problems, it is often possible to reduce the number of features considerably, turning an intractable problem into a tractable one. For example, consider the MNIST images (introduced in Chapter 3): the pixels on the image borders are almost always white, so you could completely drop these pixels from the training set without losing much information. Figure 7-6 confirms that these pixels are utterly unimportant for the classification task. Moreover, two neighboring pixels are often highly correlated: if you merge them into a single pixel (e.g., by taking the mean of the two pixel intensities), you will not lose much information.

Warning

Reducing dimensionality does lose some information (just like compressing an image to JPEG can degrade its quality), so even though it will speed up training, it may also make your system perform slightly worse. It also makes your pipelines a bit more complex and thus harder to maintain. So you should first try to train your system with the original data before considering using dimensionality reduction if training is too slow. In some cases, however, reducing the dimensionality of the training data may filter out some noise and unnecessary details and thus result in higher performance (but in general it won’t; it will just speed up training).

Apart from speeding up training, dimensionality reduction is also extremely useful for data visualization (or DataViz). Reducing the number of dimensions down to two (or three) makes it possible to plot a condensed view of a high-dimensional training set on a graph and often gain some important insights by visually detecting patterns, such as clusters. Moreover, DataViz is essential to communicate your conclusions to people who are not data scientists, in particular decision makers who will use your results.

In this chapter we will discuss the curse of dimensionality and get a sense of what goes on in high-dimensional space. Then, we will present the two main approaches to dimensionality reduction (projection and Manifold Learning), and we will go through three of the most popular dimensionality reduction techniques: PCA, Kernel PCA, and LLE.

The Curse of Dimensionality

We are so used to living in three dimensions1 that our intuition fails us when we try to imagine a high-dimensional space. Even a basic 4D hypercube is incredibly hard to picture in our mind (see Figure 8-1), let alone a 200-dimensional ellipsoid bent in a 1,000-dimensional space.

mlst 0801
Figure 8-1. Point, segment, square, cube, and tesseract (0D to 4D hypercubes)2

It turns out that many things behave very differently in high-dimensional space. For example, if you pick a random point in a unit square (a 1 × 1 square), it will have only about a 0.4% chance of being located less than 0.001 from a border (in other words, it is very unlikely that a random point will be “extreme” along any dimension). But in a 10,000-dimensional unit hypercube (a 1 × 1 × ⋯ × 1 cube, with ten thousand 1s), this probability is greater than 99.999999%. Most points in a high-dimensional hypercube are very close to the border.3

Here is a more troublesome difference: if you pick two points randomly in a unit square, the distance between these two points will be, on average, roughly 0.52. If you pick two random points in a unit 3D cube, the average distance will be roughly 0.66. But what about two points picked randomly in a 1,000,000-dimensional hypercube? Well, the average distance, believe it or not, will be about 408.25 (roughly 1 , 000 , 000 / 6 )! This is quite counterintuitive: how can two points be so far apart when they both lie within the same unit hypercube? This fact implies that high-dimensional datasets are at risk of being very sparse: most training instances are likely to be far away from each other. Of course, this also means that a new instance will likely be far away from any training instance, making predictions much less reliable than in lower dimensions, since they will be based on much larger extrapolations. In short, the more dimensions the training set has, the greater the risk of overfitting it.

In theory, one solution to the curse of dimensionality could be to increase the size of the training set to reach a sufficient density of training instances. Unfortunately, in practice, the number of training instances required to reach a given density grows exponentially with the number of dimensions. With just 100 features (much less than in the MNIST problem), you would need more training instances than atoms in the observable universe in order for training instances to be within 0.1 of each other on average, assuming they were spread out uniformly across all dimensions.

Main Approaches for Dimensionality Reduction

Before we dive into specific dimensionality reduction algorithms, let’s take a look at the two main approaches to reducing dimensionality: projection and Manifold Learning.

Projection

In most real-world problems, training instances are not spread out uniformly across all dimensions. Many features are almost constant, while others are highly correlated (as discussed earlier for MNIST). As a result, all training instances actually lie within (or close to) a much lower-dimensional subspace of the high-dimensional space. This sounds very abstract, so let’s look at an example. In Figure 8-2 you can see a 3D dataset represented by the circles.

mlst 0802
Figure 8-2. A 3D dataset lying close to a 2D subspace

Notice that all training instances lie close to a plane: this is a lower-dimensional (2D) subspace of the high-dimensional (3D) space. Now if we project every training instance perpendicularly onto this subspace (as represented by the short lines connecting the instances to the plane), we get the new 2D dataset shown in Figure 8-3. Ta-da! We have just reduced the dataset’s dimensionality from 3D to 2D. Note that the axes correspond to new features z1 and z2 (the coordinates of the projections on the plane).

mlst 0803
Figure 8-3. The new 2D dataset after projection

However, projection is not always the best approach to dimensionality reduction. In many cases the subspace may twist and turn, such as in the famous Swiss roll toy dataset represented in Figure 8-4.

mlst 0804
Figure 8-4. Swiss roll dataset

Simply projecting onto a plane (e.g., by dropping x3) would squash different layers of the Swiss roll together, as shown on the left of Figure 8-5. However, what you really want is to unroll the Swiss roll to obtain the 2D dataset on the right of Figure 8-5.

mlst 0805
Figure 8-5. Squashing by projecting onto a plane (left) versus unrolling the Swiss roll (right)

Manifold Learning

The Swiss roll is an example of a 2D manifold. Put simply, a 2D manifold is a 2D shape that can be bent and twisted in a higher-dimensional space. More generally, a d-dimensional manifold is a part of an n-dimensional space (where d < n) that locally resembles a d-dimensional hyperplane. In the case of the Swiss roll, d = 2 and n = 3: it locally resembles a 2D plane, but it is rolled in the third dimension.

Many dimensionality reduction algorithms work by modeling the manifold on which the training instances lie; this is called Manifold Learning. It relies on the manifold assumption, also called the manifold hypothesis, which holds that most real-world high-dimensional datasets lie close to a much lower-dimensional manifold. This assumption is very often empirically observed.

Once again, think about the MNIST dataset: all handwritten digit images have some similarities. They are made of connected lines, the borders are white, they are more or less centered, and so on. If you randomly generated images, only a ridiculously tiny fraction of them would look like handwritten digits. In other words, the degrees of freedom available to you if you try to create a digit image are dramatically lower than the degrees of freedom you would have if you were allowed to generate any image you wanted. These constraints tend to squeeze the dataset into a lower-dimensional manifold.

The manifold assumption is often accompanied by another implicit assumption: that the task at hand (e.g., classification or regression) will be simpler if expressed in the lower-dimensional space of the manifold. For example, in the top row of Figure 8-6 the Swiss roll is split into two classes: in the 3D space (on the left), the decision boundary would be fairly complex, but in the 2D unrolled manifold space (on the right), the decision boundary is a simple straight line.

However, this assumption does not always hold. For example, in the bottom row of Figure 8-6, the decision boundary is located at x1 = 5. This decision boundary looks very simple in the original 3D space (a vertical plane), but it looks more complex in the unrolled manifold (a collection of four independent line segments).

In short, if you reduce the dimensionality of your training set before training a model, it will usually speed up training, but it may not always lead to a better or simpler solution; it all depends on the dataset.

Hopefully you now have a good sense of what the curse of dimensionality is and how dimensionality reduction algorithms can fight it, especially when the manifold assumption holds. The rest of this chapter will go through some of the most popular algorithms.

mlst 0806
Figure 8-6. The decision boundary may not always be simpler with lower dimensions

PCA

Principal Component Analysis (PCA) is by far the most popular dimensionality reduction algorithm. First it identifies the hyperplane that lies closest to the data, and then it projects the data onto it, just like in Figure 8-2.

Preserving the Variance

Before you can project the training set onto a lower-dimensional hyperplane, you first need to choose the right hyperplane. For example, a simple 2D dataset is represented on the left of Figure 8-7, along with three different axes (i.e., one-dimensional hyperplanes). On the right is the result of the projection of the dataset onto each of these axes. As you can see, the projection onto the solid line preserves the maximum variance, while the projection onto the dotted line preserves very little variance, and the projection onto the dashed line preserves an intermediate amount of variance.

mlst 0807
Figure 8-7. Selecting the subspace onto which to project

It seems reasonable to select the axis that preserves the maximum amount of variance, as it will most likely lose less information than the other projections. Another way to justify this choice is that it is the axis that minimizes the mean squared distance between the original dataset and its projection onto that axis. This is the rather simple idea behind PCA.4

Principal Components

PCA identifies the axis that accounts for the largest amount of variance in the training set. In Figure 8-7, it is the solid line. It also finds a second axis, orthogonal to the first one, that accounts for the largest amount of remaining variance. In this 2D example there is no choice: it is the dotted line. If it were a higher-dimensional dataset, PCA would also find a third axis, orthogonal to both previous axes, and a fourth, a fifth, and so on—as many axes as the number of dimensions in the dataset.

The unit vector that defines the ith axis is called the ith principal component (PC). In Figure 8-7, the 1st PC is c1 and the 2nd PC is c2. In Figure 8-2 the first two PCs are represented by the orthogonal arrows in the plane, and the third PC would be orthogonal to the plane (pointing up or down).

Note

The direction of the principal components is not stable: if you perturb the training set slightly and run PCA again, some of the new PCs may point in the opposite direction of the original PCs. However, they will generally still lie on the same axes. In some cases, a pair of PCs may even rotate or swap, but the plane they define will generally remain the same.

So how can you find the principal components of a training set? Luckily, there is a standard matrix factorization technique called Singular Value Decomposition (SVD) that can decompose the training set matrix X into the matrix multiplication of three matrices U Σ VT, where V contains all the principal components that we are looking for, as shown in Equation 8-1.

Equation 8-1. Principal components matrix
V = c 1 c 2 c n

The following Python code uses NumPy’s svd() function to obtain all the principal components of the training set, then extracts the first two PCs:

X_centered = X - X.mean(axis=0)
U, s, Vt = np.linalg.svd(X_centered)
c1 = Vt.T[:, 0]
c2 = Vt.T[:, 1]
Warning

PCA assumes that the dataset is centered around the origin. As we will see, Scikit-Learn’s PCA classes take care of centering the data for you. However, if you implement PCA yourself (as in the preceding example), or if you use other libraries, don’t forget to center the data first.

Projecting Down to d Dimensions

Once you have identified all the principal components, you can reduce the dimensionality of the dataset down to d dimensions by projecting it onto the hyperplane defined by the first d principal components. Selecting this hyperplane ensures that the projection will preserve as much variance as possible. For example, in Figure 8-2 the 3D dataset is projected down to the 2D plane defined by the first two principal components, preserving a large part of the dataset’s variance. As a result, the 2D projection looks very much like the original 3D dataset.

To project the training set onto the hyperplane, you can simply compute the matrix multiplication of the training set matrix X by the matrix Wd, defined as the matrix containing the first d principal components (i.e., the matrix composed of the first d columns of V), as shown in Equation 8-2.

Equation 8-2. Projecting the training set down to d dimensions
X d-proj = X W d

The following Python code projects the training set onto the plane defined by the first two principal components:

W2 = Vt.T[:, :2]
X2D = X_centered.dot(W2)

There you have it! You now know how to reduce the dimensionality of any dataset down to any number of dimensions, while preserving as much variance as possible.

Using Scikit-Learn

Scikit-Learn’s PCA class implements PCA using SVD decomposition just like we did before. The following code applies PCA to reduce the dimensionality of the dataset down to two dimensions (note that it automatically takes care of centering the data):

from sklearn.decomposition import PCA

pca = PCA(n_components = 2)
X2D = pca.fit_transform(X)

After fitting the PCA transformer to the dataset, you can access the principal components using the components_ variable (note that it contains the PCs as horizontal vectors, so, for example, the first principal component is equal to pca.components_.T[:, 0]).

Explained Variance Ratio

Another very useful piece of information is the explained variance ratio of each principal component, available via the explained_variance_ratio_ variable. It indicates the proportion of the dataset’s variance that lies along the axis of each principal component. For example, let’s look at the explained variance ratios of the first two components of the 3D dataset represented in Figure 8-2:

>>> pca.explained_variance_ratio_
array([0.84248607, 0.14631839])

This tells you that 84.2% of the dataset’s variance lies along the first axis, and 14.6% lies along the second axis. This leaves less than 1.2% for the third axis, so it is reasonable to assume that it probably carries little information.

Choosing the Right Number of Dimensions

Instead of arbitrarily choosing the number of dimensions to reduce down to, it is generally preferable to choose the number of dimensions that add up to a sufficiently large portion of the variance (e.g., 95%). Unless, of course, you are reducing dimensionality for data visualization—in that case you will generally want to reduce the dimensionality down to 2 or 3.

The following code computes PCA without reducing dimensionality, then computes the minimum number of dimensions required to preserve 95% of the training set’s variance:

pca = PCA()
pca.fit(X_train)
cumsum = np.cumsum(pca.explained_variance_ratio_)
d = np.argmax(cumsum >= 0.95) + 1

You could then set n_components=d and run PCA again. However, there is a much better option: instead of specifying the number of principal components you want to preserve, you can set n_components to be a float between 0.0 and 1.0, indicating the ratio of variance you wish to preserve:

pca = PCA(n_components=0.95)
X_reduced = pca.fit_transform(X_train)

Yet another option is to plot the explained variance as a function of the number of dimensions (simply plot cumsum; see Figure 8-8). There will usually be an elbow in the curve, where the explained variance stops growing fast. You can think of this as the intrinsic dimensionality of the dataset. In this case, you can see that reducing the dimensionality down to about 100 dimensions wouldn’t lose too much explained variance.

mlst 0808
Figure 8-8. Explained variance as a function of the number of dimensions

PCA for Compression

Obviously after dimensionality reduction, the training set takes up much less space. For example, try applying PCA to the MNIST dataset while preserving 95% of its variance. You should find that each instance will have just over 150 features, instead of the original 784 features. So while most of the variance is preserved, the dataset is now less than 20% of its original size! This is a reasonable compression ratio, and you can see how this can speed up a classification algorithm (such as an SVM classifier) tremendously.

It is also possible to decompress the reduced dataset back to 784 dimensions by applying the inverse transformation of the PCA projection. Of course this won’t give you back the original data, since the projection lost a bit of information (within the 5% variance that was dropped), but it will likely be quite close to the original data. The mean squared distance between the original data and the reconstructed data (compressed and then decompressed) is called the reconstruction error. For example, the following code compresses the MNIST dataset down to 154 dimensions, then uses the inverse_transform() method to decompress it back to 784 dimensions. Figure 8-9 shows a few digits from the original training set (on the left), and the corresponding digits after compression and decompression. You can see that there is a slight image quality loss, but the digits are still mostly intact.

pca = PCA(n_components = 154)
X_reduced = pca.fit_transform(X_train)
X_recovered = pca.inverse_transform(X_reduced)
mlst 0809
Figure 8-9. MNIST compression preserving 95% of the variance

The equation of the inverse transformation is shown in Equation 8-3.

Equation 8-3. PCA inverse transformation, back to the original number of dimensions
X recovered = X d-proj W d T

Randomized PCA

If you set the svd_solver hyperparameter to "randomized", Scikit-Learn uses a stochastic algorithm called Randomized PCA that quickly finds an approximation of the first d principal components. Its computational complexity is O(m × d2) + O(d3), instead of O(m × n2) + O(n3) for the full SVD approach, so it is dramatically faster than full SVD when d is much smaller than n:

rnd_pca = PCA(n_components=154, svd_solver="randomized")
X_reduced = rnd_pca.fit_transform(X_train)

By default, svd_solver is actually set to "auto": Scikit-Learn automatically uses the randomized PCA algorithm if m or n is greater than 500 and d is less than 80% of m or n, or else it uses the full SVD approach. If you want to force Scikit-Learn to use full SVD, you can set the svd_solver hyperparameter to "full".

Incremental PCA

One problem with the preceding implementations of PCA is that they require the whole training set to fit in memory in order for the algorithm to run. Fortunately, Incremental PCA (IPCA) algorithms have been developed: you can split the training set into mini-batches and feed an IPCA algorithm one mini-batch at a time. This is useful for large training sets, and also to apply PCA online (i.e., on the fly, as new instances arrive).

The following code splits the MNIST dataset into 100 mini-batches (using NumPy’s array_split() function) and feeds them to Scikit-Learn’s IncrementalPCA class5 to reduce the dimensionality of the MNIST dataset down to 154 dimensions (just like before). Note that you must call the partial_fit() method with each mini-batch rather than the fit() method with the whole training set:

from sklearn.decomposition import IncrementalPCA

n_batches = 100
inc_pca = IncrementalPCA(n_components=154)
for X_batch in np.array_split(X_train, n_batches):
    inc_pca.partial_fit(X_batch)

X_reduced = inc_pca.transform(X_train)

Alternatively, you can use NumPy’s memmap class, which allows you to manipulate a large array stored in a binary file on disk as if it were entirely in memory; the class loads only the data it needs in memory, when it needs it. Since the IncrementalPCA class uses only a small part of the array at any given time, the memory usage remains under control. This makes it possible to call the usual fit() method, as you can see in the following code:

X_mm = np.memmap(filename, dtype="float32", mode="readonly", shape=(m, n))

batch_size = m // n_batches
inc_pca = IncrementalPCA(n_components=154, batch_size=batch_size)
inc_pca.fit(X_mm)

Kernel PCA

In Chapter 5 we discussed the kernel trick, a mathematical technique that implicitly maps instances into a very high-dimensional space (called the feature space), enabling nonlinear classification and regression with Support Vector Machines. Recall that a linear decision boundary in the high-dimensional feature space corresponds to a complex nonlinear decision boundary in the original space.

It turns out that the same trick can be applied to PCA, making it possible to perform complex nonlinear projections for dimensionality reduction. This is called Kernel PCA (kPCA).6 It is often good at preserving clusters of instances after projection, or sometimes even unrolling datasets that lie close to a twisted manifold.

For example, the following code uses Scikit-Learn’s KernelPCA class to perform kPCA with an RBF kernel (see Chapter 5 for more details about the RBF kernel and the other kernels):

from sklearn.decomposition import KernelPCA

rbf_pca = KernelPCA(n_components = 2, kernel="rbf", gamma=0.04)
X_reduced = rbf_pca.fit_transform(X)

Figure 8-10 shows the Swiss roll, reduced to two dimensions using a linear kernel (equivalent to simply using the PCA class), an RBF kernel, and a sigmoid kernel (Logistic).

mlst 0810
Figure 8-10. Swiss roll reduced to 2D using kPCA with various kernels

Selecting a Kernel and Tuning Hyperparameters

As kPCA is an unsupervised learning algorithm, there is no obvious performance measure to help you select the best kernel and hyperparameter values. However, dimensionality reduction is often a preparation step for a supervised learning task (e.g., classification), so you can simply use grid search to select the kernel and hyperparameters that lead to the best performance on that task. For example, the following code creates a two-step pipeline, first reducing dimensionality to two dimensions using kPCA, then applying Logistic Regression for classification. Then it uses GridSearchCV to find the best kernel and gamma value for kPCA in order to get the best classification accuracy at the end of the pipeline:

from sklearn.model_selection import GridSearchCV
from sklearn.linear_model import LogisticRegression
from sklearn.pipeline import Pipeline

clf = Pipeline([
        ("kpca", KernelPCA(n_components=2)),
        ("log_reg", LogisticRegression())
    ])

param_grid = [{
        "kpca__gamma": np.linspace(0.03, 0.05, 10),
        "kpca__kernel": ["rbf", "sigmoid"]
    }]

grid_search = GridSearchCV(clf, param_grid, cv=3)
grid_search.fit(X, y)

The best kernel and hyperparameters are then available through the best_params_ variable:

>>> print(grid_search.best_params_)
{'kpca__gamma': 0.043333333333333335, 'kpca__kernel': 'rbf'}

Another approach, this time entirely unsupervised, is to select the kernel and hyperparameters that yield the lowest reconstruction error. However, reconstruction is not as easy as with linear PCA. Here’s why. Figure 8-11 shows the original Swiss roll 3D dataset (top left), and the resulting 2D dataset after kPCA is applied using an RBF kernel (top right). Thanks to the kernel trick, this is mathematically equivalent to mapping the training set to an infinite-dimensional feature space (bottom right) using the feature map φ, then projecting the transformed training set down to 2D using linear PCA. Notice that if we could invert the linear PCA step for a given instance in the reduced space, the reconstructed point would lie in feature space, not in the original space (e.g., like the one represented by an x in the diagram). Since the feature space is infinite-dimensional, we cannot compute the reconstructed point, and therefore we cannot compute the true reconstruction error. Fortunately, it is possible to find a point in the original space that would map close to the reconstructed point. This is called the reconstruction pre-image. Once you have this pre-image, you can measure its squared distance to the original instance. You can then select the kernel and hyperparameters that minimize this reconstruction pre-image error.

mlst 0811
Figure 8-11. Kernel PCA and the reconstruction pre-image error

You may be wondering how to perform this reconstruction. One solution is to train a supervised regression model, with the projected instances as the training set and the original instances as the targets. Scikit-Learn will do this automatically if you set fit_inverse_transform=True, as shown in the following code:7

rbf_pca = KernelPCA(n_components = 2, kernel="rbf", gamma=0.0433,
                    fit_inverse_transform=True)
X_reduced = rbf_pca.fit_transform(X)
X_preimage = rbf_pca.inverse_transform(X_reduced)
Note

By default, fit_inverse_transform=False and KernelPCA has no inverse_transform() method. This method only gets created when you set fit_inverse_transform=True.

You can then compute the reconstruction pre-image error:

>>> from sklearn.metrics import mean_squared_error
>>> mean_squared_error(X, X_preimage)
32.786308795766132

Now you can use grid search with cross-validation to find the kernel and hyperparameters that minimize this pre-image reconstruction error.

LLE

Locally Linear Embedding (LLE)8 is another very powerful nonlinear dimensionality reduction (NLDR) technique. It is a Manifold Learning technique that does not rely on projections like the previous algorithms. In a nutshell, LLE works by first measuring how each training instance linearly relates to its closest neighbors (c.n.), and then looking for a low-dimensional representation of the training set where these local relationships are best preserved (more details shortly). This makes it particularly good at unrolling twisted manifolds, especially when there is not too much noise.

For example, the following code uses Scikit-Learn’s LocallyLinearEmbedding class to unroll the Swiss roll. The resulting 2D dataset is shown in Figure 8-12. As you can see, the Swiss roll is completely unrolled and the distances between instances are locally well preserved. However, distances are not preserved on a larger scale: the left part of the unrolled Swiss roll is stretched, while the right part is squeezed. Nevertheless, LLE did a pretty good job at modeling the manifold.

from sklearn.manifold import LocallyLinearEmbedding

lle = LocallyLinearEmbedding(n_components=2, n_neighbors=10)
X_reduced = lle.fit_transform(X)
mlst 0812
Figure 8-12. Unrolled Swiss roll using LLE

Here’s how LLE works: first, for each training instance x(i), the algorithm identifies its k closest neighbors (in the preceding code k = 10), then tries to reconstruct x(i) as a linear function of these neighbors. More specifically, it finds the weights wi,j such that the squared distance between x(i) and j=1 m w i,j x (j) is as small as possible, assuming wi,j = 0 if x(j) is not one of the k closest neighbors of x(i). Thus the first step of LLE is the constrained optimization problem described in Equation 8-4, where W is the weight matrix containing all the weights wi,j. The second constraint simply normalizes the weights for each training instance x(i).

Equation 8-4. LLE step 1: linearly modeling local relationships
W ^ = argmin W i=1 m x (i) - j=1 m w i,j x (j) 2 subject to w i,j = 0 if x (j) is not one of the k c.n. of x (i) j=1 m w i,j = 1 for i = 1 , 2 , , m

After this step, the weight matrix W ^ (containing the weights w ^ i,j ) encodes the local linear relationships between the training instances. Now the second step is to map the training instances into a d-dimensional space (where d < n) while preserving these local relationships as much as possible. If z(i) is the image of x(i) in this d-dimensional space, then we want the squared distance between z(i) and j=1 m w ^ i,j z (j) to be as small as possible. This idea leads to the unconstrained optimization problem described in Equation 8-5. It looks very similar to the first step, but instead of keeping the instances fixed and finding the optimal weights, we are doing the reverse: keeping the weights fixed and finding the optimal position of the instances’ images in the low-dimensional space. Note that Z is the matrix containing all z(i).

Equation 8-5. LLE step 2: reducing dimensionality while preserving relationships
Z ^ = argmin Z i=1 m z (i) - j=1 m w ^ i,j z (j) 2

Scikit-Learn’s LLE implementation has the following computational complexity: O(m log(m)n log(k)) for finding the k nearest neighbors, O(mnk3) for optimizing the weights, and O(dm2) for constructing the low-dimensional representations. Unfortunately, the m2 in the last term makes this algorithm scale poorly to very large datasets.

Other Dimensionality Reduction Techniques

There are many other dimensionality reduction techniques, several of which are available in Scikit-Learn. Here are some of the most popular:

  • Multidimensional Scaling (MDS) reduces dimensionality while trying to preserve the distances between the instances (see Figure 8-13).

  • Isomap creates a graph by connecting each instance to its nearest neighbors, then reduces dimensionality while trying to preserve the geodesic distances9 between the instances.

  • t-Distributed Stochastic Neighbor Embedding (t-SNE) reduces dimensionality while trying to keep similar instances close and dissimilar instances apart. It is mostly used for visualization, in particular to visualize clusters of instances in high-dimensional space (e.g., to visualize the MNIST images in 2D).

  • Linear Discriminant Analysis (LDA) is actually a classification algorithm, but during training it learns the most discriminative axes between the classes, and these axes can then be used to define a hyperplane onto which to project the data. The benefit is that the projection will keep classes as far apart as possible, so LDA is a good technique to reduce dimensionality before running another classification algorithm such as an SVM classifier.

mlst 0813
Figure 8-13. Reducing the Swiss roll to 2D using various techniques

Exercises

  1. What are the main motivations for reducing a dataset’s dimensionality? What are the main drawbacks?

  2. What is the curse of dimensionality?

  3. Once a dataset’s dimensionality has been reduced, is it possible to reverse the operation? If so, how? If not, why?

  4. Can PCA be used to reduce the dimensionality of a highly nonlinear dataset?

  5. Suppose you perform PCA on a 1,000-dimensional dataset, setting the explained variance ratio to 95%. How many dimensions will the resulting dataset have?

  6. In what cases would you use vanilla PCA, Incremental PCA, Randomized PCA, or Kernel PCA?

  7. How can you evaluate the performance of a dimensionality reduction algorithm on your dataset?

  8. Does it make any sense to chain two different dimensionality reduction algorithms?

  9. Load the MNIST dataset (introduced in Chapter 3) and split it into a training set and a test set (take the first 60,000 instances for training, and the remaining 10,000 for testing). Train a Random Forest classifier on the dataset and time how long it takes, then evaluate the resulting model on the test set. Next, use PCA to reduce the dataset’s dimensionality, with an explained variance ratio of 95%. Train a new Random Forest classifier on the reduced dataset and see how long it takes. Was training much faster? Next evaluate the classifier on the test set: how does it compare to the previous classifier?

  10. Use t-SNE to reduce the MNIST dataset down to two dimensions and plot the result using Matplotlib. You can use a scatterplot using 10 different colors to represent each image’s target class. Alternatively, you can write colored digits at the location of each instance, or even plot scaled-down versions of the digit images themselves (if you plot all digits, the visualization will be too cluttered, so you should either draw a random sample or plot an instance only if no other instance has already been plotted at a close distance). You should get a nice visualization with well-separated clusters of digits. Try using other dimensionality reduction algorithms such as PCA, LLE, or MDS and compare the resulting visualizations.

Solutions to these exercises are available in Appendix A.

1 Well, four dimensions if you count time, and a few more if you are a string theorist.

2 Watch a rotating tesseract projected into 3D space at https://homl.info/30. Image by Wikipedia user NerdBoy1392 (Creative Commons BY-SA 3.0). Reproduced from https://en.wikipedia.org/wiki/Tesseract.

3 Fun fact: anyone you know is probably an extremist in at least one dimension (e.g., how much sugar they put in their coffee), if you consider enough dimensions.

4 “On Lines and Planes of Closest Fit to Systems of Points in Space,” K. Pearson (1901).

5 Scikit-Learn uses the algorithm described in “Incremental Learning for Robust Visual Tracking,” D. Ross et al. (2007).

6 “Kernel Principal Component Analysis,” B. Schölkopf, A. Smola, K. Müller (1999).

7 Scikit-Learn uses the algorithm based on Kernel Ridge Regression described in Gokhan H. Bakır, Jason Weston, and Bernhard Scholkopf, “Learning to Find Pre-images” (Tubingen, Germany: Max Planck Institute for Biological Cybernetics, 2004).

8 “Nonlinear Dimensionality Reduction by Locally Linear Embedding,” S. Roweis, L. Saul (2000).

9 The geodesic distance between two nodes in a graph is the number of nodes on the shortest path between these nodes.

Chapter 9. Unsupervised Learning Techniques

Although most of the applications of Machine Learning today are based on supervised learning (and as a result, this is where most of the investments go to), the vast majority of the available data is actually unlabeled: we have the input features X, but we do not have the labels y. Yann LeCun famously said that “if intelligence was a cake, unsupervised learning would be the cake, supervised learning would be the icing on the cake, and reinforcement learning would be the cherry on the cake”. In other words, there is a huge potential in unsupervised learning that we have only barely started to sink our teeth into.

For example, say you want to create a system that will take a few pictures of each item on a manufacturing production line and detect which items are defective. You can fairly easily create a system that will take pictures automatically, and this might give you thousands of pictures every day. You can then build a reasonably large dataset in just a few weeks. But wait, there are no labels! If you want to train a regular binary classifier that will predict whether an item is defective or not, you will need to label every single picture as “defective” or “normal”. This will generally require human experts to sit down and manually go through all the pictures. This is a long, costly and tedious task, so it will usually only be done on a small subset of the available pictures. As a result, the labeled dataset will be quite small, and the classifier’s performance will be disappointing. Moreover, every time the company makes any change to its products, the whole process will need to be started over from scratch. Wouldn’t it be great if the algorithm could just exploit the unlabeled data without needing humans to label every picture? Enter unsupervised learning.

In Chapter 8, we looked at the most common unsupervised learning task: dimensionality reduction. In this chapter, we will look at a few more unsupervised learning tasks and algorithms:

  • Clustering: the goal is to group similar instances together into clusters. This is a great tool for data analysis, customer segmentation, recommender systems, search engines, image segmentation, semi-supervised learning, dimensionality reduction, and more.

  • Anomaly detection: the objective is to learn what “normal” data looks like, and use this to detect abnormal instances, such as defective items on a production line or a new trend in a time series.

  • Density estimation: this is the task of estimating the probability density function (PDF) of the random process that generated the dataset. This is commonly used for anomaly detection: instances located in very low-density regions are likely to be anomalies. It is also useful for data analysis and visualization.

Ready for some cake? We will start with clustering, using K-Means and DBSCAN, and then we will discuss Gaussian mixture models and see how they can be used for density estimation, clustering, and anomaly detection.

Clustering

As you enjoy a hike in the mountains, you stumble upon a plant you have never seen before. You look around and you notice a few more. They are not perfectly identical, yet they are sufficiently similar for you to know that they most likely belong to the same species (or at least the same genus). You may need a botanist to tell you what species that is, but you certainly don’t need an expert to identify groups of similar-looking objects. This is called clustering: it is the task of identifying similar instances and assigning them to clusters, i.e., groups of similar instances.

Just like in classification, each instance gets assigned to a group. However, this is an unsupervised task. Consider Figure 9-1: on the left is the iris dataset (introduced in Chapter 4), where each instance’s species (i.e., its class) is represented with a different marker. It is a labeled dataset, for which classification algorithms such as Logistic Regression, SVMs or Random Forest classifiers are well suited. On the right is the same dataset, but without the labels, so you cannot use a classification algorithm anymore. This is where clustering algorithms step in: many of them can easily detect the top left cluster. It is also quite easy to see with our own eyes, but it is not so obvious that the lower right cluster is actually composed of two distinct sub-clusters. That said, the dataset actually has two additional features (sepal length and width), not represented here, and clustering algorithms can make good use of all features, so in fact they identify the three clusters fairly well (e.g., using a Gaussian mixture model, only 5 instances out of 150 are assigned to the wrong cluster).

mlst 0901
Figure 9-1. Classification (left) versus clustering (right)

Clustering is used in a wide variety of applications, including:

  • For customer segmentation: you can cluster your customers based on their purchases, their activity on your website, and so on. This is useful to understand who your customers are and what they need, so you can adapt your products and marketing campaigns to each segment. For example, this can be useful in recommender systems to suggest content that other users in the same cluster enjoyed.

  • For data analysis: when analyzing a new dataset, it is often useful to first discover clusters of similar instances, as it is often easier to analyze clusters separately.

  • As a dimensionality reduction technique: once a dataset has been clustered, it is usually possible to measure each instance’s affinity with each cluster (affinity is any measure of how well an instance fits into a cluster). Each instance’s feature vector x can then be replaced with the vector of its cluster affinities. If there are k clusters, then this vector is k dimensional. This is typically much lower dimensional than the original feature vector, but it can preserve enough information for further processing.

  • For anomaly detection (also called outlier detection): any instance that has a low affinity to all the clusters is likely to be an anomaly. For example, if you have clustered the users of your website based on their behavior, you can detect users with unusual behavior, such as an unusual number of requests per second, and so on. Anomaly detection is particularly useful in detecting defects in manufacturing, or for fraud detection.

  • For semi-supervised learning: if you only have a few labels, you could perform clustering and propagate the labels to all the instances in the same cluster. This can greatly increase the amount of labels available for a subsequent supervised learning algorithm, and thus improve its performance.

  • For search engines: for example, some search engines let you search for images that are similar to a reference image. To build such a system, you would first apply a clustering algorithm to all the images in your database: similar images would end up in the same cluster. Then when a user provides a reference image, all you need to do is to find this image’s cluster using the trained clustering model, and you can then simply return all the images from this cluster.

  • To segment an image: by clustering pixels according to their color, then replacing each pixel’s color with the mean color of its cluster, it is possible to reduce the number of different colors in the image considerably. This technique is used in many object detection and tracking systems, as it makes it easier to detect the contour of each object.

There is no universal definition of what a cluster is: it really depends on the context, and different algorithms will capture different kinds of clusters. For example, some algorithms look for instances centered around a particular point, called a centroid. Others look for continuous regions of densely packed instances: these clusters can take on any shape. Some algorithms are hierarchical, looking for clusters of clusters. And the list goes on.

In this section, we will look at two popular clustering algorithms: K-Means and DBSCAN, and we will show some of their applications, such as non-linear dimensionality reduction, semi-supervised learning and anomaly detection.

K-Means

Consider the unlabeled dataset represented in Figure 9-2: you can clearly see 5 blobs of instances. The K-Means algorithm is a simple algorithm capable of clustering this kind of dataset very quickly and efficiently, often in just a few iterations. It was proposed by Stuart Lloyd at the Bell Labs in 1957 as a technique for pulse-code modulation, but it was only published outside of the company in 1982, in a paper titled “Least square quantization in PCM”.1 By then, in 1965, Edward W. Forgy had published virtually the same algorithm, so K-Means is sometimes referred to as Lloyd-Forgy.

mlst 0902
Figure 9-2. An unlabeled dataset composed of five blobs of instances

Let’s train a K-Means clusterer on this dataset. It will try to find each blob’s center and assign each instance to the closest blob:

from sklearn.cluster import KMeans
k = 5
kmeans = KMeans(n_clusters=k)
y_pred = kmeans.fit_predict(X)

Note that you have to specify the number of clusters k that the algorithm must find. In this example, it is pretty obvious from looking at the data that k should be set to 5, but in general it is not that easy. We will discuss this shortly.

Each instance was assigned to one of the 5 clusters. In the context of clustering, an instance’s label is the index of the cluster that this instance gets assigned to by the algorithm: this is not to be confused with the class labels in classification (remember that clustering is an unsupervised learning task). The KMeans instance preserves a copy of the labels of the instances it was trained on, available via the labels_ instance variable:

>>> y_pred
array([4, 0, 1, ..., 2, 1, 0], dtype=int32)
>>> y_pred is kmeans.labels_
True

We can also take a look at the 5 centroids that the algorithm found:

>>> kmeans.cluster_centers_
array([[-2.80389616,  1.80117999],
       [ 0.20876306,  2.25551336],
       [-2.79290307,  2.79641063],
       [-1.46679593,  2.28585348],
       [-2.80037642,  1.30082566]])

Of course, you can easily assign new instances to the cluster whose centroid is closest:

>>> X_new = np.array([[0, 2], [3, 2], [-3, 3], [-3, 2.5]])
>>> kmeans.predict(X_new)
array([1, 1, 2, 2], dtype=int32)

If you plot the cluster’s decision boundaries, you get a Voronoi tessellation (see Figure 9-3, where each centroid is represented with an X):

mlst 0903
Figure 9-3. K-Means decision boundaries (Voronoi tessellation)

The vast majority of the instances were clearly assigned to the appropriate cluster, but a few instances were probably mislabeled (especially near the boundary between the top left cluster and the central cluster). Indeed, the K-Means algorithm does not behave very well when the blobs have very different diameters since all it cares about when assigning an instance to a cluster is the distance to the centroid.

Instead of assigning each instance to a single cluster, which is called hard clustering, it can be useful to just give each instance a score per cluster: this is called soft clustering. For example, the score can be the distance between the instance and the centroid, or conversely it can be a similarity score (or affinity) such as the Gaussian Radial Basis Function (introduced in Chapter 5). In the KMeans class, the transform() method measures the distance from each instance to every centroid:

>>> kmeans.transform(X_new)
array([[2.81093633, 0.32995317, 2.9042344 , 1.49439034, 2.88633901],
       [5.80730058, 2.80290755, 5.84739223, 4.4759332 , 5.84236351],
       [1.21475352, 3.29399768, 0.29040966, 1.69136631, 1.71086031],
       [0.72581411, 3.21806371, 0.36159148, 1.54808703, 1.21567622]])

In this example, the first instance in X_new is located at a distance of 2.81 from the first centroid, 0.33 from the second centroid, 2.90 from the third centroid, 1.49 from the fourth centroid and 2.87 from the fifth centroid. If you have a high-dimensional dataset and you transform it this way, you end up with a k-dimensional dataset: this can be a very efficient non-linear dimensionality reduction technique.

The K-Means Algorithm

So how does the algorithm work? Well it is really quite simple. Suppose you were given the centroids: you could easily label all the instances in the dataset by assigning each of them to the cluster whose centroid is closest. Conversely, if you were given all the instance labels, you could easily locate all the centroids by computing the mean of the instances for each cluster. But you are given neither the labels nor the centroids, so how can you proceed? Well, just start by placing the centroids randomly (e.g., by picking k instances at random and using their locations as centroids). Then label the instances, update the centroids, label the instances, update the centroids, and so on until the centroids stop moving. The algorithm is guaranteed to converge in a finite number of steps (usually quite small), it will not oscillate foreverfootenote:[This can be proven by pointing out that the mean squared distance between the instances and their closest centroid can only go down at each step.]. You can see the algorithm in action in Figure 9-4: the centroids are initialized randomly (top left), then the instances are labeled (top right), then the centroids are updated (center left), the instances are relabeled (center right), and so on. As you can see, in just 3 iterations the algorithm has reached a clustering that seems close to optimal.

mlst 0904
Figure 9-4. The K-Means algorithm
Note

The computational complexity of the algorithm is generally linear with regards to the number of instances m, the number of clusters k and the number of dimensions n. However, this is only true when the data has a clustering structure. If it does not, then in the worst case scenario the complexity can increase exponentially with the number of instances. In practice, however, this rarely happens, and K-Means is generally one of the fastest clustering algorithms.

Unfortunately, although the algorithm is guaranteed to converge, it may not converge to the right solution (i.e., it may converge to a local optimum): this depends on the centroid initialization. For example, Figure 9-5 shows two sub-optimal solutions that the algorithm can converge to if you are not lucky with the random initialization step:

mlst 0905
Figure 9-5. Sub-optimal solutions due to unlucky centroid initializations

Let’s look at a few ways you can mitigate this risk by improving the centroid initialization.

Centroid Initialization Methods

If you happen to know approximately where the centroids should be (e.g., if you ran another clustering algorithm earlier), then you can set the init hyperparameter to a NumPy array containing the list of centroids, and set n_init to 1:

good_init = np.array([[-3, 3], [-3, 2], [-3, 1], [-1, 2], [0, 2]])
kmeans = KMeans(n_clusters=5, init=good_init, n_init=1)

Another solution is to run the algorithm multiple times with different random initializations and keep the best solution. This is controlled by the n_init hyperparameter: by default, it is equal to 10, which means that the whole algorithm described earlier actually runs 10 times when you call fit(), and Scikit-Learn keeps the best solution. But how exactly does it know which solution is the best? Well of course it uses a performance metric! It is called the model’s inertia: this is the mean squared distance between each instance and its closest centroid. It is roughly equal to 223.3 for the model on the left of Figure 9-5, 237.5 for the model on the right of Figure 9-5, and 211.6 for the model in Figure 9-3. The KMeans class runs the algorithm n_init times and keeps the model with the lowest inertia: in this example, the model in Figure 9-3 will be selected (unless we are very unlucky with n_init consecutive random initializations). If you are curious, a model’s inertia is accessible via the inertia_ instance variable:

>>> kmeans.inertia_
211.59853725816856

The score() method returns the negative inertia. Why negative? Well, it is because a predictor’s score() method must always respect the "great is better" rule.

>>> kmeans.score(X)
-211.59853725816856

An important improvement to the K-Means algorithm, called K-Means+\+, was proposed in a 2006 paper by David Arthur and Sergei Vassilvitskii:2 they introduced a smarter initialization step that tends to select centroids that are distant from one another, and this makes the K-Means algorithm much less likely to converge to a sub-optimal solution. They showed that the additional computation required for the smarter initialization step is well worth it since it makes it possible to drastically reduce the number of times the algorithm needs to be run to find the optimal solution. Here is the K-Means++ initialization algorithm:

  • Take one centroid c(1), chosen uniformly at random from the dataset.

  • Take a new centroid c(i), choosing an instance x(i) with probability: D (𝐱 (i) ) 2 j=1 m D(𝐱 (j) ) 2 where D(x(i)) is the distance between the instance x(i) and the closest centroid that was already chosen. This probability distribution ensures that instances further away from already chosen centroids are much more likely be selected as centroids.

  • Repeat the previous step until all k centroids have been chosen.

The KMeans class actually uses this initialization method by default. If you want to force it to use the original method (i.e., picking k instances randomly to define the initial centroids), then you can set the init hyperparameter to "random". You will rarely need to do this.

Accelerated K-Means and Mini-batch K-Means

Another important improvement to the K-Means algorithm was proposed in a 2003 paper by Charles Elkan.3 It considerably accelerates the algorithm by avoiding many unnecessary distance calculations: this is achieved by exploiting the triangle inequality (i.e., the straight line is always the shortest4) and by keeping track of lower and upper bounds for distances between instances and centroids. This is the algorithm used by default by the KMeans class (but you can force it to use the original algorithm by setting the algorithm hyperparameter to "full", although you probably will never need to).

Yet another important variant of the K-Means algorithm was proposed in a 2010 paper by David Sculley.5 Instead of using the full dataset at each iteration, the algorithm is capable of using mini-batches, moving the centroids just slightly at each iteration. This speeds up the algorithm typically by a factor of 3 or 4 and makes it possible to cluster huge datasets that do not fit in memory. Scikit-Learn implements this algorithm in the MiniBatchKMeans class. You can just use this class like the KMeans class:

from sklearn.cluster import MiniBatchKMeans

minibatch_kmeans = MiniBatchKMeans(n_clusters=5)
minibatch_kmeans.fit(X)

If the dataset does not fit in memory, the simplest option is to use the memmap class, as we did for incremental PCA in Chapter 8. Alternatively, you can pass one mini-batch at a time to the partial_fit() method, but this will require much more work, since you will need to perform multiple initializations and select the best one yourself (see the notebook for an example).

Although the Mini-batch K-Means algorithm is much faster than the regular K-Means algorithm, its inertia is generally slightly worse, especially as the number of clusters increases. You can see this in Figure 9-6: the plot on the left compares the inertias of Mini-batch K-Means and regular K-Means models trained on the previous dataset using various numbers of clusters k. The difference between the two curves remains fairly constant, but this difference becomes more and more significant as k increases, since the inertia becomes smaller and smaller. However, in the plot on the right, you can see that Mini-batch K-Means is much faster than regular K-Means, and this difference increases with k.

mlst 0906
Figure 9-6. Mini-batch K-Means vs K-Means: worse inertia as k increases (left) but much faster (right)

Finding the Optimal Number of Clusters

So far, we have set the number of clusters k to 5 because it was obvious by looking at the data that this is the correct number of clusters. But in general, it will not be so easy to know how to set k, and the result might be quite bad if you set it to the wrong value. For example, as you can see in Figure 9-7, setting k to 3 or 8 results in fairly bad models:

mlst 0907
Figure 9-7. Bad choices for the number of clusters

You might be thinking that we could just pick the model with the lowest inertia, right? Unfortunately, it is not that simple. The inertia for k=3 is 653.2, which is much higher than for k=5 (which was 211.6), but with k=8, the inertia is just 119.1. The inertia is not a good performance metric when trying to choose k since it keeps getting lower as we increase k. Indeed, the more clusters there are, the closer each instance will be to its closest centroid, and therefore the lower the inertia will be. Let’s plot the inertia as a function of k (see Figure 9-8):

mlst 0908
Figure 9-8. Selecting the number of clusters k using the “elbow rule”

As you can see, the inertia drops very quickly as we increase k up to 4, but then it decreases much more slowly as we keep increasing k. This curve has roughly the shape of an arm, and there is an “elbow” at k=4 so if we did not know better, it would be a good choice: any lower value would be dramatic, while any higher value would not help much, and we might just be splitting perfectly good clusters in half for no good reason.

This technique for choosing the best value for the number of clusters is rather coarse. A more precise approach (but also more computationally expensive) is to use the silhouette score, which is the mean silhouette coefficient over all the instances. An instance’s silhouette coefficient is equal to (ba) / max(a, b) where a is the mean distance to the other instances in the same cluster (it is the mean intra-cluster distance), and b is the mean nearest-cluster distance, that is the mean distance to the instances of the next closest cluster (defined as the one that minimizes b, excluding the instance’s own cluster). The silhouette coefficient can vary between -1 and +1: a coefficient close to +1 means that the instance is well inside its own cluster and far from other clusters, while a coefficient close to 0 means that it is close to a cluster boundary, and finally a coefficient close to -1 means that the instance may have been assigned to the wrong cluster. To compute the silhouette score, you can use Scikit-Learn’s silhouette_score() function, giving it all the instances in the dataset, and the labels they were assigned:

>>> from sklearn.metrics import silhouette_score
>>> silhouette_score(X, kmeans.labels_)
0.655517642572828

Let’s compare the silhouette scores for different numbers of clusters (see Figure 9-9):

mlst 0909
Figure 9-9. Selecting the number of clusters k using the silhouette score

As you can see, this visualization is much richer than the previous one: in particular, although it confirms that k=4 is a very good choice, it also underlines the fact that k=5 is quite good as well, and much better than k=6 or 7. This was not visible when comparing inertias.

An even more informative visualization is obtained when you plot every instance’s silhouette coefficient, sorted by the cluster they are assigned to and by the value of the coefficient. This is called a silhouette diagram (see Figure 9-10):

mlst 0910
Figure 9-10. Silouhette analysis: comparing the silhouette diagrams for various values of k

The vertical dashed lines represent the silhouette score for each number of clusters. When most of the instances in a cluster have a lower coefficient than this score (i.e., if many of the instances stop short of the dashed line, ending to the left of it), then the cluster is rather bad since this means its instances are much too close to other clusters. We can see that when k=3 and when k=6, we get bad clusters. But when k=4 or k=5, the clusters look pretty good – most instances extend beyond the dashed line, to the right and closer to 1.0. When k=4, the cluster at index 1 (the third from the top), is rather big, while when k=5, all clusters have similar sizes, so even though the overall silhouette score from k=4 is slightly greater than for k=5, it seems like a good idea to use k=5 to get clusters of similar sizes.

Limits of K-Means

Despite its many merits, most notably being fast and scalable, K-Means is not perfect. As we saw, it is necessary to run the algorithm several times to avoid sub-optimal solutions, plus you need to specify the number of clusters, which can be quite a hassle. Moreover, K-Means does not behave very well when the clusters have varying sizes, different densities, or non-spherical shapes. For example, Figure 9-11 shows how K-Means clusters a dataset containing three ellipsoidal clusters of different dimensions, densities and orientations:

mlst 0911
Figure 9-11. K-Means fails to cluster these ellipsoidal blobs properly

As you can see, neither of these solutions are any good. The solution on the left is better, but it still chops off 25% of the middle cluster and assigns it to the cluster on the right. The solution on the right is just terrible, even though its inertia is lower. So depending on the data, different clustering algorithms may perform better. For example, on these types of elliptical clusters, Gaussian mixture models work great.

Tip

It is important to scale the input features before you run K-Means, or else the clusters may be very stretched, and K-Means will perform poorly. Scaling the features does not guarantee that all the clusters will be nice and spherical, but it generally improves things.

Now let’s look at a few ways we can benefit from clustering. We will use K-Means, but feel free to experiment with other clustering algorithms.

Using clustering for image segmentation

Image segmentation is the task of partitioning an image into multiple segments. In semantic segmentation, all pixels that are part of the same object type get assigned to the same segment. For example, in a self-driving car’s vision system, all pixels that are part of a pedestrian’s image might be assigned to the “pedestrian” segment (there would just be one segment containing all the pedestrians). In instance segmentation, all pixels that are part of the same individual object are assigned to the same segment. In this case there would be a different segment for each pedestrian. The state of the art in semantic or instance segmentation today is achieved using complex architectures based on convolutional neural networks (see Chapter 14). Here, we are going to do something much simpler: color segmentation. We will simply assign pixels to the same segment if they have a similar color. In some applications, this may be sufficient, for example if you want to analyze satellite images to measure how much total forest area there is in a region, color segmentation may be just fine.

First, let’s load the image (see the upper left image in Figure 9-12) using Matplotlib’s imread() function:

>>> from matplotlib.image import imread  # you could also use `imageio.imread()`
>>> image = imread(os.path.join("images","clustering","ladybug.png"))
>>> image.shape
(533, 800, 3)

The image is represented as a 3D array: the first dimension’s size is the height, the second is the width, and the third is the number of color channels, in this case red, green and blue (RGB). In other words, for each pixel there is a 3D vector containing the intensities of red, green and blue, each between 0.0 and 1.0 (or between 0 and 255 if you use imageio.imread()). Some images may have less channels, such as grayscale images (one channel), or more channels, such as images with an additional alpha channel for transparency, or satellite images which often contain channels for many light frequencies (e.g., infrared). The following code reshapes the array to get a long list of RGB colors, then it clusters these colors using K-Means. For example, it may identify a color cluster for all shades of green. Next, for each color (e.g., dark green), it looks for the mean color of the pixel’s color cluster. For example, all shades of green may be replaced with the same light green color (assuming the mean color of the green cluster is light green). Finally it reshapes this long list of colors to get the same shape as the original image. And we’re done!

X = image.reshape(-1, 3)
kmeans = KMeans(n_clusters=8).fit(X)
segmented_img = kmeans.cluster_centers_[kmeans.labels_]
segmented_img = segmented_img.reshape(image.shape)

This outputs the image shown in the upper right of Figure 9-12. You can experiment with various numbers of clusters, as shown in the figure. When you use less than 8 clusters, notice that the ladybug’s flashy red color fails to get a cluster of its own: it gets merged with colors from the environment. This is due to the fact that the ladybug is quite small, much smaller than the rest of the image, so even though its color is flashy, K-Means fails to dedicate a cluster to it: as mentioned earlier, K-Means prefers clusters of similar sizes.

mlst 0912
Figure 9-12. Image segmentation using K-Means with various numbers of color clusters

That was not too hard, was it? Now let’s look at another application of clustering: preprocessing.

Using Clustering for Preprocessing

Clustering can be an efficient approach to dimensionality reduction, in particular as a preprocessing step before a supervised learning algorithm. For example, let’s tackle the digits dataset which is a simple MNIST-like dataset containing 1,797 grayscale 8×8 images representing digits 0 to 9. First, let’s load the dataset:

from sklearn.datasets import load_digits

X_digits, y_digits = load_digits(return_X_y=True)

Now, let’s split it into a training set and a test set:

from sklearn.model_selection import train_test_split

X_train, X_test, y_train, y_test = train_test_split(X_digits, y_digits)

Next, let’s fit a Logistic Regression model:

from sklearn.linear_model import LogisticRegression

log_reg = LogisticRegression(random_state=42)
log_reg.fit(X_train, y_train)

Let’s evaluate its accuracy on the test set:

>>> log_reg.score(X_test, y_test)
0.9666666666666667

Okay, that’s our baseline: 96.7% accuracy. Let’s see if we can do better by using K-Means as a preprocessing step. We will create a pipeline that will first cluster the training set into 50 clusters and replace the images with their distances to these 50 clusters, then apply a logistic regression model.

Warning

Although it is tempting to define the number of clusters to 10, since there are 10 different digits, it is unlikely to perform well, because there are several different ways to write each digit.

from sklearn.pipeline import Pipeline

pipeline = Pipeline([
    ("kmeans", KMeans(n_clusters=50)),
    ("log_reg", LogisticRegression()),
])
pipeline.fit(X_train, y_train)

Now let’s evaluate this classification pipeline:

>>> pipeline.score(X_test, y_test)
0.9822222222222222

How about that? We almost divided the error rate by a factor of 2!

But we chose the number of clusters k completely arbitrarily, we can surely do better. Since K-Means is just a preprocessing step in a classification pipeline, finding a good value for k is much simpler than earlier: there’s no need to perform silhouette analysis or minimize the inertia, the best value of k is simply the one that results in the best classification performance during cross-validation. Let’s use GridSearchCV to find the optimal number of clusters:

from sklearn.model_selection import GridSearchCV

param_grid = dict(kmeans__n_clusters=range(2, 100))
grid_clf = GridSearchCV(pipeline, param_grid, cv=3, verbose=2)
grid_clf.fit(X_train, y_train)

Let’s look at best value for k, and the performance of the resulting pipeline:

>>> grid_clf.best_params_
{'kmeans__n_clusters': 90}
>>> grid_clf.score(X_test, y_test)
0.9844444444444445

With k=90 clusters, we get a small accuracy boost, reaching 98.4% accuracy on the test set. Cool!

Using Clustering for Semi-Supervised Learning

Another use case for clustering is in semi-supervised learning, when we have plenty of unlabeled instances and very few labeled instances. Let’s train a logistic regression model on a sample of 50 labeled instances from the digits dataset:

n_labeled = 50
log_reg = LogisticRegression()
log_reg.fit(X_train[:n_labeled], y_train[:n_labeled])

What is the performance of this model on the test set?

>>> log_reg.score(X_test, y_test)
0.8266666666666667

The accuracy is just 82.7%: it should come as no surprise that this is much lower than earlier, when we trained the model on the full training set. Let’s see how we can do better. First, let’s cluster the training set into 50 clusters, then for each cluster let’s find the image closest to the centroid. We will call these images the representative images:

k = 50
kmeans = KMeans(n_clusters=k)
X_digits_dist = kmeans.fit_transform(X_train)
representative_digit_idx = np.argmin(X_digits_dist, axis=0)
X_representative_digits = X_train[representative_digit_idx]

Figure 9-13 shows these 50 representative images:

mlst 0913
Figure 9-13. Fifty representative digit images (one per cluster)

Now let’s look at each image and manually label it:

y_representative_digits = np.array([4, 8, 0, 6, 8, 3, ..., 7, 6, 2, 3, 1, 1])

Now we have a dataset with just 50 labeled instances, but instead of being completely random instances, each of them is a representative image of its cluster. Let’s see if the performance is any better:

>>> log_reg = LogisticRegression()
>>> log_reg.fit(X_representative_digits, y_representative_digits)
>>> log_reg.score(X_test, y_test)
0.9244444444444444

Wow! We jumped from 82.7% accuracy to 92.4%, although we are still only training the model on 50 instances. Since it is often costly and painful to label instances, especially when it has to be done manually by experts, it is a good idea to label representative instances rather than just random instances.

But perhaps we can go one step further: what if we propagated the labels to all the other instances in the same cluster? This is called label propagation:

y_train_propagated = np.empty(len(X_train), dtype=np.int32)
for i in range(k):
    y_train_propagated[kmeans.labels_==i] = y_representative_digits[i]

Now let’s train the model again and look at its performance:

>>> log_reg = LogisticRegression()
>>> log_reg.fit(X_train, y_train_propagated)
>>> log_reg.score(X_test, y_test)
0.9288888888888889

We got a tiny little accuracy boost. Better than nothing, but not astounding. The problem is that we propagated each representative instance’s label to all the instances in the same cluster, including the instances located close to the cluster boundaries, which are more likely to be mislabeled. Let’s see what happens if we only propagate the labels to the 20% of the instances that are closest to the centroids:

percentile_closest = 20

X_cluster_dist = X_digits_dist[np.arange(len(X_train)), kmeans.labels_]
for i in range(k):
    in_cluster = (kmeans.labels_ == i)
    cluster_dist = X_cluster_dist[in_cluster]
    cutoff_distance = np.percentile(cluster_dist, percentile_closest)
    above_cutoff = (X_cluster_dist > cutoff_distance)
    X_cluster_dist[in_cluster & above_cutoff] = -1

partially_propagated = (X_cluster_dist != -1)
X_train_partially_propagated = X_train[partially_propagated]
y_train_partially_propagated = y_train_propagated[partially_propagated]

Now let’s train the model again on this partially propagated dataset:

>>> log_reg = LogisticRegression()
>>> log_reg.fit(X_train_partially_propagated, y_train_partially_propagated)
>>> log_reg.score(X_test, y_test)
0.9422222222222222

Nice! With just 50 labeled instances (only 5 examples per class on average!), we got 94.2% performance, which is pretty close to the performance of logistic regression on the fully labeled digits dataset (which was 96.7%). This is because the propagated labels are actually pretty good, their accuracy is very close to 99%:

>>> np.mean(y_train_partially_propagated == y_train[partially_propagated])
0.9896907216494846

Before we move on to Gaussian mixture models, let’s take a look at DBSCAN, another popular clustering algorithm that illustrates a very different approach based on local density estimation. This approach allows the algorithm to identify clusters of arbitrary shapes.

DBSCAN

This algorithm defines clusters as continuous regions of high density. It is actually quite simple:

  • For each instance, the algorithm counts how many instances are located within a small distance ε (epsilon) from it. This region is called the instance’s ε-neighborhood.

  • If an instance has at least min_samples instances in its ε-neighborhood (including itself), then it is considered a core instance. In other words, core instances are those that are located in dense regions.

  • All instances in the neighborhood of a core instance belong to the same cluster. This may include other core instances, therefore a long sequence of neighboring core instances forms a single cluster.

  • Any instance that is not a core instance and does not have one in its neighborhood is considered an anomaly.

This algorithm works well if all the clusters are dense enough, and they are well separated by low-density regions. The DBSCAN class in Scikit-Learn is as simple to use as you might expect. Let’s test it on the moons dataset, introduced in Chapter 5:

from sklearn.cluster import DBSCAN
from sklearn.datasets import make_moons

X, y = make_moons(n_samples=1000, noise=0.05)
dbscan = DBSCAN(eps=0.05, min_samples=5)
dbscan.fit(X)

The labels of all the instances are now available in the labels_ instance variable:

>>> dbscan.labels_
array([ 0,  2, -1, -1,  1,  0,  0,  0, ...,  3,  2,  3,  3,  4,  2,  6,  3])

Notice that some instances have a cluster index equal to -1: this means that they are considered as anomalies by the algorithm. The indices of the core instances are available in the core_sample_indices_ instance variable, and the core instances themselves are available in the components_ instance variable:

>>> len(dbscan.core_sample_indices_)
808
>>> dbscan.core_sample_indices_
array([ 0,  4,  5,  6,  7,  8, 10, 11, ..., 992, 993, 995, 997, 998, 999])
>>> dbscan.components_
array([[-0.02137124,  0.40618608],
       [-0.84192557,  0.53058695],
                  ...
       [-0.94355873,  0.3278936 ],
       [ 0.79419406,  0.60777171]])

This clustering is represented in the left plot of Figure 9-14. As you can see, it identified quite a lot of anomalies, plus 7 different clusters. How disappointing! Fortunately, if we widen each instance’s neighborhood by increasing eps to 0.2, we get the clustering on the right, which looks perfect. Let’s continue with this model.

mlst 0914
Figure 9-14. DBSCAN clustering using two different neighborhood radiuses

Somewhat surprisingly, the DBSCAN class does not have a predict() method, although it has a fit_predict() method. In other words, it cannot predict which cluster a new instance belongs to. The rationale for this decision is that several classification algorithms could make sense here, and it is easy enough to train one, for example a KNeighborsClassifier:

from sklearn.neighbors import KNeighborsClassifier

knn = KNeighborsClassifier(n_neighbors=50)
knn.fit(dbscan.components_, dbscan.labels_[dbscan.core_sample_indices_])

Now, given a few new instances, we can predict which cluster they most likely belong to, and even estimate a probability for each cluster. Note that we only trained them on the core instances, but we could also have chosen to train them on all the instances, or all but the anomalies: this choice depends on the final task.

>>> X_new = np.array([[-0.5, 0], [0, 0.5], [1, -0.1], [2, 1]])
>>> knn.predict(X_new)
array([1, 0, 1, 0])
>>> knn.predict_proba(X_new)
array([[0.18, 0.82],
       [1.  , 0.  ],
       [0.12, 0.88],
       [1.  , 0.  ]])

The decision boundary is represented on Figure 9-15 (the crosses represent the 4 instances in X_new). Notice that since there is no anomaly in the KNN’s training set, the classifier always chooses a cluster, even when that cluster is far away. However, it is fairly straightforward to introduce a maximum distance, in which case the two instances that are far away from both clusters are classified as anomalies. To do this, we can use the kneighbors() method of the KNeighborsClassifier: given a set of instances, it returns the distances and the indices of the k nearest neighbors in the training set (two matrices, each with k columns):

>>> y_dist, y_pred_idx = knn.kneighbors(X_new, n_neighbors=1)
>>> y_pred = dbscan.labels_[dbscan.core_sample_indices_][y_pred_idx]
>>> y_pred[y_dist > 0.2] = -1
>>> y_pred.ravel()
array([-1,  0,  1, -1])
mlst 0915
Figure 9-15. cluster_classification_diagram

In short, DBSCAN is a very simple yet powerful algorithm, capable of identifying any number of clusters, of any shape, it is robust to outliers, and it has just two hyperparameters (eps and min_samples). However, if the density varies significantly across the clusters, it can be impossible for it to capture all the clusters properly. Moreover, its computational complexity is roughly O(m log m), making it pretty close to linear with regards to the number of instances. However, Scikit-Learn’s implementation can require up to O(m2) memory if eps is large.

Other Clustering Algorithms

Scikit-Learn implements several more clustering algorithms that you should take a look at. We cannot cover them all in detail here, but here is a brief overview:

  • Agglomerative clustering: a hierarchy of clusters is built from the bottom up. Think of many tiny bubbles floating on water and gradually attaching to each other until there’s just one big group of bubbles. Similarly, at each iteration agglomerative clustering connects the nearest pair of clusters (starting with individual instances). If you draw a tree with a branch for every pair of clusters that merged, you get a binary tree of clusters, where the leaves are the individual instances. This approach scales very well to large numbers of instances or clusters, it can capture clusters of various shapes, it produces a flexible and informative cluster tree instead of forcing you to choose a particular cluster scale, and it can be used with any pairwise distance. It can scale nicely to large numbers of instances if you provide a connectivity matrix. This is a sparse m by m matrix that indicates which pairs of instances are neighbors (e.g., returned by sklearn.neighbors.kneighbors_graph()). Without a connectivity matrix, the algorithm does not scale well to large datasets.

  • Birch: this algorithm was designed specifically for very large datasets, and it can be faster than batch K-Means, with similar results, as long as the number of features is not too large (<20). It builds a tree structure during training containing just enough information to quickly assign each new instance to a cluster, without having to store all the instances in the tree: this allows it to use limited memory, while handle huge datasets.

  • Mean-shift: this algorithm starts by placing a circle centered on each instance, then for each circle it computes the mean of all the instances located within it, and it shifts the circle so that it is centered on the mean. Next, it iterates this mean-shift step until all the circles stop moving (i.e., until each of them is centered on the mean of the instances it contains). This algorithm shifts the circles in the direction of higher density, until each of them has found a local density maximum. Finally, all the instances whose circles have settled in the same place (or close enough) are assigned to the same cluster. This has some of the same features as DBSCAN, in particular it can find any number of clusters of any shape, it has just one hyperparameter (the radius of the circles, called the bandwidth) and it relies on local density estimation. However, it tends to chop clusters into pieces when they have internal density variations. Unfortunately, its computational complexity is O(m2), so it is not suited for large datasets.

  • Affinity propagation: this algorithm uses a voting system, where instances vote for similar instances to be their representatives, and once the algorithm converges, each representative and its voters form a cluster. This algorithm can detect any number of clusters of different sizes. Unfortunately, this algorithm has a computational complexity of O(m2), so it is not suited for large datasets.

  • Spectral clustering: this algorithm takes a similarity matrix between the instances and creates a low-dimensional embedding from it (i.e., it reduces its dimensionality), then it uses another clustering algorithm in this low-dimensional space (Scikit-Learn’s implementation uses K-Means). Spectral clustering can capture complex cluster structures, and it can also be used to cut graphs (e.g., to identify clusters of friends on a social network), however it does not scale well to large number of instances, and it does not behave well when the clusters have very different sizes.

Now let’s dive into Gaussian mixture models, which can be used for density estimation, clustering and anomaly detection.

Gaussian Mixtures

A Gaussian mixture model (GMM) is a probabilistic model that assumes that the instances were generated from a mixture of several Gaussian distributions whose parameters are unknown. All the instances generated from a single Gaussian distribution form a cluster that typically looks like an ellipsoid. Each cluster can have a different ellipsoidal shape, size, density and orientation, just like in Figure 9-11. When you observe an instance, you know it was generated from one of the Gaussian distributions, but you are not told which one, and you do not know what the parameters of these distributions are.

There are several GMM variants: in the simplest variant, implemented in the GaussianMixture class, you must know in advance the number k of Gaussian distributions. The dataset X is assumed to have been generated through the following probabilistic process:

  • For each instance, a cluster is picked randomly among k clusters. The probability of choosing the jth cluster is defined by the cluster’s weight ϕ(j).6 The index of the cluster chosen for the ith instance is noted z(i).

  • If z(i)=j, meaning the ith instance has been assigned to the jth cluster, the location x(i) of this instance is sampled randomly from the Gaussian distribution with mean μ(j) and covariance matrix Σ(j). This is noted 𝐱 (i) 𝒩 ( μ (j) , Σ (j) ) .

This generative process can be represented as a graphical model (see Figure 9-16). This is a graph which represents the structure of the conditional dependencies between random variables.

mlst 0916
Figure 9-16. Gaussian mixture model

Here is how to interpret it:7

  • The circles represent random variables.

  • The squares represent fixed values (i.e., parameters of the model).

  • The large rectangles are called plates: they indicate that their content is repeated several times.

  • The number indicated at the bottom right hand side of each plate indicates how many times its content is repeated, so there are m random variables z(i) (from z(1) to z(m)) and m random variables x(i), and k means μ(j) and k covariance matrices Σ(j), but just one weight vector ϕ (containing all the weights ϕ(1) to ϕ(k)).

  • Each variable z(i) is drawn from the categorical distribution with weights ϕ. Each variable x(i) is drawn from the normal distribution with the mean and covariance matrix defined by its cluster z(i).

  • The solid arrows represent conditional dependencies. For example, the probability distribution for each random variable z(i) depends on the weight vector ϕ. Note that when an arrow crosses a plate boundary, it means that it applies to all the repetitions of that plate, so for example the weight vector ϕ conditions the probability distributions of all the random variables x(1) to x(m).

  • The squiggly arrow from z(i) to x(i) represents a switch: depending on the value of z(i), the instance x(i) will be sampled from a different Gaussian distribution. For example, if z(i)=j, then 𝐱 (i) 𝒩 ( μ (j) , Σ (j) ) .

  • Shaded nodes indicate that the value is known, so in this case only the random variables x(i) have known values: they are called observed variables. The unknown random variables z(i) are called latent variables.

So what can you do with such a model? Well, given the dataset X, you typically want to start by estimating the weights ϕ and all the distribution parameters μ(1) to μ(k) and Σ(1) to Σ(k). Scikit-Learn’s GaussianMixture class makes this trivial:

from sklearn.mixture import GaussianMixture

gm = GaussianMixture(n_components=3, n_init=10)
gm.fit(X)

Let’s look at the parameters that the algorithm estimated:

>>> gm.weights_
array([0.20965228, 0.4000662 , 0.39028152])
>>> gm.means_
array([[ 3.39909717,  1.05933727],
       [-1.40763984,  1.42710194],
       [ 0.05135313,  0.07524095]])
>>> gm.covariances_
array([[[ 1.14807234, -0.03270354],
        [-0.03270354,  0.95496237]],

       [[ 0.63478101,  0.72969804],
        [ 0.72969804,  1.1609872 ]],

       [[ 0.68809572,  0.79608475],
        [ 0.79608475,  1.21234145]]])

Great, it worked fine! Indeed, the weights that were used to generate the data were 0.2, 0.4 and 0.4, and similarly, the means and covariance matrices were very close to those found by the algorithm. But how? This class relies on the Expectation-Maximization (EM) algorithm, which has many similarities with the K-Means algorithm: it also initializes the cluster parameters randomly, then it repeats two steps until convergence, first assigning instances to clusters (this is called the expectation step) then updating the clusters (this is called the maximization step). Sounds familiar? Indeed, in the context of clustering you can think of EM as a generalization of K-Means which not only finds the cluster centers (μ(1) to μ(k)), but also their size, shape and orientation (Σ(1) to Σ(k)), as well as their relative weights (ϕ(1) to ϕ(k)). Unlike K-Means, EM uses soft cluster assignments rather than hard assignments: for each instance during the expectation step, the algorithm estimates the probability that it belongs to each cluster (based on the current cluster parameters). Then, during the maximization step, each cluster is updated using all the instances in the dataset, with each instance weighted by the estimated probability that it belongs to that cluster. These probabilities are called the responsibilities of the clusters for the instances. During the maximization step, each cluster’s update will mostly be impacted by the instances it is most responsible for.

Warning

Unfortunately, just like K-Means, EM can end up converging to poor solutions, so it needs to be run several times, keeping only the best solution. This is why we set n_init to 10. Be careful: by default n_init is only set to 1.

You can check whether or not the algorithm converged and how many iterations it took:

>>> gm.converged_
True
>>> gm.n_iter_
3

Okay, now that you have an estimate of the location, size, shape, orientation and relative weight of each cluster, the model can easily assign each instance to the most likely cluster (hard clustering) or estimate the probability that it belongs to a particular cluster (soft clustering). For this, just use the predict() method for hard clustering, or the predict_proba() method for soft clustering:

>>> gm.predict(X)
array([2, 2, 1, ..., 0, 0, 0])
>>> gm.predict_proba(X)
array([[2.32389467e-02, 6.77397850e-07, 9.76760376e-01],
       [1.64685609e-02, 6.75361303e-04, 9.82856078e-01],
       [2.01535333e-06, 9.99923053e-01, 7.49319577e-05],
       ...,
       [9.99999571e-01, 2.13946075e-26, 4.28788333e-07],
       [1.00000000e+00, 1.46454409e-41, 5.12459171e-16],
       [1.00000000e+00, 8.02006365e-41, 2.27626238e-15]])

It is a generative model, meaning you can actually sample new instances from it (note that they are ordered by cluster index):

>>> X_new, y_new = gm.sample(6)
>>> X_new
array([[ 2.95400315,  2.63680992],
       [-1.16654575,  1.62792705],
       [-1.39477712, -1.48511338],
       [ 0.27221525,  0.690366  ],
       [ 0.54095936,  0.48591934],
       [ 0.38064009, -0.56240465]])

>>> y_new
array([0, 1, 2, 2, 2, 2])

It is also possible to estimate the density of the model at any given location. This is achieved using the score_samples() method: for each instance it is given, this method estimates the log of the probability density function (PDF) at that location. The greater the score, the higher the density:

>>> gm.score_samples(X)
array([-2.60782346, -3.57106041, -3.33003479, ..., -3.51352783,
       -4.39802535, -3.80743859])

If you compute the exponential of these scores, you get the value of the PDF at the location of the given instances. These are not probabilities, but probability densities: they can take on any positive value, not just between 0 and 1. To estimate the probability that an instance will fall within a particular region, you would have to integrate the PDF over that region (if you do so over the entire space of possible instance locations, the result will be 1).

Figure 9-17 shows the cluster means, the decision boundaries (dashed lines), and the density contours of this model:

mlst 0917
Figure 9-17. Cluster means, decision boundaries and density contours of a trained Gaussian mixture model

Nice! The algorithm clearly found an excellent solution. Of course, we made its task easy by actually generating the data using a set of 2D Gaussian distributions (unfortunately, real life data is not always so Gaussian and low-dimensional), and we also gave the algorithm the correct number of clusters. When there are many dimensions, or many clusters, or few instances, EM can struggle to converge to the optimal solution. You might need to reduce the difficulty of the task by limiting the number of parameters that the algorithm has to learn: one way to do this is to limit the range of shapes and orientations that the clusters can have. This can be achieved by imposing constraints on the covariance matrices. To do this, just set the covariance_type hyperparameter to one of the following values:

  • "spherical": all clusters must be spherical, but they can have different diameters (i.e., different variances).

  • "diag": clusters can take on any ellipsoidal shape of any size, but the ellipsoid’s axes must be parallel to the coordinate axes (i.e., the covariance matrices must be diagonal).

  • "tied": all clusters must have the same ellipsoidal shape, size and orientation (i.e., all clusters share the same covariance matrix).

By default, covariance_type is equal to "full", which means that each cluster can take on any shape, size and orientation (it has its own unconstrained covariance matrix). Figure 9-18 plots the solutions found by the EM algorithm when covariance_type is set to "tied" or "spherical“.

mlst 0918
Figure 9-18. covariance_type_diagram
Note

The computational complexity of training a GaussianMixture model depends on the number of instances m, the number of dimensions n, the number of clusters k, and the constraints on the covariance matrices. If covariance_type is "spherical or "diag", it is O(kmn), assuming the data has a clustering structure. If covariance_type is "tied" or "full", it is O(kmn2 + kn3), so it will not scale to large numbers of features.

Gaussian mixture models can also be used for anomaly detection. Let’s see how.

Anomaly Detection using Gaussian Mixtures

Anomaly detection (also called outlier detection) is the task of detecting instances that deviate strongly from the norm. These instances are of course called anomalies or outliers, while the normal instances are called inliers. Anomaly detection is very useful in a wide variety of applications, for example in fraud detection, or for detecting defective products in manufacturing, or to remove outliers from a dataset before training another model, which can significantly improve the performance of the resulting model.

Using a Gaussian mixture model for anomaly detection is quite simple: any instance located in a low-density region can be considered an anomaly. You must define what density threshold you want to use. For example, in a manufacturing company that tries to detect defective products, the ratio of defective products is usually well-known. Say it is equal to 4%, then you can set the density threshold to be the value that results in having 4% of the instances located in areas below that threshold density. If you notice that you get too many false positives (i.e., perfectly good products that are flagged as defective), you can lower the threshold. Conversely, if you have too many false negatives (i.e., defective products that the system does not flag as defective), you can increase the threshold. This is the usual precision/recall tradeoff (see Chapter 3). Here is how you would identify the outliers using the 4th percentile lowest density as the threshold (i.e., approximately 4% of the instances will be flagged as anomalies):

densities = gm.score_samples(X)
density_threshold = np.percentile(densities, 4)
anomalies = X[densities < density_threshold]

These anomalies are represented as stars on Figure 9-19:

mlst 0919
Figure 9-19. Anomaly detection using a Gaussian mixture model

A closely related task is novelty detection: it differs from anomaly detection in that the algorithm is assumed to be trained on a “clean” dataset, uncontaminated by outliers, whereas anomaly detection does not make this assumption. Indeed, outlier detection is often precisely used to clean up a dataset.

Tip

Gaussian mixture models try to fit all the data, including the outliers, so if you have too many of them, this will bias the model’s view of “normality”: some outliers may wrongly be considered as normal. If this happens, you can try to fit the model once, use it to detect and remove the most extreme outliers, then fit the model again on the cleaned up dataset. Another approach is to use robust covariance estimation methods (see the EllipticEnvelope class).

Just like K-Means, the GaussianMixture algorithm requires you to specify the number of clusters. So how can you find it?

Selecting the Number of Clusters

With K-Means, you could use the inertia or the silhouette score to select the appropriate number of clusters, but with Gaussian mixtures, it is not possible to use these metrics because they are not reliable when the clusters are not spherical or have different sizes. Instead, you can try to find the model that minimizes a theoretical information criterion such as the Bayesian information criterion (BIC) or the Akaike information criterion (AIC), defined in Equation 9-1.

Equation 9-1. Bayesian information criterion (BIC) and Akaike information criterion (AIC)
B I C = log ( m ) p - 2 log ( L ^ ) A I C = 2 p - 2 log ( L ^ )
  • m is the number of instances, as always.

  • p is the number of parameters learned by the model.

  • L ^ is the maximized value of the likelihood function of the model.

Both the BIC and the AIC penalize models that have more parameters to learn (e.g., more clusters), and reward models that fit the data well. They often end up selecting the same model, but when they differ, the model selected by the BIC tends to be simpler (fewer parameters) than the one selected by the AIC, but it does not fit the data quite as well (this is especially true for larger datasets).

To compute the BIC and AIC, just call the bic() or aic() methods:

>>> gm.bic(X)
8189.74345832983
>>> gm.aic(X)
8102.518178214792

Figure 9-21 shows the BIC for different numbers of clusters k. As you can see, both the BIC and the AIC are lowest when k=3, so it is most likely the best choice. Note that we could also search for the best value for the covariance_type hyperparameter. For example, if it is "spherical" rather than "full", then the model has much fewer parameters to learn, but it does not fit the data as well.

mlst 0921
Figure 9-21. AIC and BIC for different numbers of clusters k

Bayesian Gaussian Mixture Models

Rather than manually searching for the optimal number of clusters, it is possible to use instead the BayesianGaussianMixture class which is capable of giving weights equal (or close) to zero to unnecessary clusters. Just set the number of clusters n_components to a value that you have good reason to believe is greater than the optimal number of clusters (this assumes some minimal knowledge about the problem at hand), and the algorithm will eliminate the unnecessary clusters automatically. For example, let’s set the number of clusters to 10 and see what happens:

>>> from sklearn.mixture import BayesianGaussianMixture
>>> bgm = BayesianGaussianMixture(n_components=10, n_init=10, random_state=42)
>>> bgm.fit(X)
>>> np.round(bgm.weights_, 2)
array([0.4 , 0.21, 0.4 , 0.  , 0.  , 0.  , 0.  , 0.  , 0.  , 0.  ])

Perfect: the algorithm automatically detected that only 3 clusters are needed, and the resulting clusters are almost identical to the ones in Figure 9-17.

In this model, the cluster parameters (including the weights, means and covariance matrices) are not treated as fixed model parameters anymore, but as latent random variables, like the cluster assignments (see Figure 9-22). So z now includes both the cluster parameters and the cluster assignments.

mlst 0922
Figure 9-22. Bayesian Gaussian mixture model

Prior knowledge about the latent variables z can be encoded in a probability distribution p(z) called the prior. For example, we may have a prior belief that the clusters are likely to be few (low concentration), or conversely, that they are more likely to be plentiful (high concentration). This can be adjusted using the weight_concentration_prior hyperparameter. Setting it to 0.01 or 1000 gives very different clusterings (see Figure 9-23). However, the more data we have, the less the priors matter. In fact, to plot diagrams with such large differences, you must use very strong priors and little data.

mlst 0923
Figure 9-23. Using different concentration priors
Note

The fact that you see only 3 regions in the right plot although there are 4 centroids is not a bug: the weight of the top-right cluster is much larger than the weight of the lower-right cluster, so the probability that any given point in this region belongs to the top-right cluster is greater than the probability that it belongs to the lower-right cluster, even near the lower-right cluster.

Bayes’ theorem (Equation 9-2) tells us how to update the probability distribution over the latent variables after we observe some data X. It computes the posterior distribution p(z|X), which is the conditional probability of z given X.

Equation 9-2. Bayes’ theorem
p ( z | X ) = Posterior = Likelihood×Prior Evidence = p(X|z)p(z) p(X)

Unfortunately, in a Gaussian mixture model (and many other problems), the denominator p(x) is intractable, as it requires integrating over all the possible values of z (Equation 9-3). This means considering all possible combinations of cluster parameters and cluster assignments.

Equation 9-3. The evidence p(X) is often intractable
p ( X ) = p ( X | z ) p ( z ) d z

This is one of the central problems in Bayesian statistics, and there are several approaches to solving it. One of them is variational inference, which picks a family of distributions q(z; λ) with its own variational parameters λ (lambda), then it optimizes these parameters to make q(z) a good approximation of p(z|X). This is achieved by finding the value of λ that minimizes the KL divergence from q(z) to p(z|X), noted DKL(qp). The KL divergence equation is shown in (see Equation 9-4), and it can be rewritten as the log of the evidence (log p(X)) minus the evidence lower bound (ELBO). Since the log of the evidence does not depend on q, it is a constant term, so minimizing the KL divergence just requires maximizing the ELBO.

Equation 9-4. KL divergence from q(z) to p(z|X)
D KL ( q p ) = 𝔼 q log q(z) p(z|X) = 𝔼 q log q ( z ) - log p ( z | X ) = 𝔼 q log q ( z ) - log p(z,X) p(X) = 𝔼 q log q ( z ) - log p ( z , X ) + log p ( X ) = 𝔼 q log q ( z ) - 𝔼 q log p ( z , X ) + 𝔼 q log p ( X ) = 𝔼 q log p ( X ) - 𝔼 q log p ( z , X ) - 𝔼 q log q ( z ) = log p ( X ) - ELBO where ELBO = 𝔼 q log p ( z , X ) - 𝔼 q log q ( z )

In practice, there are different techniques to maximize the ELBO. In mean field variational inference, it is necessary to pick the family of distributions q(z; λ) and the prior p(z) very carefully to ensure that the equation for the ELBO simplifies to a form that can actually be computed. Unfortunately, there is no general way to do this, it depends on the task and requires some mathematical skills. For example, the distributions and lower bound equations used in Scikit-Learn’s BayesianGaussianMixture class are presented in the documentation. From these equations it is possible to derive update equations for the cluster parameters and assignment variables: these are then used very much like in the Expectation-Maximization algorithm. In fact, the computational complexity of the BayesianGaussianMixture class is similar to that of the GaussianMixture class (but generally significantly slower). A simpler approach to maximizing the ELBO is called black box stochastic variational inference (BBSVI): at each iteration, a few samples are drawn from q and they are used to estimate the gradients of the ELBO with regards to the variational parameters λ, which are then used in a gradient ascent step. This approach makes it possible to use Bayesian inference with any kind of model (provided it is differentiable), even deep neural networks: this is called Bayesian deep learning.

Tip

If you want to dive deeper into Bayesian statistics, check out the Bayesian Data Analysis book by Andrew Gelman, John Carlin, Hal Stern, David Dunson, Aki Vehtari, and Donald Rubin.

Gaussian mixture models work great on clusters with ellipsoidal shapes, but if you try to fit a dataset with different shapes, you may have bad surprises. For example, let’s see what happens if we use a Bayesian Gaussian mixture model to cluster the moons dataset (see Figure 9-24):

mlst 0924
Figure 9-24. moons_vs_bgm_diagram

Oops, the algorithm desperately searched for ellipsoids, so it found 8 different clusters instead of 2. The density estimation is not too bad, so this model could perhaps be used for anomaly detection, but it failed to identify the two moons. Let’s now look at a few clustering algorithms capable of dealing with arbitrarily shaped clusters.

Other Anomaly Detection and Novelty Detection Algorithms

Scikit-Learn also implements a few algorithms dedicated to anomaly detection or novelty detection:

  • Fast-MCD (minimum covariance determinant), implemented by the EllipticEnvelope class: this algorithm is useful for outlier detection, in particular to cleanup a dataset. It assumes that the normal instances (inliers) are generated from a single Gaussian distribution (not a mixture), but it also assumes that the dataset is contaminated with outliers that were not generated from this Gaussian distribution. When it estimates the parameters of the Gaussian distribution (i.e., the shape of the elliptic envelope around the inliers), it is careful to ignore the instances that are most likely outliers. This gives a better estimation of the elliptic envelope, and thus makes it better at identifying the outliers.

  • Isolation forest: this is an efficient algorithm for outlier detection, especially in high-dimensional datasets. The algorithm builds a Random Forest in which each Decision Tree is grown randomly: at each node, it picks a feature randomly, then it picks a random threshold value (between the min and max value) to split the dataset in two. The dataset gradually gets chopped into pieces this way, until all instances end up isolated from the other instances. An anomaly is usually far from other instances, so on average (across all the Decision Trees) it tends to get isolated in less steps than normal instances.

  • Local outlier factor (LOF): this algorithm is also good for outlier detection. It compares the density of instances around a given instance to the density around its neighbors. An anomaly is often more isolated than its k nearest neighbors.

  • One-class SVM: this algorithm is better suited for novelty detection. Recall that a kernelized SVM classifier separates two classes by first (implicitly) mapping all the instances to a high-dimensional space, then separating the two classes using a linear SVM classifier within this high-dimensional space (see Chapter 5). Since we just have one class of instances, the one-class SVM algorithm instead tries to separate the instances in high-dimensional space from the origin. In the original space, this will correspond to finding a small region that encompasses all the instances. If a new instance does not fall within this region, it is an anomaly. There are a few hyperparameters to tweak: the usual ones for a kernelized SVM, plus a margin hyperparameter that corresponds to the probability of a new instance being mistakenly considered as novel, when it is in fact normal. It works great, especially with high-dimensional datasets, but just like all SVMs, it does not scale to large datasets.

1 “Least square quantization in PCM,” Stuart P. Lloyd. (1982).

2 “k-means\++: The advantages of careful seeding,” David Arthur and Sergei Vassilvitskii (2006).

3 “Using the Triangle Inequality to Accelerate k-Means,” Charles Elkan (2003).

4 The triangle inequality is AC ≤ AB + BC where A, B and C are three points, and AB, AC and BC are the distances between these points.

5 “Web-Scale K-Means Clustering,” David Sculley (2010).

6 Phi (ϕ or φ) is the 21st letter of the Greek alphabet.

7 Most of these notations are standard, but a few additional notations were taken from the Wikipedia article on plate notation.

About the Author

Aurélien Géron is a Machine Learning consultant. A former Googler, he led the YouTube video classification team from 2013 to 2016. He was also a founder and CTO of Wifirst from 2002 to 2012, a leading Wireless ISP in France; and a founder and CTO of Polyconseil in 2001, the firm that now manages the electric car sharing service Autolib’.

Before this he worked as an engineer in a variety of domains: finance (JP Morgan and Société Générale), defense (Canada’s DOD), and healthcare (blood transfusion). He published a few technical books (on C++, WiFi, and internet architectures), and was a Computer Science lecturer in a French engineering school.

A few fun facts: he taught his three children to count in binary with their fingers (up to 1023), he studied microbiology and evolutionary genetics before going into software engineering, and his parachute didn’t open on the second jump.

Colophon

The animal on the cover of Hands-On Machine Learning with Scikit-Learn and TensorFlow is the fire salamander (Salamandra salamandra), an amphibian found across most of Europe. Its black, glossy skin features large yellow spots on the head and back, signaling the presence of alkaloid toxins. This is a possible source of this amphibian’s common name: contact with these toxins (which they can also spray short distances) causes convulsions and hyperventilation. Either the painful poisons or the moistness of the salamander’s skin (or both) led to a misguided belief that these creatures not only could survive being placed in fire but could extinguish it as well.

Fire salamanders live in shaded forests, hiding in moist crevices and under logs near the pools or other freshwater bodies that facilitate their breeding. Though they spend most of their life on land, they give birth to their young in water. They subsist mostly on a diet of insects, spiders, slugs, and worms. Fire salamanders can grow up to a foot in length, and in captivity, may live as long as 50 years.

The fire salamander’s numbers have been reduced by destruction of their forest habitat and capture for the pet trade, but the greatest threat is the susceptibility of their moisture-permeable skin to pollutants and microbes. Since 2014, they have become extinct in parts of the Netherlands and Belgium due to an introduced fungus.

Many of the animals on O’Reilly covers are endangered; all of them are important to the world. To learn more about how you can help, go to animals.oreilly.com.

The cover image is from Wood’s Illustrated Natural History. The cover fonts are URW Typewriter and Guardian Sans. The text font is Adobe Minion Pro; the heading font is Adobe Myriad Condensed; and the code font is Dalton Maag’s Ubuntu Mono.

Hands-on Machine Learning with Scikit-Learn, Keras, and TensorFlow

Second Edition

Concepts, Tools, and Techniques to Build Intelligent Systems

Aurélien Géron

Hands-on Machine Learning with Scikit-Learn, Keras, and TensorFlow

by Aurélien Géron

Printed in the United States of America.

Published by O’Reilly Media, Inc. , 1005 Gravenstein Highway North, Sebastopol, CA 95472.

O’Reilly books may be purchased for educational, business, or sales promotional use. Online editions are also available for most titles (http://oreilly.com). For more information, contact our corporate/institutional sales department: 800-998-9938 or corporate@oreilly.com.

  • Editor: Nicole Tache
  • Interior Designer: David Futato
  • Cover Designer: Karen Montgomery
  • Illustrator: Rebecca Demarest
  • June 2019: Second Edition

Revision History for the Early Release

  • 2018-11-05: First Release
  • 2019-01-24: Second Release

See http://oreilly.com/catalog/errata.csp?isbn=9781492032649 for release details.

Chapter 1. The Machine Learning Landscape

When most people hear “Machine Learning,” they picture a robot: a dependable butler or a deadly Terminator depending on who you ask. But Machine Learning is not just a futuristic fantasy, it’s already here. In fact, it has been around for decades in some specialized applications, such as Optical Character Recognition (OCR). But the first ML application that really became mainstream, improving the lives of hundreds of millions of people, took over the world back in the 1990s: it was the spam filter. Not exactly a self-aware Skynet, but it does technically qualify as Machine Learning (it has actually learned so well that you seldom need to flag an email as spam anymore). It was followed by hundreds of ML applications that now quietly power hundreds of products and features that you use regularly, from better recommendations to voice search.

Where does Machine Learning start and where does it end? What exactly does it mean for a machine to learn something? If I download a copy of Wikipedia, has my computer really “learned” something? Is it suddenly smarter? In this chapter we will start by clarifying what Machine Learning is and why you may want to use it.

Then, before we set out to explore the Machine Learning continent, we will take a look at the map and learn about the main regions and the most notable landmarks: supervised versus unsupervised learning, online versus batch learning, instance-based versus model-based learning. Then we will look at the workflow of a typical ML project, discuss the main challenges you may face, and cover how to evaluate and fine-tune a Machine Learning system.

This chapter introduces a lot of fundamental concepts (and jargon) that every data scientist should know by heart. It will be a high-level overview (the only chapter without much code), all rather simple, but you should make sure everything is crystal-clear to you before continuing to the rest of the book. So grab a coffee and let’s get started!

Tip

If you already know all the Machine Learning basics, you may want to skip directly to Chapter 2. If you are not sure, try to answer all the questions listed at the end of the chapter before moving on.

What Is Machine Learning?

Machine Learning is the science (and art) of programming computers so they can learn from data.

Here is a slightly more general definition:

[Machine Learning is the] field of study that gives computers the ability to learn without being explicitly programmed.

Arthur Samuel, 1959

And a more engineering-oriented one:

A computer program is said to learn from experience E with respect to some task T and some performance measure P, if its performance on T, as measured by P, improves with experience E.

Tom Mitchell, 1997

For example, your spam filter is a Machine Learning program that can learn to flag spam given examples of spam emails (e.g., flagged by users) and examples of regular (nonspam, also called “ham”) emails. The examples that the system uses to learn are called the training set. Each training example is called a training instance (or sample). In this case, the task T is to flag spam for new emails, the experience E is the training data, and the performance measure P needs to be defined; for example, you can use the ratio of correctly classified emails. This particular performance measure is called accuracy and it is often used in classification tasks.

If you just download a copy of Wikipedia, your computer has a lot more data, but it is not suddenly better at any task. Thus, it is not Machine Learning.

Why Use Machine Learning?

Consider how you would write a spam filter using traditional programming techniques (Figure 1-1):

  1. First you would look at what spam typically looks like. You might notice that some words or phrases (such as “4U,” “credit card,” “free,” and “amazing”) tend to come up a lot in the subject. Perhaps you would also notice a few other patterns in the sender’s name, the email’s body, and so on.

  2. You would write a detection algorithm for each of the patterns that you noticed, and your program would flag emails as spam if a number of these patterns are detected.

  3. You would test your program, and repeat steps 1 and 2 until it is good enough.

mlst 0101
Figure 1-1. The traditional approach

Since the problem is not trivial, your program will likely become a long list of complex rules—pretty hard to maintain.

In contrast, a spam filter based on Machine Learning techniques automatically learns which words and phrases are good predictors of spam by detecting unusually frequent patterns of words in the spam examples compared to the ham examples (Figure 1-2). The program is much shorter, easier to maintain, and most likely more accurate.

mlst 0102
Figure 1-2. Machine Learning approach

Moreover, if spammers notice that all their emails containing “4U” are blocked, they might start writing “For U” instead. A spam filter using traditional programming techniques would need to be updated to flag “For U” emails. If spammers keep working around your spam filter, you will need to keep writing new rules forever.

In contrast, a spam filter based on Machine Learning techniques automatically notices that “For U” has become unusually frequent in spam flagged by users, and it starts flagging them without your intervention (Figure 1-3).

mlst 0103
Figure 1-3. Automatically adapting to change

Another area where Machine Learning shines is for problems that either are too complex for traditional approaches or have no known algorithm. For example, consider speech recognition: say you want to start simple and write a program capable of distinguishing the words “one” and “two.” You might notice that the word “two” starts with a high-pitch sound (“T”), so you could hardcode an algorithm that measures high-pitch sound intensity and use that to distinguish ones and twos. Obviously this technique will not scale to thousands of words spoken by millions of very different people in noisy environments and in dozens of languages. The best solution (at least today) is to write an algorithm that learns by itself, given many example recordings for each word.

Finally, Machine Learning can help humans learn (Figure 1-4): ML algorithms can be inspected to see what they have learned (although for some algorithms this can be tricky). For instance, once the spam filter has been trained on enough spam, it can easily be inspected to reveal the list of words and combinations of words that it believes are the best predictors of spam. Sometimes this will reveal unsuspected correlations or new trends, and thereby lead to a better understanding of the problem.

Applying ML techniques to dig into large amounts of data can help discover patterns that were not immediately apparent. This is called data mining.

mlst 0104
Figure 1-4. Machine Learning can help humans learn

To summarize, Machine Learning is great for:

  • Problems for which existing solutions require a lot of hand-tuning or long lists of rules: one Machine Learning algorithm can often simplify code and perform better.

  • Complex problems for which there is no good solution at all using a traditional approach: the best Machine Learning techniques can find a solution.

  • Fluctuating environments: a Machine Learning system can adapt to new data.

  • Getting insights about complex problems and large amounts of data.

Types of Machine Learning Systems

There are so many different types of Machine Learning systems that it is useful to classify them in broad categories based on:

  • Whether or not they are trained with human supervision (supervised, unsupervised, semisupervised, and Reinforcement Learning)

  • Whether or not they can learn incrementally on the fly (online versus batch learning)

  • Whether they work by simply comparing new data points to known data points, or instead detect patterns in the training data and build a predictive model, much like scientists do (instance-based versus model-based learning)

These criteria are not exclusive; you can combine them in any way you like. For example, a state-of-the-art spam filter may learn on the fly using a deep neural network model trained using examples of spam and ham; this makes it an online, model-based, supervised learning system.

Let’s look at each of these criteria a bit more closely.

Supervised/Unsupervised Learning

Machine Learning systems can be classified according to the amount and type of supervision they get during training. There are four major categories: supervised learning, unsupervised learning, semisupervised learning, and Reinforcement Learning.

Supervised learning

In supervised learning, the training data you feed to the algorithm includes the desired solutions, called labels (Figure 1-5).

mlst 0105
Figure 1-5. A labeled training set for supervised learning (e.g., spam classification)

A typical supervised learning task is classification. The spam filter is a good example of this: it is trained with many example emails along with their class (spam or ham), and it must learn how to classify new emails.

Another typical task is to predict a target numeric value, such as the price of a car, given a set of features (mileage, age, brand, etc.) called predictors. This sort of task is called regression (Figure 1-6).1 To train the system, you need to give it many examples of cars, including both their predictors and their labels (i.e., their prices).

Note

In Machine Learning an attribute is a data type (e.g., “Mileage”), while a feature has several meanings depending on the context, but generally means an attribute plus its value (e.g., “Mileage = 15,000”). Many people use the words attribute and feature interchangeably, though.

mlst 0106
Figure 1-6. Regression

Note that some regression algorithms can be used for classification as well, and vice versa. For example, Logistic Regression is commonly used for classification, as it can output a value that corresponds to the probability of belonging to a given class (e.g., 20% chance of being spam).

Here are some of the most important supervised learning algorithms (covered in this book):

  • k-Nearest Neighbors

  • Linear Regression

  • Logistic Regression

  • Support Vector Machines (SVMs)

  • Decision Trees and Random Forests

  • Neural networks2

Unsupervised learning

In unsupervised learning, as you might guess, the training data is unlabeled (Figure 1-7). The system tries to learn without a teacher.

mlst 0107
Figure 1-7. An unlabeled training set for unsupervised learning

Here are some of the most important unsupervised learning algorithms (most of these are covered in Chapter 8 and Chapter 9):

  • Clustering

    • K-Means

    • DBSCAN

    • Hierarchical Cluster Analysis (HCA)

  • Anomaly detection and novelty detection

    • One-class SVM

    • Isolation Forest

  • Visualization and dimensionality reduction

    • Principal Component Analysis (PCA)

    • Kernel PCA

    • Locally-Linear Embedding (LLE)

    • t-distributed Stochastic Neighbor Embedding (t-SNE)

  • Association rule learning

    • Apriori

    • Eclat

For example, say you have a lot of data about your blog’s visitors. You may want to run a clustering algorithm to try to detect groups of similar visitors (Figure 1-8). At no point do you tell the algorithm which group a visitor belongs to: it finds those connections without your help. For example, it might notice that 40% of your visitors are males who love comic books and generally read your blog in the evening, while 20% are young sci-fi lovers who visit during the weekends, and so on. If you use a hierarchical clustering algorithm, it may also subdivide each group into smaller groups. This may help you target your posts for each group.

mlst 0108
Figure 1-8. Clustering

Visualization algorithms are also good examples of unsupervised learning algorithms: you feed them a lot of complex and unlabeled data, and they output a 2D or 3D representation of your data that can easily be plotted (Figure 1-9). These algorithms try to preserve as much structure as they can (e.g., trying to keep separate clusters in the input space from overlapping in the visualization), so you can understand how the data is organized and perhaps identify unsuspected patterns.

mlst 0109
Figure 1-9. Example of a t-SNE visualization highlighting semantic clusters3

A related task is dimensionality reduction, in which the goal is to simplify the data without losing too much information. One way to do this is to merge several correlated features into one. For example, a car’s mileage may be very correlated with its age, so the dimensionality reduction algorithm will merge them into one feature that represents the car’s wear and tear. This is called feature extraction.

Tip

It is often a good idea to try to reduce the dimension of your training data using a dimensionality reduction algorithm before you feed it to another Machine Learning algorithm (such as a supervised learning algorithm). It will run much faster, the data will take up less disk and memory space, and in some cases it may also perform better.

Yet another important unsupervised task is anomaly detection—for example, detecting unusual credit card transactions to prevent fraud, catching manufacturing defects, or automatically removing outliers from a dataset before feeding it to another learning algorithm. The system is shown mostly normal instances during training, so it learns to recognize them and when it sees a new instance it can tell whether it looks like a normal one or whether it is likely an anomaly (see Figure 1-10). A very similar task is novelty detection: the difference is that novelty detection algorithms expect to see only normal data during training, while anomaly detection algorithms are usually more tolerant, they can often perform well even with a small percentage of outliers in the training set.

mlst 0110
Figure 1-10. Anomaly detection

Finally, another common unsupervised task is association rule learning, in which the goal is to dig into large amounts of data and discover interesting relations between attributes. For example, suppose you own a supermarket. Running an association rule on your sales logs may reveal that people who purchase barbecue sauce and potato chips also tend to buy steak. Thus, you may want to place these items close to each other.

Semisupervised learning

Some algorithms can deal with partially labeled training data, usually a lot of unlabeled data and a little bit of labeled data. This is called semisupervised learning (Figure 1-11).

Some photo-hosting services, such as Google Photos, are good examples of this. Once you upload all your family photos to the service, it automatically recognizes that the same person A shows up in photos 1, 5, and 11, while another person B shows up in photos 2, 5, and 7. This is the unsupervised part of the algorithm (clustering). Now all the system needs is for you to tell it who these people are. Just one label per person,4 and it is able to name everyone in every photo, which is useful for searching photos.

mlst 0111
Figure 1-11. Semisupervised learning

Most semisupervised learning algorithms are combinations of unsupervised and supervised algorithms. For example, deep belief networks (DBNs) are based on unsupervised components called restricted Boltzmann machines (RBMs) stacked on top of one another. RBMs are trained sequentially in an unsupervised manner, and then the whole system is fine-tuned using supervised learning techniques.

Reinforcement Learning

Reinforcement Learning is a very different beast. The learning system, called an agent in this context, can observe the environment, select and perform actions, and get rewards in return (or penalties in the form of negative rewards, as in Figure 1-12). It must then learn by itself what is the best strategy, called a policy, to get the most reward over time. A policy defines what action the agent should choose when it is in a given situation.

mlst 0112
Figure 1-12. Reinforcement Learning

For example, many robots implement Reinforcement Learning algorithms to learn how to walk. DeepMind’s AlphaGo program is also a good example of Reinforcement Learning: it made the headlines in May 2017 when it beat the world champion Ke Jie at the game of Go. It learned its winning policy by analyzing millions of games, and then playing many games against itself. Note that learning was turned off during the games against the champion; AlphaGo was just applying the policy it had learned.

Batch and Online Learning

Another criterion used to classify Machine Learning systems is whether or not the system can learn incrementally from a stream of incoming data.

Batch learning

In batch learning, the system is incapable of learning incrementally: it must be trained using all the available data. This will generally take a lot of time and computing resources, so it is typically done offline. First the system is trained, and then it is launched into production and runs without learning anymore; it just applies what it has learned. This is called offline learning.

If you want a batch learning system to know about new data (such as a new type of spam), you need to train a new version of the system from scratch on the full dataset (not just the new data, but also the old data), then stop the old system and replace it with the new one.

Fortunately, the whole process of training, evaluating, and launching a Machine Learning system can be automated fairly easily (as shown in Figure 1-3), so even a batch learning system can adapt to change. Simply update the data and train a new version of the system from scratch as often as needed.

This solution is simple and often works fine, but training using the full set of data can take many hours, so you would typically train a new system only every 24 hours or even just weekly. If your system needs to adapt to rapidly changing data (e.g., to predict stock prices), then you need a more reactive solution.

Also, training on the full set of data requires a lot of computing resources (CPU, memory space, disk space, disk I/O, network I/O, etc.). If you have a lot of data and you automate your system to train from scratch every day, it will end up costing you a lot of money. If the amount of data is huge, it may even be impossible to use a batch learning algorithm.

Finally, if your system needs to be able to learn autonomously and it has limited resources (e.g., a smartphone application or a rover on Mars), then carrying around large amounts of training data and taking up a lot of resources to train for hours every day is a showstopper.

Fortunately, a better option in all these cases is to use algorithms that are capable of learning incrementally.

Online learning

In online learning, you train the system incrementally by feeding it data instances sequentially, either individually or by small groups called mini-batches. Each learning step is fast and cheap, so the system can learn about new data on the fly, as it arrives (see Figure 1-13).

mlst 0113
Figure 1-13. Online learning

Online learning is great for systems that receive data as a continuous flow (e.g., stock prices) and need to adapt to change rapidly or autonomously. It is also a good option if you have limited computing resources: once an online learning system has learned about new data instances, it does not need them anymore, so you can discard them (unless you want to be able to roll back to a previous state and “replay” the data). This can save a huge amount of space.

Online learning algorithms can also be used to train systems on huge datasets that cannot fit in one machine’s main memory (this is called out-of-core learning). The algorithm loads part of the data, runs a training step on that data, and repeats the process until it has run on all of the data (see Figure 1-14).

Warning

Out-of-core learning is usually done offline (i.e., not on the live system), so online learning can be a confusing name. Think of it as incremental learning.

mlst 0114
Figure 1-14. Using online learning to handle huge datasets

One important parameter of online learning systems is how fast they should adapt to changing data: this is called the learning rate. If you set a high learning rate, then your system will rapidly adapt to new data, but it will also tend to quickly forget the old data (you don’t want a spam filter to flag only the latest kinds of spam it was shown). Conversely, if you set a low learning rate, the system will have more inertia; that is, it will learn more slowly, but it will also be less sensitive to noise in the new data or to sequences of nonrepresentative data points (outliers).

A big challenge with online learning is that if bad data is fed to the system, the system’s performance will gradually decline. If we are talking about a live system, your clients will notice. For example, bad data could come from a malfunctioning sensor on a robot, or from someone spamming a search engine to try to rank high in search results. To reduce this risk, you need to monitor your system closely and promptly switch learning off (and possibly revert to a previously working state) if you detect a drop in performance. You may also want to monitor the input data and react to abnormal data (e.g., using an anomaly detection algorithm).

Instance-Based Versus Model-Based Learning

One more way to categorize Machine Learning systems is by how they generalize. Most Machine Learning tasks are about making predictions. This means that given a number of training examples, the system needs to be able to generalize to examples it has never seen before. Having a good performance measure on the training data is good, but insufficient; the true goal is to perform well on new instances.

There are two main approaches to generalization: instance-based learning and model-based learning.

Instance-based learning

Possibly the most trivial form of learning is simply to learn by heart. If you were to create a spam filter this way, it would just flag all emails that are identical to emails that have already been flagged by users—not the worst solution, but certainly not the best.

Instead of just flagging emails that are identical to known spam emails, your spam filter could be programmed to also flag emails that are very similar to known spam emails. This requires a measure of similarity between two emails. A (very basic) similarity measure between two emails could be to count the number of words they have in common. The system would flag an email as spam if it has many words in common with a known spam email.

This is called instance-based learning: the system learns the examples by heart, then generalizes to new cases by comparing them to the learned examples (or a subset of them), using a similarity measure. For example, in Figure 1-15 the new instance would be classified as a triangle because the majority of the most similar instances belong to that class.

mlst 0115
Figure 1-15. Instance-based learning

Model-based learning

Another way to generalize from a set of examples is to build a model of these examples, then use that model to make predictions. This is called model-based learning (Figure 1-16).

mlst 0116
Figure 1-16. Model-based learning

For example, suppose you want to know if money makes people happy, so you download the Better Life Index data from the OECD’s website as well as stats about GDP per capita from the IMF’s website. Then you join the tables and sort by GDP per capita. Table 1-1 shows an excerpt of what you get.

Table 1-1. Does money make people happier?
Country GDP per capita (USD) Life satisfaction

Hungary

12,240

4.9

Korea

27,195

5.8

France

37,675

6.5

Australia

50,962

7.3

United States

55,805

7.2

Let’s plot the data for a few random countries (Figure 1-17).

mlst 0117
Figure 1-17. Do you see a trend here?

There does seem to be a trend here! Although the data is noisy (i.e., partly random), it looks like life satisfaction goes up more or less linearly as the country’s GDP per capita increases. So you decide to model life satisfaction as a linear function of GDP per capita. This step is called model selection: you selected a linear model of life satisfaction with just one attribute, GDP per capita (Equation 1-1).

Equation 1-1. A simple linear model
life_satisfaction = θ 0 + θ 1 × GDP_per_capita

This model has two model parameters, θ0 and θ1.5 By tweaking these parameters, you can make your model represent any linear function, as shown in Figure 1-18.

mlst 0118
Figure 1-18. A few possible linear models

Before you can use your model, you need to define the parameter values θ0 and θ1. How can you know which values will make your model perform best? To answer this question, you need to specify a performance measure. You can either define a utility function (or fitness function) that measures how good your model is, or you can define a cost function that measures how bad it is. For linear regression problems, people typically use a cost function that measures the distance between the linear model’s predictions and the training examples; the objective is to minimize this distance.

This is where the Linear Regression algorithm comes in: you feed it your training examples and it finds the parameters that make the linear model fit best to your data. This is called training the model. In our case the algorithm finds that the optimal parameter values are θ0 = 4.85 and θ1 = 4.91 × 10–5.

Now the model fits the training data as closely as possible (for a linear model), as you can see in Figure 1-19.

mlst 0119
Figure 1-19. The linear model that fits the training data best

You are finally ready to run the model to make predictions. For example, say you want to know how happy Cypriots are, and the OECD data does not have the answer. Fortunately, you can use your model to make a good prediction: you look up Cyprus’s GDP per capita, find $22,587, and then apply your model and find that life satisfaction is likely to be somewhere around 4.85 + 22,587 × 4.91 × 10-5 = 5.96.

To whet your appetite, Example 1-1 shows the Python code that loads the data, prepares it,6 creates a scatterplot for visualization, and then trains a linear model and makes a prediction.7

Example 1-1. Training and running a linear model using Scikit-Learn
import matplotlib.pyplot as plt
import numpy as np
import pandas as pd
import sklearn.linear_model

# Load the data
oecd_bli = pd.read_csv("oecd_bli_2015.csv", thousands=',')
gdp_per_capita = pd.read_csv("gdp_per_capita.csv",thousands=',',delimiter='\t',
                             encoding='latin1', na_values="n/a")

# Prepare the data
country_stats = prepare_country_stats(oecd_bli, gdp_per_capita)
X = np.c_[country_stats["GDP per capita"]]
y = np.c_[country_stats["Life satisfaction"]]

# Visualize the data
country_stats.plot(kind='scatter', x="GDP per capita", y='Life satisfaction')
plt.show()

# Select a linear model
model = sklearn.linear_model.LinearRegression()

# Train the model
model.fit(X, y)

# Make a prediction for Cyprus
X_new = [[22587]]  # Cyprus' GDP per capita
print(model.predict(X_new)) # outputs [[ 5.96242338]]
Note

If you had used an instance-based learning algorithm instead, you would have found that Slovenia has the closest GDP per capita to that of Cyprus ($20,732), and since the OECD data tells us that Slovenians’ life satisfaction is 5.7, you would have predicted a life satisfaction of 5.7 for Cyprus. If you zoom out a bit and look at the two next closest countries, you will find Portugal and Spain with life satisfactions of 5.1 and 6.5, respectively. Averaging these three values, you get 5.77, which is pretty close to your model-based prediction. This simple algorithm is called k-Nearest Neighbors regression (in this example, k = 3).

Replacing the Linear Regression model with k-Nearest Neighbors regression in the previous code is as simple as replacing these two lines:

import sklearn.linear_model
model = sklearn.linear_model.LinearRegression()

with these two:

import sklearn.neighbors
model = sklearn.neighbors.KNeighborsRegressor(n_neighbors=3)

If all went well, your model will make good predictions. If not, you may need to use more attributes (employment rate, health, air pollution, etc.), get more or better quality training data, or perhaps select a more powerful model (e.g., a Polynomial Regression model).

In summary:

  • You studied the data.

  • You selected a model.

  • You trained it on the training data (i.e., the learning algorithm searched for the model parameter values that minimize a cost function).

  • Finally, you applied the model to make predictions on new cases (this is called inference), hoping that this model will generalize well.

This is what a typical Machine Learning project looks like. In Chapter 2 you will experience this first-hand by going through an end-to-end project.

We have covered a lot of ground so far: you now know what Machine Learning is really about, why it is useful, what some of the most common categories of ML systems are, and what a typical project workflow looks like. Now let’s look at what can go wrong in learning and prevent you from making accurate predictions.

Main Challenges of Machine Learning

In short, since your main task is to select a learning algorithm and train it on some data, the two things that can go wrong are “bad algorithm” and “bad data.” Let’s start with examples of bad data.

Insufficient Quantity of Training Data

For a toddler to learn what an apple is, all it takes is for you to point to an apple and say “apple” (possibly repeating this procedure a few times). Now the child is able to recognize apples in all sorts of colors and shapes. Genius.

Machine Learning is not quite there yet; it takes a lot of data for most Machine Learning algorithms to work properly. Even for very simple problems you typically need thousands of examples, and for complex problems such as image or speech recognition you may need millions of examples (unless you can reuse parts of an existing model).

Nonrepresentative Training Data

In order to generalize well, it is crucial that your training data be representative of the new cases you want to generalize to. This is true whether you use instance-based learning or model-based learning.

For example, the set of countries we used earlier for training the linear model was not perfectly representative; a few countries were missing. Figure 1-21 shows what the data looks like when you add the missing countries.

mlst 0121
Figure 1-21. A more representative training sample

If you train a linear model on this data, you get the solid line, while the old model is represented by the dotted line. As you can see, not only does adding a few missing countries significantly alter the model, but it makes it clear that such a simple linear model is probably never going to work well. It seems that very rich countries are not happier than moderately rich countries (in fact they seem unhappier), and conversely some poor countries seem happier than many rich countries.

By using a nonrepresentative training set, we trained a model that is unlikely to make accurate predictions, especially for very poor and very rich countries.

It is crucial to use a training set that is representative of the cases you want to generalize to. This is often harder than it sounds: if the sample is too small, you will have sampling noise (i.e., nonrepresentative data as a result of chance), but even very large samples can be nonrepresentative if the sampling method is flawed. This is called sampling bias.

Poor-Quality Data

Obviously, if your training data is full of errors, outliers, and noise (e.g., due to poor-quality measurements), it will make it harder for the system to detect the underlying patterns, so your system is less likely to perform well. It is often well worth the effort to spend time cleaning up your training data. The truth is, most data scientists spend a significant part of their time doing just that. For example:

  • If some instances are clearly outliers, it may help to simply discard them or try to fix the errors manually.

  • If some instances are missing a few features (e.g., 5% of your customers did not specify their age), you must decide whether you want to ignore this attribute altogether, ignore these instances, fill in the missing values (e.g., with the median age), or train one model with the feature and one model without it, and so on.

Irrelevant Features

As the saying goes: garbage in, garbage out. Your system will only be capable of learning if the training data contains enough relevant features and not too many irrelevant ones. A critical part of the success of a Machine Learning project is coming up with a good set of features to train on. This process, called feature engineering, involves:

  • Feature selection: selecting the most useful features to train on among existing features.

  • Feature extraction: combining existing features to produce a more useful one (as we saw earlier, dimensionality reduction algorithms can help).

  • Creating new features by gathering new data.

Now that we have looked at many examples of bad data, let’s look at a couple of examples of bad algorithms.

Overfitting the Training Data

Say you are visiting a foreign country and the taxi driver rips you off. You might be tempted to say that all taxi drivers in that country are thieves. Overgeneralizing is something that we humans do all too often, and unfortunately machines can fall into the same trap if we are not careful. In Machine Learning this is called overfitting: it means that the model performs well on the training data, but it does not generalize well.

Figure 1-22 shows an example of a high-degree polynomial life satisfaction model that strongly overfits the training data. Even though it performs much better on the training data than the simple linear model, would you really trust its predictions?

mlst 0122
Figure 1-22. Overfitting the training data

Complex models such as deep neural networks can detect subtle patterns in the data, but if the training set is noisy, or if it is too small (which introduces sampling noise), then the model is likely to detect patterns in the noise itself. Obviously these patterns will not generalize to new instances. For example, say you feed your life satisfaction model many more attributes, including uninformative ones such as the country’s name. In that case, a complex model may detect patterns like the fact that all countries in the training data with a w in their name have a life satisfaction greater than 7: New Zealand (7.3), Norway (7.4), Sweden (7.2), and Switzerland (7.5). How confident are you that the W-satisfaction rule generalizes to Rwanda or Zimbabwe? Obviously this pattern occurred in the training data by pure chance, but the model has no way to tell whether a pattern is real or simply the result of noise in the data.

Warning

Overfitting happens when the model is too complex relative to the amount and noisiness of the training data. The possible solutions are:

  • To simplify the model by selecting one with fewer parameters (e.g., a linear model rather than a high-degree polynomial model), by reducing the number of attributes in the training data or by constraining the model

  • To gather more training data

  • To reduce the noise in the training data (e.g., fix data errors and remove outliers)

Constraining a model to make it simpler and reduce the risk of overfitting is called regularization. For example, the linear model we defined earlier has two parameters, θ0 and θ1. This gives the learning algorithm two degrees of freedom to adapt the model to the training data: it can tweak both the height (θ0) and the slope (θ1) of the line. If we forced θ1 = 0, the algorithm would have only one degree of freedom and would have a much harder time fitting the data properly: all it could do is move the line up or down to get as close as possible to the training instances, so it would end up around the mean. A very simple model indeed! If we allow the algorithm to modify θ1 but we force it to keep it small, then the learning algorithm will effectively have somewhere in between one and two degrees of freedom. It will produce a simpler model than with two degrees of freedom, but more complex than with just one. You want to find the right balance between fitting the training data perfectly and keeping the model simple enough to ensure that it will generalize well.

Figure 1-23 shows three models: the dotted line represents the original model that was trained with a few countries missing, the dashed line is our second model trained with all countries, and the solid line is a linear model trained with the same data as the first model but with a regularization constraint. You can see that regularization forced the model to have a smaller slope, which fits a bit less the training data that the model was trained on, but actually allows it to generalize better to new examples.

mlst 0123
Figure 1-23. Regularization reduces the risk of overfitting

The amount of regularization to apply during learning can be controlled by a hyperparameter. A hyperparameter is a parameter of a learning algorithm (not of the model). As such, it is not affected by the learning algorithm itself; it must be set prior to training and remains constant during training. If you set the regularization hyperparameter to a very large value, you will get an almost flat model (a slope close to zero); the learning algorithm will almost certainly not overfit the training data, but it will be less likely to find a good solution. Tuning hyperparameters is an important part of building a Machine Learning system (you will see a detailed example in the next chapter).

Underfitting the Training Data

As you might guess, underfitting is the opposite of overfitting: it occurs when your model is too simple to learn the underlying structure of the data. For example, a linear model of life satisfaction is prone to underfit; reality is just more complex than the model, so its predictions are bound to be inaccurate, even on the training examples.

The main options to fix this problem are:

  • Selecting a more powerful model, with more parameters

  • Feeding better features to the learning algorithm (feature engineering)

  • Reducing the constraints on the model (e.g., reducing the regularization hyperparameter)

Stepping Back

By now you already know a lot about Machine Learning. However, we went through so many concepts that you may be feeling a little lost, so let’s step back and look at the big picture:

  • Machine Learning is about making machines get better at some task by learning from data, instead of having to explicitly code rules.

  • There are many different types of ML systems: supervised or not, batch or online, instance-based or model-based, and so on.

  • In a ML project you gather data in a training set, and you feed the training set to a learning algorithm. If the algorithm is model-based it tunes some parameters to fit the model to the training set (i.e., to make good predictions on the training set itself), and then hopefully it will be able to make good predictions on new cases as well. If the algorithm is instance-based, it just learns the examples by heart and generalizes to new instances by comparing them to the learned instances using a similarity measure.

  • The system will not perform well if your training set is too small, or if the data is not representative, noisy, or polluted with irrelevant features (garbage in, garbage out). Lastly, your model needs to be neither too simple (in which case it will underfit) nor too complex (in which case it will overfit).

There’s just one last important topic to cover: once you have trained a model, you don’t want to just “hope” it generalizes to new cases. You want to evaluate it, and fine-tune it if necessary. Let’s see how.

Testing and Validating

The only way to know how well a model will generalize to new cases is to actually try it out on new cases. One way to do that is to put your model in production and monitor how well it performs. This works well, but if your model is horribly bad, your users will complain—not the best idea.

A better option is to split your data into two sets: the training set and the test set. As these names imply, you train your model using the training set, and you test it using the test set. The error rate on new cases is called the generalization error (or out-of-sample error), and by evaluating your model on the test set, you get an estimate of this error. This value tells you how well your model will perform on instances it has never seen before.

If the training error is low (i.e., your model makes few mistakes on the training set) but the generalization error is high, it means that your model is overfitting the training data.

Tip

It is common to use 80% of the data for training and hold out 20% for testing.

So evaluating a model is simple enough: just use a test set. Now suppose you are hesitating between two models (say a linear model and a polynomial model): how can you decide? One option is to train both and compare how well they generalize using the test set.

Now suppose that the linear model generalizes better, but you want to apply some regularization to avoid overfitting. The question is: how do you choose the value of the regularization hyperparameter? One option is to train 100 different models using 100 different values for this hyperparameter. Suppose you find the best hyperparameter value that produces a model with the lowest generalization error, say just 5% error.

So you launch this model into production, but unfortunately it does not perform as well as expected and produces 15% errors. What just happened?

The problem is that you measured the generalization error multiple times on the test set, and you adapted the model and hyperparameters to produce the best model for that particular set. This means that the model is unlikely to perform as well on new data.

A common solution to this problem is called holdout validation: you simply hold out part of the training set to evaluate several candidate models and select the best one. The new heldout set is called the validation set. More specifically, you train multiple models with various hyperparameters on the reduced training set (i.e., the full training set minus the validation set), and you select the model that performs best on the validation set. After this holdout validation process, you train the best model on the full training set (including the validation set), and this gives you the final model. Lastly, you evaluate this final model on the test set to get an estimate of the generalization error.

This solution usually works quite well. However, if the validation set is too small, then model evaluations will be imprecise: you may end up selecting a suboptimal model by mistake. Conversely, if the validation set is too large, then the remaining training set will be much smaller than the full training set. Why is this bad? Well, since the final model will be trained on the full training set, it is not ideal to compare candidate models trained on a much smaller training set. It would be like selecting the fastest sprinter to participate in a marathon. One way to solve this problem is to perform repeated cross-validation, using multiple validation sets. Each model is evaluated once per validation set, after it is trained on the rest of the data. By averaging out all the evaluations of a model, we get a much more accurate measure of its performance. However, there is a drawback: the training time is multiplied by the number of validation sets.

Exercises

In this chapter we have covered some of the most important concepts in Machine Learning. In the next chapters we will dive deeper and write more code, but before we do, make sure you know how to answer the following questions:

  1. How would you define Machine Learning?

  2. Can you name four types of problems where it shines?

  3. What is a labeled training set?

  4. What are the two most common supervised tasks?

  5. Can you name four common unsupervised tasks?

  6. What type of Machine Learning algorithm would you use to allow a robot to walk in various unknown terrains?

  7. What type of algorithm would you use to segment your customers into multiple groups?

  8. Would you frame the problem of spam detection as a supervised learning problem or an unsupervised learning problem?

  9. What is an online learning system?

  10. What is out-of-core learning?

  11. What type of learning algorithm relies on a similarity measure to make predictions?

  12. What is the difference between a model parameter and a learning algorithm’s hyperparameter?

  13. What do model-based learning algorithms search for? What is the most common strategy they use to succeed? How do they make predictions?

  14. Can you name four of the main challenges in Machine Learning?

  15. If your model performs great on the training data but generalizes poorly to new instances, what is happening? Can you name three possible solutions?

  16. What is a test set and why would you want to use it?

  17. What is the purpose of a validation set?

  18. What can go wrong if you tune hyperparameters using the test set?

  19. What is repeated cross-validation and why would you prefer it to using a single validation set?

Solutions to these exercises are available in Appendix A.

1 Fun fact: this odd-sounding name is a statistics term introduced by Francis Galton while he was studying the fact that the children of tall people tend to be shorter than their parents. Since children were shorter, he called this regression to the mean. This name was then applied to the methods he used to analyze correlations between variables.

2 Some neural network architectures can be unsupervised, such as autoencoders and restricted Boltzmann machines. They can also be semisupervised, such as in deep belief networks and unsupervised pretraining.

3 Notice how animals are rather well separated from vehicles, how horses are close to deer but far from birds, and so on. Figure reproduced with permission from Socher, Ganjoo, Manning, and Ng (2013), “T-SNE visualization of the semantic word space.”

4 That’s when the system works perfectly. In practice it often creates a few clusters per person, and sometimes mixes up two people who look alike, so you need to provide a few labels per person and manually clean up some clusters.

5 By convention, the Greek letter θ (theta) is frequently used to represent model parameters.

6 The prepare_country_stats() function’s definition is not shown here (see this chapter’s Jupyter notebook if you want all the gory details). It’s just boring Pandas code that joins the life satisfaction data from the OECD with the GDP per capita data from the IMF.

7 It’s okay if you don’t understand all the code yet; we will present Scikit-Learn in the following chapters.

8 For example, knowing whether to write “to,” “two,” or “too” depending on the context.

9 Figure reproduced with permission from Banko and Brill (2001), “Learning Curves for Confusion Set Disambiguation.”

10 “The Unreasonable Effectiveness of Data,” Peter Norvig et al. (2009).

11 “The Lack of A Priori Distinctions Between Learning Algorithms,” D. Wolpert (1996).

Chapter 2. End-to-End Machine Learning Project

In this chapter, you will go through an example project end to end, pretending to be a recently hired data scientist in a real estate company.1 Here are the main steps you will go through:

  1. Look at the big picture.

  2. Get the data.

  3. Discover and visualize the data to gain insights.

  4. Prepare the data for Machine Learning algorithms.

  5. Select a model and train it.

  6. Fine-tune your model.

  7. Present your solution.

  8. Launch, monitor, and maintain your system.

Working with Real Data

When you are learning about Machine Learning it is best to actually experiment with real-world data, not just artificial datasets. Fortunately, there are thousands of open datasets to choose from, ranging across all sorts of domains. Here are a few places you can look to get data:

In this chapter we chose the California Housing Prices dataset from the StatLib repository2 (see Figure 2-1). This dataset was based on data from the 1990 California census. It is not exactly recent (you could still afford a nice house in the Bay Area at the time), but it has many qualities for learning, so we will pretend it is recent data. We also added a categorical attribute and removed a few features for teaching purposes.

mlst 0201
Figure 2-1. California housing prices

Look at the Big Picture

Welcome to Machine Learning Housing Corporation! The first task you are asked to perform is to build a model of housing prices in California using the California census data. This data has metrics such as the population, median income, median housing price, and so on for each block group in California. Block groups are the smallest geographical unit for which the US Census Bureau publishes sample data (a block group typically has a population of 600 to 3,000 people). We will just call them “districts” for short.

Your model should learn from this data and be able to predict the median housing price in any district, given all the other metrics.

Tip

Since you are a well-organized data scientist, the first thing you do is to pull out your Machine Learning project checklist. You can start with the one in Appendix B; it should work reasonably well for most Machine Learning projects but make sure to adapt it to your needs. In this chapter we will go through many checklist items, but we will also skip a few, either because they are self-explanatory or because they will be discussed in later chapters.

Frame the Problem

The first question to ask your boss is what exactly is the business objective; building a model is probably not the end goal. How does the company expect to use and benefit from this model? This is important because it will determine how you frame the problem, what algorithms you will select, what performance measure you will use to evaluate your model, and how much effort you should spend tweaking it.

Your boss answers that your model’s output (a prediction of a district’s median housing price) will be fed to another Machine Learning system (see Figure 2-2), along with many other signals.3 This downstream system will determine whether it is worth investing in a given area or not. Getting this right is critical, as it directly affects revenue.

mlst 0202
Figure 2-2. A Machine Learning pipeline for real estate investments

The next question to ask is what the current solution looks like (if any). It will often give you a reference performance, as well as insights on how to solve the problem. Your boss answers that the district housing prices are currently estimated manually by experts: a team gathers up-to-date information about a district, and when they cannot get the median housing price, they estimate it using complex rules.

This is costly and time-consuming, and their estimates are not great; in cases where they manage to find out the actual median housing price, they often realize that their estimates were off by more than 20%. This is why the company thinks that it would be useful to train a model to predict a district’s median housing price given other data about that district. The census data looks like a great dataset to exploit for this purpose, since it includes the median housing prices of thousands of districts, as well as other data.

Okay, with all this information you are now ready to start designing your system. First, you need to frame the problem: is it supervised, unsupervised, or Reinforcement Learning? Is it a classification task, a regression task, or something else? Should you use batch learning or online learning techniques? Before you read on, pause and try to answer these questions for yourself.

Have you found the answers? Let’s see: it is clearly a typical supervised learning task since you are given labeled training examples (each instance comes with the expected output, i.e., the district’s median housing price). Moreover, it is also a typical regression task, since you are asked to predict a value. More specifically, this is a multiple regression problem since the system will use multiple features to make a prediction (it will use the district’s population, the median income, etc.). It is also a univariate regression problem since we are only trying to predict a single value for each district. If we were trying to predict multiple values per district, it would be a multivariate regression problem. Finally, there is no continuous flow of data coming in the system, there is no particular need to adjust to changing data rapidly, and the data is small enough to fit in memory, so plain batch learning should do just fine.

Tip

If the data was huge, you could either split your batch learning work across multiple servers (using the MapReduce technique), or you could use an online learning technique instead.

Select a Performance Measure

Your next step is to select a performance measure. A typical performance measure for regression problems is the Root Mean Square Error (RMSE). It gives an idea of how much error the system typically makes in its predictions, with a higher weight for large errors. Equation 2-1 shows the mathematical formula to compute the RMSE.

Equation 2-1. Root Mean Square Error (RMSE)
RMSE ( X , h ) = 1 m i=1 m h(x (i) )-y (i) 2

Even though the RMSE is generally the preferred performance measure for regression tasks, in some contexts you may prefer to use another function. For example, suppose that there are many outlier districts. In that case, you may consider using the Mean Absolute Error (also called the Average Absolute Deviation; see Equation 2-2):

Equation 2-2. Mean Absolute Error
MAE ( X , h ) = 1 m i=1 m h ( x (i) ) - y (i)

Both the RMSE and the MAE are ways to measure the distance between two vectors: the vector of predictions and the vector of target values. Various distance measures, or norms, are possible:

  • Computing the root of a sum of squares (RMSE) corresponds to the Euclidean norm: it is the notion of distance you are familiar with. It is also called the ℓ2 norm, noted ∥ · ∥2 (or just ∥ · ∥).

  • Computing the sum of absolutes (MAE) corresponds to the ℓ1 norm, noted ∥ · ∥1. It is sometimes called the Manhattan norm because it measures the distance between two points in a city if you can only travel along orthogonal city blocks.

  • More generally, the ℓk norm of a vector v containing n elements is defined as 𝐯 k = (v 0 k +v 1 k ++v n k ) 1 k . ℓ0 just gives the number of non-zero elements in the vector, and ℓ gives the maximum absolute value in the vector.

  • The higher the norm index, the more it focuses on large values and neglects small ones. This is why the RMSE is more sensitive to outliers than the MAE. But when outliers are exponentially rare (like in a bell-shaped curve), the RMSE performs very well and is generally preferred.

Check the Assumptions

Lastly, it is good practice to list and verify the assumptions that were made so far (by you or others); this can catch serious issues early on. For example, the district prices that your system outputs are going to be fed into a downstream Machine Learning system, and we assume that these prices are going to be used as such. But what if the downstream system actually converts the prices into categories (e.g., “cheap,” “medium,” or “expensive”) and then uses those categories instead of the prices themselves? In this case, getting the price perfectly right is not important at all; your system just needs to get the category right. If that’s so, then the problem should have been framed as a classification task, not a regression task. You don’t want to find this out after working on a regression system for months.

Fortunately, after talking with the team in charge of the downstream system, you are confident that they do indeed need the actual prices, not just categories. Great! You’re all set, the lights are green, and you can start coding now!

Get the Data

It’s time to get your hands dirty. Don’t hesitate to pick up your laptop and walk through the following code examples in a Jupyter notebook. The full Jupyter notebook is available at https://github.com/ageron/handson-ml2.

Create the Workspace

First you will need to have Python installed. It is probably already installed on your system. If not, you can get it at https://www.python.org/.5

Next you need to create a workspace directory for your Machine Learning code and datasets. Open a terminal and type the following commands (after the $ prompts):

$ export ML_PATH="$HOME/ml"      # You can change the path if you prefer
$ mkdir -p $ML_PATH

You will need a number of Python modules: Jupyter, NumPy, Pandas, Matplotlib, and Scikit-Learn. If you already have Jupyter running with all these modules installed, you can safely skip to “Download the Data”. If you don’t have them yet, there are many ways to install them (and their dependencies). You can use your system’s packaging system (e.g., apt-get on Ubuntu, or MacPorts or HomeBrew on macOS), install a Scientific Python distribution such as Anaconda and use its packaging system, or just use Python’s own packaging system, pip, which is included by default with the Python binary installers (since Python 2.7.9).6 You can check to see if pip is installed by typing the following command:

$ pip3 --version
pip 18.0 from [...]/lib/python3.6/site-packages (python 3.6)

You should make sure you have a recent version of pip installed. To upgrade the pip module, type:7

$ pip3 install --upgrade pip
Collecting pip
[...]
Successfully installed pip-18.0

Now you can install all the required modules and their dependencies using this simple pip command (if you are not using a virtualenv, you will need administrator rights, or to add the --user option):

$ pip3 install --upgrade jupyter matplotlib numpy pandas scipy scikit-learn
Collecting jupyter
  Downloading jupyter-1.0.0-py2.py3-none-any.whl
Collecting matplotlib
  [...]

To check your installation, try to import every module like this:

$ python3 -c "import jupyter, matplotlib, numpy, pandas, scipy, sklearn"

There should be no output and no error. Now you can fire up Jupyter by typing:

$ jupyter notebook
[I 15:24 NotebookApp] Serving notebooks from local directory: [...]/ml
[I 15:24 NotebookApp] 0 active kernels
[I 15:24 NotebookApp] The Jupyter Notebook is running at: http://localhost:8888/
[I 15:24 NotebookApp] Use Control-C to stop this server and shut down all
kernels (twice to skip confirmation).

A Jupyter server is now running in your terminal, listening to port 8888. You can visit this server by opening your web browser to http://localhost:8888/ (this usually happens automatically when the server starts). You should see your empty workspace directory (containing only the env directory if you followed the preceding virtualenv instructions).

Now create a new Python notebook by clicking on the New button and selecting the appropriate Python version8 (see Figure 2-3).

This does three things: first, it creates a new notebook file called Untitled.ipynb in your workspace; second, it starts a Jupyter Python kernel to run this notebook; and third, it opens this notebook in a new tab. You should start by renaming this notebook to “Housing” (this will automatically rename the file to Housing.ipynb) by clicking Untitled and typing the new name.

mlst 0203
Figure 2-3. Your workspace in Jupyter

A notebook contains a list of cells. Each cell can contain executable code or formatted text. Right now the notebook contains only one empty code cell, labeled “In [1]:”. Try typing print("Hello world!") in the cell, and click on the play button (see Figure 2-4) or press Shift-Enter. This sends the current cell to this notebook’s Python kernel, which runs it and returns the output. The result is displayed below the cell, and since we reached the end of the notebook, a new cell is automatically created. Go through the User Interface Tour from Jupyter’s Help menu to learn the basics.

mlst 0204
Figure 2-4. Hello world Python notebook

Download the Data

In typical environments your data would be available in a relational database (or some other common datastore) and spread across multiple tables/documents/files. To access it, you would first need to get your credentials and access authorizations,9 and familiarize yourself with the data schema. In this project, however, things are much simpler: you will just download a single compressed file, housing.tgz, which contains a comma-separated value (CSV) file called housing.csv with all the data.

You could use your web browser to download it, and run tar xzf housing.tgz to decompress the file and extract the CSV file, but it is preferable to create a small function to do that. It is useful in particular if data changes regularly, as it allows you to write a small script that you can run whenever you need to fetch the latest data (or you can set up a scheduled job to do that automatically at regular intervals). Automating the process of fetching the data is also useful if you need to install the dataset on multiple machines.

Here is the function to fetch the data:10

import os
import tarfile
from six.moves import urllib

DOWNLOAD_ROOT = "https://raw.githubusercontent.com/ageron/handson-ml2/master/"
HOUSING_PATH = os.path.join("datasets", "housing")
HOUSING_URL = DOWNLOAD_ROOT + "datasets/housing/housing.tgz"

def fetch_housing_data(housing_url=HOUSING_URL, housing_path=HOUSING_PATH):
    if not os.path.isdir(housing_path):
        os.makedirs(housing_path)
    tgz_path = os.path.join(housing_path, "housing.tgz")
    urllib.request.urlretrieve(housing_url, tgz_path)
    housing_tgz = tarfile.open(tgz_path)
    housing_tgz.extractall(path=housing_path)
    housing_tgz.close()

Now when you call fetch_housing_data(), it creates a datasets/housing directory in your workspace, downloads the housing.tgz file, and extracts the housing.csv from it in this directory.

Now let’s load the data using Pandas. Once again you should write a small function to load the data:

import pandas as pd

def load_housing_data(housing_path=HOUSING_PATH):
    csv_path = os.path.join(housing_path, "housing.csv")
    return pd.read_csv(csv_path)

This function returns a Pandas DataFrame object containing all the data.

Take a Quick Look at the Data Structure

Let’s take a look at the top five rows using the DataFrame’s head() method (see Figure 2-5).

mlst 0205
Figure 2-5. Top five rows in the dataset

Each row represents one district. There are 10 attributes (you can see the first 6 in the screenshot): longitude, latitude, housing_median_age, total_rooms, total_bedrooms, population, households, median_income, median_house_value, and ocean_proximity.

The info() method is useful to get a quick description of the data, in particular the total number of rows, and each attribute’s type and number of non-null values (see Figure 2-6).

mlst 0206
Figure 2-6. Housing info

There are 20,640 instances in the dataset, which means that it is fairly small by Machine Learning standards, but it’s perfect to get started. Notice that the total_bedrooms attribute has only 20,433 non-null values, meaning that 207 districts are missing this feature. We will need to take care of this later.

All attributes are numerical, except the ocean_proximity field. Its type is object, so it could hold any kind of Python object, but since you loaded this data from a CSV file you know that it must be a text attribute. When you looked at the top five rows, you probably noticed that the values in the ocean_proximity column were repetitive, which means that it is probably a categorical attribute. You can find out what categories exist and how many districts belong to each category by using the value_counts() method:

>>> housing["ocean_proximity"].value_counts()
<1H OCEAN     9136
INLAND        6551
NEAR OCEAN    2658
NEAR BAY      2290
ISLAND           5
Name: ocean_proximity, dtype: int64

Let’s look at the other fields. The describe() method shows a summary of the numerical attributes (Figure 2-7).

mlst 0207
Figure 2-7. Summary of each numerical attribute

The count, mean, min, and max rows are self-explanatory. Note that the null values are ignored (so, for example, count of total_bedrooms is 20,433, not 20,640). The std row shows the standard deviation, which measures how dispersed the values are.11 The 25%, 50%, and 75% rows show the corresponding percentiles: a percentile indicates the value below which a given percentage of observations in a group of observations falls. For example, 25% of the districts have a housing_median_age lower than 18, while 50% are lower than 29 and 75% are lower than 37. These are often called the 25th percentile (or 1st quartile), the median, and the 75th percentile (or 3rd quartile).

Another quick way to get a feel of the type of data you are dealing with is to plot a histogram for each numerical attribute. A histogram shows the number of instances (on the vertical axis) that have a given value range (on the horizontal axis). You can either plot this one attribute at a time, or you can call the hist() method on the whole dataset, and it will plot a histogram for each numerical attribute (see Figure 2-8). For example, you can see that slightly over 800 districts have a median_house_value equal to about $100,000.

%matplotlib inline   # only in a Jupyter notebook
import matplotlib.pyplot as plt
housing.hist(bins=50, figsize=(20,15))
plt.show()
Note

The hist() method relies on Matplotlib, which in turn relies on a user-specified graphical backend to draw on your screen. So before you can plot anything, you need to specify which backend Matplotlib should use. The simplest option is to use Jupyter’s magic command %matplotlib inline. This tells Jupyter to set up Matplotlib so it uses Jupyter’s own backend. Plots are then rendered within the notebook itself. Note that calling show() is optional in a Jupyter notebook, as Jupyter will automatically display plots when a cell is executed.

mlst 0208
Figure 2-8. A histogram for each numerical attribute

Notice a few things in these histograms:

  1. First, the median income attribute does not look like it is expressed in US dollars (USD). After checking with the team that collected the data, you are told that the data has been scaled and capped at 15 (actually 15.0001) for higher median incomes, and at 0.5 (actually 0.4999) for lower median incomes. The numbers represent roughly tens of thousands of dollars (e.g., 3 actually means about $30,000). Working with preprocessed attributes is common in Machine Learning, and it is not necessarily a problem, but you should try to understand how the data was computed.

  2. The housing median age and the median house value were also capped. The latter may be a serious problem since it is your target attribute (your labels). Your Machine Learning algorithms may learn that prices never go beyond that limit. You need to check with your client team (the team that will use your system’s output) to see if this is a problem or not. If they tell you that they need precise predictions even beyond $500,000, then you have mainly two options:

    1. Collect proper labels for the districts whose labels were capped.

    2. Remove those districts from the training set (and also from the test set, since your system should not be evaluated poorly if it predicts values beyond $500,000).

  3. These attributes have very different scales. We will discuss this later in this chapter when we explore feature scaling.

  4. Finally, many histograms are tail heavy: they extend much farther to the right of the median than to the left. This may make it a bit harder for some Machine Learning algorithms to detect patterns. We will try transforming these attributes later on to have more bell-shaped distributions.

Hopefully you now have a better understanding of the kind of data you are dealing with.

Warning

Wait! Before you look at the data any further, you need to create a test set, put it aside, and never look at it.

Create a Test Set

It may sound strange to voluntarily set aside part of the data at this stage. After all, you have only taken a quick glance at the data, and surely you should learn a whole lot more about it before you decide what algorithms to use, right? This is true, but your brain is an amazing pattern detection system, which means that it is highly prone to overfitting: if you look at the test set, you may stumble upon some seemingly interesting pattern in the test data that leads you to select a particular kind of Machine Learning model. When you estimate the generalization error using the test set, your estimate will be too optimistic and you will launch a system that will not perform as well as expected. This is called data snooping bias.

Creating a test set is theoretically quite simple: just pick some instances randomly, typically 20% of the dataset, and set them aside:

import numpy as np

def split_train_test(data, test_ratio):
    shuffled_indices = np.random.permutation(len(data))
    test_set_size = int(len(data) * test_ratio)
    test_indices = shuffled_indices[:test_set_size]
    train_indices = shuffled_indices[test_set_size:]
    return data.iloc[train_indices], data.iloc[test_indices]

You can then use this function like this:12

>>> train_set, test_set = split_train_test(housing, 0.2)
>>> len(train_set)
16512
>>> len(test_set)
4128

Well, this works, but it is not perfect: if you run the program again, it will generate a different test set! Over time, you (or your Machine Learning algorithms) will get to see the whole dataset, which is what you want to avoid.

One solution is to save the test set on the first run and then load it in subsequent runs. Another option is to set the random number generator’s seed (e.g., np.random.seed(42))13 before calling np.random.permutation(), so that it always generates the same shuffled indices.

But both these solutions will break next time you fetch an updated dataset. A common solution is to use each instance’s identifier to decide whether or not it should go in the test set (assuming instances have a unique and immutable identifier). For example, you could compute a hash of each instance’s identifier and put that instance in the test set if the hash is lower or equal to 20% of the maximum hash value. This ensures that the test set will remain consistent across multiple runs, even if you refresh the dataset. The new test set will contain 20% of the new instances, but it will not contain any instance that was previously in the training set. Here is a possible implementation:

from zlib import crc32

def test_set_check(identifier, test_ratio):
    return crc32(np.int64(identifier)) & 0xffffffff < test_ratio * 2**32

def split_train_test_by_id(data, test_ratio, id_column):
    ids = data[id_column]
    in_test_set = ids.apply(lambda id_: test_set_check(id_, test_ratio))
    return data.loc[~in_test_set], data.loc[in_test_set]

Unfortunately, the housing dataset does not have an identifier column. The simplest solution is to use the row index as the ID:

housing_with_id = housing.reset_index()   # adds an `index` column
train_set, test_set = split_train_test_by_id(housing_with_id, 0.2, "index")

If you use the row index as a unique identifier, you need to make sure that new data gets appended to the end of the dataset, and no row ever gets deleted. If this is not possible, then you can try to use the most stable features to build a unique identifier. For example, a district’s latitude and longitude are guaranteed to be stable for a few million years, so you could combine them into an ID like so:14

housing_with_id["id"] = housing["longitude"] * 1000 + housing["latitude"]
train_set, test_set = split_train_test_by_id(housing_with_id, 0.2, "id")

Scikit-Learn provides a few functions to split datasets into multiple subsets in various ways. The simplest function is train_test_split, which does pretty much the same thing as the function split_train_test defined earlier, with a couple of additional features. First there is a random_state parameter that allows you to set the random generator seed as explained previously, and second you can pass it multiple datasets with an identical number of rows, and it will split them on the same indices (this is very useful, for example, if you have a separate DataFrame for labels):

from sklearn.model_selection import train_test_split

train_set, test_set = train_test_split(housing, test_size=0.2, random_state=42)

So far we have considered purely random sampling methods. This is generally fine if your dataset is large enough (especially relative to the number of attributes), but if it is not, you run the risk of introducing a significant sampling bias. When a survey company decides to call 1,000 people to ask them a few questions, they don’t just pick 1,000 people randomly in a phone book. They try to ensure that these 1,000 people are representative of the whole population. For example, the US population is composed of 51.3% female and 48.7% male, so a well-conducted survey in the US would try to maintain this ratio in the sample: 513 female and 487 male. This is called stratified sampling: the population is divided into homogeneous subgroups called strata, and the right number of instances is sampled from each stratum to guarantee that the test set is representative of the overall population. If they used purely random sampling, there would be about 12% chance of sampling a skewed test set with either less than 49% female or more than 54% female. Either way, the survey results would be significantly biased.

Suppose you chatted with experts who told you that the median income is a very important attribute to predict median housing prices. You may want to ensure that the test set is representative of the various categories of incomes in the whole dataset. Since the median income is a continuous numerical attribute, you first need to create an income category attribute. Let’s look at the median income histogram more closely (back in Figure 2-8): most median income values are clustered around 2 to 5 (i.e., $20,000–$50,000), but some median incomes go far beyond 6 (i.e., $60,000). It is important to have a sufficient number of instances in your dataset for each stratum, or else the estimate of the stratum’s importance may be biased. This means that you should not have too many strata, and each stratum should be large enough. The following code creates an income category attribute by dividing the median income by 1.5 (to limit the number of income categories), and rounding up using ceil (to have discrete categories), and then keeping only the categories lower than 5 and merging the other categories into category 5:

housing["income_cat"] = np.ceil(housing["median_income"] / 1.5)
housing["income_cat"].where(housing["income_cat"] < 5, 5.0, inplace=True)

These income categories are represented in Figure 2-9:

housing["income_cat"].hist()
mlst 0209
Figure 2-9. Histogram of income categories

Now you are ready to do stratified sampling based on the income category. For this you can use Scikit-Learn’s StratifiedShuffleSplit class:

from sklearn.model_selection import StratifiedShuffleSplit

split = StratifiedShuffleSplit(n_splits=1, test_size=0.2, random_state=42)
for train_index, test_index in split.split(housing, housing["income_cat"]):
    strat_train_set = housing.loc[train_index]
    strat_test_set = housing.loc[test_index]

Let’s see if this worked as expected. You can start by looking at the income category proportions in the test set:

>>> strat_test_set["income_cat"].value_counts() / len(strat_test_set)
3.0    0.350533
2.0    0.318798
4.0    0.176357
5.0    0.114583
1.0    0.039729
Name: income_cat, dtype: float64

With similar code you can measure the income category proportions in the full dataset. Figure 2-10 compares the income category proportions in the overall dataset, in the test set generated with stratified sampling, and in a test set generated using purely random sampling. As you can see, the test set generated using stratified sampling has income category proportions almost identical to those in the full dataset, whereas the test set generated using purely random sampling is quite skewed.

mlst 0210
Figure 2-10. Sampling bias comparison of stratified versus purely random sampling

Now you should remove the income_cat attribute so the data is back to its original state:

for set_ in (strat_train_set, strat_test_set):
    set_.drop("income_cat", axis=1, inplace=True)

We spent quite a bit of time on test set generation for a good reason: this is an often neglected but critical part of a Machine Learning project. Moreover, many of these ideas will be useful later when we discuss cross-validation. Now it’s time to move on to the next stage: exploring the data.

Discover and Visualize the Data to Gain Insights

So far you have only taken a quick glance at the data to get a general understanding of the kind of data you are manipulating. Now the goal is to go a little bit more in depth.

First, make sure you have put the test set aside and you are only exploring the training set. Also, if the training set is very large, you may want to sample an exploration set, to make manipulations easy and fast. In our case, the set is quite small so you can just work directly on the full set. Let’s create a copy so you can play with it without harming the training set:

housing = strat_train_set.copy()

Visualizing Geographical Data

Since there is geographical information (latitude and longitude), it is a good idea to create a scatterplot of all districts to visualize the data (Figure 2-11):

housing.plot(kind="scatter", x="longitude", y="latitude")
mlst 0211
Figure 2-11. A geographical scatterplot of the data

This looks like California all right, but other than that it is hard to see any particular pattern. Setting the alpha option to 0.1 makes it much easier to visualize the places where there is a high density of data points (Figure 2-12):

housing.plot(kind="scatter", x="longitude", y="latitude", alpha=0.1)
mlst 0212
Figure 2-12. A better visualization highlighting high-density areas

Now that’s much better: you can clearly see the high-density areas, namely the Bay Area and around Los Angeles and San Diego, plus a long line of fairly high density in the Central Valley, in particular around Sacramento and Fresno.

More generally, our brains are very good at spotting patterns on pictures, but you may need to play around with visualization parameters to make the patterns stand out.

Now let’s look at the housing prices (Figure 2-13). The radius of each circle represents the district’s population (option s), and the color represents the price (option c). We will use a predefined color map (option cmap) called jet, which ranges from blue (low values) to red (high prices):15

housing.plot(kind="scatter", x="longitude", y="latitude", alpha=0.4,
    s=housing["population"]/100, label="population", figsize=(10,7),
    c="median_house_value", cmap=plt.get_cmap("jet"), colorbar=True,
)
plt.legend()
mlst 0213
Figure 2-13. California housing prices

This image tells you that the housing prices are very much related to the location (e.g., close to the ocean) and to the population density, as you probably knew already. It will probably be useful to use a clustering algorithm to detect the main clusters, and add new features that measure the proximity to the cluster centers. The ocean proximity attribute may be useful as well, although in Northern California the housing prices in coastal districts are not too high, so it is not a simple rule.

Looking for Correlations

Since the dataset is not too large, you can easily compute the standard correlation coefficient (also called Pearson’s r) between every pair of attributes using the corr() method:

corr_matrix = housing.corr()

Now let’s look at how much each attribute correlates with the median house value:

>>> corr_matrix["median_house_value"].sort_values(ascending=False)
median_house_value    1.000000
median_income         0.687170
total_rooms           0.135231
housing_median_age    0.114220
households            0.064702
total_bedrooms        0.047865
population           -0.026699
longitude            -0.047279
latitude             -0.142826
Name: median_house_value, dtype: float64

The correlation coefficient ranges from –1 to 1. When it is close to 1, it means that there is a strong positive correlation; for example, the median house value tends to go up when the median income goes up. When the coefficient is close to –1, it means that there is a strong negative correlation; you can see a small negative correlation between the latitude and the median house value (i.e., prices have a slight tendency to go down when you go north). Finally, coefficients close to zero mean that there is no linear correlation. Figure 2-14 shows various plots along with the correlation coefficient between their horizontal and vertical axes.

mlst 0214
Figure 2-14. Standard correlation coefficient of various datasets (source: Wikipedia; public domain image)
Warning

The correlation coefficient only measures linear correlations (“if x goes up, then y generally goes up/down”). It may completely miss out on nonlinear relationships (e.g., “if x is close to zero then y generally goes up”). Note how all the plots of the bottom row have a correlation coefficient equal to zero despite the fact that their axes are clearly not independent: these are examples of nonlinear relationships. Also, the second row shows examples where the correlation coefficient is equal to 1 or –1; notice that this has nothing to do with the slope. For example, your height in inches has a correlation coefficient of 1 with your height in feet or in nanometers.

Another way to check for correlation between attributes is to use Pandas’ scatter_matrix function, which plots every numerical attribute against every other numerical attribute. Since there are now 11 numerical attributes, you would get 112 = 121 plots, which would not fit on a page, so let’s just focus on a few promising attributes that seem most correlated with the median housing value (Figure 2-15):

from pandas.plotting import scatter_matrix

attributes = ["median_house_value", "median_income", "total_rooms",
              "housing_median_age"]
scatter_matrix(housing[attributes], figsize=(12, 8))
mlst 0215
Figure 2-15. Scatter matrix

The main diagonal (top left to bottom right) would be full of straight lines if Pandas plotted each variable against itself, which would not be very useful. So instead Pandas displays a histogram of each attribute (other options are available; see Pandas’ documentation for more details).

The most promising attribute to predict the median house value is the median income, so let’s zoom in on their correlation scatterplot (Figure 2-16):

housing.plot(kind="scatter", x="median_income", y="median_house_value",
             alpha=0.1)

This plot reveals a few things. First, the correlation is indeed very strong; you can clearly see the upward trend and the points are not too dispersed. Second, the price cap that we noticed earlier is clearly visible as a horizontal line at $500,000. But this plot reveals other less obvious straight lines: a horizontal line around $450,000, another around $350,000, perhaps one around $280,000, and a few more below that. You may want to try removing the corresponding districts to prevent your algorithms from learning to reproduce these data quirks.

mlst 0216
Figure 2-16. Median income versus median house value

Experimenting with Attribute Combinations

Hopefully the previous sections gave you an idea of a few ways you can explore the data and gain insights. You identified a few data quirks that you may want to clean up before feeding the data to a Machine Learning algorithm, and you found interesting correlations between attributes, in particular with the target attribute. You also noticed that some attributes have a tail-heavy distribution, so you may want to transform them (e.g., by computing their logarithm). Of course, your mileage will vary considerably with each project, but the general ideas are similar.

One last thing you may want to do before actually preparing the data for Machine Learning algorithms is to try out various attribute combinations. For example, the total number of rooms in a district is not very useful if you don’t know how many households there are. What you really want is the number of rooms per household. Similarly, the total number of bedrooms by itself is not very useful: you probably want to compare it to the number of rooms. And the population per household also seems like an interesting attribute combination to look at. Let’s create these new attributes:

housing["rooms_per_household"] = housing["total_rooms"]/housing["households"]
housing["bedrooms_per_room"] = housing["total_bedrooms"]/housing["total_rooms"]
housing["population_per_household"]=housing["population"]/housing["households"]

And now let’s look at the correlation matrix again:

>>> corr_matrix = housing.corr()
>>> corr_matrix["median_house_value"].sort_values(ascending=False)
median_house_value          1.000000
median_income               0.687160
rooms_per_household         0.146285
total_rooms                 0.135097
housing_median_age          0.114110
households                  0.064506
total_bedrooms              0.047689
population_per_household   -0.021985
population                 -0.026920
longitude                  -0.047432
latitude                   -0.142724
bedrooms_per_room          -0.259984
Name: median_house_value, dtype: float64

Hey, not bad! The new bedrooms_per_room attribute is much more correlated with the median house value than the total number of rooms or bedrooms. Apparently houses with a lower bedroom/room ratio tend to be more expensive. The number of rooms per household is also more informative than the total number of rooms in a district—obviously the larger the houses, the more expensive they are.

This round of exploration does not have to be absolutely thorough; the point is to start off on the right foot and quickly gain insights that will help you get a first reasonably good prototype. But this is an iterative process: once you get a prototype up and running, you can analyze its output to gain more insights and come back to this exploration step.

Prepare the Data for Machine Learning Algorithms

It’s time to prepare the data for your Machine Learning algorithms. Instead of just doing this manually, you should write functions to do that, for several good reasons:

  • This will allow you to reproduce these transformations easily on any dataset (e.g., the next time you get a fresh dataset).

  • You will gradually build a library of transformation functions that you can reuse in future projects.

  • You can use these functions in your live system to transform the new data before feeding it to your algorithms.

  • This will make it possible for you to easily try various transformations and see which combination of transformations works best.

But first let’s revert to a clean training set (by copying strat_train_set once again), and let’s separate the predictors and the labels since we don’t necessarily want to apply the same transformations to the predictors and the target values (note that drop() creates a copy of the data and does not affect strat_train_set):

housing = strat_train_set.drop("median_house_value", axis=1)
housing_labels = strat_train_set["median_house_value"].copy()

Data Cleaning

Most Machine Learning algorithms cannot work with missing features, so let’s create a few functions to take care of them. You noticed earlier that the total_bedrooms attribute has some missing values, so let’s fix this. You have three options:

  • Get rid of the corresponding districts.

  • Get rid of the whole attribute.

  • Set the values to some value (zero, the mean, the median, etc.).

You can accomplish these easily using DataFrame’s dropna(), drop(), and fillna() methods:

housing.dropna(subset=["total_bedrooms"])    # option 1
housing.drop("total_bedrooms", axis=1)       # option 2
median = housing["total_bedrooms"].median()  # option 3
housing["total_bedrooms"].fillna(median, inplace=True)

If you choose option 3, you should compute the median value on the training set, and use it to fill the missing values in the training set, but also don’t forget to save the median value that you have computed. You will need it later to replace missing values in the test set when you want to evaluate your system, and also once the system goes live to replace missing values in new data.

Scikit-Learn provides a handy class to take care of missing values: SimpleImputer. Here is how to use it. First, you need to create a SimpleImputer instance, specifying that you want to replace each attribute’s missing values with the median of that attribute:

from sklearn.impute import SimpleImputer

imputer = SimpleImputer(strategy="median")

Since the median can only be computed on numerical attributes, we need to create a copy of the data without the text attribute ocean_proximity:

housing_num = housing.drop("ocean_proximity", axis=1)

Now you can fit the imputer instance to the training data using the fit() method:

imputer.fit(housing_num)

The imputer has simply computed the median of each attribute and stored the result in its statistics_ instance variable. Only the total_bedrooms attribute had missing values, but we cannot be sure that there won’t be any missing values in new data after the system goes live, so it is safer to apply the imputer to all the numerical attributes:

>>> imputer.statistics_
array([ -118.51 , 34.26 , 29. , 2119.5 , 433. , 1164. , 408. , 3.5409])
>>> housing_num.median().values
array([ -118.51 , 34.26 , 29. , 2119.5 , 433. , 1164. , 408. , 3.5409])

Now you can use this “trained” imputer to transform the training set by replacing missing values by the learned medians:

X = imputer.transform(housing_num)

The result is a plain NumPy array containing the transformed features. If you want to put it back into a Pandas DataFrame, it’s simple:

housing_tr = pd.DataFrame(X, columns=housing_num.columns)

Handling Text and Categorical Attributes

Earlier we left out the categorical attribute ocean_proximity because it is a text attribute so we cannot compute its median:

>>> housing_cat = housing[["ocean_proximity"]]
>>> housing_cat.head(10)
      ocean_proximity
17606       <1H OCEAN
18632       <1H OCEAN
14650      NEAR OCEAN
3230           INLAND
3555        <1H OCEAN
19480          INLAND
8879        <1H OCEAN
13685          INLAND
4937        <1H OCEAN
4861        <1H OCEAN

Most Machine Learning algorithms prefer to work with numbers anyway, so let’s convert these categories from text to numbers. For this, we can use Scikit-Learn’s OrdinalEncoder class18:

>>> from sklearn.preprocessing import OrdinalEncoder
>>> ordinal_encoder = OrdinalEncoder()
>>> housing_cat_encoded = ordinal_encoder.fit_transform(housing_cat)
>>> housing_cat_encoded[:10]
array([[0.],
       [0.],
       [4.],
       [1.],
       [0.],
       [1.],
       [0.],
       [1.],
       [0.],
       [0.]])

You can get the list of categories using the categories_ instance variable. It is a list containing a 1D array of categories for each categorical attribute (in this case, a list containing a single array since there is just one categorical attribute):

>>> ordinal_encoder.categories_
[array(['<1H OCEAN', 'INLAND', 'ISLAND', 'NEAR BAY', 'NEAR OCEAN'],
       dtype=object)]

One issue with this representation is that ML algorithms will assume that two nearby values are more similar than two distant values. This may be fine in some cases (e.g., for ordered categories such as “bad”, “average”, “good”, “excellent”), but it is obviously not the case for the ocean_proximity column (for example, categories 0 and 4 are clearly more similar than categories 0 and 1). To fix this issue, a common solution is to create one binary attribute per category: one attribute equal to 1 when the category is “<1H OCEAN” (and 0 otherwise), another attribute equal to 1 when the category is “INLAND” (and 0 otherwise), and so on. This is called one-hot encoding, because only one attribute will be equal to 1 (hot), while the others will be 0 (cold). The new attributes are sometimes called dummy attributes. Scikit-Learn provides a OneHotEncoder class to convert categorical values into one-hot vectors19:

>>> from sklearn.preprocessing import OneHotEncoder
>>> cat_encoder = OneHotEncoder()
>>> housing_cat_1hot = cat_encoder.fit_transform(housing_cat)
>>> housing_cat_1hot
<16512x5 sparse matrix of type '<class 'numpy.float64'>'
  with 16512 stored elements in Compressed Sparse Row format>

Notice that the output is a SciPy sparse matrix, instead of a NumPy array. This is very useful when you have categorical attributes with thousands of categories. After one-hot encoding we get a matrix with thousands of columns, and the matrix is full of zeros except for a single 1 per row. Using up tons of memory mostly to store zeros would be very wasteful, so instead a sparse matrix only stores the location of the nonzero elements. You can use it mostly like a normal 2D array,20 but if you really want to convert it to a (dense) NumPy array, just call the toarray() method:

>>> housing_cat_1hot.toarray()
array([[1., 0., 0., 0., 0.],
       [1., 0., 0., 0., 0.],
       [0., 0., 0., 0., 1.],
       ...,
       [0., 1., 0., 0., 0.],
       [1., 0., 0., 0., 0.],
       [0., 0., 0., 1., 0.]])

Once again, you can get the list of categories using the encoder’s categories_ instance variable:

>>> cat_encoder.categories_
[array(['<1H OCEAN', 'INLAND', 'ISLAND', 'NEAR BAY', 'NEAR OCEAN'],
       dtype=object)]
Tip

If a categorical attribute has a large number of possible categories (e.g., country code, profession, species, etc.), then one-hot encoding will result in a large number of input features. This may slow down training and degrade performance. If this happens, you may want to replace the categorical input with useful numerical features related to the categories: for example, you could replace the ocean_proximity feature with the distance to the ocean (similarly, a country code could be replaced with the country’s population and GDP per capita). Alternatively, you could replace each category with a learnable low dimensional vector called an embedding. Each category’s representation would be learned during training: this is called representation learning (see Chapter 15 for more details).

Custom Transformers

Although Scikit-Learn provides many useful transformers, you will need to write your own for tasks such as custom cleanup operations or combining specific attributes. You will want your transformer to work seamlessly with Scikit-Learn functionalities (such as pipelines), and since Scikit-Learn relies on duck typing (not inheritance), all you need is to create a class and implement three methods: fit() (returning self), transform(), and fit_transform(). You can get the last one for free by simply adding TransformerMixin as a base class. Also, if you add BaseEstimator as a base class (and avoid *args and **kargs in your constructor) you will get two extra methods (get_params() and set_params()) that will be useful for automatic hyperparameter tuning. For example, here is a small transformer class that adds the combined attributes we discussed earlier:

from sklearn.base import BaseEstimator, TransformerMixin

rooms_ix, bedrooms_ix, population_ix, households_ix = 3, 4, 5, 6

class CombinedAttributesAdder(BaseEstimator, TransformerMixin):
    def __init__(self, add_bedrooms_per_room = True): # no *args or **kargs
        self.add_bedrooms_per_room = add_bedrooms_per_room
    def fit(self, X, y=None):
        return self  # nothing else to do
    def transform(self, X, y=None):
        rooms_per_household = X[:, rooms_ix] / X[:, households_ix]
        population_per_household = X[:, population_ix] / X[:, households_ix]
        if self.add_bedrooms_per_room:
            bedrooms_per_room = X[:, bedrooms_ix] / X[:, rooms_ix]
            return np.c_[X, rooms_per_household, population_per_household,
                         bedrooms_per_room]
        else:
            return np.c_[X, rooms_per_household, population_per_household]

attr_adder = CombinedAttributesAdder(add_bedrooms_per_room=False)
housing_extra_attribs = attr_adder.transform(housing.values)

In this example the transformer has one hyperparameter, add_bedrooms_per_room, set to True by default (it is often helpful to provide sensible defaults). This hyperparameter will allow you to easily find out whether adding this attribute helps the Machine Learning algorithms or not. More generally, you can add a hyperparameter to gate any data preparation step that you are not 100% sure about. The more you automate these data preparation steps, the more combinations you can automatically try out, making it much more likely that you will find a great combination (and saving you a lot of time).

Feature Scaling

One of the most important transformations you need to apply to your data is feature scaling. With few exceptions, Machine Learning algorithms don’t perform well when the input numerical attributes have very different scales. This is the case for the housing data: the total number of rooms ranges from about 6 to 39,320, while the median incomes only range from 0 to 15. Note that scaling the target values is generally not required.

There are two common ways to get all attributes to have the same scale: min-max scaling and standardization.

Min-max scaling (many people call this normalization) is quite simple: values are shifted and rescaled so that they end up ranging from 0 to 1. We do this by subtracting the min value and dividing by the max minus the min. Scikit-Learn provides a transformer called MinMaxScaler for this. It has a feature_range hyperparameter that lets you change the range if you don’t want 0–1 for some reason.

Standardization is quite different: first it subtracts the mean value (so standardized values always have a zero mean), and then it divides by the standard deviation so that the resulting distribution has unit variance. Unlike min-max scaling, standardization does not bound values to a specific range, which may be a problem for some algorithms (e.g., neural networks often expect an input value ranging from 0 to 1). However, standardization is much less affected by outliers. For example, suppose a district had a median income equal to 100 (by mistake). Min-max scaling would then crush all the other values from 0–15 down to 0–0.15, whereas standardization would not be much affected. Scikit-Learn provides a transformer called StandardScaler for standardization.

Warning

As with all the transformations, it is important to fit the scalers to the training data only, not to the full dataset (including the test set). Only then can you use them to transform the training set and the test set (and new data).

Transformation Pipelines

As you can see, there are many data transformation steps that need to be executed in the right order. Fortunately, Scikit-Learn provides the Pipeline class to help with such sequences of transformations. Here is a small pipeline for the numerical attributes:

from sklearn.pipeline import Pipeline
from sklearn.preprocessing import StandardScaler

num_pipeline = Pipeline([
        ('imputer', SimpleImputer(strategy="median")),
        ('attribs_adder', CombinedAttributesAdder()),
        ('std_scaler', StandardScaler()),
    ])

housing_num_tr = num_pipeline.fit_transform(housing_num)

The Pipeline constructor takes a list of name/estimator pairs defining a sequence of steps. All but the last estimator must be transformers (i.e., they must have a fit_transform() method). The names can be anything you like (as long as they are unique and don’t contain double underscores “__”): they will come in handy later for hyperparameter tuning.

When you call the pipeline’s fit() method, it calls fit_transform() sequentially on all transformers, passing the output of each call as the parameter to the next call, until it reaches the final estimator, for which it just calls the fit() method.

The pipeline exposes the same methods as the final estimator. In this example, the last estimator is a StandardScaler, which is a transformer, so the pipeline has a transform() method that applies all the transforms to the data in sequence (it also has a fit_transform method that we could have used instead of calling fit() and then transform()).

So far, we have handled the categorical columns and the numerical columns separately. It would be more convenient to have a single transformer able to handle all columns, applying the appropriate transformations to each column. In version 0.20, Scikit-Learn introduced the ColumnTransformer for this purpose, and the good news is that it works great with Pandas DataFrames. Let’s use it to apply all the transformations to the housing data:

from sklearn.compose import ColumnTransformer

num_attribs = list(housing_num)
cat_attribs = ["ocean_proximity"]

full_pipeline = ColumnTransformer([
        ("num", num_pipeline, num_attribs),
        ("cat", OneHotEncoder(), cat_attribs),
    ])

housing_prepared = full_pipeline.fit_transform(housing)

Here is how this works: first we import the ColumnTransformer class, next we get the list of numerical column names and the list of categorical column names, and we construct a ColumnTransformer. The constructor requires a list of tuples, where each tuple contains a name21, a transformer and a list of names (or indices) of columns that the transformer should be applied to. In this example, we specify that the numerical columns should be transformed using the num_pipeline that we defined earlier, and the categorical columns should be transformed using a OneHotEncoder. Finally, we apply this ColumnTransformer to the housing data: it applies each transformer to the appropriate columns and concatenates the outputs along the second axis (the transformers must return the same number of rows).

Note that the OneHotEncoder returns a sparse matrix, while the num_pipeline returns a dense matrix. When there is such a mix of sparse and dense matrices, the ColumnTransformer estimates the density of the final matrix (i.e., the ratio of non-zero cells), and it returns a sparse matrix if the density is lower than a given threshold (by default, sparse_threshold=0.3). In this example, it returns a dense matrix. And that’s it! We have a preprocessing pipeline that takes the full housing data and applies the appropriate transformations to each column.

Tip

Instead of a transformer, you can specify the string "drop" if you want the columns to be dropped. Or you can specify "passthrough" if you want the columns to be left untouched. By default, the remaining columns (i.e., the ones that were not listed) will be dropped, but you can set the remainder hyperparameter to any transformer (or to "passthrough") if you want these columns to be handled differently.

If you are using Scikit-Learn 0.19 or earlier, you can use a third-party library such as sklearn-pandas, or roll out your own custom transformer to get the same functionality as the ColumnTransformer. Alternatively, you can use the FeatureUnion class which can also apply different transformers and concatenate their outputs, but you cannot specify different columns for each transformer, they all apply to the whole data. It is possible to work around this limitation using a custom transformer for column selection (see the Jupyter notebook for an example).

Select and Train a Model

At last! You framed the problem, you got the data and explored it, you sampled a training set and a test set, and you wrote transformation pipelines to clean up and prepare your data for Machine Learning algorithms automatically. You are now ready to select and train a Machine Learning model.

Training and Evaluating on the Training Set

The good news is that thanks to all these previous steps, things are now going to be much simpler than you might think. Let’s first train a Linear Regression model, like we did in the previous chapter:

from sklearn.linear_model import LinearRegression

lin_reg = LinearRegression()
lin_reg.fit(housing_prepared, housing_labels)

Done! You now have a working Linear Regression model. Let’s try it out on a few instances from the training set:

>>> some_data = housing.iloc[:5]
>>> some_labels = housing_labels.iloc[:5]
>>> some_data_prepared = full_pipeline.transform(some_data)
>>> print("Predictions:", lin_reg.predict(some_data_prepared))
Predictions: [ 210644.6045  317768.8069  210956.4333  59218.9888  189747.5584]
>>> print("Labels:", list(some_labels))
Labels: [286600.0, 340600.0, 196900.0, 46300.0, 254500.0]

It works, although the predictions are not exactly accurate (e.g., the first prediction is off by close to 40%!). Let’s measure this regression model’s RMSE on the whole training set using Scikit-Learn’s mean_squared_error function:

>>> from sklearn.metrics import mean_squared_error
>>> housing_predictions = lin_reg.predict(housing_prepared)
>>> lin_mse = mean_squared_error(housing_labels, housing_predictions)
>>> lin_rmse = np.sqrt(lin_mse)
>>> lin_rmse
68628.19819848922

Okay, this is better than nothing but clearly not a great score: most districts’ median_housing_values range between $120,000 and $265,000, so a typical prediction error of $68,628 is not very satisfying. This is an example of a model underfitting the training data. When this happens it can mean that the features do not provide enough information to make good predictions, or that the model is not powerful enough. As we saw in the previous chapter, the main ways to fix underfitting are to select a more powerful model, to feed the training algorithm with better features, or to reduce the constraints on the model. This model is not regularized, so this rules out the last option. You could try to add more features (e.g., the log of the population), but first let’s try a more complex model to see how it does.

Let’s train a DecisionTreeRegressor. This is a powerful model, capable of finding complex nonlinear relationships in the data (Decision Trees are presented in more detail in Chapter 6). The code should look familiar by now:

from sklearn.tree import DecisionTreeRegressor

tree_reg = DecisionTreeRegressor()
tree_reg.fit(housing_prepared, housing_labels)

Now that the model is trained, let’s evaluate it on the training set:

>>> housing_predictions = tree_reg.predict(housing_prepared)
>>> tree_mse = mean_squared_error(housing_labels, housing_predictions)
>>> tree_rmse = np.sqrt(tree_mse)
>>> tree_rmse
0.0

Wait, what!? No error at all? Could this model really be absolutely perfect? Of course, it is much more likely that the model has badly overfit the data. How can you be sure? As we saw earlier, you don’t want to touch the test set until you are ready to launch a model you are confident about, so you need to use part of the training set for training, and part for model validation.

Better Evaluation Using Cross-Validation

One way to evaluate the Decision Tree model would be to use the train_test_split function to split the training set into a smaller training set and a validation set, then train your models against the smaller training set and evaluate them against the validation set. It’s a bit of work, but nothing too difficult and it would work fairly well.

A great alternative is to use Scikit-Learn’s K-fold cross-validation feature. The following code randomly splits the training set into 10 distinct subsets called folds, then it trains and evaluates the Decision Tree model 10 times, picking a different fold for evaluation every time and training on the other 9 folds. The result is an array containing the 10 evaluation scores:

from sklearn.model_selection import cross_val_score
scores = cross_val_score(tree_reg, housing_prepared, housing_labels,
                         scoring="neg_mean_squared_error", cv=10)
tree_rmse_scores = np.sqrt(-scores)
Warning

Scikit-Learn’s cross-validation features expect a utility function (greater is better) rather than a cost function (lower is better), so the scoring function is actually the opposite of the MSE (i.e., a negative value), which is why the preceding code computes -scores before calculating the square root.

Let’s look at the results:

>>> def display_scores(scores):
...     print("Scores:", scores)
...     print("Mean:", scores.mean())
...     print("Standard deviation:", scores.std())
...
>>> display_scores(tree_rmse_scores)
Scores: [70194.33680785 66855.16363941 72432.58244769 70758.73896782
 71115.88230639 75585.14172901 70262.86139133 70273.6325285
 75366.87952553 71231.65726027]
Mean: 71407.68766037929
Standard deviation: 2439.4345041191004

Now the Decision Tree doesn’t look as good as it did earlier. In fact, it seems to perform worse than the Linear Regression model! Notice that cross-validation allows you to get not only an estimate of the performance of your model, but also a measure of how precise this estimate is (i.e., its standard deviation). The Decision Tree has a score of approximately 71,407, generally ±2,439. You would not have this information if you just used one validation set. But cross-validation comes at the cost of training the model several times, so it is not always possible.

Let’s compute the same scores for the Linear Regression model just to be sure:

>>> lin_scores = cross_val_score(lin_reg, housing_prepared, housing_labels,
...                              scoring="neg_mean_squared_error", cv=10)
...
>>> lin_rmse_scores = np.sqrt(-lin_scores)
>>> display_scores(lin_rmse_scores)
Scores: [66782.73843989 66960.118071   70347.95244419 74739.57052552
 68031.13388938 71193.84183426 64969.63056405 68281.61137997
 71552.91566558 67665.10082067]
Mean: 69052.46136345083
Standard deviation: 2731.674001798348

That’s right: the Decision Tree model is overfitting so badly that it performs worse than the Linear Regression model.

Let’s try one last model now: the RandomForestRegressor. As we will see in Chapter 7, Random Forests work by training many Decision Trees on random subsets of the features, then averaging out their predictions. Building a model on top of many other models is called Ensemble Learning, and it is often a great way to push ML algorithms even further. We will skip most of the code since it is essentially the same as for the other models:

>>> from sklearn.ensemble import RandomForestRegressor
>>> forest_reg = RandomForestRegressor()
>>> forest_reg.fit(housing_prepared, housing_labels)
>>> [...]
>>> forest_rmse
18603.515021376355
>>> display_scores(forest_rmse_scores)
Scores: [49519.80364233 47461.9115823  50029.02762854 52325.28068953
 49308.39426421 53446.37892622 48634.8036574  47585.73832311
 53490.10699751 50021.5852922 ]
Mean: 50182.303100336096
Standard deviation: 2097.0810550985693

Wow, this is much better: Random Forests look very promising. However, note that the score on the training set is still much lower than on the validation sets, meaning that the model is still overfitting the training set. Possible solutions for overfitting are to simplify the model, constrain it (i.e., regularize it), or get a lot more training data. However, before you dive much deeper in Random Forests, you should try out many other models from various categories of Machine Learning algorithms (several Support Vector Machines with different kernels, possibly a neural network, etc.), without spending too much time tweaking the hyperparameters. The goal is to shortlist a few (two to five) promising models.

Tip

You should save every model you experiment with, so you can come back easily to any model you want. Make sure you save both the hyperparameters and the trained parameters, as well as the cross-validation scores and perhaps the actual predictions as well. This will allow you to easily compare scores across model types, and compare the types of errors they make. You can easily save Scikit-Learn models by using Python’s pickle module, or using sklearn.externals.joblib, which is more efficient at serializing large NumPy arrays:

from sklearn.externals import joblib

joblib.dump(my_model, "my_model.pkl")
# and later...
my_model_loaded = joblib.load("my_model.pkl")

Fine-Tune Your Model

Let’s assume that you now have a shortlist of promising models. You now need to fine-tune them. Let’s look at a few ways you can do that.

Grid Search

One way to do that would be to fiddle with the hyperparameters manually, until you find a great combination of hyperparameter values. This would be very tedious work, and you may not have time to explore many combinations.

Instead you should get Scikit-Learn’s GridSearchCV to search for you. All you need to do is tell it which hyperparameters you want it to experiment with, and what values to try out, and it will evaluate all the possible combinations of hyperparameter values, using cross-validation. For example, the following code searches for the best combination of hyperparameter values for the RandomForestRegressor:

from sklearn.model_selection import GridSearchCV

param_grid = [
    {'n_estimators': [3, 10, 30], 'max_features': [2, 4, 6, 8]},
    {'bootstrap': [False], 'n_estimators': [3, 10], 'max_features': [2, 3, 4]},
  ]

forest_reg = RandomForestRegressor()

grid_search = GridSearchCV(forest_reg, param_grid, cv=5,
                           scoring='neg_mean_squared_error',
                           return_train_score=True)

grid_search.fit(housing_prepared, housing_labels)
Tip

When you have no idea what value a hyperparameter should have, a simple approach is to try out consecutive powers of 10 (or a smaller number if you want a more fine-grained search, as shown in this example with the n_estimators hyperparameter).

This param_grid tells Scikit-Learn to first evaluate all 3 × 4 = 12 combinations of n_estimators and max_features hyperparameter values specified in the first dict (don’t worry about what these hyperparameters mean for now; they will be explained in Chapter 7), then try all 2 × 3 = 6 combinations of hyperparameter values in the second dict, but this time with the bootstrap hyperparameter set to False instead of True (which is the default value for this hyperparameter).

All in all, the grid search will explore 12 + 6 = 18 combinations of RandomForestRegressor hyperparameter values, and it will train each model five times (since we are using five-fold cross validation). In other words, all in all, there will be 18 × 5 = 90 rounds of training! It may take quite a long time, but when it is done you can get the best combination of parameters like this:

>>> grid_search.best_params_
{'max_features': 8, 'n_estimators': 30}
Tip

Since 8 and 30 are the maximum values that were evaluated, you should probably try searching again with higher values, since the score may continue to improve.

You can also get the best estimator directly:

>>> grid_search.best_estimator_
RandomForestRegressor(bootstrap=True, criterion='mse', max_depth=None,
           max_features=8, max_leaf_nodes=None, min_impurity_decrease=0.0,
           min_impurity_split=None, min_samples_leaf=1,
           min_samples_split=2, min_weight_fraction_leaf=0.0,
           n_estimators=30, n_jobs=None, oob_score=False, random_state=None,
           verbose=0, warm_start=False)
Note

If GridSearchCV is initialized with refit=True (which is the default), then once it finds the best estimator using cross-validation, it retrains it on the whole training set. This is usually a good idea since feeding it more data will likely improve its performance.

And of course the evaluation scores are also available:

>>> cvres = grid_search.cv_results_
>>> for mean_score, params in zip(cvres["mean_test_score"], cvres["params"]):
...     print(np.sqrt(-mean_score), params)
...
63669.05791727153 {'max_features': 2, 'n_estimators': 3}
55627.16171305252 {'max_features': 2, 'n_estimators': 10}
53384.57867637289 {'max_features': 2, 'n_estimators': 30}
60965.99185930139 {'max_features': 4, 'n_estimators': 3}
52740.98248528835 {'max_features': 4, 'n_estimators': 10}
50377.344409590376 {'max_features': 4, 'n_estimators': 30}
58663.84733372485 {'max_features': 6, 'n_estimators': 3}
52006.15355973719 {'max_features': 6, 'n_estimators': 10}
50146.465964159885 {'max_features': 6, 'n_estimators': 30}
57869.25504027614 {'max_features': 8, 'n_estimators': 3}
51711.09443660957 {'max_features': 8, 'n_estimators': 10}
49682.25345942335 {'max_features': 8, 'n_estimators': 30}
62895.088889905004 {'bootstrap': False, 'max_features': 2, 'n_estimators': 3}
54658.14484390074 {'bootstrap': False, 'max_features': 2, 'n_estimators': 10}
59470.399594730654 {'bootstrap': False, 'max_features': 3, 'n_estimators': 3}
52725.01091081235 {'bootstrap': False, 'max_features': 3, 'n_estimators': 10}
57490.612956065226 {'bootstrap': False, 'max_features': 4, 'n_estimators': 3}
51009.51445842374 {'bootstrap': False, 'max_features': 4, 'n_estimators': 10}

In this example, we obtain the best solution by setting the max_features hyperparameter to 8, and the n_estimators hyperparameter to 30. The RMSE score for this combination is 49,682, which is slightly better than the score you got earlier using the default hyperparameter values (which was 50,182). Congratulations, you have successfully fine-tuned your best model!

Tip

Don’t forget that you can treat some of the data preparation steps as hyperparameters. For example, the grid search will automatically find out whether or not to add a feature you were not sure about (e.g., using the add_bedrooms_per_room hyperparameter of your CombinedAttributesAdder transformer). It may similarly be used to automatically find the best way to handle outliers, missing features, feature selection, and more.

Randomized Search

The grid search approach is fine when you are exploring relatively few combinations, like in the previous example, but when the hyperparameter search space is large, it is often preferable to use RandomizedSearchCV instead. This class can be used in much the same way as the GridSearchCV class, but instead of trying out all possible combinations, it evaluates a given number of random combinations by selecting a random value for each hyperparameter at every iteration. This approach has two main benefits:

  • If you let the randomized search run for, say, 1,000 iterations, this approach will explore 1,000 different values for each hyperparameter (instead of just a few values per hyperparameter with the grid search approach).

  • You have more control over the computing budget you want to allocate to hyperparameter search, simply by setting the number of iterations.

Ensemble Methods

Another way to fine-tune your system is to try to combine the models that perform best. The group (or “ensemble”) will often perform better than the best individual model (just like Random Forests perform better than the individual Decision Trees they rely on), especially if the individual models make very different types of errors. We will cover this topic in more detail in Chapter 7.

Analyze the Best Models and Their Errors

You will often gain good insights on the problem by inspecting the best models. For example, the RandomForestRegressor can indicate the relative importance of each attribute for making accurate predictions:

>>> feature_importances = grid_search.best_estimator_.feature_importances_
>>> feature_importances
array([7.33442355e-02, 6.29090705e-02, 4.11437985e-02, 1.46726854e-02,
       1.41064835e-02, 1.48742809e-02, 1.42575993e-02, 3.66158981e-01,
       5.64191792e-02, 1.08792957e-01, 5.33510773e-02, 1.03114883e-02,
       1.64780994e-01, 6.02803867e-05, 1.96041560e-03, 2.85647464e-03])

Let’s display these importance scores next to their corresponding attribute names:

>>> extra_attribs = ["rooms_per_hhold", "pop_per_hhold", "bedrooms_per_room"]
>>> cat_encoder = full_pipeline.named_transformers_["cat"]
>>> cat_one_hot_attribs = list(cat_encoder.categories_[0])
>>> attributes = num_attribs + extra_attribs + cat_one_hot_attribs
>>> sorted(zip(feature_importances, attributes), reverse=True)
[(0.3661589806181342, 'median_income'),
 (0.1647809935615905, 'INLAND'),
 (0.10879295677551573, 'pop_per_hhold'),
 (0.07334423551601242, 'longitude'),
 (0.0629090704826203, 'latitude'),
 (0.05641917918195401, 'rooms_per_hhold'),
 (0.05335107734767581, 'bedrooms_per_room'),
 (0.041143798478729635, 'housing_median_age'),
 (0.014874280890402767, 'population'),
 (0.014672685420543237, 'total_rooms'),
 (0.014257599323407807, 'households'),
 (0.014106483453584102, 'total_bedrooms'),
 (0.010311488326303787, '<1H OCEAN'),
 (0.002856474637320158, 'NEAR OCEAN'),
 (0.00196041559947807, 'NEAR BAY'),
 (6.028038672736599e-05, 'ISLAND')]

With this information, you may want to try dropping some of the less useful features (e.g., apparently only one ocean_proximity category is really useful, so you could try dropping the others).

You should also look at the specific errors that your system makes, then try to understand why it makes them and what could fix the problem (adding extra features or, on the contrary, getting rid of uninformative ones, cleaning up outliers, etc.).

Evaluate Your System on the Test Set

After tweaking your models for a while, you eventually have a system that performs sufficiently well. Now is the time to evaluate the final model on the test set. There is nothing special about this process; just get the predictors and the labels from your test set, run your full_pipeline to transform the data (call transform(), not fit_transform(), you do not want to fit the test set!), and evaluate the final model on the test set:

final_model = grid_search.best_estimator_

X_test = strat_test_set.drop("median_house_value", axis=1)
y_test = strat_test_set["median_house_value"].copy()

X_test_prepared = full_pipeline.transform(X_test)

final_predictions = final_model.predict(X_test_prepared)

final_mse = mean_squared_error(y_test, final_predictions)
final_rmse = np.sqrt(final_mse)   # => evaluates to 47,730.2

In some cases, such a point estimate of the generalization error will not be quite enough to convince you to launch: what if it is just 0.1% better than the model currently in production? You might want to have an idea of how precise this estimate is. For this, you can compute a 95% confidence interval for the generalization error using scipy.stats.t.interval():

>>> from scipy import stats
>>> confidence = 0.95
>>> squared_errors = (final_predictions - y_test) ** 2
>>> np.sqrt(stats.t.interval(confidence, len(squared_errors) - 1,
...                          loc=squared_errors.mean(),
...                          scale=stats.sem(squared_errors)))
...
array([45685.10470776, 49691.25001878])

The performance will usually be slightly worse than what you measured using cross-validation if you did a lot of hyperparameter tuning (because your system ends up fine-tuned to perform well on the validation data, and will likely not perform as well on unknown datasets). It is not the case in this example, but when this happens you must resist the temptation to tweak the hyperparameters to make the numbers look good on the test set; the improvements would be unlikely to generalize to new data.

Now comes the project prelaunch phase: you need to present your solution (highlighting what you have learned, what worked and what did not, what assumptions were made, and what your system’s limitations are), document everything, and create nice presentations with clear visualizations and easy-to-remember statements (e.g., “the median income is the number one predictor of housing prices”). In this California housing example, the final performance of the system is not better than the experts’, but it may still be a good idea to launch it, especially if this frees up some time for the experts so they can work on more interesting and productive tasks.

Launch, Monitor, and Maintain Your System

Perfect, you got approval to launch! You need to get your solution ready for production, in particular by plugging the production input data sources into your system and writing tests.

You also need to write monitoring code to check your system’s live performance at regular intervals and trigger alerts when it drops. This is important to catch not only sudden breakage, but also performance degradation. This is quite common because models tend to “rot” as data evolves over time, unless the models are regularly trained on fresh data.

Evaluating your system’s performance will require sampling the system’s predictions and evaluating them. This will generally require a human analysis. These analysts may be field experts, or workers on a crowdsourcing platform (such as Amazon Mechanical Turk or CrowdFlower). Either way, you need to plug the human evaluation pipeline into your system.

You should also make sure you evaluate the system’s input data quality. Sometimes performance will degrade slightly because of a poor quality signal (e.g., a malfunctioning sensor sending random values, or another team’s output becoming stale), but it may take a while before your system’s performance degrades enough to trigger an alert. If you monitor your system’s inputs, you may catch this earlier. Monitoring the inputs is particularly important for online learning systems.

Finally, you will generally want to train your models on a regular basis using fresh data. You should automate this process as much as possible. If you don’t, you are very likely to refresh your model only every six months (at best), and your system’s performance may fluctuate severely over time. If your system is an online learning system, you should make sure you save snapshots of its state at regular intervals so you can easily roll back to a previously working state.

Try It Out!

Hopefully this chapter gave you a good idea of what a Machine Learning project looks like, and showed you some of the tools you can use to train a great system. As you can see, much of the work is in the data preparation step, building monitoring tools, setting up human evaluation pipelines, and automating regular model training. The Machine Learning algorithms are also important, of course, but it is probably preferable to be comfortable with the overall process and know three or four algorithms well rather than to spend all your time exploring advanced algorithms and not enough time on the overall process.

So, if you have not already done so, now is a good time to pick up a laptop, select a dataset that you are interested in, and try to go through the whole process from A to Z. A good place to start is on a competition website such as http://kaggle.com/: you will have a dataset to play with, a clear goal, and people to share the experience with.

Exercises

Using this chapter’s housing dataset:

  1. Try a Support Vector Machine regressor (sklearn.svm.SVR), with various hyperparameters such as kernel="linear" (with various values for the C hyperparameter) or kernel="rbf" (with various values for the C and gamma hyperparameters). Don’t worry about what these hyperparameters mean for now. How does the best SVR predictor perform?

  2. Try replacing GridSearchCV with RandomizedSearchCV.

  3. Try adding a transformer in the preparation pipeline to select only the most important attributes.

  4. Try creating a single pipeline that does the full data preparation plus the final prediction.

  5. Automatically explore some preparation options using GridSearchCV.

Solutions to these exercises are available in the online Jupyter notebooks at https://github.com/ageron/handson-ml2.

1 The example project is completely fictitious; the goal is just to illustrate the main steps of a Machine Learning project, not to learn anything about the real estate business.

2 The original dataset appeared in R. Kelley Pace and Ronald Barry, “Sparse Spatial Autoregressions,” Statistics & Probability Letters 33, no. 3 (1997): 291–297.

3 A piece of information fed to a Machine Learning system is often called a signal in reference to Shannon’s information theory: you want a high signal/noise ratio.

4 Recall that the transpose operator flips a column vector into a row vector (and vice versa).

5 The latest version of Python 3 is recommended. Python 2.7+ may work too, but it is now deprecated, all major scientific libraries are dropping support for it, so you should migrate to Python 3 as soon as possible.

6 We will show the installation steps using pip in a bash shell on a Linux or macOS system. You may need to adapt these commands to your own system. On Windows, we recommend installing Anaconda instead.

7 You may need to have administrator rights to run this command; if so, try prefixing it with sudo.

8 Note that Jupyter can handle multiple versions of Python, and even many other languages such as R or Octave.

9 You might also need to check legal constraints, such as private fields that should never be copied to unsafe datastores.

10 In a real project you would save this code in a Python file, but for now you can just write it in your Jupyter notebook.

11 The standard deviation is generally denoted σ (the Greek letter sigma), and it is the square root of the variance, which is the average of the squared deviation from the mean. When a feature has a bell-shaped normal distribution (also called a Gaussian distribution), which is very common, the “68-95-99.7” rule applies: about 68% of the values fall within 1σ of the mean, 95% within 2σ, and 99.7% within 3σ.

12 In this book, when a code example contains a mix of code and outputs, as is the case here, it is formatted like in the Python interpreter, for better readability: the code lines are prefixed with >>> (or ... for indented blocks), and the outputs have no prefix.

13 You will often see people set the random seed to 42. This number has no special property, other than to be The Answer to the Ultimate Question of Life, the Universe, and Everything.

14 The location information is actually quite coarse, and as a result many districts will have the exact same ID, so they will end up in the same set (test or train). This introduces some unfortunate sampling bias.

15 If you are reading this in grayscale, grab a red pen and scribble over most of the coastline from the Bay Area down to San Diego (as you might expect). You can add a patch of yellow around Sacramento as well.

16 For more details on the design principles, see “API design for machine learning software: experiences from the scikit-learn project,” L. Buitinck, G. Louppe, M. Blondel, F. Pedregosa, A. Müller, et al. (2013).

17 Some predictors also provide methods to measure the confidence of their predictions.

18 This class is available since Scikit-Learn 0.20. If you use an earlier version, please consider upgrading, or use Pandas’ Series.factorize() method.

19 Before Scikit-Learn 0.20, it could only encode integer categorical values, but since 0.20 it can also handle other types of inputs, including text categorical inputs.

20 See SciPy’s documentation for more details.

21 Just like for pipelines, the name can be anything as long as it does not contain double underscores.

Chapter 3. Classification

In Chapter 1 we mentioned that the most common supervised learning tasks are regression (predicting values) and classification (predicting classes). In Chapter 2 we explored a regression task, predicting housing values, using various algorithms such as Linear Regression, Decision Trees, and Random Forests (which will be explained in further detail in later chapters). Now we will turn our attention to classification systems.

MNIST

In this chapter, we will be using the MNIST dataset, which is a set of 70,000 small images of digits handwritten by high school students and employees of the US Census Bureau. Each image is labeled with the digit it represents. This set has been studied so much that it is often called the “Hello World” of Machine Learning: whenever people come up with a new classification algorithm, they are curious to see how it will perform on MNIST. Whenever someone learns Machine Learning, sooner or later they tackle MNIST.

Scikit-Learn provides many helper functions to download popular datasets. MNIST is one of them. The following code fetches the MNIST dataset:1

>>> from sklearn.datasets import fetch_openml
>>> mnist = fetch_openml('mnist_784', version=1)
>>> mnist.keys()
dict_keys(['data', 'target', 'feature_names', 'DESCR', 'details',
           'categories', 'url'])

Datasets loaded by Scikit-Learn generally have a similar dictionary structure including:

  • A DESCR key describing the dataset

  • A data key containing an array with one row per instance and one column per feature

  • A target key containing an array with the labels

Let’s look at these arrays:

>>> X, y = mnist["data"], mnist["target"]
>>> X.shape
(70000, 784)
>>> y.shape
(70000,)

There are 70,000 images, and each image has 784 features. This is because each image is 28×28 pixels, and each feature simply represents one pixel’s intensity, from 0 (white) to 255 (black). Let’s take a peek at one digit from the dataset. All you need to do is grab an instance’s feature vector, reshape it to a 28×28 array, and display it using Matplotlib’s imshow() function:

import matplotlib as mpl
import matplotlib.pyplot as plt

some_digit = X[0]
some_digit_image = some_digit.reshape(28, 28)

plt.imshow(some_digit_image, cmap = mpl.cm.binary, interpolation="nearest")
plt.axis("off")
plt.show()
mlst 03in01

This looks like a 5, and indeed that’s what the label tells us:

>>> y[0]
'5'

Note that the label is a string. We prefer numbers, so let’s cast y to integers:

>>> y = y.astype(np.uint8)

Figure 3-1 shows a few more images from the MNIST dataset to give you a feel for the complexity of the classification task.

mlst 0301
Figure 3-1. A few digits from the MNIST dataset

But wait! You should always create a test set and set it aside before inspecting the data closely. The MNIST dataset is actually already split into a training set (the first 60,000 images) and a test set (the last 10,000 images):

X_train, X_test, y_train, y_test = X[:60000], X[60000:], y[:60000], y[60000:]

The training set is already shuffled for us, which is good as this guarantees that all cross-validation folds will be similar (you don’t want one fold to be missing some digits). Moreover, some learning algorithms are sensitive to the order of the training instances, and they perform poorly if they get many similar instances in a row. Shuffling the dataset ensures that this won’t happen.2

Training a Binary Classifier

Let’s simplify the problem for now and only try to identify one digit—for example, the number 5. This “5-detector” will be an example of a binary classifier, capable of distinguishing between just two classes, 5 and not-5. Let’s create the target vectors for this classification task:

y_train_5 = (y_train == 5)  # True for all 5s, False for all other digits.
y_test_5 = (y_test == 5)

Okay, now let’s pick a classifier and train it. A good place to start is with a Stochastic Gradient Descent (SGD) classifier, using Scikit-Learn’s SGDClassifier class. This classifier has the advantage of being capable of handling very large datasets efficiently. This is in part because SGD deals with training instances independently, one at a time (which also makes SGD well suited for online learning), as we will see later. Let’s create an SGDClassifier and train it on the whole training set:

from sklearn.linear_model import SGDClassifier

sgd_clf = SGDClassifier(random_state=42)
sgd_clf.fit(X_train, y_train_5)
Tip

The SGDClassifier relies on randomness during training (hence the name “stochastic”). If you want reproducible results, you should set the random_state parameter.

Now you can use it to detect images of the number 5:

>>> sgd_clf.predict([some_digit])
array([ True])

The classifier guesses that this image represents a 5 (True). Looks like it guessed right in this particular case! Now, let’s evaluate this model’s performance.

Performance Measures

Evaluating a classifier is often significantly trickier than evaluating a regressor, so we will spend a large part of this chapter on this topic. There are many performance measures available, so grab another coffee and get ready to learn many new concepts and acronyms!

Measuring Accuracy Using Cross-Validation

A good way to evaluate a model is to use cross-validation, just as you did in Chapter 2.

Let’s use the cross_val_score() function to evaluate your SGDClassifier model using K-fold cross-validation, with three folds. Remember that K-fold cross-validation means splitting the training set into K-folds (in this case, three), then making predictions and evaluating them on each fold using a model trained on the remaining folds (see Chapter 2):

>>> from sklearn.model_selection import cross_val_score
>>> cross_val_score(sgd_clf, X_train, y_train_5, cv=3, scoring="accuracy")
array([0.96355, 0.93795, 0.95615])

Wow! Above 93% accuracy (ratio of correct predictions) on all cross-validation folds? This looks amazing, doesn’t it? Well, before you get too excited, let’s look at a very dumb classifier that just classifies every single image in the “not-5” class:

from sklearn.base import BaseEstimator

class Never5Classifier(BaseEstimator):
    def fit(self, X, y=None):
        pass
    def predict(self, X):
        return np.zeros((len(X), 1), dtype=bool)

Can you guess this model’s accuracy? Let’s find out:

>>> never_5_clf = Never5Classifier()
>>> cross_val_score(never_5_clf, X_train, y_train_5, cv=3, scoring="accuracy")
array([0.91125, 0.90855, 0.90915])

That’s right, it has over 90% accuracy! This is simply because only about 10% of the images are 5s, so if you always guess that an image is not a 5, you will be right about 90% of the time. Beats Nostradamus.

This demonstrates why accuracy is generally not the preferred performance measure for classifiers, especially when you are dealing with skewed datasets (i.e., when some classes are much more frequent than others).

Confusion Matrix

A much better way to evaluate the performance of a classifier is to look at the confusion matrix. The general idea is to count the number of times instances of class A are classified as class B. For example, to know the number of times the classifier confused images of 5s with 3s, you would look in the 5th row and 3rd column of the confusion matrix.

To compute the confusion matrix, you first need to have a set of predictions, so they can be compared to the actual targets. You could make predictions on the test set, but let’s keep it untouched for now (remember that you want to use the test set only at the very end of your project, once you have a classifier that you are ready to launch). Instead, you can use the cross_val_predict() function:

from sklearn.model_selection import cross_val_predict

y_train_pred = cross_val_predict(sgd_clf, X_train, y_train_5, cv=3)

Just like the cross_val_score() function, cross_val_predict() performs K-fold cross-validation, but instead of returning the evaluation scores, it returns the predictions made on each test fold. This means that you get a clean prediction for each instance in the training set (“clean” meaning that the prediction is made by a model that never saw the data during training).

Now you are ready to get the confusion matrix using the confusion_matrix() function. Just pass it the target classes (y_train_5) and the predicted classes (y_train_pred):

>>> from sklearn.metrics import confusion_matrix
>>> confusion_matrix(y_train_5, y_train_pred)
array([[53057,  1522],
       [ 1325,  4096]])

Each row in a confusion matrix represents an actual class, while each column represents a predicted class. The first row of this matrix considers non-5 images (the negative class): 53,057 of them were correctly classified as non-5s (they are called true negatives), while the remaining 1,522 were wrongly classified as 5s (false positives). The second row considers the images of 5s (the positive class): 1,325 were wrongly classified as non-5s (false negatives), while the remaining 4,096 were correctly classified as 5s (true positives). A perfect classifier would have only true positives and true negatives, so its confusion matrix would have nonzero values only on its main diagonal (top left to bottom right):

>>> y_train_perfect_predictions = y_train_5  # pretend we reached perfection
>>> confusion_matrix(y_train_5, y_train_perfect_predictions)
array([[54579,     0],
       [    0,  5421]])

The confusion matrix gives you a lot of information, but sometimes you may prefer a more concise metric. An interesting one to look at is the accuracy of the positive predictions; this is called the precision of the classifier (Equation 3-1).

Equation 3-1. Precision
precision = TP TP+FP

TP is the number of true positives, and FP is the number of false positives.

A trivial way to have perfect precision is to make one single positive prediction and ensure it is correct (precision = 1/1 = 100%). This would not be very useful since the classifier would ignore all but one positive instance. So precision is typically used along with another metric named recall, also called sensitivity or true positive rate (TPR): this is the ratio of positive instances that are correctly detected by the classifier (Equation 3-2).

Equation 3-2. Recall
recall = TP TP+FN

FN is of course the number of false negatives.

If you are confused about the confusion matrix, Figure 3-2 may help.

mlst 0302
Figure 3-2. An illustrated confusion matrix

Precision and Recall

Scikit-Learn provides several functions to compute classifier metrics, including precision and recall:

>>> from sklearn.metrics import precision_score, recall_score
>>> precision_score(y_train_5, y_train_pred) # == 4096 / (4096 + 1522)
0.7290850836596654
>>> recall_score(y_train_5, y_train_pred) # == 4096 / (4096 + 1325)
0.7555801512636044

Now your 5-detector does not look as shiny as it did when you looked at its accuracy. When it claims an image represents a 5, it is correct only 72.9% of the time. Moreover, it only detects 75.6% of the 5s.

It is often convenient to combine precision and recall into a single metric called the F1 score, in particular if you need a simple way to compare two classifiers. The F1 score is the harmonic mean of precision and recall (Equation 3-3). Whereas the regular mean treats all values equally, the harmonic mean gives much more weight to low values. As a result, the classifier will only get a high F1 score if both recall and precision are high.

Equation 3-3. F1
F 1 = 2 1 precision+1 recall = 2 × precision×recall precision+recall = TP TP+FN+FP 2

To compute the F1 score, simply call the f1_score() function:

>>> from sklearn.metrics import f1_score
>>> f1_score(y_train_5, y_train_pred)
0.7420962043663375

The F1 score favors classifiers that have similar precision and recall. This is not always what you want: in some contexts you mostly care about precision, and in other contexts you really care about recall. For example, if you trained a classifier to detect videos that are safe for kids, you would probably prefer a classifier that rejects many good videos (low recall) but keeps only safe ones (high precision), rather than a classifier that has a much higher recall but lets a few really bad videos show up in your product (in such cases, you may even want to add a human pipeline to check the classifier’s video selection). On the other hand, suppose you train a classifier to detect shoplifters on surveillance images: it is probably fine if your classifier has only 30% precision as long as it has 99% recall (sure, the security guards will get a few false alerts, but almost all shoplifters will get caught).

Unfortunately, you can’t have it both ways: increasing precision reduces recall, and vice versa. This is called the precision/recall tradeoff.

Precision/Recall Tradeoff

To understand this tradeoff, let’s look at how the SGDClassifier makes its classification decisions. For each instance, it computes a score based on a decision function, and if that score is greater than a threshold, it assigns the instance to the positive class, or else it assigns it to the negative class. Figure 3-3 shows a few digits positioned from the lowest score on the left to the highest score on the right. Suppose the decision threshold is positioned at the central arrow (between the two 5s): you will find 4 true positives (actual 5s) on the right of that threshold, and one false positive (actually a 6). Therefore, with that threshold, the precision is 80% (4 out of 5). But out of 6 actual 5s, the classifier only detects 4, so the recall is 67% (4 out of 6). Now if you raise the threshold (move it to the arrow on the right), the false positive (the 6) becomes a true negative, thereby increasing precision (up to 100% in this case), but one true positive becomes a false negative, decreasing recall down to 50%. Conversely, lowering the threshold increases recall and reduces precision.

mlst 0303
Figure 3-3. Decision threshold and precision/recall tradeoff

Scikit-Learn does not let you set the threshold directly, but it does give you access to the decision scores that it uses to make predictions. Instead of calling the classifier’s predict() method, you can call its decision_function() method, which returns a score for each instance, and then make predictions based on those scores using any threshold you want:

>>> y_scores = sgd_clf.decision_function([some_digit])
>>> y_scores
array([2412.53175101])
>>> threshold = 0
>>> y_some_digit_pred = (y_scores > threshold)
array([ True])

The SGDClassifier uses a threshold equal to 0, so the previous code returns the same result as the predict() method (i.e., True). Let’s raise the threshold:

>>> threshold = 8000
>>> y_some_digit_pred = (y_scores > threshold)
>>> y_some_digit_pred
array([ True])

This confirms that raising the threshold decreases recall. The image actually represents a 5, and the classifier detects it when the threshold is 0, but it misses it when the threshold is increased to 8,000.

Now how do you decide which threshold to use? For this you will first need to get the scores of all instances in the training set using the cross_val_predict() function again, but this time specifying that you want it to return decision scores instead of predictions:

y_scores = cross_val_predict(sgd_clf, X_train, y_train_5, cv=3,
                             method="decision_function")

Now with these scores you can compute precision and recall for all possible thresholds using the precision_recall_curve() function:

from sklearn.metrics import precision_recall_curve

precisions, recalls, thresholds = precision_recall_curve(y_train_5, y_scores)

Finally, you can plot precision and recall as functions of the threshold value using Matplotlib (Figure 3-4):

def plot_precision_recall_vs_threshold(precisions, recalls, thresholds):
    plt.plot(thresholds, precisions[:-1], "b--", label="Precision")
    plt.plot(thresholds, recalls[:-1], "g-", label="Recall")
    [...] # highlight the threshold, add the legend, axis label and grid

plot_precision_recall_vs_threshold(precisions, recalls, thresholds)
plt.show()
mlst 0304
Figure 3-4. Precision and recall versus the decision threshold
Note

You may wonder why the precision curve is bumpier than the recall curve in Figure 3-4. The reason is that precision may sometimes go down when you raise the threshold (although in general it will go up). To understand why, look back at Figure 3-3 and notice what happens when you start from the central threshold and move it just one digit to the right: precision goes from 4/5 (80%) down to 3/4 (75%). On the other hand, recall can only go down when the threshold is increased, which explains why its curve looks smooth.

Another way to select a good precision/recall tradeoff is to plot precision directly against recall, as shown in Figure 3-5 (the same threshold as earlier is highlighed).

mlst 0305
Figure 3-5. Precision versus recall

You can see that precision really starts to fall sharply around 80% recall. You will probably want to select a precision/recall tradeoff just before that drop—for example, at around 60% recall. But of course the choice depends on your project.

So let’s suppose you decide to aim for 90% precision. You look up the first plot and find that you need to use a threshold of about 8,000. To be more precise you can search for the lowest threshold that gives you at least 90% precision (np.argmax() will give us the first index of the maximum value, which in this case means the first True value):

threshold_90_precision = thresholds[np.argmax(precisions >= 0.90)] # == 7813

To make predictions (on the training set for now), instead of calling the classifier’s predict() method, you can just run this code:

y_train_pred_90 = (y_scores >= threshold_90_precision)

Let’s check these predictions’ precision and recall:

>>> precision_score(y_train_5, y_train_pred_90)
0.9000380083618396
>>> recall_score(y_train_5, y_train_pred_90)
0.4368197749492714

Great, you have a 90% precision classifier ! As you can see, it is fairly easy to create a classifier with virtually any precision you want: just set a high enough threshold, and you’re done. Hmm, not so fast. A high-precision classifier is not very useful if its recall is too low!

Tip

If someone says “let’s reach 99% precision,” you should ask, “at what recall?”

The ROC Curve

The receiver operating characteristic (ROC) curve is another common tool used with binary classifiers. It is very similar to the precision/recall curve, but instead of plotting precision versus recall, the ROC curve plots the true positive rate (another name for recall) against the false positive rate. The FPR is the ratio of negative instances that are incorrectly classified as positive. It is equal to one minus the true negative rate, which is the ratio of negative instances that are correctly classified as negative. The TNR is also called specificity. Hence the ROC curve plots sensitivity (recall) versus 1 – specificity.

To plot the ROC curve, you first need to compute the TPR and FPR for various threshold values, using the roc_curve() function:

from sklearn.metrics import roc_curve

fpr, tpr, thresholds = roc_curve(y_train_5, y_scores)

Then you can plot the FPR against the TPR using Matplotlib. This code produces the plot in Figure 3-6:

def plot_roc_curve(fpr, tpr, label=None):
    plt.plot(fpr, tpr, linewidth=2, label=label)
    plt.plot([0, 1], [0, 1], 'k--') # dashed diagonal
    [...] # Add axis labels and grid

plot_roc_curve(fpr, tpr)
plt.show()
mlst 0306
Figure 3-6. ROC curve

Once again there is a tradeoff: the higher the recall (TPR), the more false positives (FPR) the classifier produces. The dotted line represents the ROC curve of a purely random classifier; a good classifier stays as far away from that line as possible (toward the top-left corner).

One way to compare classifiers is to measure the area under the curve (AUC). A perfect classifier will have a ROC AUC equal to 1, whereas a purely random classifier will have a ROC AUC equal to 0.5. Scikit-Learn provides a function to compute the ROC AUC:

>>> from sklearn.metrics import roc_auc_score
>>> roc_auc_score(y_train_5, y_scores)
0.9611778893101814
Tip

Since the ROC curve is so similar to the precision/recall (or PR) curve, you may wonder how to decide which one to use. As a rule of thumb, you should prefer the PR curve whenever the positive class is rare or when you care more about the false positives than the false negatives, and the ROC curve otherwise. For example, looking at the previous ROC curve (and the ROC AUC score), you may think that the classifier is really good. But this is mostly because there are few positives (5s) compared to the negatives (non-5s). In contrast, the PR curve makes it clear that the classifier has room for improvement (the curve could be closer to the top-right corner).

Let’s train a RandomForestClassifier and compare its ROC curve and ROC AUC score to the SGDClassifier. First, you need to get scores for each instance in the training set. But due to the way it works (see Chapter 7), the RandomForestClassifier class does not have a decision_function() method. Instead it has a predict_proba() method. Scikit-Learn classifiers generally have one or the other. The predict_proba() method returns an array containing a row per instance and a column per class, each containing the probability that the given instance belongs to the given class (e.g., 70% chance that the image represents a 5):

from sklearn.ensemble import RandomForestClassifier

forest_clf = RandomForestClassifier(random_state=42)
y_probas_forest = cross_val_predict(forest_clf, X_train, y_train_5, cv=3,
                                    method="predict_proba")

But to plot a ROC curve, you need scores, not probabilities. A simple solution is to use the positive class’s probability as the score:

y_scores_forest = y_probas_forest[:, 1]   # score = proba of positive class
fpr_forest, tpr_forest, thresholds_forest = roc_curve(y_train_5,y_scores_forest)

Now you are ready to plot the ROC curve. It is useful to plot the first ROC curve as well to see how they compare (Figure 3-7):

plt.plot(fpr, tpr, "b:", label="SGD")
plot_roc_curve(fpr_forest, tpr_forest, "Random Forest")
plt.legend(loc="lower right")
plt.show()
mlst 0307
Figure 3-7. Comparing ROC curves

As you can see in Figure 3-7, the RandomForestClassifier’s ROC curve looks much better than the SGDClassifier’s: it comes much closer to the top-left corner. As a result, its ROC AUC score is also significantly better:

>>> roc_auc_score(y_train_5, y_scores_forest)
0.9983436731328145

Try measuring the precision and recall scores: you should find 99.0% precision and 86.6% recall. Not too bad!

Hopefully you now know how to train binary classifiers, choose the appropriate metric for your task, evaluate your classifiers using cross-validation, select the precision/recall tradeoff that fits your needs, and compare various models using ROC curves and ROC AUC scores. Now let’s try to detect more than just the 5s.

Multiclass Classification

Whereas binary classifiers distinguish between two classes, multiclass classifiers (also called multinomial classifiers) can distinguish between more than two classes.

Some algorithms (such as Random Forest classifiers or naive Bayes classifiers) are capable of handling multiple classes directly. Others (such as Support Vector Machine classifiers or Linear classifiers) are strictly binary classifiers. However, there are various strategies that you can use to perform multiclass classification using multiple binary classifiers.

For example, one way to create a system that can classify the digit images into 10 classes (from 0 to 9) is to train 10 binary classifiers, one for each digit (a 0-detector, a 1-detector, a 2-detector, and so on). Then when you want to classify an image, you get the decision score from each classifier for that image and you select the class whose classifier outputs the highest score. This is called the one-versus-all (OvA) strategy (also called one-versus-the-rest).

Another strategy is to train a binary classifier for every pair of digits: one to distinguish 0s and 1s, another to distinguish 0s and 2s, another for 1s and 2s, and so on. This is called the one-versus-one (OvO) strategy. If there are N classes, you need to train N × (N – 1) / 2 classifiers. For the MNIST problem, this means training 45 binary classifiers! When you want to classify an image, you have to run the image through all 45 classifiers and see which class wins the most duels. The main advantage of OvO is that each classifier only needs to be trained on the part of the training set for the two classes that it must distinguish.

Some algorithms (such as Support Vector Machine classifiers) scale poorly with the size of the training set, so for these algorithms OvO is preferred since it is faster to train many classifiers on small training sets than training few classifiers on large training sets. For most binary classification algorithms, however, OvA is preferred.

Scikit-Learn detects when you try to use a binary classification algorithm for a multiclass classification task, and it automatically runs OvA (except for SVM classifiers for which it uses OvO). Let’s try this with the SGDClassifier:

>>> sgd_clf.fit(X_train, y_train)  # y_train, not y_train_5
>>> sgd_clf.predict([some_digit])
array([5], dtype=uint8)

That was easy! This code trains the SGDClassifier on the training set using the original target classes from 0 to 9 (y_train), instead of the 5-versus-all target classes (y_train_5). Then it makes a prediction (a correct one in this case). Under the hood, Scikit-Learn actually trained 10 binary classifiers, got their decision scores for the image, and selected the class with the highest score.

To see that this is indeed the case, you can call the decision_function() method. Instead of returning just one score per instance, it now returns 10 scores, one per class:

>>> some_digit_scores = sgd_clf.decision_function([some_digit])
>>> some_digit_scores
array([[-15955.22627845, -38080.96296175, -13326.66694897,
           573.52692379, -17680.6846644 ,   2412.53175101,
        -25526.86498156, -12290.15704709,  -7946.05205023,
        -10631.35888549]])

The highest score is indeed the one corresponding to class 5:

>>> np.argmax(some_digit_scores)
5
>>> sgd_clf.classes_
array([0, 1, 2, 3, 4, 5, 6, 7, 8, 9], dtype=uint8)
>>> sgd_clf.classes_[5]
5
Warning

When a classifier is trained, it stores the list of target classes in its classes_ attribute, ordered by value. In this case, the index of each class in the classes_ array conveniently matches the class itself (e.g., the class at index 5 happens to be class 5), but in general you won’t be so lucky.

If you want to force ScikitLearn to use one-versus-one or one-versus-all, you can use the OneVsOneClassifier or OneVsRestClassifier classes. Simply create an instance and pass a binary classifier to its constructor. For example, this code creates a multiclass classifier using the OvO strategy, based on a SGDClassifier:

>>> from sklearn.multiclass import OneVsOneClassifier
>>> ovo_clf = OneVsOneClassifier(SGDClassifier(random_state=42))
>>> ovo_clf.fit(X_train, y_train)
>>> ovo_clf.predict([some_digit])
array([5], dtype=uint8)
>>> len(ovo_clf.estimators_)
45

Training a RandomForestClassifier is just as easy:

>>> forest_clf.fit(X_train, y_train)
>>> forest_clf.predict([some_digit])
array([5], dtype=uint8)

This time Scikit-Learn did not have to run OvA or OvO because Random Forest classifiers can directly classify instances into multiple classes. You can call predict_proba() to get the list of probabilities that the classifier assigned to each instance for each class:

>>> forest_clf.predict_proba([some_digit])
array([[0.  , 0.  , 0.01, 0.08, 0.  , 0.9 , 0.  , 0.  , 0.  , 0.01]])

You can see that the classifier is fairly confident about its prediction: the 0.9 at the 5th index in the array means that the model estimates a 90% probability that the image represents a 5. It also thinks that the image could instead be a 2, a 3 or a 9, respectively with 1%, 8% and 1% probability.

Now of course you want to evaluate these classifiers. As usual, you want to use cross-validation. Let’s evaluate the SGDClassifier’s accuracy using the cross_val_score() function:

>>> cross_val_score(sgd_clf, X_train, y_train, cv=3, scoring="accuracy")
array([0.8489802 , 0.87129356, 0.86988048])

It gets over 84% on all test folds. If you used a random classifier, you would get 10% accuracy, so this is not such a bad score, but you can still do much better. For example, simply scaling the inputs (as discussed in Chapter 2) increases accuracy above 89%:

>>> from sklearn.preprocessing import StandardScaler
>>> scaler = StandardScaler()
>>> X_train_scaled = scaler.fit_transform(X_train.astype(np.float64))
>>> cross_val_score(sgd_clf, X_train_scaled, y_train, cv=3, scoring="accuracy")
array([0.89707059, 0.8960948 , 0.90693604])

Error Analysis

Of course, if this were a real project, you would follow the steps in your Machine Learning project checklist (see Appendix B): exploring data preparation options, trying out multiple models, shortlisting the best ones and fine-tuning their hyperparameters using GridSearchCV, and automating as much as possible, as you did in the previous chapter. Here, we will assume that you have found a promising model and you want to find ways to improve it. One way to do this is to analyze the types of errors it makes.

First, you can look at the confusion matrix. You need to make predictions using the cross_val_predict() function, then call the confusion_matrix() function, just like you did earlier:

>>> y_train_pred = cross_val_predict(sgd_clf, X_train_scaled, y_train, cv=3)
>>> conf_mx = confusion_matrix(y_train, y_train_pred)
>>> conf_mx
array([[5578,    0,   22,    7,    8,   45,   35,    5,  222,    1],
       [   0, 6410,   35,   26,    4,   44,    4,    8,  198,   13],
       [  28,   27, 5232,  100,   74,   27,   68,   37,  354,   11],
       [  23,   18,  115, 5254,    2,  209,   26,   38,  373,   73],
       [  11,   14,   45,   12, 5219,   11,   33,   26,  299,  172],
       [  26,   16,   31,  173,   54, 4484,   76,   14,  482,   65],
       [  31,   17,   45,    2,   42,   98, 5556,    3,  123,    1],
       [  20,   10,   53,   27,   50,   13,    3, 5696,  173,  220],
       [  17,   64,   47,   91,    3,  125,   24,   11, 5421,   48],
       [  24,   18,   29,   67,  116,   39,    1,  174,  329, 5152]])

That’s a lot of numbers. It’s often more convenient to look at an image representation of the confusion matrix, using Matplotlib’s matshow() function:

plt.matshow(conf_mx, cmap=plt.cm.gray)
plt.show()
mlst 03in02

This confusion matrix looks fairly good, since most images are on the main diagonal, which means that they were classified correctly. The 5s look slightly darker than the other digits, which could mean that there are fewer images of 5s in the dataset or that the classifier does not perform as well on 5s as on other digits. In fact, you can verify that both are the case.

Let’s focus the plot on the errors. First, you need to divide each value in the confusion matrix by the number of images in the corresponding class, so you can compare error rates instead of absolute number of errors (which would make abundant classes look unfairly bad):

row_sums = conf_mx.sum(axis=1, keepdims=True)
norm_conf_mx = conf_mx / row_sums

Now let’s fill the diagonal with zeros to keep only the errors, and let’s plot the result:

np.fill_diagonal(norm_conf_mx, 0)
plt.matshow(norm_conf_mx, cmap=plt.cm.gray)
plt.show()
mlst 03in03

Now you can clearly see the kinds of errors the classifier makes. Remember that rows represent actual classes, while columns represent predicted classes. The column for class 8 is quite bright, which tells you that many images get misclassified as 8s. However, the row for class 8 is not that bad, telling you that actual 8s in general get properly classified as 8s. As you can see, the confusion matrix is not necessarily symmetrical. You can also see that 3s and 5s often get confused (in both directions).

Analyzing the confusion matrix can often give you insights on ways to improve your classifier. Looking at this plot, it seems that your efforts should be spent on reducing the false 8s. For example, you could try to gather more training data for digits that look like 8s (but are not) so the classifier can learn to distinguish them from real 8s. Or you could engineer new features that would help the classifier—for example, writing an algorithm to count the number of closed loops (e.g., 8 has two, 6 has one, 5 has none). Or you could preprocess the images (e.g., using Scikit-Image, Pillow, or OpenCV) to make some patterns stand out more, such as closed loops.

Analyzing individual errors can also be a good way to gain insights on what your classifier is doing and why it is failing, but it is more difficult and time-consuming. For example, let’s plot examples of 3s and 5s (the plot_digits() function just uses Matplotlib’s imshow() function; see this chapter’s Jupyter notebook for details):

cl_a, cl_b = 3, 5
X_aa = X_train[(y_train == cl_a) & (y_train_pred == cl_a)]
X_ab = X_train[(y_train == cl_a) & (y_train_pred == cl_b)]
X_ba = X_train[(y_train == cl_b) & (y_train_pred == cl_a)]
X_bb = X_train[(y_train == cl_b) & (y_train_pred == cl_b)]

plt.figure(figsize=(8,8))
plt.subplot(221); plot_digits(X_aa[:25], images_per_row=5)
plt.subplot(222); plot_digits(X_ab[:25], images_per_row=5)
plt.subplot(223); plot_digits(X_ba[:25], images_per_row=5)
plt.subplot(224); plot_digits(X_bb[:25], images_per_row=5)
plt.show()
mlst 03in04

The two 5×5 blocks on the left show digits classified as 3s, and the two 5×5 blocks on the right show images classified as 5s. Some of the digits that the classifier gets wrong (i.e., in the bottom-left and top-right blocks) are so badly written that even a human would have trouble classifying them (e.g., the 5 on the 1st row and 2nd column truly looks like a badly written 3). However, most misclassified images seem like obvious errors to us, and it’s hard to understand why the classifier made the mistakes it did.3 The reason is that we used a simple SGDClassifier, which is a linear model. All it does is assign a weight per class to each pixel, and when it sees a new image it just sums up the weighted pixel intensities to get a score for each class. So since 3s and 5s differ only by a few pixels, this model will easily confuse them.

The main difference between 3s and 5s is the position of the small line that joins the top line to the bottom arc. If you draw a 3 with the junction slightly shifted to the left, the classifier might classify it as a 5, and vice versa. In other words, this classifier is quite sensitive to image shifting and rotation. So one way to reduce the 3/5 confusion would be to preprocess the images to ensure that they are well centered and not too rotated. This will probably help reduce other errors as well.

Multilabel Classification

Until now each instance has always been assigned to just one class. In some cases you may want your classifier to output multiple classes for each instance. For example, consider a face-recognition classifier: what should it do if it recognizes several people on the same picture? Of course it should attach one tag per person it recognizes. Say the classifier has been trained to recognize three faces, Alice, Bob, and Charlie; then when it is shown a picture of Alice and Charlie, it should output [1, 0, 1] (meaning “Alice yes, Bob no, Charlie yes”). Such a classification system that outputs multiple binary tags is called a multilabel classification system.

We won’t go into face recognition just yet, but let’s look at a simpler example, just for illustration purposes:

from sklearn.neighbors import KNeighborsClassifier

y_train_large = (y_train >= 7)
y_train_odd = (y_train % 2 == 1)
y_multilabel = np.c_[y_train_large, y_train_odd]

knn_clf = KNeighborsClassifier()
knn_clf.fit(X_train, y_multilabel)

This code creates a y_multilabel array containing two target labels for each digit image: the first indicates whether or not the digit is large (7, 8, or 9) and the second indicates whether or not it is odd. The next lines create a KNeighborsClassifier instance (which supports multilabel classification, but not all classifiers do) and we train it using the multiple targets array. Now you can make a prediction, and notice that it outputs two labels:

>>> knn_clf.predict([some_digit])
array([[False,  True]])

And it gets it right! The digit 5 is indeed not large (False) and odd (True).

There are many ways to evaluate a multilabel classifier, and selecting the right metric really depends on your project. For example, one approach is to measure the F1 score for each individual label (or any other binary classifier metric discussed earlier), then simply compute the average score. This code computes the average F1 score across all labels:

>>> y_train_knn_pred = cross_val_predict(knn_clf, X_train, y_multilabel, cv=3)
>>> f1_score(y_multilabel, y_train_knn_pred, average="macro")
0.976410265560605

This assumes that all labels are equally important, which may not be the case. In particular, if you have many more pictures of Alice than of Bob or Charlie, you may want to give more weight to the classifier’s score on pictures of Alice. One simple option is to give each label a weight equal to its support (i.e., the number of instances with that target label). To do this, simply set average="weighted" in the preceding code.4

Multioutput Classification

The last type of classification task we are going to discuss here is called multioutput-multiclass classification (or simply multioutput classification). It is simply a generalization of multilabel classification where each label can be multiclass (i.e., it can have more than two possible values).

To illustrate this, let’s build a system that removes noise from images. It will take as input a noisy digit image, and it will (hopefully) output a clean digit image, represented as an array of pixel intensities, just like the MNIST images. Notice that the classifier’s output is multilabel (one label per pixel) and each label can have multiple values (pixel intensity ranges from 0 to 255). It is thus an example of a multioutput classification system.

Note

The line between classification and regression is sometimes blurry, such as in this example. Arguably, predicting pixel intensity is more akin to regression than to classification. Moreover, multioutput systems are not limited to classification tasks; you could even have a system that outputs multiple labels per instance, including both class labels and value labels.

Let’s start by creating the training and test sets by taking the MNIST images and adding noise to their pixel intensities using NumPy’s randint() function. The target images will be the original images:

noise = np.random.randint(0, 100, (len(X_train), 784))
X_train_mod = X_train + noise
noise = np.random.randint(0, 100, (len(X_test), 784))
X_test_mod = X_test + noise
y_train_mod = X_train
y_test_mod = X_test

Let’s take a peek at an image from the test set (yes, we’re snooping on the test data, so you should be frowning right now):

mlst 03in05

On the left is the noisy input image, and on the right is the clean target image. Now let’s train the classifier and make it clean this image:

knn_clf.fit(X_train_mod, y_train_mod)
clean_digit = knn_clf.predict([X_test_mod[some_index]])
plot_digit(clean_digit)
mlst 03in06

Looks close enough to the target! This concludes our tour of classification. Hopefully you should now know how to select good metrics for classification tasks, pick the appropriate precision/recall tradeoff, compare classifiers, and more generally build good classification systems for a variety of tasks.

Exercises

  1. Try to build a classifier for the MNIST dataset that achieves over 97% accuracy on the test set. Hint: the KNeighborsClassifier works quite well for this task; you just need to find good hyperparameter values (try a grid search on the weights and n_neighbors hyperparameters).

  2. Write a function that can shift an MNIST image in any direction (left, right, up, or down) by one pixel.5 Then, for each image in the training set, create four shifted copies (one per direction) and add them to the training set. Finally, train your best model on this expanded training set and measure its accuracy on the test set. You should observe that your model performs even better now! This technique of artificially growing the training set is called data augmentation or training set expansion.

  3. Tackle the Titanic dataset. A great place to start is on Kaggle.

  4. Build a spam classifier (a more challenging exercise):

    • Download examples of spam and ham from Apache SpamAssassin’s public datasets.

    • Unzip the datasets and familiarize yourself with the data format.

    • Split the datasets into a training set and a test set.

    • Write a data preparation pipeline to convert each email into a feature vector. Your preparation pipeline should transform an email into a (sparse) vector indicating the presence or absence of each possible word. For example, if all emails only ever contain four words, “Hello,” “how,” “are,” “you,” then the email “Hello you Hello Hello you” would be converted into a vector [1, 0, 0, 1] (meaning [“Hello” is present, “how” is absent, “are” is absent, “you” is present]), or [3, 0, 0, 2] if you prefer to count the number of occurrences of each word.

    • You may want to add hyperparameters to your preparation pipeline to control whether or not to strip off email headers, convert each email to lowercase, remove punctuation, replace all URLs with “URL,” replace all numbers with “NUMBER,” or even perform stemming (i.e., trim off word endings; there are Python libraries available to do this).

    • Then try out several classifiers and see if you can build a great spam classifier, with both high recall and high precision.

Solutions to these exercises are available in the online Jupyter notebooks at https://github.com/ageron/handson-ml2.

1 By default Scikit-Learn caches downloaded datasets in a directory called $HOME/scikit_learn_data.

2 Shuffling may be a bad idea in some contexts—for example, if you are working on time series data (such as stock market prices or weather conditions). We will explore this in the next chapters.

3 But remember that our brain is a fantastic pattern recognition system, and our visual system does a lot of complex preprocessing before any information reaches our consciousness, so the fact that it feels simple does not mean that it is.

4 Scikit-Learn offers a few other averaging options and multilabel classifier metrics; see the documentation for more details.

5 You can use the shift() function from the scipy.ndimage.interpolation module. For example, shift(image, [2, 1], cval=0) shifts the image 2 pixels down and 1 pixel to the right.

Chapter 4. Training Models

So far we have treated Machine Learning models and their training algorithms mostly like black boxes. If you went through some of the exercises in the previous chapters, you may have been surprised by how much you can get done without knowing anything about what’s under the hood: you optimized a regression system, you improved a digit image classifier, and you even built a spam classifier from scratch—all this without knowing how they actually work. Indeed, in many situations you don’t really need to know the implementation details.

However, having a good understanding of how things work can help you quickly home in on the appropriate model, the right training algorithm to use, and a good set of hyperparameters for your task. Understanding what’s under the hood will also help you debug issues and perform error analysis more efficiently. Lastly, most of the topics discussed in this chapter will be essential in understanding, building, and training neural networks (discussed in another part of this book).

In this chapter, we will start by looking at the Linear Regression model, one of the simplest models there is. We will discuss two very different ways to train it:

  • Using a direct “closed-form” equation that directly computes the model parameters that best fit the model to the training set (i.e., the model parameters that minimize the cost function over the training set).

  • Using an iterative optimization approach, called Gradient Descent (GD), that gradually tweaks the model parameters to minimize the cost function over the training set, eventually converging to the same set of parameters as the first method. We will look at a few variants of Gradient Descent that we will use again and again when we study neural networks in Part II: Batch GD, Mini-batch GD, and Stochastic GD.

Next we will look at Polynomial Regression, a more complex model that can fit nonlinear datasets. Since this model has more parameters than Linear Regression, it is more prone to overfitting the training data, so we will look at how to detect whether or not this is the case, using learning curves, and then we will look at several regularization techniques that can reduce the risk of overfitting the training set.

Finally, we will look at two more models that are commonly used for classification tasks: Logistic Regression and Softmax Regression.

Warning

There will be quite a few math equations in this chapter, using basic notions of linear algebra and calculus. To understand these equations, you will need to know what vectors and matrices are, how to transpose them, multiply them, and inverse them, and what partial derivatives are. If you are unfamiliar with these concepts, please go through the linear algebra and calculus introductory tutorials available as Jupyter notebooks in the online supplemental material. For those who are truly allergic to mathematics, you should still go through this chapter and simply skip the equations; hopefully, the text will be sufficient to help you understand most of the concepts.

Linear Regression

In Chapter 1, we looked at a simple regression model of life satisfaction: life_satisfaction = θ0 + θ1 × GDP_per_capita.

This model is just a linear function of the input feature GDP_per_capita. θ0 and θ1 are the model’s parameters.

More generally, a linear model makes a prediction by simply computing a weighted sum of the input features, plus a constant called the bias term (also called the intercept term), as shown in Equation 4-1.

Equation 4-1. Linear Regression model prediction
y ^ = θ 0 + θ 1 x 1 + θ 2 x 2 + + θ n x n
  • ŷ is the predicted value.

  • n is the number of features.

  • xi is the ith feature value.

  • θj is the jth model parameter (including the bias term θ0 and the feature weights θ1, θ2, ⋯, θn).

This can be written much more concisely using a vectorized form, as shown in Equation 4-2.

Equation 4-2. Linear Regression model prediction (vectorized form)
y^=hθ(x)=θ·x
  • θ is the model’s parameter vector, containing the bias term θ0 and the feature weights θ1 to θn.

  • x is the instance’s feature vector, containing x0 to xn, with x0 always equal to 1.

  • θ · x is the dot product of the vectors θ and x, which is of course equal to θ 0 x 0 + θ 1 x 1 + θ 2 x 2 + + θ n x n .

  • hθ is the hypothesis function, using the model parameters θ.

Note

In Machine Learning, vectors are often represented as column vectors, which are 2D arrays with a single column. If θ and x are column vectors, then the prediction is: y^=θTx, where θT is the transpose of θ (a row vector instead of a column vector) and θTx is the matrix multiplication of θT and x. It is of course the same prediction, except it is now represented as a single cell matrix rather than a scalar value. In this book we will use this notation to avoid switching between dot products and matrix multiplications.

Okay, that’s the Linear Regression model, so now how do we train it? Well, recall that training a model means setting its parameters so that the model best fits the training set. For this purpose, we first need a measure of how well (or poorly) the model fits the training data. In Chapter 2 we saw that the most common performance measure of a regression model is the Root Mean Square Error (RMSE) (Equation 2-1). Therefore, to train a Linear Regression model, you need to find the value of θ that minimizes the RMSE. In practice, it is simpler to minimize the Mean Square Error (MSE) than the RMSE, and it leads to the same result (because the value that minimizes a function also minimizes its square root).1

The MSE of a Linear Regression hypothesis hθ on a training set X is calculated using Equation 4-3.

Equation 4-3. MSE cost function for a Linear Regression model
MSE ( X , h θ ) = 1 m i=1 m (θ T x (i) -y (i) ) 2

Most of these notations were presented in Chapter 2 (see “Notations”). The only difference is that we write hθ instead of just h in order to make it clear that the model is parametrized by the vector θ. To simplify notations, we will just write MSE(θ) instead of MSE(X, hθ).

The Normal Equation

To find the value of θ that minimizes the cost function, there is a closed-form solution—in other words, a mathematical equation that gives the result directly. This is called the Normal Equation (Equation 4-4).2

Equation 4-4. Normal Equation
θ ^ = (X T X) -1   X T   y
  • θ^ is the value of θ that minimizes the cost function.

  • y is the vector of target values containing y(1) to y(m).

Let’s generate some linear-looking data to test this equation on (Figure 4-1):

import numpy as np

X = 2 * np.random.rand(100, 1)
y = 4 + 3 * X + np.random.randn(100, 1)
mlst 0401
Figure 4-1. Randomly generated linear dataset

Now let’s compute θ^ using the Normal Equation. We will use the inv() function from NumPy’s Linear Algebra module (np.linalg) to compute the inverse of a matrix, and the dot() method for matrix multiplication:

X_b = np.c_[np.ones((100, 1)), X]  # add x0 = 1 to each instance
theta_best = np.linalg.inv(X_b.T.dot(X_b)).dot(X_b.T).dot(y)

The actual function that we used to generate the data is y = 4 + 3x1 + Gaussian noise. Let’s see what the equation found:

>>> theta_best
array([[4.21509616],
       [2.77011339]])

We would have hoped for θ0 = 4 and θ1 = 3 instead of θ0 = 4.215 and θ1 = 2.770. Close enough, but the noise made it impossible to recover the exact parameters of the original function.

Now you can make predictions using θ^:

>>> X_new = np.array([[0], [2]])
>>> X_new_b = np.c_[np.ones((2, 1)), X_new] # add x0 = 1 to each instance
>>> y_predict = X_new_b.dot(theta_best)
>>> y_predict
array([[4.21509616],
       [9.75532293]])

Let’s plot this model’s predictions (Figure 4-2):

plt.plot(X_new, y_predict, "r-")
plt.plot(X, y, "b.")
plt.axis([0, 2, 0, 15])
plt.show()
mlst 04in01
Figure 4-2. Linear Regression model predictions

Performing linear regression using Scikit-Learn is quite simple:3

>>> from sklearn.linear_model import LinearRegression
>>> lin_reg = LinearRegression()
>>> lin_reg.fit(X, y)
>>> lin_reg.intercept_, lin_reg.coef_
(array([4.21509616]), array([[2.77011339]]))
>>> lin_reg.predict(X_new)
array([[4.21509616],
       [9.75532293]])

The LinearRegression class is based on the scipy.linalg.lstsq() function (the name stands for “least squares”), which you could call directly:

>>> theta_best_svd, residuals, rank, s = np.linalg.lstsq(X_b, y, rcond=1e-6)
>>> theta_best_svd
array([[4.21509616],
       [2.77011339]])

This function computes θ^=X+y, where 𝐗 + is the pseudoinverse of X (specifically the Moore-Penrose inverse). You can use np.linalg.pinv() to compute the pseudoinverse directly:

>>> np.linalg.pinv(X_b).dot(y)
array([[4.21509616],
       [2.77011339]])

The pseudoinverse itself is computed using a standard matrix factorization technique called Singular Value Decomposition (SVD) that can decompose the training set matrix X into the matrix multiplication of three matrices U Σ VT (see numpy.linalg.svd()). The pseudoinverse is computed as X+=VΣ+UT. To compute the matrix Σ+, the algorithm takes Σ and sets to zero all values smaller than a tiny threshold value, then it replaces all the non-zero values with their inverse, and finally it transposes the resulting matrix. This approach is more efficient than computing the Normal Equation, plus it handles edge cases nicely: indeed, the Normal Equation may not work if the matrix XTX is not invertible (i.e., singular), such as if m < n or if some features are redundant, but the pseudoinverse is always defined.

Computational Complexity

The Normal Equation computes the inverse of XT X, which is an (n + 1) × (n + 1) matrix (where n is the number of features). The computational complexity of inverting such a matrix is typically about O(n2.4) to O(n3) (depending on the implementation). In other words, if you double the number of features, you multiply the computation time by roughly 22.4 = 5.3 to 23 = 8.

The SVD approach used by Scikit-Learn’s LinearRegression class is about O(n2). If you double the number of features, you multiply the computation time by roughly 4.

Warning

Both the Normal Equation and the SVD approach get very slow when the number of features grows large (e.g., 100,000). On the positive side, both are linear with regards to the number of instances in the training set (they are O(m)), so they handle large training sets efficiently, provided they can fit in memory.

Also, once you have trained your Linear Regression model (using the Normal Equation or any other algorithm), predictions are very fast: the computational complexity is linear with regards to both the number of instances you want to make predictions on and the number of features. In other words, making predictions on twice as many instances (or twice as many features) will just take roughly twice as much time.

Now we will look at very different ways to train a Linear Regression model, better suited for cases where there are a large number of features, or too many training instances to fit in memory.

Gradient Descent

Gradient Descent is a very generic optimization algorithm capable of finding optimal solutions to a wide range of problems. The general idea of Gradient Descent is to tweak parameters iteratively in order to minimize a cost function.

Suppose you are lost in the mountains in a dense fog; you can only feel the slope of the ground below your feet. A good strategy to get to the bottom of the valley quickly is to go downhill in the direction of the steepest slope. This is exactly what Gradient Descent does: it measures the local gradient of the error function with regards to the parameter vector θ, and it goes in the direction of descending gradient. Once the gradient is zero, you have reached a minimum!

Concretely, you start by filling θ with random values (this is called random initialization), and then you improve it gradually, taking one baby step at a time, each step attempting to decrease the cost function (e.g., the MSE), until the algorithm converges to a minimum (see Figure 4-3).

mlst 0402
Figure 4-3. Gradient Descent

An important parameter in Gradient Descent is the size of the steps, determined by the learning rate hyperparameter. If the learning rate is too small, then the algorithm will have to go through many iterations to converge, which will take a long time (see Figure 4-4).

mlst 0403
Figure 4-4. Learning rate too small

On the other hand, if the learning rate is too high, you might jump across the valley and end up on the other side, possibly even higher up than you were before. This might make the algorithm diverge, with larger and larger values, failing to find a good solution (see Figure 4-5).

mlst 0404
Figure 4-5. Learning rate too large

Finally, not all cost functions look like nice regular bowls. There may be holes, ridges, plateaus, and all sorts of irregular terrains, making convergence to the minimum very difficult. Figure 4-6 shows the two main challenges with Gradient Descent: if the random initialization starts the algorithm on the left, then it will converge to a local minimum, which is not as good as the global minimum. If it starts on the right, then it will take a very long time to cross the plateau, and if you stop too early you will never reach the global minimum.

mlst 0405
Figure 4-6. Gradient Descent pitfalls

Fortunately, the MSE cost function for a Linear Regression model happens to be a convex function, which means that if you pick any two points on the curve, the line segment joining them never crosses the curve. This implies that there are no local minima, just one global minimum. It is also a continuous function with a slope that never changes abruptly.4 These two facts have a great consequence: Gradient Descent is guaranteed to approach arbitrarily close the global minimum (if you wait long enough and if the learning rate is not too high).

In fact, the cost function has the shape of a bowl, but it can be an elongated bowl if the features have very different scales. Figure 4-7 shows Gradient Descent on a training set where features 1 and 2 have the same scale (on the left), and on a training set where feature 1 has much smaller values than feature 2 (on the right).5

mlst 0406
Figure 4-7. Gradient Descent with and without feature scaling

As you can see, on the left the Gradient Descent algorithm goes straight toward the minimum, thereby reaching it quickly, whereas on the right it first goes in a direction almost orthogonal to the direction of the global minimum, and it ends with a long march down an almost flat valley. It will eventually reach the minimum, but it will take a long time.

Warning

When using Gradient Descent, you should ensure that all features have a similar scale (e.g., using Scikit-Learn’s StandardScaler class), or else it will take much longer to converge.

This diagram also illustrates the fact that training a model means searching for a combination of model parameters that minimizes a cost function (over the training set). It is a search in the model’s parameter space: the more parameters a model has, the more dimensions this space has, and the harder the search is: searching for a needle in a 300-dimensional haystack is much trickier than in three dimensions. Fortunately, since the cost function is convex in the case of Linear Regression, the needle is simply at the bottom of the bowl.

Batch Gradient Descent

To implement Gradient Descent, you need to compute the gradient of the cost function with regards to each model parameter θj. In other words, you need to calculate how much the cost function will change if you change θj just a little bit. This is called a partial derivative. It is like asking “what is the slope of the mountain under my feet if I face east?” and then asking the same question facing north (and so on for all other dimensions, if you can imagine a universe with more than three dimensions). Equation 4-5 computes the partial derivative of the cost function with regards to parameter θj, noted θ j MSE(θ).

Equation 4-5. Partial derivatives of the cost function
θ j MSE ( θ ) = 2 m i=1 m ( θ T x (i) - y (i) ) x j (i)

Instead of computing these partial derivatives individually, you can use Equation 4-6 to compute them all in one go. The gradient vector, noted ∇θMSE(θ), contains all the partial derivatives of the cost function (one for each model parameter).

Equation 4-6. Gradient vector of the cost function
θ MSE ( θ ) = θ 0 MSE ( θ ) θ 1 MSE ( θ ) θ n MSE ( θ ) = 2 m X T ( X θ - y )
Warning

Notice that this formula involves calculations over the full training set X, at each Gradient Descent step! This is why the algorithm is called Batch Gradient Descent: it uses the whole batch of training data at every step. As a result it is terribly slow on very large training sets (but we will see much faster Gradient Descent algorithms shortly). However, Gradient Descent scales well with the number of features; training a Linear Regression model when there are hundreds of thousands of features is much faster using Gradient Descent than using the Normal Equation or SVD decomposition.

Once you have the gradient vector, which points uphill, just go in the opposite direction to go downhill. This means subtracting ∇θMSE(θ) from θ. This is where the learning rate η comes into play:6 multiply the gradient vector by η to determine the size of the downhill step (Equation 4-7).

Equation 4-7. Gradient Descent step
θ(next step)=θ-ηθMSE(θ)

Let’s look at a quick implementation of this algorithm:

eta = 0.1  # learning rate
n_iterations = 1000
m = 100

theta = np.random.randn(2,1)  # random initialization

for iteration in range(n_iterations):
    gradients = 2/m * X_b.T.dot(X_b.dot(theta) - y)
    theta = theta - eta * gradients

That wasn’t too hard! Let’s look at the resulting theta:

>>> theta
array([[4.21509616],
       [2.77011339]])

Hey, that’s exactly what the Normal Equation found! Gradient Descent worked perfectly. But what if you had used a different learning rate eta? Figure 4-8 shows the first 10 steps of Gradient Descent using three different learning rates (the dashed line represents the starting point).

mlst 0407
Figure 4-8. Gradient Descent with various learning rates

On the left, the learning rate is too low: the algorithm will eventually reach the solution, but it will take a long time. In the middle, the learning rate looks pretty good: in just a few iterations, it has already converged to the solution. On the right, the learning rate is too high: the algorithm diverges, jumping all over the place and actually getting further and further away from the solution at every step.

To find a good learning rate, you can use grid search (see Chapter 2). However, you may want to limit the number of iterations so that grid search can eliminate models that take too long to converge.

You may wonder how to set the number of iterations. If it is too low, you will still be far away from the optimal solution when the algorithm stops, but if it is too high, you will waste time while the model parameters do not change anymore. A simple solution is to set a very large number of iterations but to interrupt the algorithm when the gradient vector becomes tiny—that is, when its norm becomes smaller than a tiny number ϵ (called the tolerance)—because this happens when Gradient Descent has (almost) reached the minimum.

Stochastic Gradient Descent

The main problem with Batch Gradient Descent is the fact that it uses the whole training set to compute the gradients at every step, which makes it very slow when the training set is large. At the opposite extreme, Stochastic Gradient Descent just picks a random instance in the training set at every step and computes the gradients based only on that single instance. Obviously this makes the algorithm much faster since it has very little data to manipulate at every iteration. It also makes it possible to train on huge training sets, since only one instance needs to be in memory at each iteration (SGD can be implemented as an out-of-core algorithm.7)

On the other hand, due to its stochastic (i.e., random) nature, this algorithm is much less regular than Batch Gradient Descent: instead of gently decreasing until it reaches the minimum, the cost function will bounce up and down, decreasing only on average. Over time it will end up very close to the minimum, but once it gets there it will continue to bounce around, never settling down (see Figure 4-9). So once the algorithm stops, the final parameter values are good, but not optimal.

mlst 0408
Figure 4-9. Stochastic Gradient Descent

When the cost function is very irregular (as in Figure 4-6), this can actually help the algorithm jump out of local minima, so Stochastic Gradient Descent has a better chance of finding the global minimum than Batch Gradient Descent does.

Therefore randomness is good to escape from local optima, but bad because it means that the algorithm can never settle at the minimum. One solution to this dilemma is to gradually reduce the learning rate. The steps start out large (which helps make quick progress and escape local minima), then get smaller and smaller, allowing the algorithm to settle at the global minimum. This process is akin to simulated annealing, an algorithm inspired from the process of annealing in metallurgy where molten metal is slowly cooled down. The function that determines the learning rate at each iteration is called the learning schedule. If the learning rate is reduced too quickly, you may get stuck in a local minimum, or even end up frozen halfway to the minimum. If the learning rate is reduced too slowly, you may jump around the minimum for a long time and end up with a suboptimal solution if you halt training too early.

This code implements Stochastic Gradient Descent using a simple learning schedule:

n_epochs = 50
t0, t1 = 5, 50  # learning schedule hyperparameters

def learning_schedule(t):
    return t0 / (t + t1)

theta = np.random.randn(2,1)  # random initialization

for epoch in range(n_epochs):
    for i in range(m):
        random_index = np.random.randint(m)
        xi = X_b[random_index:random_index+1]
        yi = y[random_index:random_index+1]
        gradients = 2 * xi.T.dot(xi.dot(theta) - yi)
        eta = learning_schedule(epoch * m + i)
        theta = theta - eta * gradients

By convention we iterate by rounds of m iterations; each round is called an epoch. While the Batch Gradient Descent code iterated 1,000 times through the whole training set, this code goes through the training set only 50 times and reaches a fairly good solution:

>>> theta
array([[4.21076011],
       [2.74856079]])

Figure 4-10 shows the first 20 steps of training (notice how irregular the steps are).

mlst 0409
Figure 4-10. Stochastic Gradient Descent first 20 steps

Note that since instances are picked randomly, some instances may be picked several times per epoch while others may not be picked at all. If you want to be sure that the algorithm goes through every instance at each epoch, another approach is to shuffle the training set, then go through it instance by instance, then shuffle it again, and so on. However, this generally converges more slowly.

To perform Linear Regression using SGD with Scikit-Learn, you can use the SGDRegressor class, which defaults to optimizing the squared error cost function. The following code runs for maximum 1000 epochs (max_iter=1000) or until the loss drops by less than 1e-3 during one epoch (tol=1e-3), starting with a learning rate of 0.1 (eta0=0.1), using the default learning schedule (different from the preceding one), and it does not use any regularization (penalty=None; more details on this shortly):

from sklearn.linear_model import SGDRegressor
sgd_reg = SGDRegressor(max_iter=1000, tol=1e-3, penalty=None, eta0=0.1)
sgd_reg.fit(X, y.ravel())

Once again, you find a solution quite close to the one returned by the Normal Equation:

>>> sgd_reg.intercept_, sgd_reg.coef_
(array([4.24365286]), array([2.8250878]))

Mini-batch Gradient Descent

The last Gradient Descent algorithm we will look at is called Mini-batch Gradient Descent. It is quite simple to understand once you know Batch and Stochastic Gradient Descent: at each step, instead of computing the gradients based on the full training set (as in Batch GD) or based on just one instance (as in Stochastic GD), Mini-batch GD computes the gradients on small random sets of instances called mini-batches. The main advantage of Mini-batch GD over Stochastic GD is that you can get a performance boost from hardware optimization of matrix operations, especially when using GPUs.

The algorithm’s progress in parameter space is less erratic than with SGD, especially with fairly large mini-batches. As a result, Mini-batch GD will end up walking around a bit closer to the minimum than SGD. But, on the other hand, it may be harder for it to escape from local minima (in the case of problems that suffer from local minima, unlike Linear Regression as we saw earlier). Figure 4-11 shows the paths taken by the three Gradient Descent algorithms in parameter space during training. They all end up near the minimum, but Batch GD’s path actually stops at the minimum, while both Stochastic GD and Mini-batch GD continue to walk around. However, don’t forget that Batch GD takes a lot of time to take each step, and Stochastic GD and Mini-batch GD would also reach the minimum if you used a good learning schedule.

mlst 0410
Figure 4-11. Gradient Descent paths in parameter space

Let’s compare the algorithms we’ve discussed so far for Linear Regression8 (recall that m is the number of training instances and n is the number of features); see Table 4-1.

Table 4-1. Comparison of algorithms for Linear Regression
Algorithm Large m Out-of-core support Large n Hyperparams Scaling required Scikit-Learn

Normal Equation

Fast

No

Slow

0

No

n/a

SVD

Fast

No

Slow

0

No

LinearRegression

Batch GD

Slow

No

Fast

2

Yes

SGDRegressor

Stochastic GD

Fast

Yes

Fast

≥2

Yes

SGDRegressor

Mini-batch GD

Fast

Yes

Fast

≥2

Yes

SGDRegressor

Note

There is almost no difference after training: all these algorithms end up with very similar models and make predictions in exactly the same way.

Polynomial Regression

What if your data is actually more complex than a simple straight line? Surprisingly, you can actually use a linear model to fit nonlinear data. A simple way to do this is to add powers of each feature as new features, then train a linear model on this extended set of features. This technique is called Polynomial Regression.

Let’s look at an example. First, let’s generate some nonlinear data, based on a simple quadratic equation9 (plus some noise; see Figure 4-12):

m = 100
X = 6 * np.random.rand(m, 1) - 3
y = 0.5 * X**2 + X + 2 + np.random.randn(m, 1)
mlst 04in02
Figure 4-12. Generated nonlinear and noisy dataset

Clearly, a straight line will never fit this data properly. So let’s use Scikit-Learn’s PolynomialFeatures class to transform our training data, adding the square (2nd-degree polynomial) of each feature in the training set as new features (in this case there is just one feature):

>>> from sklearn.preprocessing import PolynomialFeatures
>>> poly_features = PolynomialFeatures(degree=2, include_bias=False)
>>> X_poly = poly_features.fit_transform(X)
>>> X[0]
array([-0.75275929])
>>> X_poly[0]
array([-0.75275929, 0.56664654])

X_poly now contains the original feature of X plus the square of this feature. Now you can fit a LinearRegression model to this extended training data (Figure 4-13):

>>> lin_reg = LinearRegression()
>>> lin_reg.fit(X_poly, y)
>>> lin_reg.intercept_, lin_reg.coef_
(array([1.78134581]), array([[0.93366893, 0.56456263]]))
mlst 04in03
Figure 4-13. Polynomial Regression model predictions

Not bad: the model estimates y ^ = 0 . 56 x 1 2 + 0 . 93 x 1 + 1 . 78 when in fact the original function was y = 0 . 5 x 1 2 + 1 . 0 x 1 + 2 . 0 + Gaussian noise .

Note that when there are multiple features, Polynomial Regression is capable of finding relationships between features (which is something a plain Linear Regression model cannot do). This is made possible by the fact that PolynomialFeatures also adds all combinations of features up to the given degree. For example, if there were two features a and b, PolynomialFeatures with degree=3 would not only add the features a2, a3, b2, and b3, but also the combinations ab, a2b, and ab2.

Warning

PolynomialFeatures(degree=d) transforms an array containing n features into an array containing (n+d)! d!n! features, where n! is the factorial of n, equal to 1 × 2 × 3 × ⋯ × n. Beware of the combinatorial explosion of the number of features!

Learning Curves

If you perform high-degree Polynomial Regression, you will likely fit the training data much better than with plain Linear Regression. For example, Figure 4-14 applies a 300-degree polynomial model to the preceding training data, and compares the result with a pure linear model and a quadratic model (2nd-degree polynomial). Notice how the 300-degree polynomial model wiggles around to get as close as possible to the training instances.

mlst 0411
Figure 4-14. High-degree Polynomial Regression

Of course, this high-degree Polynomial Regression model is severely overfitting the training data, while the linear model is underfitting it. The model that will generalize best in this case is the quadratic model. It makes sense since the data was generated using a quadratic model, but in general you won’t know what function generated the data, so how can you decide how complex your model should be? How can you tell that your model is overfitting or underfitting the data?

In Chapter 2 you used cross-validation to get an estimate of a model’s generalization performance. If a model performs well on the training data but generalizes poorly according to the cross-validation metrics, then your model is overfitting. If it performs poorly on both, then it is underfitting. This is one way to tell when a model is too simple or too complex.

Another way is to look at the learning curves: these are plots of the model’s performance on the training set and the validation set as a function of the training set size (or the training iteration). To generate the plots, simply train the model several times on different sized subsets of the training set. The following code defines a function that plots the learning curves of a model given some training data:

from sklearn.metrics import mean_squared_error
from sklearn.model_selection import train_test_split

def plot_learning_curves(model, X, y):
    X_train, X_val, y_train, y_val = train_test_split(X, y, test_size=0.2)
    train_errors, val_errors = [], []
    for m in range(1, len(X_train)):
        model.fit(X_train[:m], y_train[:m])
        y_train_predict = model.predict(X_train[:m])
        y_val_predict = model.predict(X_val)
        train_errors.append(mean_squared_error(y_train[:m], y_train_predict))
        val_errors.append(mean_squared_error(y_val, y_val_predict))
    plt.plot(np.sqrt(train_errors), "r-+", linewidth=2, label="train")
    plt.plot(np.sqrt(val_errors), "b-", linewidth=3, label="val")

Let’s look at the learning curves of the plain Linear Regression model (a straight line; Figure 4-15):

lin_reg = LinearRegression()
plot_learning_curves(lin_reg, X, y)
mlst 04in04
Figure 4-15. Learning curves

This deserves a bit of explanation. First, let’s look at the performance on the training data: when there are just one or two instances in the training set, the model can fit them perfectly, which is why the curve starts at zero. But as new instances are added to the training set, it becomes impossible for the model to fit the training data perfectly, both because the data is noisy and because it is not linear at all. So the error on the training data goes up until it reaches a plateau, at which point adding new instances to the training set doesn’t make the average error much better or worse. Now let’s look at the performance of the model on the validation data. When the model is trained on very few training instances, it is incapable of generalizing properly, which is why the validation error is initially quite big. Then as the model is shown more training examples, it learns and thus the validation error slowly goes down. However, once again a straight line cannot do a good job modeling the data, so the error ends up at a plateau, very close to the other curve.

These learning curves are typical of an underfitting model. Both curves have reached a plateau; they are close and fairly high.

Tip

If your model is underfitting the training data, adding more training examples will not help. You need to use a more complex model or come up with better features.

Now let’s look at the learning curves of a 10th-degree polynomial model on the same data (Figure 4-16):

from sklearn.pipeline import Pipeline

polynomial_regression = Pipeline([
        ("poly_features", PolynomialFeatures(degree=10, include_bias=False)),
        ("lin_reg", LinearRegression()),
    ])

plot_learning_curves(polynomial_regression, X, y)

These learning curves look a bit like the previous ones, but there are two very important differences:

  • The error on the training data is much lower than with the Linear Regression model.

  • There is a gap between the curves. This means that the model performs significantly better on the training data than on the validation data, which is the hallmark of an overfitting model. However, if you used a much larger training set, the two curves would continue to get closer.

mlst 04in05
Figure 4-16. Learning curves for the polynomial model
Tip

One way to improve an overfitting model is to feed it more training data until the validation error reaches the training error.

Regularized Linear Models

As we saw in Chapters 1 and 2, a good way to reduce overfitting is to regularize the model (i.e., to constrain it): the fewer degrees of freedom it has, the harder it will be for it to overfit the data. For example, a simple way to regularize a polynomial model is to reduce the number of polynomial degrees.

For a linear model, regularization is typically achieved by constraining the weights of the model. We will now look at Ridge Regression, Lasso Regression, and Elastic Net, which implement three different ways to constrain the weights.

Ridge Regression

Ridge Regression (also called Tikhonov regularization) is a regularized version of Linear Regression: a regularization term equal to α i=1 n θ i 2 is added to the cost function. This forces the learning algorithm to not only fit the data but also keep the model weights as small as possible. Note that the regularization term should only be added to the cost function during training. Once the model is trained, you want to evaluate the model’s performance using the unregularized performance measure.

Note

It is quite common for the cost function used during training to be different from the performance measure used for testing. Apart from regularization, another reason why they might be different is that a good training cost function should have optimization-friendly derivatives, while the performance measure used for testing should be as close as possible to the final objective. A good example of this is a classifier trained using a cost function such as the log loss (discussed in a moment) but evaluated using precision/recall.

The hyperparameter α controls how much you want to regularize the model. If α = 0 then Ridge Regression is just Linear Regression. If α is very large, then all weights end up very close to zero and the result is a flat line going through the data’s mean. Equation 4-8 presents the Ridge Regression cost function.11

Equation 4-8. Ridge Regression cost function
J(θ)=MSE(θ)+α12i=1nθi2

Note that the bias term θ0 is not regularized (the sum starts at i = 1, not 0). If we define w as the vector of feature weights (θ1 to θn), then the regularization term is simply equal to ½(∥ w2)2, where ∥ w2 represents the ℓ2 norm of the weight vector.12 For Gradient Descent, just add αw to the MSE gradient vector (Equation 4-6).

Warning

It is important to scale the data (e.g., using a StandardScaler) before performing Ridge Regression, as it is sensitive to the scale of the input features. This is true of most regularized models.

Figure 4-17 shows several Ridge models trained on some linear data using different α value. On the left, plain Ridge models are used, leading to linear predictions. On the right, the data is first expanded using PolynomialFeatures(degree=10), then it is scaled using a StandardScaler, and finally the Ridge models are applied to the resulting features: this is Polynomial Regression with Ridge regularization. Note how increasing α leads to flatter (i.e., less extreme, more reasonable) predictions; this reduces the model’s variance but increases its bias.

As with Linear Regression, we can perform Ridge Regression either by computing a closed-form equation or by performing Gradient Descent. The pros and cons are the same. Equation 4-9 shows the closed-form solution (where A is the (n + 1) × (n + 1) identity matrix13 except with a 0 in the top-left cell, corresponding to the bias term).

mlst 0412
Figure 4-17. Ridge Regression
Equation 4-9. Ridge Regression closed-form solution
θ ^ = (X T X+αA) -1   X T   y

Here is how to perform Ridge Regression with Scikit-Learn using a closed-form solution (a variant of Equation 4-9 using a matrix factorization technique by André-Louis Cholesky):

>>> from sklearn.linear_model import Ridge
>>> ridge_reg = Ridge(alpha=1, solver="cholesky")
>>> ridge_reg.fit(X, y)
>>> ridge_reg.predict([[1.5]])
array([[1.55071465]])

And using Stochastic Gradient Descent:14

>>> sgd_reg = SGDRegressor(penalty="l2")
>>> sgd_reg.fit(X, y.ravel())
>>> sgd_reg.predict([[1.5]])
array([1.47012588])

The penalty hyperparameter sets the type of regularization term to use. Specifying "l2" indicates that you want SGD to add a regularization term to the cost function equal to half the square of the ℓ2 norm of the weight vector: this is simply Ridge Regression.

Lasso Regression

Least Absolute Shrinkage and Selection Operator Regression (simply called Lasso Regression) is another regularized version of Linear Regression: just like Ridge Regression, it adds a regularization term to the cost function, but it uses the ℓ1 norm of the weight vector instead of half the square of the ℓ2 norm (see Equation 4-10).

Equation 4-10. Lasso Regression cost function
J(θ)=MSE(θ)+αi=1nθi

Figure 4-18 shows the same thing as Figure 4-17 but replaces Ridge models with Lasso models and uses smaller α values.

mlst 0413
Figure 4-18. Lasso Regression

An important characteristic of Lasso Regression is that it tends to completely eliminate the weights of the least important features (i.e., set them to zero). For example, the dashed line in the right plot on Figure 4-18 (with α = 10-7) looks quadratic, almost linear: all the weights for the high-degree polynomial features are equal to zero. In other words, Lasso Regression automatically performs feature selection and outputs a sparse model (i.e., with few nonzero feature weights).

You can get a sense of why this is the case by looking at Figure 4-19: on the top-left plot, the background contours (ellipses) represent an unregularized MSE cost function (α = 0), and the white circles show the Batch Gradient Descent path with that cost function. The foreground contours (diamonds) represent the ℓ1 penalty, and the triangles show the BGD path for this penalty only (α → ∞). Notice how the path first reaches θ1 = 0, then rolls down a gutter until it reaches θ2 = 0. On the top-right plot, the contours represent the same cost function plus an ℓ1 penalty with α = 0.5. The global minimum is on the θ2 = 0 axis. BGD first reaches θ2 = 0, then rolls down the gutter until it reaches the global minimum. The two bottom plots show the same thing but uses an ℓ2 penalty instead. The regularized minimum is closer to θ = 0 than the unregularized minimum, but the weights do not get fully eliminated.

mlst 0414
Figure 4-19. Lasso versus Ridge regularization
Tip

On the Lasso cost function, the BGD path tends to bounce across the gutter toward the end. This is because the slope changes abruptly at θ2 = 0. You need to gradually reduce the learning rate in order to actually converge to the global minimum.

The Lasso cost function is not differentiable at θi = 0 (for i = 1, 2, ⋯, n), but Gradient Descent still works fine if you use a subgradient vector g15 instead when any θi = 0. Equation 4-11 shows a subgradient vector equation you can use for Gradient Descent with the Lasso cost function.

Equation 4-11. Lasso Regression subgradient vector
g(θ,J)=θMSE(θ)+αsign(θ1)sign(θ2)sign(θn)  where sign(θi)=-1if θi<00if θi=0+1if θi>0

Here is a small Scikit-Learn example using the Lasso class. Note that you could instead use an SGDRegressor(penalty="l1").

>>> from sklearn.linear_model import Lasso
>>> lasso_reg = Lasso(alpha=0.1)
>>> lasso_reg.fit(X, y)
>>> lasso_reg.predict([[1.5]])
array([1.53788174])

Elastic Net

Elastic Net is a middle ground between Ridge Regression and Lasso Regression. The regularization term is a simple mix of both Ridge and Lasso’s regularization terms, and you can control the mix ratio r. When r = 0, Elastic Net is equivalent to Ridge Regression, and when r = 1, it is equivalent to Lasso Regression (see Equation 4-12).

Equation 4-12. Elastic Net cost function
J(θ)=MSE(θ)+rαi=1nθi+1-r2αi=1nθi2

So when should you use plain Linear Regression (i.e., without any regularization), Ridge, Lasso, or Elastic Net? It is almost always preferable to have at least a little bit of regularization, so generally you should avoid plain Linear Regression. Ridge is a good default, but if you suspect that only a few features are actually useful, you should prefer Lasso or Elastic Net since they tend to reduce the useless features’ weights down to zero as we have discussed. In general, Elastic Net is preferred over Lasso since Lasso may behave erratically when the number of features is greater than the number of training instances or when several features are strongly correlated.

Here is a short example using Scikit-Learn’s ElasticNet (l1_ratio corresponds to the mix ratio r):

>>> from sklearn.linear_model import ElasticNet
>>> elastic_net = ElasticNet(alpha=0.1, l1_ratio=0.5)
>>> elastic_net.fit(X, y)
>>> elastic_net.predict([[1.5]])
array([1.54333232])

Early Stopping

A very different way to regularize iterative learning algorithms such as Gradient Descent is to stop training as soon as the validation error reaches a minimum. This is called early stopping. Figure 4-20 shows a complex model (in this case a high-degree Polynomial Regression model) being trained using Batch Gradient Descent. As the epochs go by, the algorithm learns and its prediction error (RMSE) on the training set naturally goes down, and so does its prediction error on the validation set. However, after a while the validation error stops decreasing and actually starts to go back up. This indicates that the model has started to overfit the training data. With early stopping you just stop training as soon as the validation error reaches the minimum. It is such a simple and efficient regularization technique that Geoffrey Hinton called it a “beautiful free lunch.”

mlst 0415
Figure 4-20. Early stopping regularization
Tip

With Stochastic and Mini-batch Gradient Descent, the curves are not so smooth, and it may be hard to know whether you have reached the minimum or not. One solution is to stop only after the validation error has been above the minimum for some time (when you are confident that the model will not do any better), then roll back the model parameters to the point where the validation error was at a minimum.

Here is a basic implementation of early stopping:

from sklearn.base import clone

# prepare the data
poly_scaler = Pipeline([
        ("poly_features", PolynomialFeatures(degree=90, include_bias=False)),
        ("std_scaler", StandardScaler())
    ])
X_train_poly_scaled = poly_scaler.fit_transform(X_train)
X_val_poly_scaled = poly_scaler.transform(X_val)

sgd_reg = SGDRegressor(max_iter=1, tol=-np.infty, warm_start=True,
                       penalty=None, learning_rate="constant", eta0=0.0005)

minimum_val_error = float("inf")
best_epoch = None
best_model = None
for epoch in range(1000):
    sgd_reg.fit(X_train_poly_scaled, y_train)  # continues where it left off
    y_val_predict = sgd_reg.predict(X_val_poly_scaled)
    val_error = mean_squared_error(y_val, y_val_predict)
    if val_error < minimum_val_error:
        minimum_val_error = val_error
        best_epoch = epoch
        best_model = clone(sgd_reg)

Note that with warm_start=True, when the fit() method is called, it just continues training where it left off instead of restarting from scratch.

Logistic Regression

As we discussed in Chapter 1, some regression algorithms can be used for classification as well (and vice versa). Logistic Regression (also called Logit Regression) is commonly used to estimate the probability that an instance belongs to a particular class (e.g., what is the probability that this email is spam?). If the estimated probability is greater than 50%, then the model predicts that the instance belongs to that class (called the positive class, labeled “1”), or else it predicts that it does not (i.e., it belongs to the negative class, labeled “0”). This makes it a binary classifier.

Estimating Probabilities

So how does it work? Just like a Linear Regression model, a Logistic Regression model computes a weighted sum of the input features (plus a bias term), but instead of outputting the result directly like the Linear Regression model does, it outputs the logistic of this result (see Equation 4-13).

Equation 4-13. Logistic Regression model estimated probability (vectorized form)
p ^ = h θ ( x ) = σ ( x T θ )

The logistic—noted σ(·)—is a sigmoid function (i.e., S-shaped) that outputs a number between 0 and 1. It is defined as shown in Equation 4-14 and Figure 4-21.

Equation 4-14. Logistic function
σ ( t ) = 1 1+exp(-t)
mlst 04in06
Figure 4-21. Logistic function

Once the Logistic Regression model has estimated the probability p ^ = hθ(x) that an instance x belongs to the positive class, it can make its prediction ŷ easily (see Equation 4-15).

Equation 4-15. Logistic Regression model prediction
y ^ = 0 if p ^ < 0 . 5 1 if p ^ 0 . 5

Notice that σ(t) < 0.5 when t < 0, and σ(t) ≥ 0.5 when t ≥ 0, so a Logistic Regression model predicts 1 if xT θ is positive, and 0 if it is negative.

Note

The score t is often called the logit: this name comes from the fact that the logit function, defined as logit(p) = log(p / (1 - p)), is the inverse of the logistic function. Indeed, if you compute the logit of the estimated probability p, you will find that the result is t. The logit is also called the log-odds, since it is the log of the ratio between the estimated probability for the positive class and the estimated probability for the negative class.

Training and Cost Function

Good, now you know how a Logistic Regression model estimates probabilities and makes predictions. But how is it trained? The objective of training is to set the parameter vector θ so that the model estimates high probabilities for positive instances (y = 1) and low probabilities for negative instances (y = 0). This idea is captured by the cost function shown in Equation 4-16 for a single training instance x.

Equation 4-16. Cost function of a single training instance
c(θ)=-log(p^)if y=1-log(1-p^)if y=0

This cost function makes sense because – log(t) grows very large when t approaches 0, so the cost will be large if the model estimates a probability close to 0 for a positive instance, and it will also be very large if the model estimates a probability close to 1 for a negative instance. On the other hand, – log(t) is close to 0 when t is close to 1, so the cost will be close to 0 if the estimated probability is close to 0 for a negative instance or close to 1 for a positive instance, which is precisely what we want.

The cost function over the whole training set is simply the average cost over all training instances. It can be written in a single expression (as you can verify easily), called the log loss, shown in Equation 4-17.

Equation 4-17. Logistic Regression cost function (log loss)
J(θ)=-1mi=1my(i)logp^(i)+(1-y(i))log1-p^(i)

The bad news is that there is no known closed-form equation to compute the value of θ that minimizes this cost function (there is no equivalent of the Normal Equation). But the good news is that this cost function is convex, so Gradient Descent (or any other optimization algorithm) is guaranteed to find the global minimum (if the learning rate is not too large and you wait long enough). The partial derivatives of the cost function with regards to the jth model parameter θj is given by Equation 4-18.

Equation 4-18. Logistic cost function partial derivatives
θ j J ( θ ) = 1 m i=1 m σ ( θ T x (i) ) - y (i) x j (i)

This equation looks very much like Equation 4-5: for each instance it computes the prediction error and multiplies it by the jth feature value, and then it computes the average over all training instances. Once you have the gradient vector containing all the partial derivatives you can use it in the Batch Gradient Descent algorithm. That’s it: you now know how to train a Logistic Regression model. For Stochastic GD you would of course just take one instance at a time, and for Mini-batch GD you would use a mini-batch at a time.

Decision Boundaries

Let’s use the iris dataset to illustrate Logistic Regression. This is a famous dataset that contains the sepal and petal length and width of 150 iris flowers of three different species: Iris-Setosa, Iris-Versicolor, and Iris-Virginica (see Figure 4-22).

mlst 0416
Figure 4-22. Flowers of three iris plant species16

Let’s try to build a classifier to detect the Iris-Virginica type based only on the petal width feature. First let’s load the data:

>>> from sklearn import datasets
>>> iris = datasets.load_iris()
>>> list(iris.keys())
['data', 'target', 'target_names', 'DESCR', 'feature_names', 'filename']
>>> X = iris["data"][:, 3:]  # petal width
>>> y = (iris["target"] == 2).astype(np.int)  # 1 if Iris-Virginica, else 0

Now let’s train a Logistic Regression model:

from sklearn.linear_model import LogisticRegression

log_reg = LogisticRegression()
log_reg.fit(X, y)

Let’s look at the model’s estimated probabilities for flowers with petal widths varying from 0 to 3 cm (Figure 4-23)17:

X_new = np.linspace(0, 3, 1000).reshape(-1, 1)
y_proba = log_reg.predict_proba(X_new)
plt.plot(X_new, y_proba[:, 1], "g-", label="Iris-Virginica")
plt.plot(X_new, y_proba[:, 0], "b--", label="Not Iris-Virginica")
# + more Matplotlib code to make the image look pretty
mlst 04in07
Figure 4-23. Estimated probabilities and decision boundary

The petal width of Iris-Virginica flowers (represented by triangles) ranges from 1.4 cm to 2.5 cm, while the other iris flowers (represented by squares) generally have a smaller petal width, ranging from 0.1 cm to 1.8 cm. Notice that there is a bit of overlap. Above about 2 cm the classifier is highly confident that the flower is an Iris-Virginica (it outputs a high probability to that class), while below 1 cm it is highly confident that it is not an Iris-Virginica (high probability for the “Not Iris-Virginica” class). In between these extremes, the classifier is unsure. However, if you ask it to predict the class (using the predict() method rather than the predict_proba() method), it will return whichever class is the most likely. Therefore, there is a decision boundary at around 1.6 cm where both probabilities are equal to 50%: if the petal width is higher than 1.6 cm, the classifier will predict that the flower is an Iris-Virginica, or else it will predict that it is not (even if it is not very confident):

>>> log_reg.predict([[1.7], [1.5]])
array([1, 0])

Figure 4-24 shows the same dataset but this time displaying two features: petal width and length. Once trained, the Logistic Regression classifier can estimate the probability that a new flower is an Iris-Virginica based on these two features. The dashed line represents the points where the model estimates a 50% probability: this is the model’s decision boundary. Note that it is a linear boundary.18 Each parallel line represents the points where the model outputs a specific probability, from 15% (bottom left) to 90% (top right). All the flowers beyond the top-right line have an over 90% chance of being Iris-Virginica according to the model.

mlst 0417
Figure 4-24. Linear decision boundary

Just like the other linear models, Logistic Regression models can be regularized using 1 or ℓ2 penalties. Scitkit-Learn actually adds an ℓ2 penalty by default.

Note

The hyperparameter controlling the regularization strength of a Scikit-Learn LogisticRegression model is not alpha (as in other linear models), but its inverse: C. The higher the value of C, the less the model is regularized.

Softmax Regression

The Logistic Regression model can be generalized to support multiple classes directly, without having to train and combine multiple binary classifiers (as discussed in Chapter 3). This is called Softmax Regression, or Multinomial Logistic Regression.

The idea is quite simple: when given an instance x, the Softmax Regression model first computes a score sk(x) for each class k, then estimates the probability of each class by applying the softmax function (also called the normalized exponential) to the scores. The equation to compute sk(x) should look familiar, as it is just like the equation for Linear Regression prediction (see Equation 4-19).

Equation 4-19. Softmax score for class k
s k ( x ) = xT θ (k)

Note that each class has its own dedicated parameter vector θ(k). All these vectors are typically stored as rows in a parameter matrix Θ.

Once you have computed the score of every class for the instance x, you can estimate the probability p ^ k that the instance belongs to class k by running the scores through the softmax function (Equation 4-20): it computes the exponential of every score, then normalizes them (dividing by the sum of all the exponentials). The scores are generally called logits or log-odds (although they are actually unnormalized log-odds).

Equation 4-20. Softmax function
p ^ k = σ s(x) k = exps k (x) j=1 K exps j (x)
  • K is the number of classes.

  • s(x) is a vector containing the scores of each class for the instance x.

  • σ(s(x))k is the estimated probability that the instance x belongs to class k given the scores of each class for that instance.

Just like the Logistic Regression classifier, the Softmax Regression classifier predicts the class with the highest estimated probability (which is simply the class with the highest score), as shown in Equation 4-21.

Equation 4-21. Softmax Regression classifier prediction
y ^ = argmax k σ s(x) k = argmax k s k ( x ) = argmax k (θ (k) ) T x
  • The argmax operator returns the value of a variable that maximizes a function. In this equation, it returns the value of k that maximizes the estimated probability σ(s(x))k.

Tip

The Softmax Regression classifier predicts only one class at a time (i.e., it is multiclass, not multioutput) so it should be used only with mutually exclusive classes such as different types of plants. You cannot use it to recognize multiple people in one picture.

Now that you know how the model estimates probabilities and makes predictions, let’s take a look at training. The objective is to have a model that estimates a high probability for the target class (and consequently a low probability for the other classes). Minimizing the cost function shown in Equation 4-22, called the cross entropy, should lead to this objective because it penalizes the model when it estimates a low probability for a target class. Cross entropy is frequently used to measure how well a set of estimated class probabilities match the target classes (we will use it again several times in the following chapters).

Equation 4-22. Cross entropy cost function
J(Θ)=-1mi=1mk=1Kyk(i)logp^k(i)
  • y k (i) is the target probability that the ith instance belongs to class k. In general, it is either equal to 1 or 0, depending on whether the instance belongs to the class or not.

Notice that when there are just two classes (K = 2), this cost function is equivalent to the Logistic Regression’s cost function (log loss; see Equation 4-17).

The gradient vector of this cost function with regards to θ(k) is given by Equation 4-23:

Equation 4-23. Cross entropy gradient vector for class k
θ (k) J ( Θ ) = 1 m i=1 m p ^ k (i) - y k (i) x (i)

Now you can compute the gradient vector for every class, then use Gradient Descent (or any other optimization algorithm) to find the parameter matrix Θ that minimizes the cost function.

Let’s use Softmax Regression to classify the iris flowers into all three classes. Scikit-Learn’s LogisticRegression uses one-versus-all by default when you train it on more than two classes, but you can set the multi_class hyperparameter to "multinomial" to switch it to Softmax Regression instead. You must also specify a solver that supports Softmax Regression, such as the "lbfgs" solver (see Scikit-Learn’s documentation for more details). It also applies ℓ2 regularization by default, which you can control using the hyperparameter C.

X = iris["data"][:, (2, 3)]  # petal length, petal width
y = iris["target"]

softmax_reg = LogisticRegression(multi_class="multinomial",solver="lbfgs", C=10)
softmax_reg.fit(X, y)

So the next time you find an iris with 5 cm long and 2 cm wide petals, you can ask your model to tell you what type of iris it is, and it will answer Iris-Virginica (class 2) with 94.2% probability (or Iris-Versicolor with 5.8% probability):

>>> softmax_reg.predict([[5, 2]])
array([2])
>>> softmax_reg.predict_proba([[5, 2]])
array([[6.38014896e-07, 5.74929995e-02, 9.42506362e-01]])

Figure 4-25 shows the resulting decision boundaries, represented by the background colors. Notice that the decision boundaries between any two classes are linear. The figure also shows the probabilities for the Iris-Versicolor class, represented by the curved lines (e.g., the line labeled with 0.450 represents the 45% probability boundary). Notice that the model can predict a class that has an estimated probability below 50%. For example, at the point where all decision boundaries meet, all classes have an equal estimated probability of 33%.

mlst 0418
Figure 4-25. Softmax Regression decision boundaries

Exercises

  1. What Linear Regression training algorithm can you use if you have a training set with millions of features?

  2. Suppose the features in your training set have very different scales. What algorithms might suffer from this, and how? What can you do about it?

  3. Can Gradient Descent get stuck in a local minimum when training a Logistic Regression model?

  4. Do all Gradient Descent algorithms lead to the same model provided you let them run long enough?

  5. Suppose you use Batch Gradient Descent and you plot the validation error at every epoch. If you notice that the validation error consistently goes up, what is likely going on? How can you fix this?

  6. Is it a good idea to stop Mini-batch Gradient Descent immediately when the validation error goes up?

  7. Which Gradient Descent algorithm (among those we discussed) will reach the vicinity of the optimal solution the fastest? Which will actually converge? How can you make the others converge as well?

  8. Suppose you are using Polynomial Regression. You plot the learning curves and you notice that there is a large gap between the training error and the validation error. What is happening? What are three ways to solve this?

  9. Suppose you are using Ridge Regression and you notice that the training error and the validation error are almost equal and fairly high. Would you say that the model suffers from high bias or high variance? Should you increase the regularization hyperparameter α or reduce it?

  10. Why would you want to use:

    • Ridge Regression instead of plain Linear Regression (i.e., without any regularization)?

    • Lasso instead of Ridge Regression?

    • Elastic Net instead of Lasso?

  11. Suppose you want to classify pictures as outdoor/indoor and daytime/nighttime. Should you implement two Logistic Regression classifiers or one Softmax Regression classifier?

  12. Implement Batch Gradient Descent with early stopping for Softmax Regression (without using Scikit-Learn).

Solutions to these exercises are available in Appendix A.

1 It is often the case that a learning algorithm will try to optimize a different function than the performance measure used to evaluate the final model. This is generally because that function is easier to compute, because it has useful differentiation properties that the performance measure lacks, or because we want to constrain the model during training, as we will see when we discuss regularization.

2 The demonstration that this returns the value of θ that minimizes the cost function is outside the scope of this book.

3 Note that Scikit-Learn separates the bias term (intercept_) from the feature weights (coef_).

4 Technically speaking, its derivative is Lipschitz continuous.

5 Since feature 1 is smaller, it takes a larger change in θ1 to affect the cost function, which is why the bowl is elongated along the θ1 axis.

6 Eta (η) is the 7th letter of the Greek alphabet.

7 Out-of-core algorithms are discussed in Chapter 1.

8 While the Normal Equation can only perform Linear Regression, the Gradient Descent algorithms can be used to train many other models, as we will see.

9 A quadratic equation is of the form y = ax2 + bx + c.

10 This notion of bias is not to be confused with the bias term of linear models.

11 It is common to use the notation J(θ) for cost functions that don’t have a short name; we will often use this notation throughout the rest of this book. The context will make it clear which cost function is being discussed.

12 Norms are discussed in Chapter 2.

13 A square matrix full of 0s except for 1s on the main diagonal (top-left to bottom-right).

14 Alternatively you can use the Ridge class with the "sag" solver. Stochastic Average GD is a variant of SGD. For more details, see the presentation “Minimizing Finite Sums with the Stochastic Average Gradient Algorithm” by Mark Schmidt et al. from the University of British Columbia.

15 You can think of a subgradient vector at a nondifferentiable point as an intermediate vector between the gradient vectors around that point.

16 Photos reproduced from the corresponding Wikipedia pages. Iris-Virginica photo by Frank Mayfield (Creative Commons BY-SA 2.0), Iris-Versicolor photo by D. Gordon E. Robertson (Creative Commons BY-SA 3.0), and Iris-Setosa photo is public domain.

17 NumPy’s reshape() function allows one dimension to be –1, which means “unspecified”: the value is inferred from the length of the array and the remaining dimensions.

18 It is the the set of points x such that θ0 + θ1x1 + θ2x2 = 0, which defines a straight line.

Chapter 5. Support Vector Machines

A Support Vector Machine (SVM) is a very powerful and versatile Machine Learning model, capable of performing linear or nonlinear classification, regression, and even outlier detection. It is one of the most popular models in Machine Learning, and anyone interested in Machine Learning should have it in their toolbox. SVMs are particularly well suited for classification of complex but small- or medium-sized datasets.

This chapter will explain the core concepts of SVMs, how to use them, and how they work.

Linear SVM Classification

The fundamental idea behind SVMs is best explained with some pictures. Figure 5-1 shows part of the iris dataset that was introduced at the end of Chapter 4. The two classes can clearly be separated easily with a straight line (they are linearly separable). The left plot shows the decision boundaries of three possible linear classifiers. The model whose decision boundary is represented by the dashed line is so bad that it does not even separate the classes properly. The other two models work perfectly on this training set, but their decision boundaries come so close to the instances that these models will probably not perform as well on new instances. In contrast, the solid line in the plot on the right represents the decision boundary of an SVM classifier; this line not only separates the two classes but also stays as far away from the closest training instances as possible. You can think of an SVM classifier as fitting the widest possible street (represented by the parallel dashed lines) between the classes. This is called large margin classification.

mlst 0501
Figure 5-1. Large margin classification

Notice that adding more training instances “off the street” will not affect the decision boundary at all: it is fully determined (or “supported”) by the instances located on the edge of the street. These instances are called the support vectors (they are circled in Figure 5-1).

Warning

SVMs are sensitive to the feature scales, as you can see in Figure 5-2: on the left plot, the vertical scale is much larger than the horizontal scale, so the widest possible street is close to horizontal. After feature scaling (e.g., using Scikit-Learn’s StandardScaler), the decision boundary looks much better (on the right plot).

mlst 0502
Figure 5-2. Sensitivity to feature scales

Soft Margin Classification

If we strictly impose that all instances be off the street and on the right side, this is called hard margin classification. There are two main issues with hard margin classification. First, it only works if the data is linearly separable, and second it is quite sensitive to outliers. Figure 5-3 shows the iris dataset with just one additional outlier: on the left, it is impossible to find a hard margin, and on the right the decision boundary ends up very different from the one we saw in Figure 5-1 without the outlier, and it will probably not generalize as well.

mlst 0503
Figure 5-3. Hard margin sensitivity to outliers

To avoid these issues it is preferable to use a more flexible model. The objective is to find a good balance between keeping the street as large as possible and limiting the margin violations (i.e., instances that end up in the middle of the street or even on the wrong side). This is called soft margin classification.

In Scikit-Learn’s SVM classes, you can control this balance using the C hyperparameter: a smaller C value leads to a wider street but more margin violations. Figure 5-4 shows the decision boundaries and margins of two soft margin SVM classifiers on a nonlinearly separable dataset. On the right, using a low C value the margin is quite large, but many instances end up on the street. On the left, using a high C value the classifier makes fewer margin violations but ends up with a smaller margin. However, it seems likely that the first classifier will generalize better: in fact even on this training set it makes fewer prediction errors, since most of the margin violations are actually on the correct side of the decision boundary.

mlst 0504
Figure 5-4. Large margin (left) versus fewer margin violations (right)
Tip

If your SVM model is overfitting, you can try regularizing it by reducing C.

The following Scikit-Learn code loads the iris dataset, scales the features, and then trains a linear SVM model (using the LinearSVC class with C = 1 and the hinge loss function, described shortly) to detect Iris-Virginica flowers. The resulting model is represented on the left of Figure 5-4.

import numpy as np
from sklearn import datasets
from sklearn.pipeline import Pipeline
from sklearn.preprocessing import StandardScaler
from sklearn.svm import LinearSVC

iris = datasets.load_iris()
X = iris["data"][:, (2, 3)]  # petal length, petal width
y = (iris["target"] == 2).astype(np.float64)  # Iris-Virginica

svm_clf = Pipeline([
        ("scaler", StandardScaler()),
        ("linear_svc", LinearSVC(C=1, loss="hinge")),
    ])

svm_clf.fit(X, y)

Then, as usual, you can use the model to make predictions:

>>> svm_clf.predict([[5.5, 1.7]])
array([1.])
Note

Unlike Logistic Regression classifiers, SVM classifiers do not output probabilities for each class.

Alternatively, you could use the SVC class, using SVC(kernel="linear", C=1), but it is much slower, especially with large training sets, so it is not recommended. Another option is to use the SGDClassifier class, with SGDClassifier(loss="hinge", alpha=1/(m*C)). This applies regular Stochastic Gradient Descent (see Chapter 4) to train a linear SVM classifier. It does not converge as fast as the LinearSVC class, but it can be useful to handle huge datasets that do not fit in memory (out-of-core training), or to handle online classification tasks.

Tip

The LinearSVC class regularizes the bias term, so you should center the training set first by subtracting its mean. This is automatic if you scale the data using the StandardScaler. Moreover, make sure you set the loss hyperparameter to "hinge", as it is not the default value. Finally, for better performance you should set the dual hyperparameter to False, unless there are more features than training instances (we will discuss duality later in the chapter).

Nonlinear SVM Classification

Although linear SVM classifiers are efficient and work surprisingly well in many cases, many datasets are not even close to being linearly separable. One approach to handling nonlinear datasets is to add more features, such as polynomial features (as you did in Chapter 4); in some cases this can result in a linearly separable dataset. Consider the left plot in Figure 5-5: it represents a simple dataset with just one feature x1. This dataset is not linearly separable, as you can see. But if you add a second feature x2 = (x1)2, the resulting 2D dataset is perfectly linearly separable.

mlst 0505
Figure 5-5. Adding features to make a dataset linearly separable

To implement this idea using Scikit-Learn, you can create a Pipeline containing a PolynomialFeatures transformer (discussed in “Polynomial Regression”), followed by a StandardScaler and a LinearSVC. Let’s test this on the moons dataset: this is a toy dataset for binary classification in which the data points are shaped as two interleaving half circles (see Figure 5-6). You can generate this dataset using the make_moons() function:

from sklearn.datasets import make_moons
from sklearn.pipeline import Pipeline
from sklearn.preprocessing import PolynomialFeatures

polynomial_svm_clf = Pipeline([
        ("poly_features", PolynomialFeatures(degree=3)),
        ("scaler", StandardScaler()),
        ("svm_clf", LinearSVC(C=10, loss="hinge"))
    ])

polynomial_svm_clf.fit(X, y)
mlst 0506
Figure 5-6. Linear SVM classifier using polynomial features

Polynomial Kernel

Adding polynomial features is simple to implement and can work great with all sorts of Machine Learning algorithms (not just SVMs), but at a low polynomial degree it cannot deal with very complex datasets, and with a high polynomial degree it creates a huge number of features, making the model too slow.

Fortunately, when using SVMs you can apply an almost miraculous mathematical technique called the kernel trick (it is explained in a moment). It makes it possible to get the same result as if you added many polynomial features, even with very high-degree polynomials, without actually having to add them. So there is no combinatorial explosion of the number of features since you don’t actually add any features. This trick is implemented by the SVC class. Let’s test it on the moons dataset:

from sklearn.svm import SVC
poly_kernel_svm_clf = Pipeline([
        ("scaler", StandardScaler()),
        ("svm_clf", SVC(kernel="poly", degree=3, coef0=1, C=5))
    ])
poly_kernel_svm_clf.fit(X, y)

This code trains an SVM classifier using a 3rd-degree polynomial kernel. It is represented on the left of Figure 5-7. On the right is another SVM classifier using a 10th-degree polynomial kernel. Obviously, if your model is overfitting, you might want to reduce the polynomial degree. Conversely, if it is underfitting, you can try increasing it. The hyperparameter coef0 controls how much the model is influenced by high-degree polynomials versus low-degree polynomials.

mlst 0507
Figure 5-7. SVM classifiers with a polynomial kernel
Tip

A common approach to find the right hyperparameter values is to use grid search (see Chapter 2). It is often faster to first do a very coarse grid search, then a finer grid search around the best values found. Having a good sense of what each hyperparameter actually does can also help you search in the right part of the hyperparameter space.

Adding Similarity Features

Another technique to tackle nonlinear problems is to add features computed using a similarity function that measures how much each instance resembles a particular landmark. For example, let’s take the one-dimensional dataset discussed earlier and add two landmarks to it at x1 = –2 and x1 = 1 (see the left plot in Figure 5-8). Next, let’s define the similarity function to be the Gaussian Radial Basis Function (RBF) with γ = 0.3 (see Equation 5-1).

Equation 5-1. Gaussian RBF
ϕ γ ( x , ) = exp ( - γ x- 2 )

It is a bell-shaped function varying from 0 (very far away from the landmark) to 1 (at the landmark). Now we are ready to compute the new features. For example, let’s look at the instance x1 = –1: it is located at a distance of 1 from the first landmark, and 2 from the second landmark. Therefore its new features are x2 = exp (–0.3 × 12) ≈ 0.74 and x3 = exp (–0.3 × 22) ≈ 0.30. The plot on the right of Figure 5-8 shows the transformed dataset (dropping the original features). As you can see, it is now linearly separable.

mlst 0508
Figure 5-8. Similarity features using the Gaussian RBF

You may wonder how to select the landmarks. The simplest approach is to create a landmark at the location of each and every instance in the dataset. This creates many dimensions and thus increases the chances that the transformed training set will be linearly separable. The downside is that a training set with m instances and n features gets transformed into a training set with m instances and m features (assuming you drop the original features). If your training set is very large, you end up with an equally large number of features.

Gaussian RBF Kernel

Just like the polynomial features method, the similarity features method can be useful with any Machine Learning algorithm, but it may be computationally expensive to compute all the additional features, especially on large training sets. However, once again the kernel trick does its SVM magic: it makes it possible to obtain a similar result as if you had added many similarity features, without actually having to add them. Let’s try the Gaussian RBF kernel using the SVC class:

rbf_kernel_svm_clf = Pipeline([
        ("scaler", StandardScaler()),
        ("svm_clf", SVC(kernel="rbf", gamma=5, C=0.001))
    ])
rbf_kernel_svm_clf.fit(X, y)

This model is represented on the bottom left of Figure 5-9. The other plots show models trained with different values of hyperparameters gamma (γ) and C. Increasing gamma makes the bell-shape curve narrower (see the left plot of Figure 5-8), and as a result each instance’s range of influence is smaller: the decision boundary ends up being more irregular, wiggling around individual instances. Conversely, a small gamma value makes the bell-shaped curve wider, so instances have a larger range of influence, and the decision boundary ends up smoother. So γ acts like a regularization hyperparameter: if your model is overfitting, you should reduce it, and if it is underfitting, you should increase it (similar to the C hyperparameter).

mlst 0509
Figure 5-9. SVM classifiers using an RBF kernel

Other kernels exist but are used much more rarely. For example, some kernels are specialized for specific data structures. String kernels are sometimes used when classifying text documents or DNA sequences (e.g., using the string subsequence kernel or kernels based on the Levenshtein distance).

Tip

With so many kernels to choose from, how can you decide which one to use? As a rule of thumb, you should always try the linear kernel first (remember that LinearSVC is much faster than SVC(kernel="linear")), especially if the training set is very large or if it has plenty of features. If the training set is not too large, you should try the Gaussian RBF kernel as well; it works well in most cases. Then if you have spare time and computing power, you can also experiment with a few other kernels using cross-validation and grid search, especially if there are kernels specialized for your training set’s data structure.

Computational Complexity

The LinearSVC class is based on the liblinear library, which implements an optimized algorithm for linear SVMs.1 It does not support the kernel trick, but it scales almost linearly with the number of training instances and the number of features: its training time complexity is roughly O(m × n).

The algorithm takes longer if you require a very high precision. This is controlled by the tolerance hyperparameter ϵ (called tol in Scikit-Learn). In most classification tasks, the default tolerance is fine.

The SVC class is based on the libsvm library, which implements an algorithm that supports the kernel trick.2 The training time complexity is usually between O(m2 × n) and O(m3 × n). Unfortunately, this means that it gets dreadfully slow when the number of training instances gets large (e.g., hundreds of thousands of instances). This algorithm is perfect for complex but small or medium training sets. However, it scales well with the number of features, especially with sparse features (i.e., when each instance has few nonzero features). In this case, the algorithm scales roughly with the average number of nonzero features per instance. Table 5-1 compares Scikit-Learn’s SVM classification classes.

Table 5-1. Comparison of Scikit-Learn classes for SVM classification
Class Time complexity Out-of-core support Scaling required Kernel trick

LinearSVC

O(m × n)

No

Yes

No

SGDClassifier

O(m × n)

Yes

Yes

No

SVC

O(m² × n) to O(m³ × n)

No

Yes

Yes

SVM Regression

As we mentioned earlier, the SVM algorithm is quite versatile: not only does it support linear and nonlinear classification, but it also supports linear and nonlinear regression. The trick is to reverse the objective: instead of trying to fit the largest possible street between two classes while limiting margin violations, SVM Regression tries to fit as many instances as possible on the street while limiting margin violations (i.e., instances off the street). The width of the street is controlled by a hyperparameter ϵ. Figure 5-10 shows two linear SVM Regression models trained on some random linear data, one with a large margin (ϵ = 1.5) and the other with a small margin (ϵ = 0.5).

mlst 0510
Figure 5-10. SVM Regression

Adding more training instances within the margin does not affect the model’s predictions; thus, the model is said to be ϵ-insensitive.

You can use Scikit-Learn’s LinearSVR class to perform linear SVM Regression. The following code produces the model represented on the left of Figure 5-10 (the training data should be scaled and centered first):

from sklearn.svm import LinearSVR

svm_reg = LinearSVR(epsilon=1.5)
svm_reg.fit(X, y)

To tackle nonlinear regression tasks, you can use a kernelized SVM model. For example, Figure 5-11 shows SVM Regression on a random quadratic training set, using a 2nd-degree polynomial kernel. There is little regularization on the left plot (i.e., a large C value), and much more regularization on the right plot (i.e., a small C value).

mlst 0511
Figure 5-11. SVM regression using a 2nd-degree polynomial kernel

The following code produces the model represented on the left of Figure 5-11 using Scikit-Learn’s SVR class (which supports the kernel trick). The SVR class is the regression equivalent of the SVC class, and the LinearSVR class is the regression equivalent of the LinearSVC class. The LinearSVR class scales linearly with the size of the training set (just like the LinearSVC class), while the SVR class gets much too slow when the training set grows large (just like the SVC class).

from sklearn.svm import SVR

svm_poly_reg = SVR(kernel="poly", degree=2, C=100, epsilon=0.1)
svm_poly_reg.fit(X, y)
Note

SVMs can also be used for outlier detection; see Scikit-Learn’s documentation for more details.

Under the Hood

This section explains how SVMs make predictions and how their training algorithms work, starting with linear SVM classifiers. You can safely skip it and go straight to the exercises at the end of this chapter if you are just getting started with Machine Learning, and come back later when you want to get a deeper understanding of SVMs.

First, a word about notations: in Chapter 4 we used the convention of putting all the model parameters in one vector θ, including the bias term θ0 and the input feature weights θ1 to θn, and adding a bias input x0 = 1 to all instances. In this chapter, we will use a different convention, which is more convenient (and more common) when you are dealing with SVMs: the bias term will be called b and the feature weights vector will be called w. No bias feature will be added to the input feature vectors.

Decision Function and Predictions

The linear SVM classifier model predicts the class of a new instance x by simply computing the decision function wT x + b = w1 x1 + ⋯ + wn xn + b: if the result is positive, the predicted class ŷ is the positive class (1), or else it is the negative class (0); see Equation 5-2.

Equation 5-2. Linear SVM classifier prediction
y ^ = 0 if w T x + b < 0 , 1 if w T x + b 0

Figure 5-12 shows the decision function that corresponds to the model on the left of Figure 5-4: it is a two-dimensional plane since this dataset has two features (petal width and petal length). The decision boundary is the set of points where the decision function is equal to 0: it is the intersection of two planes, which is a straight line (represented by the thick solid line).3

mlst 0512
Figure 5-12. Decision function for the iris dataset

The dashed lines represent the points where the decision function is equal to 1 or –1: they are parallel and at equal distance to the decision boundary, forming a margin around it. Training a linear SVM classifier means finding the value of w and b that make this margin as wide as possible while avoiding margin violations (hard margin) or limiting them (soft margin).

Training Objective

Consider the slope of the decision function: it is equal to the norm of the weight vector, ∥ w ∥. If we divide this slope by 2, the points where the decision function is equal to ±1 are going to be twice as far away from the decision boundary. In other words, dividing the slope by 2 will multiply the margin by 2. Perhaps this is easier to visualize in 2D in Figure 5-13. The smaller the weight vector w, the larger the margin.

mlst 0513
Figure 5-13. A smaller weight vector results in a larger margin

So we want to minimize ∥ w ∥ to get a large margin. However, if we also want to avoid any margin violation (hard margin), then we need the decision function to be greater than 1 for all positive training instances, and lower than –1 for negative training instances. If we define t(i) = –1 for negative instances (if y(i) = 0) and t(i) = 1 for positive instances (if y(i) = 1), then we can express this constraint as t(i)(wT x(i) + b) ≥ 1 for all instances.

We can therefore express the hard margin linear SVM classifier objective as the constrained optimization problem in Equation 5-3.

Equation 5-3. Hard margin linear SVM classifier objective
minimize w,b 1 2 w T w subject to t (i) ( w T x (i) + b ) 1 for i = 1 , 2 , , m
Note

We are minimizing 1 2 wT w, which is equal to 1 2 w2, rather than minimizing ∥ w ∥. Indeed, 1 2 w2 has a nice and simple derivative (it is just w) while ∥ w ∥ is not differentiable at w = 0. Optimization algorithms work much better on differentiable functions.

To get the soft margin objective, we need to introduce a slack variable ζ(i) ≥ 0 for each instance:4 ζ(i) measures how much the ith instance is allowed to violate the margin. We now have two conflicting objectives: making the slack variables as small as possible to reduce the margin violations, and making 1 2 wT w as small as possible to increase the margin. This is where the C hyperparameter comes in: it allows us to define the tradeoff between these two objectives. This gives us the constrained optimization problem in Equation 5-4.

Equation 5-4. Soft margin linear SVM classifier objective
minimize w,b,ζ 1 2 w T w + C i=1 m ζ (i) subject to t (i) ( w T x (i) + b ) 1 - ζ (i) and ζ (i) 0 for i = 1 , 2 , , m

Quadratic Programming

The hard margin and soft margin problems are both convex quadratic optimization problems with linear constraints. Such problems are known as Quadratic Programming (QP) problems. Many off-the-shelf solvers are available to solve QP problems using a variety of techniques that are outside the scope of this book.5 The general problem formulation is given by Equation 5-5.

Equation 5-5. Quadratic Programming problem
Minimize p 1 2 p T H p + f T p subject to A p b where p is an n p -dimensional vector ( n p = number of parameters), H is an n p × n p matrix, f is an n p -dimensional vector, A is an n c × n p matrix ( n c = number of constraints), b is an n c -dimensional vector.

Note that the expression A pb actually defines nc constraints: pT a(i)b(i) for i = 1, 2, ⋯, nc, where a(i) is the vector containing the elements of the ith row of A and b(i) is the ith element of b.

You can easily verify that if you set the QP parameters in the following way, you get the hard margin linear SVM classifier objective:

  • np = n + 1, where n is the number of features (the +1 is for the bias term).

  • nc = m, where m is the number of training instances.

  • H is the np × np identity matrix, except with a zero in the top-left cell (to ignore the bias term).

  • f = 0, an np-dimensional vector full of 0s.

  • b = –1, an nc-dimensional vector full of –1s.

  • a(i) = –t(i) x ˙ (i), where x ˙ (i) is equal to x(i) with an extra bias feature x ˙ 0 = 1.

So one way to train a hard margin linear SVM classifier is just to use an off-the-shelf QP solver by passing it the preceding parameters. The resulting vector p will contain the bias term b = p0 and the feature weights wi = pi for i = 1, 2, ⋯, n. Similarly, you can use a QP solver to solve the soft margin problem (see the exercises at the end of the chapter).

However, to use the kernel trick we are going to look at a different constrained optimization problem.

The Dual Problem

Given a constrained optimization problem, known as the primal problem, it is possible to express a different but closely related problem, called its dual problem. The solution to the dual problem typically gives a lower bound to the solution of the primal problem, but under some conditions it can even have the same solutions as the primal problem. Luckily, the SVM problem happens to meet these conditions,6 so you can choose to solve the primal problem or the dual problem; both will have the same solution. Equation 5-6 shows the dual form of the linear SVM objective (if you are interested in knowing how to derive the dual problem from the primal problem, see Appendix C).

Equation 5-6. Dual form of the linear SVM objective
minimize α 1 2 i=1 m j=1 m α (i) α (j) t (i) t (j) x (i) T x (j) - i=1 m α (i) subject to α (i) 0 for i = 1 , 2 , , m

Once you find the vector α ^ that minimizes this equation (using a QP solver), you can compute w ^ and b^ that minimize the primal problem by using Equation 5-7.

Equation 5-7. From the dual solution to the primal solution
w ^ = i=1 m α ^ (i) t (i) x (i) b ^ = 1 n s i=1 α ^ (i) >0 m t (i) - w ^ T x (i)

The dual problem is faster to solve than the primal when the number of training instances is smaller than the number of features. More importantly, it makes the kernel trick possible, while the primal does not. So what is this kernel trick anyway?

Kernelized SVM

Suppose you want to apply a 2nd-degree polynomial transformation to a two-dimensional training set (such as the moons training set), then train a linear SVM classifier on the transformed training set. Equation 5-8 shows the 2nd-degree polynomial mapping function ϕ that you want to apply.

Equation 5-8. Second-degree polynomial mapping
ϕ x = ϕ x 1 x 2 = x 1 2 2 x 1 x 2 x 2 2

Notice that the transformed vector is three-dimensional instead of two-dimensional. Now let’s look at what happens to a couple of two-dimensional vectors, a and b, if we apply this 2nd-degree polynomial mapping and then compute the dot product7 of the transformed vectors (See Equation 5-9).

Equation 5-9. Kernel trick for a 2nd-degree polynomial mapping
ϕ (a) T ϕ ( b ) = a 1 2 2a 1 a 2 a 2 2 T b 1 2 2 b 1 b 2 b 2 2 = a 1 2 b 1 2 + 2 a 1 b 1 a 2 b 2 + a 2 2 b 2 2 = a 1 b 1 +a 2 b 2 2 = a 1 a 2 T b 1 b 2 2 = (a T b) 2

How about that? The dot product of the transformed vectors is equal to the square of the dot product of the original vectors: ϕ(a)T ϕ(b) = (aT b)2.

Now here is the key insight: if you apply the transformation ϕ to all training instances, then the dual problem (see Equation 5-6) will contain the dot product ϕ(x(i))T ϕ(x(j)). But if ϕ is the 2nd-degree polynomial transformation defined in Equation 5-8, then you can replace this dot product of transformed vectors simply by (x (i) T x (j) ) 2 . So you don’t actually need to transform the training instances at all: just replace the dot product by its square in Equation 5-6. The result will be strictly the same as if you went through the trouble of actually transforming the training set then fitting a linear SVM algorithm, but this trick makes the whole process much more computationally efficient. This is the essence of the kernel trick.

The function K(a, b) = (aT b)2 is called a 2nd-degree polynomial kernel. In Machine Learning, a kernel is a function capable of computing the dot product ϕ(a)T ϕ(b) based only on the original vectors a and b, without having to compute (or even to know about) the transformation ϕ. Equation 5-10 lists some of the most commonly used kernels.

Equation 5-10. Common kernels
Linear: K ( a , b ) = a T b Polynomial: K ( a , b ) = γa T b+r d Gaussian RBF: K ( a , b ) = exp ( - γ a-b 2 ) Sigmoid: K ( a , b ) = tanh γ a T b + r

There is still one loose end we must tie. Equation 5-7 shows how to go from the dual solution to the primal solution in the case of a linear SVM classifier, but if you apply the kernel trick you end up with equations that include ϕ(x(i)). In fact, w ^ must have the same number of dimensions as ϕ(x(i)), which may be huge or even infinite, so you can’t compute it. But how can you make predictions without knowing w ^ ? Well, the good news is that you can plug in the formula for w ^ from Equation 5-7 into the decision function for a new instance x(n), and you get an equation with only dot products between input vectors. This makes it possible to use the kernel trick, once again (Equation 5-11).

Equation 5-11. Making predictions with a kernelized SVM
h w ^,b ^ ϕ ( x (n) ) = w ^ T ϕ ( x (n) ) + b ^ = i=1 m α ^ (i) t (i) ϕ(x (i) ) T ϕ ( x (n) ) + b ^ = i=1 m α ^ (i) t (i) ϕ (x (i) ) T ϕ ( x (n) ) + b ^ = i=1 α ^ (i) >0 m α ^ (i) t (i) K ( x (i) , x (n) ) + b ^

Note that since α(i) ≠ 0 only for support vectors, making predictions involves computing the dot product of the new input vector x(n) with only the support vectors, not all the training instances. Of course, you also need to compute the bias term b ^ , using the same trick (Equation 5-12).

Equation 5-12. Computing the bias term using the kernel trick
b ^ = 1 n s i=1 α ^ (i) >0 m t (i) - w ^ T ϕ ( x (i) ) = 1 n s i=1 α ^ (i) >0 m t (i) - j=1 m α ^ (j) t (j) ϕ(x (j) ) T ϕ ( x (i) ) = 1 n s i=1 α ^ (i) >0 m t (i) - j=1 α ^ (j) >0 m α ^ (j) t (j) K ( x (i) , x (j) )

If you are starting to get a headache, it’s perfectly normal: it’s an unfortunate side effect of the kernel trick.

Online SVMs

Before concluding this chapter, let’s take a quick look at online SVM classifiers (recall that online learning means learning incrementally, typically as new instances arrive).

For linear SVM classifiers, one method is to use Gradient Descent (e.g., using SGDClassifier) to minimize the cost function in Equation 5-13, which is derived from the primal problem. Unfortunately it converges much more slowly than the methods based on QP.

Equation 5-13. Linear SVM classifier cost function
J ( w , b ) = 1 2 w T w + C i=1 m m a x 0 , 1 - t (i) ( w T x (i) + b )

The first sum in the cost function will push the model to have a small weight vector w, leading to a larger margin. The second sum computes the total of all margin violations. An instance’s margin violation is equal to 0 if it is located off the street and on the correct side, or else it is proportional to the distance to the correct side of the street. Minimizing this term ensures that the model makes the margin violations as small and as few as possible

It is also possible to implement online kernelized SVMs—for example, using “Incremental and Decremental SVM Learning”8 or “Fast Kernel Classifiers with Online and Active Learning.”9 However, these are implemented in Matlab and C++. For large-scale nonlinear problems, you may want to consider using neural networks instead (see Part II).

Exercises

  1. What is the fundamental idea behind Support Vector Machines?

  2. What is a support vector?

  3. Why is it important to scale the inputs when using SVMs?

  4. Can an SVM classifier output a confidence score when it classifies an instance? What about a probability?

  5. Should you use the primal or the dual form of the SVM problem to train a model on a training set with millions of instances and hundreds of features?

  6. Say you trained an SVM classifier with an RBF kernel. It seems to underfit the training set: should you increase or decrease γ (gamma)? What about C?

  7. How should you set the QP parameters (H, f, A, and b) to solve the soft margin linear SVM classifier problem using an off-the-shelf QP solver?

  8. Train a LinearSVC on a linearly separable dataset. Then train an SVC and a SGDClassifier on the same dataset. See if you can get them to produce roughly the same model.

  9. Train an SVM classifier on the MNIST dataset. Since SVM classifiers are binary classifiers, you will need to use one-versus-all to classify all 10 digits. You may want to tune the hyperparameters using small validation sets to speed up the process. What accuracy can you reach?

  10. Train an SVM regressor on the California housing dataset.

Solutions to these exercises are available in Appendix A.

1 “A Dual Coordinate Descent Method for Large-scale Linear SVM,” Lin et al. (2008).

2 “Sequential Minimal Optimization (SMO),” J. Platt (1998).

3 More generally, when there are n features, the decision function is an n-dimensional hyperplane, and the decision boundary is an (n – 1)-dimensional hyperplane.

4 Zeta (ζ) is the 6th letter of the Greek alphabet.

5 To learn more about Quadratic Programming, you can start by reading Stephen Boyd and Lieven Vandenberghe, Convex Optimization (Cambridge, UK: Cambridge University Press, 2004) or watch Richard Brown’s series of video lectures.

6 The objective function is convex, and the inequality constraints are continuously differentiable and convex functions.

7 As explained in Chapter 4, the dot product of two vectors a and b is normally noted a · b. However, in Machine Learning, vectors are frequently represented as column vectors (i.e., single-column matrices), so the dot product is achieved by computing aTb. To remain consistent with the rest of the book, we will use this notation here, ignoring the fact that this technically results in a single-cell matrix rather than a scalar value.

8 “Incremental and Decremental Support Vector Machine Learning,” G. Cauwenberghs, T. Poggio (2001).

9 “Fast Kernel Classifiers with Online and Active Learning,“ A. Bordes, S. Ertekin, J. Weston, L. Bottou (2005).

Chapter 6. Decision Trees

Like SVMs, Decision Trees are versatile Machine Learning algorithms that can perform both classification and regression tasks, and even multioutput tasks. They are very powerful algorithms, capable of fitting complex datasets. For example, in Chapter 2 you trained a DecisionTreeRegressor model on the California housing dataset, fitting it perfectly (actually overfitting it).

Decision Trees are also the fundamental components of Random Forests (see Chapter 7), which are among the most powerful Machine Learning algorithms available today.

In this chapter we will start by discussing how to train, visualize, and make predictions with Decision Trees. Then we will go through the CART training algorithm used by Scikit-Learn, and we will discuss how to regularize trees and use them for regression tasks. Finally, we will discuss some of the limitations of Decision Trees.

Training and Visualizing a Decision Tree

To understand Decision Trees, let’s just build one and take a look at how it makes predictions. The following code trains a DecisionTreeClassifier on the iris dataset (see Chapter 4):

from sklearn.datasets import load_iris
from sklearn.tree import DecisionTreeClassifier

iris = load_iris()
X = iris.data[:, 2:] # petal length and width
y = iris.target

tree_clf = DecisionTreeClassifier(max_depth=2)
tree_clf.fit(X, y)

You can visualize the trained Decision Tree by first using the export_graphviz() method to output a graph definition file called iris_tree.dot:

from sklearn.tree import export_graphviz

export_graphviz(
        tree_clf,
        out_file=image_path("iris_tree.dot"),
        feature_names=iris.feature_names[2:],
        class_names=iris.target_names,
        rounded=True,
        filled=True
    )

Then you can convert this .dot file to a variety of formats such as PDF or PNG using the dot command-line tool from the graphviz package.1 This command line converts the .dot file to a .png image file:

$ dot -Tpng iris_tree.dot -o iris_tree.png

Your first decision tree looks like Figure 6-1.

mlst 0601
Figure 6-1. Iris Decision Tree

Making Predictions

Let’s see how the tree represented in Figure 6-1 makes predictions. Suppose you find an iris flower and you want to classify it. You start at the root node (depth 0, at the top): this node asks whether the flower’s petal length is smaller than 2.45 cm. If it is, then you move down to the root’s left child node (depth 1, left). In this case, it is a leaf node (i.e., it does not have any children nodes), so it does not ask any questions: you can simply look at the predicted class for that node and the Decision Tree predicts that your flower is an Iris-Setosa (class=setosa).

Now suppose you find another flower, but this time the petal length is greater than 2.45 cm. You must move down to the root’s right child node (depth 1, right), which is not a leaf node, so it asks another question: is the petal width smaller than 1.75 cm? If it is, then your flower is most likely an Iris-Versicolor (depth 2, left). If not, it is likely an Iris-Virginica (depth 2, right). It’s really that simple.

Note

One of the many qualities of Decision Trees is that they require very little data preparation. In particular, they don’t require feature scaling or centering at all.

A node’s samples attribute counts how many training instances it applies to. For example, 100 training instances have a petal length greater than 2.45 cm (depth 1, right), among which 54 have a petal width smaller than 1.75 cm (depth 2, left). A node’s value attribute tells you how many training instances of each class this node applies to: for example, the bottom-right node applies to 0 Iris-Setosa, 1 Iris-Versicolor, and 45 Iris-Virginica. Finally, a node’s gini attribute measures its impurity: a node is “pure” (gini=0) if all training instances it applies to belong to the same class. For example, since the depth-1 left node applies only to Iris-Setosa training instances, it is pure and its gini score is 0. Equation 6-1 shows how the training algorithm computes the gini score Gi of the ith node. For example, the depth-2 left node has a gini score equal to 1 – (0/54)2 – (49/54)2 – (5/54)2 ≈ 0.168. Another impurity measure is discussed shortly.

Equation 6-1. Gini impurity
G i = 1 - k=1 n p i,k 2
  • pi,k is the ratio of class k instances among the training instances in the ith node.

Note

Scikit-Learn uses the CART algorithm, which produces only binary trees: nonleaf nodes always have two children (i.e., questions only have yes/no answers). However, other algorithms such as ID3 can produce Decision Trees with nodes that have more than two children.

Figure 6-2 shows this Decision Tree’s decision boundaries. The thick vertical line represents the decision boundary of the root node (depth 0): petal length = 2.45 cm. Since the left area is pure (only Iris-Setosa), it cannot be split any further. However, the right area is impure, so the depth-1 right node splits it at petal width = 1.75 cm (represented by the dashed line). Since max_depth was set to 2, the Decision Tree stops right there. However, if you set max_depth to 3, then the two depth-2 nodes would each add another decision boundary (represented by the dotted lines).

mlst 0602
Figure 6-2. Decision Tree decision boundaries

Estimating Class Probabilities

A Decision Tree can also estimate the probability that an instance belongs to a particular class k: first it traverses the tree to find the leaf node for this instance, and then it returns the ratio of training instances of class k in this node. For example, suppose you have found a flower whose petals are 5 cm long and 1.5 cm wide. The corresponding leaf node is the depth-2 left node, so the Decision Tree should output the following probabilities: 0% for Iris-Setosa (0/54), 90.7% for Iris-Versicolor (49/54), and 9.3% for Iris-Virginica (5/54). And of course if you ask it to predict the class, it should output Iris-Versicolor (class 1) since it has the highest probability. Let’s check this:

>>> tree_clf.predict_proba([[5, 1.5]])
array([[0.        , 0.90740741, 0.09259259]])
>>> tree_clf.predict([[5, 1.5]])
array([1])

Perfect! Notice that the estimated probabilities would be identical anywhere else in the bottom-right rectangle of Figure 6-2—for example, if the petals were 6 cm long and 1.5 cm wide (even though it seems obvious that it would most likely be an Iris-Virginica in this case).

The CART Training Algorithm

Scikit-Learn uses the Classification And Regression Tree (CART) algorithm to train Decision Trees (also called “growing” trees). The idea is really quite simple: the algorithm first splits the training set in two subsets using a single feature k and a threshold tk (e.g., “petal length ≤ 2.45 cm”). How does it choose k and tk? It searches for the pair (k, tk) that produces the purest subsets (weighted by their size). The cost function that the algorithm tries to minimize is given by Equation 6-2.

Equation 6-2. CART cost function for classification
J ( k , t k ) = m left m G left + m right m G right where G left/right measures the impurity of the left/right subset, m left/right is the number of instances in the left/right subset.

Once it has successfully split the training set in two, it splits the subsets using the same logic, then the sub-subsets and so on, recursively. It stops recursing once it reaches the maximum depth (defined by the max_depth hyperparameter), or if it cannot find a split that will reduce impurity. A few other hyperparameters (described in a moment) control additional stopping conditions (min_samples_split, min_samples_leaf, min_weight_fraction_leaf, and max_leaf_nodes).

Warning

As you can see, the CART algorithm is a greedy algorithm: it greedily searches for an optimum split at the top level, then repeats the process at each level. It does not check whether or not the split will lead to the lowest possible impurity several levels down. A greedy algorithm often produces a reasonably good solution, but it is not guaranteed to be the optimal solution.

Unfortunately, finding the optimal tree is known to be an NP-Complete problem:2 it requires O(exp(m)) time, making the problem intractable even for fairly small training sets. This is why we must settle for a “reasonably good” solution.

Computational Complexity

Making predictions requires traversing the Decision Tree from the root to a leaf. Decision Trees are generally approximately balanced, so traversing the Decision Tree requires going through roughly O(log2(m)) nodes.3 Since each node only requires checking the value of one feature, the overall prediction complexity is just O(log2(m)), independent of the number of features. So predictions are very fast, even when dealing with large training sets.

However, the training algorithm compares all features (or less if max_features is set) on all samples at each node. This results in a training complexity of O(n × m log(m)). For small training sets (less than a few thousand instances), Scikit-Learn can speed up training by presorting the data (set presort=True), but this slows down training considerably for larger training sets.

Gini Impurity or Entropy?

By default, the Gini impurity measure is used, but you can select the entropy impurity measure instead by setting the criterion hyperparameter to "entropy". The concept of entropy originated in thermodynamics as a measure of molecular disorder: entropy approaches zero when molecules are still and well ordered. It later spread to a wide variety of domains, including Shannon’s information theory, where it measures the average information content of a message:4 entropy is zero when all messages are identical. In Machine Learning, it is frequently used as an impurity measure: a set’s entropy is zero when it contains instances of only one class. Equation 6-3 shows the definition of the entropy of the ith node. For example, the depth-2 left node in Figure 6-1 has an entropy equal to - 49 54 log 2 ( 49 54 ) - 5 54 log 2 ( 5 54 ) ≈ 0.445.

Equation 6-3. Entropy
H i = - k=1 p i,k 0 n p i,k log 2 ( p i,k )

So should you use Gini impurity or entropy? The truth is, most of the time it does not make a big difference: they lead to similar trees. Gini impurity is slightly faster to compute, so it is a good default. However, when they differ, Gini impurity tends to isolate the most frequent class in its own branch of the tree, while entropy tends to produce slightly more balanced trees.5

Regularization Hyperparameters

Decision Trees make very few assumptions about the training data (as opposed to linear models, which obviously assume that the data is linear, for example). If left unconstrained, the tree structure will adapt itself to the training data, fitting it very closely, and most likely overfitting it. Such a model is often called a nonparametric model, not because it does not have any parameters (it often has a lot) but because the number of parameters is not determined prior to training, so the model structure is free to stick closely to the data. In contrast, a parametric model such as a linear model has a predetermined number of parameters, so its degree of freedom is limited, reducing the risk of overfitting (but increasing the risk of underfitting).

To avoid overfitting the training data, you need to restrict the Decision Tree’s freedom during training. As you know by now, this is called regularization. The regularization hyperparameters depend on the algorithm used, but generally you can at least restrict the maximum depth of the Decision Tree. In Scikit-Learn, this is controlled by the max_depth hyperparameter (the default value is None, which means unlimited). Reducing max_depth will regularize the model and thus reduce the risk of overfitting.

The DecisionTreeClassifier class has a few other parameters that similarly restrict the shape of the Decision Tree: min_samples_split (the minimum number of samples a node must have before it can be split), min_samples_leaf (the minimum number of samples a leaf node must have), min_weight_fraction_leaf (same as min_samples_leaf but expressed as a fraction of the total number of weighted instances), max_leaf_nodes (maximum number of leaf nodes), and max_features (maximum number of features that are evaluated for splitting at each node). Increasing min_* hyperparameters or reducing max_* hyperparameters will regularize the model.

Note

Other algorithms work by first training the Decision Tree without restrictions, then pruning (deleting) unnecessary nodes. A node whose children are all leaf nodes is considered unnecessary if the purity improvement it provides is not statistically significant. Standard statistical tests, such as the χ2 test, are used to estimate the probability that the improvement is purely the result of chance (which is called the null hypothesis). If this probability, called the p-value, is higher than a given threshold (typically 5%, controlled by a hyperparameter), then the node is considered unnecessary and its children are deleted. The pruning continues until all unnecessary nodes have been pruned.

Figure 6-3 shows two Decision Trees trained on the moons dataset (introduced in Chapter 5). On the left, the Decision Tree is trained with the default hyperparameters (i.e., no restrictions), and on the right the Decision Tree is trained with min_samples_leaf=4. It is quite obvious that the model on the left is overfitting, and the model on the right will probably generalize better.

mlst 0603
Figure 6-3. Regularization using min_samples_leaf

Regression

Decision Trees are also capable of performing regression tasks. Let’s build a regression tree using Scikit-Learn’s DecisionTreeRegressor class, training it on a noisy quadratic dataset with max_depth=2:

from sklearn.tree import DecisionTreeRegressor

tree_reg = DecisionTreeRegressor(max_depth=2)
tree_reg.fit(X, y)

The resulting tree is represented on Figure 6-4.

mlst 0604
Figure 6-4. A Decision Tree for regression

This tree looks very similar to the classification tree you built earlier. The main difference is that instead of predicting a class in each node, it predicts a value. For example, suppose you want to make a prediction for a new instance with x1 = 0.6. You traverse the tree starting at the root, and you eventually reach the leaf node that predicts value=0.1106. This prediction is simply the average target value of the 110 training instances associated to this leaf node. This prediction results in a Mean Squared Error (MSE) equal to 0.0151 over these 110 instances.

This model’s predictions are represented on the left of Figure 6-5. If you set max_depth=3, you get the predictions represented on the right. Notice how the predicted value for each region is always the average target value of the instances in that region. The algorithm splits each region in a way that makes most training instances as close as possible to that predicted value.

mlst 0605
Figure 6-5. Predictions of two Decision Tree regression models

The CART algorithm works mostly the same way as earlier, except that instead of trying to split the training set in a way that minimizes impurity, it now tries to split the training set in a way that minimizes the MSE. Equation 6-4 shows the cost function that the algorithm tries to minimize.

Equation 6-4. CART cost function for regression
J ( k , t k ) = m left m MSE left + m right m MSE right where MSE node = inode (y ^ node -y (i) ) 2 y ^ node = 1 m node inode y (i)

Just like for classification tasks, Decision Trees are prone to overfitting when dealing with regression tasks. Without any regularization (i.e., using the default hyperparameters), you get the predictions on the left of Figure 6-6. It is obviously overfitting the training set very badly. Just setting min_samples_leaf=10 results in a much more reasonable model, represented on the right of Figure 6-6.

mlst 0606
Figure 6-6. Regularizing a Decision Tree regressor

Instability

Hopefully by now you are convinced that Decision Trees have a lot going for them: they are simple to understand and interpret, easy to use, versatile, and powerful. However they do have a few limitations. First, as you may have noticed, Decision Trees love orthogonal decision boundaries (all splits are perpendicular to an axis), which makes them sensitive to training set rotation. For example, Figure 6-7 shows a simple linearly separable dataset: on the left, a Decision Tree can split it easily, while on the right, after the dataset is rotated by 45°, the decision boundary looks unnecessarily convoluted. Although both Decision Trees fit the training set perfectly, it is very likely that the model on the right will not generalize well. One way to limit this problem is to use PCA (see Chapter 8), which often results in a better orientation of the training data.

mlst 0607
Figure 6-7. Sensitivity to training set rotation

More generally, the main issue with Decision Trees is that they are very sensitive to small variations in the training data. For example, if you just remove the widest Iris-Versicolor from the iris training set (the one with petals 4.8 cm long and 1.8 cm wide) and train a new Decision Tree, you may get the model represented in Figure 6-8. As you can see, it looks very different from the previous Decision Tree (Figure 6-2). Actually, since the training algorithm used by Scikit-Learn is stochastic6 you may get very different models even on the same training data (unless you set the random_state hyperparameter).

mlst 0608
Figure 6-8. Sensitivity to training set details

Random Forests can limit this instability by averaging predictions over many trees, as we will see in the next chapter.

Exercises

  1. What is the approximate depth of a Decision Tree trained (without restrictions) on a training set with 1 million instances?

  2. Is a node’s Gini impurity generally lower or greater than its parent’s? Is it generally lower/greater, or always lower/greater?

  3. If a Decision Tree is overfitting the training set, is it a good idea to try decreasing max_depth?

  4. If a Decision Tree is underfitting the training set, is it a good idea to try scaling the input features?

  5. If it takes one hour to train a Decision Tree on a training set containing 1 million instances, roughly how much time will it take to train another Decision Tree on a training set containing 10 million instances?

  6. If your training set contains 100,000 instances, will setting presort=True speed up training?

  7. Train and fine-tune a Decision Tree for the moons dataset.

    1. Generate a moons dataset using make_moons(n_samples=10000, noise=0.4).

    2. Split it into a training set and a test set using train_test_split().

    3. Use grid search with cross-validation (with the help of the GridSearchCV class) to find good hyperparameter values for a DecisionTreeClassifier. Hint: try various values for max_leaf_nodes.

    4. Train it on the full training set using these hyperparameters, and measure your model’s performance on the test set. You should get roughly 85% to 87% accuracy.

  8. Grow a forest.

    1. Continuing the previous exercise, generate 1,000 subsets of the training set, each containing 100 instances selected randomly. Hint: you can use Scikit-Learn’s ShuffleSplit class for this.

    2. Train one Decision Tree on each subset, using the best hyperparameter values found above. Evaluate these 1,000 Decision Trees on the test set. Since they were trained on smaller sets, these Decision Trees will likely perform worse than the first Decision Tree, achieving only about 80% accuracy.

    3. Now comes the magic. For each test set instance, generate the predictions of the 1,000 Decision Trees, and keep only the most frequent prediction (you can use SciPy’s mode() function for this). This gives you majority-vote predictions over the test set.

    4. Evaluate these predictions on the test set: you should obtain a slightly higher accuracy than your first model (about 0.5 to 1.5% higher). Congratulations, you have trained a Random Forest classifier!

Solutions to these exercises are available in Appendix A.

1 Graphviz is an open source graph visualization software package, available at http://www.graphviz.org/.

2 P is the set of problems that can be solved in polynomial time. NP is the set of problems whose solutions can be verified in polynomial time. An NP-Hard problem is a problem to which any NP problem can be reduced in polynomial time. An NP-Complete problem is both NP and NP-Hard. A major open mathematical question is whether or not P = NP. If P ≠ NP (which seems likely), then no polynomial algorithm will ever be found for any NP-Complete problem (except perhaps on a quantum computer).

3 log2 is the binary logarithm. It is equal to log2(m) = log(m) / log(2).

4 A reduction of entropy is often called an information gain.

5 See Sebastian Raschka’s interesting analysis for more details.

6 It randomly selects the set of features to evaluate at each node.

Chapter 7. Ensemble Learning and Random Forests

Suppose you ask a complex question to thousands of random people, then aggregate their answers. In many cases you will find that this aggregated answer is better than an expert’s answer. This is called the wisdom of the crowd. Similarly, if you aggregate the predictions of a group of predictors (such as classifiers or regressors), you will often get better predictions than with the best individual predictor. A group of predictors is called an ensemble; thus, this technique is called Ensemble Learning, and an Ensemble Learning algorithm is called an Ensemble method.

For example, you can train a group of Decision Tree classifiers, each on a different random subset of the training set. To make predictions, you just obtain the predictions of all individual trees, then predict the class that gets the most votes (see the last exercise in Chapter 6). Such an ensemble of Decision Trees is called a Random Forest, and despite its simplicity, this is one of the most powerful Machine Learning algorithms available today.

Moreover, as we discussed in Chapter 2, you will often use Ensemble methods near the end of a project, once you have already built a few good predictors, to combine them into an even better predictor. In fact, the winning solutions in Machine Learning competitions often involve several Ensemble methods (most famously in the Netflix Prize competition).

In this chapter we will discuss the most popular Ensemble methods, including bagging, boosting, stacking, and a few others. We will also explore Random Forests.

Voting Classifiers

Suppose you have trained a few classifiers, each one achieving about 80% accuracy. You may have a Logistic Regression classifier, an SVM classifier, a Random Forest classifier, a K-Nearest Neighbors classifier, and perhaps a few more (see Figure 7-1).

mlst 0701
Figure 7-1. Training diverse classifiers

A very simple way to create an even better classifier is to aggregate the predictions of each classifier and predict the class that gets the most votes. This majority-vote classifier is called a hard voting classifier (see Figure 7-2).

mlst 0702
Figure 7-2. Hard voting classifier predictions

Somewhat surprisingly, this voting classifier often achieves a higher accuracy than the best classifier in the ensemble. In fact, even if each classifier is a weak learner (meaning it does only slightly better than random guessing), the ensemble can still be a strong learner (achieving high accuracy), provided there are a sufficient number of weak learners and they are sufficiently diverse.

How is this possible? The following analogy can help shed some light on this mystery. Suppose you have a slightly biased coin that has a 51% chance of coming up heads, and 49% chance of coming up tails. If you toss it 1,000 times, you will generally get more or less 510 heads and 490 tails, and hence a majority of heads. If you do the math, you will find that the probability of obtaining a majority of heads after 1,000 tosses is close to 75%. The more you toss the coin, the higher the probability (e.g., with 10,000 tosses, the probability climbs over 97%). This is due to the law of large numbers: as you keep tossing the coin, the ratio of heads gets closer and closer to the probability of heads (51%). Figure 7-3 shows 10 series of biased coin tosses. You can see that as the number of tosses increases, the ratio of heads approaches 51%. Eventually all 10 series end up so close to 51% that they are consistently above 50%.

mlst 0703
Figure 7-3. The law of large numbers

Similarly, suppose you build an ensemble containing 1,000 classifiers that are individually correct only 51% of the time (barely better than random guessing). If you predict the majority voted class, you can hope for up to 75% accuracy! However, this is only true if all classifiers are perfectly independent, making uncorrelated errors, which is clearly not the case since they are trained on the same data. They are likely to make the same types of errors, so there will be many majority votes for the wrong class, reducing the ensemble’s accuracy.

Tip

Ensemble methods work best when the predictors are as independent from one another as possible. One way to get diverse classifiers is to train them using very different algorithms. This increases the chance that they will make very different types of errors, improving the ensemble’s accuracy.

The following code creates and trains a voting classifier in Scikit-Learn, composed of three diverse classifiers (the training set is the moons dataset, introduced in Chapter 5):

from sklearn.ensemble import RandomForestClassifier
from sklearn.ensemble import VotingClassifier
from sklearn.linear_model import LogisticRegression
from sklearn.svm import SVC

log_clf = LogisticRegression()
rnd_clf = RandomForestClassifier()
svm_clf = SVC()

voting_clf = VotingClassifier(
    estimators=[('lr', log_clf), ('rf', rnd_clf), ('svc', svm_clf)],
    voting='hard')
voting_clf.fit(X_train, y_train)

Let’s look at each classifier’s accuracy on the test set:

>>> from sklearn.metrics import accuracy_score
>>> for clf in (log_clf, rnd_clf, svm_clf, voting_clf):
...     clf.fit(X_train, y_train)
...     y_pred = clf.predict(X_test)
...     print(clf.__class__.__name__, accuracy_score(y_test, y_pred))
...
LogisticRegression 0.864
RandomForestClassifier 0.896
SVC 0.888
VotingClassifier 0.904

There you have it! The voting classifier slightly outperforms all the individual classifiers.

If all classifiers are able to estimate class probabilities (i.e., they have a predict_proba() method), then you can tell Scikit-Learn to predict the class with the highest class probability, averaged over all the individual classifiers. This is called soft voting. It often achieves higher performance than hard voting because it gives more weight to highly confident votes. All you need to do is replace voting="hard" with voting="soft" and ensure that all classifiers can estimate class probabilities. This is not the case of the SVC class by default, so you need to set its probability hyperparameter to True (this will make the SVC class use cross-validation to estimate class probabilities, slowing down training, and it will add a predict_proba() method). If you modify the preceding code to use soft voting, you will find that the voting classifier achieves over 91.2% accuracy!

Bagging and Pasting

One way to get a diverse set of classifiers is to use very different training algorithms, as just discussed. Another approach is to use the same training algorithm for every predictor, but to train them on different random subsets of the training set. When sampling is performed with replacement, this method is called bagging1 (short for bootstrap aggregating2). When sampling is performed without replacement, it is called pasting.3

In other words, both bagging and pasting allow training instances to be sampled several times across multiple predictors, but only bagging allows training instances to be sampled several times for the same predictor. This sampling and training process is represented in Figure 7-4.

mlst 0704
Figure 7-4. Pasting/bagging training set sampling and training

Once all predictors are trained, the ensemble can make a prediction for a new instance by simply aggregating the predictions of all predictors. The aggregation function is typically the statistical mode (i.e., the most frequent prediction, just like a hard voting classifier) for classification, or the average for regression. Each individual predictor has a higher bias than if it were trained on the original training set, but aggregation reduces both bias and variance.4 Generally, the net result is that the ensemble has a similar bias but a lower variance than a single predictor trained on the original training set.

As you can see in Figure 7-4, predictors can all be trained in parallel, via different CPU cores or even different servers. Similarly, predictions can be made in parallel. This is one of the reasons why bagging and pasting are such popular methods: they scale very well.

Bagging and Pasting in Scikit-Learn

Scikit-Learn offers a simple API for both bagging and pasting with the BaggingClassifier class (or BaggingRegressor for regression). The following code trains an ensemble of 500 Decision Tree classifiers,5 each trained on 100 training instances randomly sampled from the training set with replacement (this is an example of bagging, but if you want to use pasting instead, just set bootstrap=False). The n_jobs parameter tells Scikit-Learn the number of CPU cores to use for training and predictions (–1 tells Scikit-Learn to use all available cores):

from sklearn.ensemble import BaggingClassifier
from sklearn.tree import DecisionTreeClassifier

bag_clf = BaggingClassifier(
    DecisionTreeClassifier(), n_estimators=500,
    max_samples=100, bootstrap=True, n_jobs=-1)
bag_clf.fit(X_train, y_train)
y_pred = bag_clf.predict(X_test)
Note

The BaggingClassifier automatically performs soft voting instead of hard voting if the base classifier can estimate class probabilities (i.e., if it has a predict_proba() method), which is the case with Decision Trees classifiers.

Figure 7-5 compares the decision boundary of a single Decision Tree with the decision boundary of a bagging ensemble of 500 trees (from the preceding code), both trained on the moons dataset. As you can see, the ensemble’s predictions will likely generalize much better than the single Decision Tree’s predictions: the ensemble has a comparable bias but a smaller variance (it makes roughly the same number of errors on the training set, but the decision boundary is less irregular).

mlst 0705
Figure 7-5. A single Decision Tree versus a bagging ensemble of 500 trees

Bootstrapping introduces a bit more diversity in the subsets that each predictor is trained on, so bagging ends up with a slightly higher bias than pasting, but this also means that predictors end up being less correlated so the ensemble’s variance is reduced. Overall, bagging often results in better models, which explains why it is generally preferred. However, if you have spare time and CPU power you can use cross-validation to evaluate both bagging and pasting and select the one that works best.

Out-of-Bag Evaluation

With bagging, some instances may be sampled several times for any given predictor, while others may not be sampled at all. By default a BaggingClassifier samples m training instances with replacement (bootstrap=True), where m is the size of the training set. This means that only about 63% of the training instances are sampled on average for each predictor.6 The remaining 37% of the training instances that are not sampled are called out-of-bag (oob) instances. Note that they are not the same 37% for all predictors.

Since a predictor never sees the oob instances during training, it can be evaluated on these instances, without the need for a separate validation set. You can evaluate the ensemble itself by averaging out the oob evaluations of each predictor.

In Scikit-Learn, you can set oob_score=True when creating a BaggingClassifier to request an automatic oob evaluation after training. The following code demonstrates this. The resulting evaluation score is available through the oob_score_ variable:

>>> bag_clf = BaggingClassifier(
...     DecisionTreeClassifier(), n_estimators=500,
...     bootstrap=True, n_jobs=-1, oob_score=True)
...
>>> bag_clf.fit(X_train, y_train)
>>> bag_clf.oob_score_
0.90133333333333332

According to this oob evaluation, this BaggingClassifier is likely to achieve about 90.1% accuracy on the test set. Let’s verify this:

>>> from sklearn.metrics import accuracy_score
>>> y_pred = bag_clf.predict(X_test)
>>> accuracy_score(y_test, y_pred)
0.91200000000000003

We get 91.2% accuracy on the test set—close enough!

The oob decision function for each training instance is also available through the oob_decision_function_ variable. In this case (since the base estimator has a predict_proba() method) the decision function returns the class probabilities for each training instance. For example, the oob evaluation estimates that the first training instance has a 68.25% probability of belonging to the positive class (and 31.75% of belonging to the negative class):

>>> bag_clf.oob_decision_function_
array([[0.31746032, 0.68253968],
       [0.34117647, 0.65882353],
       [1.        , 0.        ],
       ...
       [1.        , 0.        ],
       [0.03108808, 0.96891192],
       [0.57291667, 0.42708333]])

Random Patches and Random Subspaces

The BaggingClassifier class supports sampling the features as well. This is controlled by two hyperparameters: max_features and bootstrap_features. They work the same way as max_samples and bootstrap, but for feature sampling instead of instance sampling. Thus, each predictor will be trained on a random subset of the input features.

This is particularly useful when you are dealing with high-dimensional inputs (such as images). Sampling both training instances and features is called the Random Patches method.7 Keeping all training instances (i.e., bootstrap=False and max_samples=1.0) but sampling features (i.e., bootstrap_features=True and/or max_features smaller than 1.0) is called the Random Subspaces method.8

Sampling features results in even more predictor diversity, trading a bit more bias for a lower variance.

Random Forests

As we have discussed, a Random Forest9 is an ensemble of Decision Trees, generally trained via the bagging method (or sometimes pasting), typically with max_samples set to the size of the training set. Instead of building a BaggingClassifier and passing it a DecisionTreeClassifier, you can instead use the RandomForestClassifier class, which is more convenient and optimized for Decision Trees10 (similarly, there is a RandomForestRegressor class for regression tasks). The following code trains a Random Forest classifier with 500 trees (each limited to maximum 16 nodes), using all available CPU cores:

from sklearn.ensemble import RandomForestClassifier

rnd_clf = RandomForestClassifier(n_estimators=500, max_leaf_nodes=16, n_jobs=-1)
rnd_clf.fit(X_train, y_train)

y_pred_rf = rnd_clf.predict(X_test)

With a few exceptions, a RandomForestClassifier has all the hyperparameters of a DecisionTreeClassifier (to control how trees are grown), plus all the hyperparameters of a BaggingClassifier to control the ensemble itself.11

The Random Forest algorithm introduces extra randomness when growing trees; instead of searching for the very best feature when splitting a node (see Chapter 6), it searches for the best feature among a random subset of features. This results in a greater tree diversity, which (once again) trades a higher bias for a lower variance, generally yielding an overall better model. The following BaggingClassifier is roughly equivalent to the previous RandomForestClassifier:

bag_clf = BaggingClassifier(
    DecisionTreeClassifier(splitter="random", max_leaf_nodes=16),
    n_estimators=500, max_samples=1.0, bootstrap=True, n_jobs=-1)

Extra-Trees

When you are growing a tree in a Random Forest, at each node only a random subset of the features is considered for splitting (as discussed earlier). It is possible to make trees even more random by also using random thresholds for each feature rather than searching for the best possible thresholds (like regular Decision Trees do).

A forest of such extremely random trees is simply called an Extremely Randomized Trees ensemble12 (or Extra-Trees for short). Once again, this trades more bias for a lower variance. It also makes Extra-Trees much faster to train than regular Random Forests since finding the best possible threshold for each feature at every node is one of the most time-consuming tasks of growing a tree.

You can create an Extra-Trees classifier using Scikit-Learn’s ExtraTreesClassifier class. Its API is identical to the RandomForestClassifier class. Similarly, the ExtraTreesRegressor class has the same API as the RandomForestRegressor class.

Tip

It is hard to tell in advance whether a RandomForestClassifier will perform better or worse than an ExtraTreesClassifier. Generally, the only way to know is to try both and compare them using cross-validation (and tuning the hyperparameters using grid search).

Feature Importance

Yet another great quality of Random Forests is that they make it easy to measure the relative importance of each feature. Scikit-Learn measures a feature’s importance by looking at how much the tree nodes that use that feature reduce impurity on average (across all trees in the forest). More precisely, it is a weighted average, where each node’s weight is equal to the number of training samples that are associated with it (see Chapter 6).

Scikit-Learn computes this score automatically for each feature after training, then it scales the results so that the sum of all importances is equal to 1. You can access the result using the feature_importances_ variable. For example, the following code trains a RandomForestClassifier on the iris dataset (introduced in Chapter 4) and outputs each feature’s importance. It seems that the most important features are the petal length (44%) and width (42%), while sepal length and width are rather unimportant in comparison (11% and 2%, respectively).

>>> from sklearn.datasets import load_iris
>>> iris = load_iris()
>>> rnd_clf = RandomForestClassifier(n_estimators=500, n_jobs=-1)
>>> rnd_clf.fit(iris["data"], iris["target"])
>>> for name, score in zip(iris["feature_names"], rnd_clf.feature_importances_):
...     print(name, score)
...
sepal length (cm) 0.112492250999
sepal width (cm) 0.0231192882825
petal length (cm) 0.441030464364
petal width (cm) 0.423357996355

Similarly, if you train a Random Forest classifier on the MNIST dataset (introduced in Chapter 3) and plot each pixel’s importance, you get the image represented in Figure 7-6.

mlst 0706
Figure 7-6. MNIST pixel importance (according to a Random Forest classifier)

Random Forests are very handy to get a quick understanding of what features actually matter, in particular if you need to perform feature selection.

Boosting

Boosting (originally called hypothesis boosting) refers to any Ensemble method that can combine several weak learners into a strong learner. The general idea of most boosting methods is to train predictors sequentially, each trying to correct its predecessor. There are many boosting methods available, but by far the most popular are AdaBoost13 (short for Adaptive Boosting) and Gradient Boosting. Let’s start with AdaBoost.

AdaBoost

One way for a new predictor to correct its predecessor is to pay a bit more attention to the training instances that the predecessor underfitted. This results in new predictors focusing more and more on the hard cases. This is the technique used by AdaBoost.

For example, to build an AdaBoost classifier, a first base classifier (such as a Decision Tree) is trained and used to make predictions on the training set. The relative weight of misclassified training instances is then increased. A second classifier is trained using the updated weights and again it makes predictions on the training set, weights are updated, and so on (see Figure 7-7).

mlst 0707
Figure 7-7. AdaBoost sequential training with instance weight updates

Figure 7-8 shows the decision boundaries of five consecutive predictors on the moons dataset (in this example, each predictor is a highly regularized SVM classifier with an RBF kernel14). The first classifier gets many instances wrong, so their weights get boosted. The second classifier therefore does a better job on these instances, and so on. The plot on the right represents the same sequence of predictors except that the learning rate is halved (i.e., the misclassified instance weights are boosted half as much at every iteration). As you can see, this sequential learning technique has some similarities with Gradient Descent, except that instead of tweaking a single predictor’s parameters to minimize a cost function, AdaBoost adds predictors to the ensemble, gradually making it better.

mlst 0708
Figure 7-8. Decision boundaries of consecutive predictors

Once all predictors are trained, the ensemble makes predictions very much like bagging or pasting, except that predictors have different weights depending on their overall accuracy on the weighted training set.

Warning

There is one important drawback to this sequential learning technique: it cannot be parallelized (or only partially), since each predictor can only be trained after the previous predictor has been trained and evaluated. As a result, it does not scale as well as bagging or pasting.

Let’s take a closer look at the AdaBoost algorithm. Each instance weight w(i) is initially set to 1 m . A first predictor is trained and its weighted error rate r1 is computed on the training set; see Equation 7-1.

Equation 7-1. Weighted error rate of the jth predictor
r j = i=1 y ^ j (i) y (i) m w (i) i=1 m w (i) where y ^ j (i) is the j th predictor’s prediction for the i th instance.

The predictor’s weight αj is then computed using Equation 7-2, where η is the learning rate hyperparameter (defaults to 1).15 The more accurate the predictor is, the higher its weight will be. If it is just guessing randomly, then its weight will be close to zero. However, if it is most often wrong (i.e., less accurate than random guessing), then its weight will be negative.

Equation 7-2. Predictor weight
α j = η log 1-r j r j

Next the instance weights are updated using Equation 7-3: the misclassified instances are boosted.

Equation 7-3. Weight update rule
for i = 1 , 2 , , m w (i) w (i) if y j ^ (i) = y (i) w (i) exp ( α j ) if y j ^ (i) y (i)

Then all the instance weights are normalized (i.e., divided by i=1 m w (i) ).

Finally, a new predictor is trained using the updated weights, and the whole process is repeated (the new predictor’s weight is computed, the instance weights are updated, then another predictor is trained, and so on). The algorithm stops when the desired number of predictors is reached, or when a perfect predictor is found.

To make predictions, AdaBoost simply computes the predictions of all the predictors and weighs them using the predictor weights αj. The predicted class is the one that receives the majority of weighted votes (see Equation 7-4).

Equation 7-4. AdaBoost predictions
y ^ ( x ) = argmax k j=1 y ^ j (x)=k N α j where N is the number of predictors.

Scikit-Learn actually uses a multiclass version of AdaBoost called SAMME16 (which stands for Stagewise Additive Modeling using a Multiclass Exponential loss function). When there are just two classes, SAMME is equivalent to AdaBoost. Moreover, if the predictors can estimate class probabilities (i.e., if they have a predict_proba() method), Scikit-Learn can use a variant of SAMME called SAMME.R (the R stands for “Real”), which relies on class probabilities rather than predictions and generally performs better.

The following code trains an AdaBoost classifier based on 200 Decision Stumps using Scikit-Learn’s AdaBoostClassifier class (as you might expect, there is also an AdaBoostRegressor class). A Decision Stump is a Decision Tree with max_depth=1—in other words, a tree composed of a single decision node plus two leaf nodes. This is the default base estimator for the AdaBoostClassifier class:

from sklearn.ensemble import AdaBoostClassifier

ada_clf = AdaBoostClassifier(
    DecisionTreeClassifier(max_depth=1), n_estimators=200,
    algorithm="SAMME.R", learning_rate=0.5)
ada_clf.fit(X_train, y_train)
Tip

If your AdaBoost ensemble is overfitting the training set, you can try reducing the number of estimators or more strongly regularizing the base estimator.

Gradient Boosting

Another very popular Boosting algorithm is Gradient Boosting.17 Just like AdaBoost, Gradient Boosting works by sequentially adding predictors to an ensemble, each one correcting its predecessor. However, instead of tweaking the instance weights at every iteration like AdaBoost does, this method tries to fit the new predictor to the residual errors made by the previous predictor.

Let’s go through a simple regression example using Decision Trees as the base predictors (of course Gradient Boosting also works great with regression tasks). This is called Gradient Tree Boosting, or Gradient Boosted Regression Trees (GBRT). First, let’s fit a DecisionTreeRegressor to the training set (for example, a noisy quadratic training set):

from sklearn.tree import DecisionTreeRegressor

tree_reg1 = DecisionTreeRegressor(max_depth=2)
tree_reg1.fit(X, y)

Now train a second DecisionTreeRegressor on the residual errors made by the first predictor:

y2 = y - tree_reg1.predict(X)
tree_reg2 = DecisionTreeRegressor(max_depth=2)
tree_reg2.fit(X, y2)

Then we train a third regressor on the residual errors made by the second predictor:

y3 = y2 - tree_reg2.predict(X)
tree_reg3 = DecisionTreeRegressor(max_depth=2)
tree_reg3.fit(X, y3)

Now we have an ensemble containing three trees. It can make predictions on a new instance simply by adding up the predictions of all the trees:

y_pred = sum(tree.predict(X_new) for tree in (tree_reg1, tree_reg2, tree_reg3))

Figure 7-9 represents the predictions of these three trees in the left column, and the ensemble’s predictions in the right column. In the first row, the ensemble has just one tree, so its predictions are exactly the same as the first tree’s predictions. In the second row, a new tree is trained on the residual errors of the first tree. On the right you can see that the ensemble’s predictions are equal to the sum of the predictions of the first two trees. Similarly, in the third row another tree is trained on the residual errors of the second tree. You can see that the ensemble’s predictions gradually get better as trees are added to the ensemble.

A simpler way to train GBRT ensembles is to use Scikit-Learn’s GradientBoostingRegressor class. Much like the RandomForestRegressor class, it has hyperparameters to control the growth of Decision Trees (e.g., max_depth, min_samples_leaf, and so on), as well as hyperparameters to control the ensemble training, such as the number of trees (n_estimators). The following code creates the same ensemble as the previous one:

from sklearn.ensemble import GradientBoostingRegressor

gbrt = GradientBoostingRegressor(max_depth=2, n_estimators=3, learning_rate=1.0)
gbrt.fit(X, y)
mlst 0709
Figure 7-9. Gradient Boosting

The learning_rate hyperparameter scales the contribution of each tree. If you set it to a low value, such as 0.1, you will need more trees in the ensemble to fit the training set, but the predictions will usually generalize better. This is a regularization technique called shrinkage. Figure 7-10 shows two GBRT ensembles trained with a low learning rate: the one on the left does not have enough trees to fit the training set, while the one on the right has too many trees and overfits the training set.

mlst 0710
Figure 7-10. GBRT ensembles with not enough predictors (left) and too many (right)

In order to find the optimal number of trees, you can use early stopping (see Chapter 4). A simple way to implement this is to use the staged_predict() method: it returns an iterator over the predictions made by the ensemble at each stage of training (with one tree, two trees, etc.). The following code trains a GBRT ensemble with 120 trees, then measures the validation error at each stage of training to find the optimal number of trees, and finally trains another GBRT ensemble using the optimal number of trees:

import numpy as np
from sklearn.model_selection import train_test_split
from sklearn.metrics import mean_squared_error

X_train, X_val, y_train, y_val = train_test_split(X, y)

gbrt = GradientBoostingRegressor(max_depth=2, n_estimators=120)
gbrt.fit(X_train, y_train)

errors = [mean_squared_error(y_val, y_pred)
          for y_pred in gbrt.staged_predict(X_val)]
bst_n_estimators = np.argmin(errors)

gbrt_best = GradientBoostingRegressor(max_depth=2,n_estimators=bst_n_estimators)
gbrt_best.fit(X_train, y_train)

The validation errors are represented on the left of Figure 7-11, and the best model’s predictions are represented on the right.

mlst 0711
Figure 7-11. Tuning the number of trees using early stopping

It is also possible to implement early stopping by actually stopping training early (instead of training a large number of trees first and then looking back to find the optimal number). You can do so by setting warm_start=True, which makes Scikit-Learn keep existing trees when the fit() method is called, allowing incremental training. The following code stops training when the validation error does not improve for five iterations in a row:

gbrt = GradientBoostingRegressor(max_depth=2, warm_start=True)

min_val_error = float("inf")
error_going_up = 0
for n_estimators in range(1, 120):
    gbrt.n_estimators = n_estimators
    gbrt.fit(X_train, y_train)
    y_pred = gbrt.predict(X_val)
    val_error = mean_squared_error(y_val, y_pred)
    if val_error < min_val_error:
        min_val_error = val_error
        error_going_up = 0
    else:
        error_going_up += 1
        if error_going_up == 5:
            break  # early stopping

The GradientBoostingRegressor class also supports a subsample hyperparameter, which specifies the fraction of training instances to be used for training each tree. For example, if subsample=0.25, then each tree is trained on 25% of the training instances, selected randomly. As you can probably guess by now, this trades a higher bias for a lower variance. It also speeds up training considerably. This technique is called Stochastic Gradient Boosting.

Note

It is possible to use Gradient Boosting with other cost functions. This is controlled by the loss hyperparameter (see Scikit-Learn’s documentation for more details).

It is worth noting that an optimized implementation of Gradient Boosting is available in the popular python library XGBoost, which stands for Extreme Gradient Boosting. This package was initially developed by Tianqi Chen as part of the Distributed (Deep) Machine Learning Community (DMLC), and it aims at being extremely fast, scalable and portable. In fact, XGBoost is often an important component of the winning entries in ML competitions. XGBoost’s API is quite similar to Scikit-Learn’s:

import xgboost

xgb_reg = xgboost.XGBRegressor()
xgb_reg.fit(X_train, y_train)
y_pred = xgb_reg.predict(X_val)

XGBoost also offers several nice features, such as automatically taking care of early stopping:

xgb_reg.fit(X_train, y_train,
            eval_set=[(X_val, y_val)], early_stopping_rounds=2)
y_pred = xgb_reg.predict(X_val)

You should definitely check it out!

Stacking

The last Ensemble method we will discuss in this chapter is called stacking (short for stacked generalization).18 It is based on a simple idea: instead of using trivial functions (such as hard voting) to aggregate the predictions of all predictors in an ensemble, why don’t we train a model to perform this aggregation? Figure 7-12 shows such an ensemble performing a regression task on a new instance. Each of the bottom three predictors predicts a different value (3.1, 2.7, and 2.9), and then the final predictor (called a blender, or a meta learner) takes these predictions as inputs and makes the final prediction (3.0).

mlst 0712
Figure 7-12. Aggregating predictions using a blending predictor

To train the blender, a common approach is to use a hold-out set.19 Let’s see how it works. First, the training set is split in two subsets. The first subset is used to train the predictors in the first layer (see Figure 7-13).

mlst 0713
Figure 7-13. Training the first layer

Next, the first layer predictors are used to make predictions on the second (held-out) set (see Figure 7-14). This ensures that the predictions are “clean,” since the predictors never saw these instances during training. Now for each instance in the hold-out set there are three predicted values. We can create a new training set using these predicted values as input features (which makes this new training set three-dimensional), and keeping the target values. The blender is trained on this new training set, so it learns to predict the target value given the first layer’s predictions.

mlst 0714
Figure 7-14. Training the blender

It is actually possible to train several different blenders this way (e.g., one using Linear Regression, another using Random Forest Regression, and so on): we get a whole layer of blenders. The trick is to split the training set into three subsets: the first one is used to train the first layer, the second one is used to create the training set used to train the second layer (using predictions made by the predictors of the first layer), and the third one is used to create the training set to train the third layer (using predictions made by the predictors of the second layer). Once this is done, we can make a prediction for a new instance by going through each layer sequentially, as shown in Figure 7-15.

mlst 0715
Figure 7-15. Predictions in a multilayer stacking ensemble

Unfortunately, Scikit-Learn does not support stacking directly, but it is not too hard to roll out your own implementation (see the following exercises). Alternatively, you can use an open source implementation such as brew (available at https://github.com/viisar/brew).

Exercises

  1. If you have trained five different models on the exact same training data, and they all achieve 95% precision, is there any chance that you can combine these models to get better results? If so, how? If not, why?

  2. What is the difference between hard and soft voting classifiers?

  3. Is it possible to speed up training of a bagging ensemble by distributing it across multiple servers? What about pasting ensembles, boosting ensembles, random forests, or stacking ensembles?

  4. What is the benefit of out-of-bag evaluation?

  5. What makes Extra-Trees more random than regular Random Forests? How can this extra randomness help? Are Extra-Trees slower or faster than regular Random Forests?

  6. If your AdaBoost ensemble underfits the training data, what hyperparameters should you tweak and how?

  7. If your Gradient Boosting ensemble overfits the training set, should you increase or decrease the learning rate?

  8. Load the MNIST data (introduced in Chapter 3), and split it into a training set, a validation set, and a test set (e.g., use 50,000 instances for training, 10,000 for validation, and 10,000 for testing). Then train various classifiers, such as a Random Forest classifier, an Extra-Trees classifier, and an SVM. Next, try to combine them into an ensemble that outperforms them all on the validation set, using a soft or hard voting classifier. Once you have found one, try it on the test set. How much better does it perform compared to the individual classifiers?

  9. Run the individual classifiers from the previous exercise to make predictions on the validation set, and create a new training set with the resulting predictions: each training instance is a vector containing the set of predictions from all your classifiers for an image, and the target is the image’s class. Train a classifier on this new training set. Congratulations, you have just trained a blender, and together with the classifiers they form a stacking ensemble! Now let’s evaluate the ensemble on the test set. For each image in the test set, make predictions with all your classifiers, then feed the predictions to the blender to get the ensemble’s predictions. How does it compare to the voting classifier you trained earlier?

Solutions to these exercises are available in Appendix A.

1 “Bagging Predictors,” L. Breiman (1996).

2 In statistics, resampling with replacement is called bootstrapping.

3 “Pasting small votes for classification in large databases and on-line,” L. Breiman (1999).

4 Bias and variance were introduced in Chapter 4.

5 max_samples can alternatively be set to a float between 0.0 and 1.0, in which case the max number of instances to sample is equal to the size of the training set times max_samples.

6 As m grows, this ratio approaches 1 – exp(–1) ≈ 63.212%.

7 “Ensembles on Random Patches,” G. Louppe and P. Geurts (2012).

8 “The random subspace method for constructing decision forests,” Tin Kam Ho (1998).

9 “Random Decision Forests,” T. Ho (1995).

10 The BaggingClassifier class remains useful if you want a bag of something other than Decision Trees.

11 There are a few notable exceptions: splitter is absent (forced to "random"), presort is absent (forced to False), max_samples is absent (forced to 1.0), and base_estimator is absent (forced to DecisionTreeClassifier with the provided hyperparameters).

12 “Extremely randomized trees,” P. Geurts, D. Ernst, L. Wehenkel (2005).

13 “A Decision-Theoretic Generalization of On-Line Learning and an Application to Boosting,” Yoav Freund, Robert E. Schapire (1997).

14 This is just for illustrative purposes. SVMs are generally not good base predictors for AdaBoost, because they are slow and tend to be unstable with AdaBoost.

15 The original AdaBoost algorithm does not use a learning rate hyperparameter.

16 For more details, see “Multi-Class AdaBoost,” J. Zhu et al. (2006).

17 First introduced in “Arcing the Edge,” L. Breiman (1997), and further developed in the paper “Greedy Function Approximation: A Gradient Boosting Machine,” Jerome H. Friedman (1999).

18 “Stacked Generalization,” D. Wolpert (1992).

19 Alternatively, it is possible to use out-of-fold predictions. In some contexts this is called stacking, while using a hold-out set is called blending. However, for many people these terms are synonymous.

Chapter 8. Dimensionality Reduction

Many Machine Learning problems involve thousands or even millions of features for each training instance. Not only does this make training extremely slow, it can also make it much harder to find a good solution, as we will see. This problem is often referred to as the curse of dimensionality.

Fortunately, in real-world problems, it is often possible to reduce the number of features considerably, turning an intractable problem into a tractable one. For example, consider the MNIST images (introduced in Chapter 3): the pixels on the image borders are almost always white, so you could completely drop these pixels from the training set without losing much information. Figure 7-6 confirms that these pixels are utterly unimportant for the classification task. Moreover, two neighboring pixels are often highly correlated: if you merge them into a single pixel (e.g., by taking the mean of the two pixel intensities), you will not lose much information.

Warning

Reducing dimensionality does lose some information (just like compressing an image to JPEG can degrade its quality), so even though it will speed up training, it may also make your system perform slightly worse. It also makes your pipelines a bit more complex and thus harder to maintain. So you should first try to train your system with the original data before considering using dimensionality reduction if training is too slow. In some cases, however, reducing the dimensionality of the training data may filter out some noise and unnecessary details and thus result in higher performance (but in general it won’t; it will just speed up training).

Apart from speeding up training, dimensionality reduction is also extremely useful for data visualization (or DataViz). Reducing the number of dimensions down to two (or three) makes it possible to plot a condensed view of a high-dimensional training set on a graph and often gain some important insights by visually detecting patterns, such as clusters. Moreover, DataViz is essential to communicate your conclusions to people who are not data scientists, in particular decision makers who will use your results.

In this chapter we will discuss the curse of dimensionality and get a sense of what goes on in high-dimensional space. Then, we will present the two main approaches to dimensionality reduction (projection and Manifold Learning), and we will go through three of the most popular dimensionality reduction techniques: PCA, Kernel PCA, and LLE.

The Curse of Dimensionality

We are so used to living in three dimensions1 that our intuition fails us when we try to imagine a high-dimensional space. Even a basic 4D hypercube is incredibly hard to picture in our mind (see Figure 8-1), let alone a 200-dimensional ellipsoid bent in a 1,000-dimensional space.

mlst 0801
Figure 8-1. Point, segment, square, cube, and tesseract (0D to 4D hypercubes)2

It turns out that many things behave very differently in high-dimensional space. For example, if you pick a random point in a unit square (a 1 × 1 square), it will have only about a 0.4% chance of being located less than 0.001 from a border (in other words, it is very unlikely that a random point will be “extreme” along any dimension). But in a 10,000-dimensional unit hypercube (a 1 × 1 × ⋯ × 1 cube, with ten thousand 1s), this probability is greater than 99.999999%. Most points in a high-dimensional hypercube are very close to the border.3

Here is a more troublesome difference: if you pick two points randomly in a unit square, the distance between these two points will be, on average, roughly 0.52. If you pick two random points in a unit 3D cube, the average distance will be roughly 0.66. But what about two points picked randomly in a 1,000,000-dimensional hypercube? Well, the average distance, believe it or not, will be about 408.25 (roughly 1 , 000 , 000 / 6 )! This is quite counterintuitive: how can two points be so far apart when they both lie within the same unit hypercube? This fact implies that high-dimensional datasets are at risk of being very sparse: most training instances are likely to be far away from each other. Of course, this also means that a new instance will likely be far away from any training instance, making predictions much less reliable than in lower dimensions, since they will be based on much larger extrapolations. In short, the more dimensions the training set has, the greater the risk of overfitting it.

In theory, one solution to the curse of dimensionality could be to increase the size of the training set to reach a sufficient density of training instances. Unfortunately, in practice, the number of training instances required to reach a given density grows exponentially with the number of dimensions. With just 100 features (much less than in the MNIST problem), you would need more training instances than atoms in the observable universe in order for training instances to be within 0.1 of each other on average, assuming they were spread out uniformly across all dimensions.

Main Approaches for Dimensionality Reduction

Before we dive into specific dimensionality reduction algorithms, let’s take a look at the two main approaches to reducing dimensionality: projection and Manifold Learning.

Projection

In most real-world problems, training instances are not spread out uniformly across all dimensions. Many features are almost constant, while others are highly correlated (as discussed earlier for MNIST). As a result, all training instances actually lie within (or close to) a much lower-dimensional subspace of the high-dimensional space. This sounds very abstract, so let’s look at an example. In Figure 8-2 you can see a 3D dataset represented by the circles.

mlst 0802
Figure 8-2. A 3D dataset lying close to a 2D subspace

Notice that all training instances lie close to a plane: this is a lower-dimensional (2D) subspace of the high-dimensional (3D) space. Now if we project every training instance perpendicularly onto this subspace (as represented by the short lines connecting the instances to the plane), we get the new 2D dataset shown in Figure 8-3. Ta-da! We have just reduced the dataset’s dimensionality from 3D to 2D. Note that the axes correspond to new features z1 and z2 (the coordinates of the projections on the plane).

mlst 0803
Figure 8-3. The new 2D dataset after projection

However, projection is not always the best approach to dimensionality reduction. In many cases the subspace may twist and turn, such as in the famous Swiss roll toy dataset represented in Figure 8-4.

mlst 0804
Figure 8-4. Swiss roll dataset

Simply projecting onto a plane (e.g., by dropping x3) would squash different layers of the Swiss roll together, as shown on the left of Figure 8-5. However, what you really want is to unroll the Swiss roll to obtain the 2D dataset on the right of Figure 8-5.

mlst 0805
Figure 8-5. Squashing by projecting onto a plane (left) versus unrolling the Swiss roll (right)

Manifold Learning

The Swiss roll is an example of a 2D manifold. Put simply, a 2D manifold is a 2D shape that can be bent and twisted in a higher-dimensional space. More generally, a d-dimensional manifold is a part of an n-dimensional space (where d < n) that locally resembles a d-dimensional hyperplane. In the case of the Swiss roll, d = 2 and n = 3: it locally resembles a 2D plane, but it is rolled in the third dimension.

Many dimensionality reduction algorithms work by modeling the manifold on which the training instances lie; this is called Manifold Learning. It relies on the manifold assumption, also called the manifold hypothesis, which holds that most real-world high-dimensional datasets lie close to a much lower-dimensional manifold. This assumption is very often empirically observed.

Once again, think about the MNIST dataset: all handwritten digit images have some similarities. They are made of connected lines, the borders are white, they are more or less centered, and so on. If you randomly generated images, only a ridiculously tiny fraction of them would look like handwritten digits. In other words, the degrees of freedom available to you if you try to create a digit image are dramatically lower than the degrees of freedom you would have if you were allowed to generate any image you wanted. These constraints tend to squeeze the dataset into a lower-dimensional manifold.

The manifold assumption is often accompanied by another implicit assumption: that the task at hand (e.g., classification or regression) will be simpler if expressed in the lower-dimensional space of the manifold. For example, in the top row of Figure 8-6 the Swiss roll is split into two classes: in the 3D space (on the left), the decision boundary would be fairly complex, but in the 2D unrolled manifold space (on the right), the decision boundary is a simple straight line.

However, this assumption does not always hold. For example, in the bottom row of Figure 8-6, the decision boundary is located at x1 = 5. This decision boundary looks very simple in the original 3D space (a vertical plane), but it looks more complex in the unrolled manifold (a collection of four independent line segments).

In short, if you reduce the dimensionality of your training set before training a model, it will usually speed up training, but it may not always lead to a better or simpler solution; it all depends on the dataset.

Hopefully you now have a good sense of what the curse of dimensionality is and how dimensionality reduction algorithms can fight it, especially when the manifold assumption holds. The rest of this chapter will go through some of the most popular algorithms.

mlst 0806
Figure 8-6. The decision boundary may not always be simpler with lower dimensions

PCA

Principal Component Analysis (PCA) is by far the most popular dimensionality reduction algorithm. First it identifies the hyperplane that lies closest to the data, and then it projects the data onto it, just like in Figure 8-2.

Preserving the Variance

Before you can project the training set onto a lower-dimensional hyperplane, you first need to choose the right hyperplane. For example, a simple 2D dataset is represented on the left of Figure 8-7, along with three different axes (i.e., one-dimensional hyperplanes). On the right is the result of the projection of the dataset onto each of these axes. As you can see, the projection onto the solid line preserves the maximum variance, while the projection onto the dotted line preserves very little variance, and the projection onto the dashed line preserves an intermediate amount of variance.

mlst 0807
Figure 8-7. Selecting the subspace onto which to project

It seems reasonable to select the axis that preserves the maximum amount of variance, as it will most likely lose less information than the other projections. Another way to justify this choice is that it is the axis that minimizes the mean squared distance between the original dataset and its projection onto that axis. This is the rather simple idea behind PCA.4

Principal Components

PCA identifies the axis that accounts for the largest amount of variance in the training set. In Figure 8-7, it is the solid line. It also finds a second axis, orthogonal to the first one, that accounts for the largest amount of remaining variance. In this 2D example there is no choice: it is the dotted line. If it were a higher-dimensional dataset, PCA would also find a third axis, orthogonal to both previous axes, and a fourth, a fifth, and so on—as many axes as the number of dimensions in the dataset.

The unit vector that defines the ith axis is called the ith principal component (PC). In Figure 8-7, the 1st PC is c1 and the 2nd PC is c2. In Figure 8-2 the first two PCs are represented by the orthogonal arrows in the plane, and the third PC would be orthogonal to the plane (pointing up or down).

Note

The direction of the principal components is not stable: if you perturb the training set slightly and run PCA again, some of the new PCs may point in the opposite direction of the original PCs. However, they will generally still lie on the same axes. In some cases, a pair of PCs may even rotate or swap, but the plane they define will generally remain the same.

So how can you find the principal components of a training set? Luckily, there is a standard matrix factorization technique called Singular Value Decomposition (SVD) that can decompose the training set matrix X into the matrix multiplication of three matrices U Σ VT, where V contains all the principal components that we are looking for, as shown in Equation 8-1.

Equation 8-1. Principal components matrix
V = c 1 c 2 c n

The following Python code uses NumPy’s svd() function to obtain all the principal components of the training set, then extracts the first two PCs:

X_centered = X - X.mean(axis=0)
U, s, Vt = np.linalg.svd(X_centered)
c1 = Vt.T[:, 0]
c2 = Vt.T[:, 1]
Warning

PCA assumes that the dataset is centered around the origin. As we will see, Scikit-Learn’s PCA classes take care of centering the data for you. However, if you implement PCA yourself (as in the preceding example), or if you use other libraries, don’t forget to center the data first.

Projecting Down to d Dimensions

Once you have identified all the principal components, you can reduce the dimensionality of the dataset down to d dimensions by projecting it onto the hyperplane defined by the first d principal components. Selecting this hyperplane ensures that the projection will preserve as much variance as possible. For example, in Figure 8-2 the 3D dataset is projected down to the 2D plane defined by the first two principal components, preserving a large part of the dataset’s variance. As a result, the 2D projection looks very much like the original 3D dataset.

To project the training set onto the hyperplane, you can simply compute the matrix multiplication of the training set matrix X by the matrix Wd, defined as the matrix containing the first d principal components (i.e., the matrix composed of the first d columns of V), as shown in Equation 8-2.

Equation 8-2. Projecting the training set down to d dimensions
X d-proj = X W d

The following Python code projects the training set onto the plane defined by the first two principal components:

W2 = Vt.T[:, :2]
X2D = X_centered.dot(W2)

There you have it! You now know how to reduce the dimensionality of any dataset down to any number of dimensions, while preserving as much variance as possible.

Using Scikit-Learn

Scikit-Learn’s PCA class implements PCA using SVD decomposition just like we did before. The following code applies PCA to reduce the dimensionality of the dataset down to two dimensions (note that it automatically takes care of centering the data):

from sklearn.decomposition import PCA

pca = PCA(n_components = 2)
X2D = pca.fit_transform(X)

After fitting the PCA transformer to the dataset, you can access the principal components using the components_ variable (note that it contains the PCs as horizontal vectors, so, for example, the first principal component is equal to pca.components_.T[:, 0]).

Explained Variance Ratio

Another very useful piece of information is the explained variance ratio of each principal component, available via the explained_variance_ratio_ variable. It indicates the proportion of the dataset’s variance that lies along the axis of each principal component. For example, let’s look at the explained variance ratios of the first two components of the 3D dataset represented in Figure 8-2:

>>> pca.explained_variance_ratio_
array([0.84248607, 0.14631839])

This tells you that 84.2% of the dataset’s variance lies along the first axis, and 14.6% lies along the second axis. This leaves less than 1.2% for the third axis, so it is reasonable to assume that it probably carries little information.

Choosing the Right Number of Dimensions

Instead of arbitrarily choosing the number of dimensions to reduce down to, it is generally preferable to choose the number of dimensions that add up to a sufficiently large portion of the variance (e.g., 95%). Unless, of course, you are reducing dimensionality for data visualization—in that case you will generally want to reduce the dimensionality down to 2 or 3.

The following code computes PCA without reducing dimensionality, then computes the minimum number of dimensions required to preserve 95% of the training set’s variance:

pca = PCA()
pca.fit(X_train)
cumsum = np.cumsum(pca.explained_variance_ratio_)
d = np.argmax(cumsum >= 0.95) + 1

You could then set n_components=d and run PCA again. However, there is a much better option: instead of specifying the number of principal components you want to preserve, you can set n_components to be a float between 0.0 and 1.0, indicating the ratio of variance you wish to preserve:

pca = PCA(n_components=0.95)
X_reduced = pca.fit_transform(X_train)

Yet another option is to plot the explained variance as a function of the number of dimensions (simply plot cumsum; see Figure 8-8). There will usually be an elbow in the curve, where the explained variance stops growing fast. You can think of this as the intrinsic dimensionality of the dataset. In this case, you can see that reducing the dimensionality down to about 100 dimensions wouldn’t lose too much explained variance.

mlst 0808
Figure 8-8. Explained variance as a function of the number of dimensions

PCA for Compression

Obviously after dimensionality reduction, the training set takes up much less space. For example, try applying PCA to the MNIST dataset while preserving 95% of its variance. You should find that each instance will have just over 150 features, instead of the original 784 features. So while most of the variance is preserved, the dataset is now less than 20% of its original size! This is a reasonable compression ratio, and you can see how this can speed up a classification algorithm (such as an SVM classifier) tremendously.

It is also possible to decompress the reduced dataset back to 784 dimensions by applying the inverse transformation of the PCA projection. Of course this won’t give you back the original data, since the projection lost a bit of information (within the 5% variance that was dropped), but it will likely be quite close to the original data. The mean squared distance between the original data and the reconstructed data (compressed and then decompressed) is called the reconstruction error. For example, the following code compresses the MNIST dataset down to 154 dimensions, then uses the inverse_transform() method to decompress it back to 784 dimensions. Figure 8-9 shows a few digits from the original training set (on the left), and the corresponding digits after compression and decompression. You can see that there is a slight image quality loss, but the digits are still mostly intact.

pca = PCA(n_components = 154)
X_reduced = pca.fit_transform(X_train)
X_recovered = pca.inverse_transform(X_reduced)
mlst 0809
Figure 8-9. MNIST compression preserving 95% of the variance

The equation of the inverse transformation is shown in Equation 8-3.

Equation 8-3. PCA inverse transformation, back to the original number of dimensions
X recovered = X d-proj W d T

Randomized PCA

If you set the svd_solver hyperparameter to "randomized", Scikit-Learn uses a stochastic algorithm called Randomized PCA that quickly finds an approximation of the first d principal components. Its computational complexity is O(m × d2) + O(d3), instead of O(m × n2) + O(n3) for the full SVD approach, so it is dramatically faster than full SVD when d is much smaller than n:

rnd_pca = PCA(n_components=154, svd_solver="randomized")
X_reduced = rnd_pca.fit_transform(X_train)

By default, svd_solver is actually set to "auto": Scikit-Learn automatically uses the randomized PCA algorithm if m or n is greater than 500 and d is less than 80% of m or n, or else it uses the full SVD approach. If you want to force Scikit-Learn to use full SVD, you can set the svd_solver hyperparameter to "full".

Incremental PCA

One problem with the preceding implementations of PCA is that they require the whole training set to fit in memory in order for the algorithm to run. Fortunately, Incremental PCA (IPCA) algorithms have been developed: you can split the training set into mini-batches and feed an IPCA algorithm one mini-batch at a time. This is useful for large training sets, and also to apply PCA online (i.e., on the fly, as new instances arrive).

The following code splits the MNIST dataset into 100 mini-batches (using NumPy’s array_split() function) and feeds them to Scikit-Learn’s IncrementalPCA class5 to reduce the dimensionality of the MNIST dataset down to 154 dimensions (just like before). Note that you must call the partial_fit() method with each mini-batch rather than the fit() method with the whole training set:

from sklearn.decomposition import IncrementalPCA

n_batches = 100
inc_pca = IncrementalPCA(n_components=154)
for X_batch in np.array_split(X_train, n_batches):
    inc_pca.partial_fit(X_batch)

X_reduced = inc_pca.transform(X_train)

Alternatively, you can use NumPy’s memmap class, which allows you to manipulate a large array stored in a binary file on disk as if it were entirely in memory; the class loads only the data it needs in memory, when it needs it. Since the IncrementalPCA class uses only a small part of the array at any given time, the memory usage remains under control. This makes it possible to call the usual fit() method, as you can see in the following code:

X_mm = np.memmap(filename, dtype="float32", mode="readonly", shape=(m, n))

batch_size = m // n_batches
inc_pca = IncrementalPCA(n_components=154, batch_size=batch_size)
inc_pca.fit(X_mm)

Kernel PCA

In Chapter 5 we discussed the kernel trick, a mathematical technique that implicitly maps instances into a very high-dimensional space (called the feature space), enabling nonlinear classification and regression with Support Vector Machines. Recall that a linear decision boundary in the high-dimensional feature space corresponds to a complex nonlinear decision boundary in the original space.

It turns out that the same trick can be applied to PCA, making it possible to perform complex nonlinear projections for dimensionality reduction. This is called Kernel PCA (kPCA).6 It is often good at preserving clusters of instances after projection, or sometimes even unrolling datasets that lie close to a twisted manifold.

For example, the following code uses Scikit-Learn’s KernelPCA class to perform kPCA with an RBF kernel (see Chapter 5 for more details about the RBF kernel and the other kernels):

from sklearn.decomposition import KernelPCA

rbf_pca = KernelPCA(n_components = 2, kernel="rbf", gamma=0.04)
X_reduced = rbf_pca.fit_transform(X)

Figure 8-10 shows the Swiss roll, reduced to two dimensions using a linear kernel (equivalent to simply using the PCA class), an RBF kernel, and a sigmoid kernel (Logistic).

mlst 0810
Figure 8-10. Swiss roll reduced to 2D using kPCA with various kernels

Selecting a Kernel and Tuning Hyperparameters

As kPCA is an unsupervised learning algorithm, there is no obvious performance measure to help you select the best kernel and hyperparameter values. However, dimensionality reduction is often a preparation step for a supervised learning task (e.g., classification), so you can simply use grid search to select the kernel and hyperparameters that lead to the best performance on that task. For example, the following code creates a two-step pipeline, first reducing dimensionality to two dimensions using kPCA, then applying Logistic Regression for classification. Then it uses GridSearchCV to find the best kernel and gamma value for kPCA in order to get the best classification accuracy at the end of the pipeline:

from sklearn.model_selection import GridSearchCV
from sklearn.linear_model import LogisticRegression
from sklearn.pipeline import Pipeline

clf = Pipeline([
        ("kpca", KernelPCA(n_components=2)),
        ("log_reg", LogisticRegression())
    ])

param_grid = [{
        "kpca__gamma": np.linspace(0.03, 0.05, 10),
        "kpca__kernel": ["rbf", "sigmoid"]
    }]

grid_search = GridSearchCV(clf, param_grid, cv=3)
grid_search.fit(X, y)

The best kernel and hyperparameters are then available through the best_params_ variable:

>>> print(grid_search.best_params_)
{'kpca__gamma': 0.043333333333333335, 'kpca__kernel': 'rbf'}

Another approach, this time entirely unsupervised, is to select the kernel and hyperparameters that yield the lowest reconstruction error. However, reconstruction is not as easy as with linear PCA. Here’s why. Figure 8-11 shows the original Swiss roll 3D dataset (top left), and the resulting 2D dataset after kPCA is applied using an RBF kernel (top right). Thanks to the kernel trick, this is mathematically equivalent to mapping the training set to an infinite-dimensional feature space (bottom right) using the feature map φ, then projecting the transformed training set down to 2D using linear PCA. Notice that if we could invert the linear PCA step for a given instance in the reduced space, the reconstructed point would lie in feature space, not in the original space (e.g., like the one represented by an x in the diagram). Since the feature space is infinite-dimensional, we cannot compute the reconstructed point, and therefore we cannot compute the true reconstruction error. Fortunately, it is possible to find a point in the original space that would map close to the reconstructed point. This is called the reconstruction pre-image. Once you have this pre-image, you can measure its squared distance to the original instance. You can then select the kernel and hyperparameters that minimize this reconstruction pre-image error.

mlst 0811
Figure 8-11. Kernel PCA and the reconstruction pre-image error

You may be wondering how to perform this reconstruction. One solution is to train a supervised regression model, with the projected instances as the training set and the original instances as the targets. Scikit-Learn will do this automatically if you set fit_inverse_transform=True, as shown in the following code:7

rbf_pca = KernelPCA(n_components = 2, kernel="rbf", gamma=0.0433,
                    fit_inverse_transform=True)
X_reduced = rbf_pca.fit_transform(X)
X_preimage = rbf_pca.inverse_transform(X_reduced)
Note

By default, fit_inverse_transform=False and KernelPCA has no inverse_transform() method. This method only gets created when you set fit_inverse_transform=True.

You can then compute the reconstruction pre-image error:

>>> from sklearn.metrics import mean_squared_error
>>> mean_squared_error(X, X_preimage)
32.786308795766132

Now you can use grid search with cross-validation to find the kernel and hyperparameters that minimize this pre-image reconstruction error.

LLE

Locally Linear Embedding (LLE)8 is another very powerful nonlinear dimensionality reduction (NLDR) technique. It is a Manifold Learning technique that does not rely on projections like the previous algorithms. In a nutshell, LLE works by first measuring how each training instance linearly relates to its closest neighbors (c.n.), and then looking for a low-dimensional representation of the training set where these local relationships are best preserved (more details shortly). This makes it particularly good at unrolling twisted manifolds, especially when there is not too much noise.

For example, the following code uses Scikit-Learn’s LocallyLinearEmbedding class to unroll the Swiss roll. The resulting 2D dataset is shown in Figure 8-12. As you can see, the Swiss roll is completely unrolled and the distances between instances are locally well preserved. However, distances are not preserved on a larger scale: the left part of the unrolled Swiss roll is stretched, while the right part is squeezed. Nevertheless, LLE did a pretty good job at modeling the manifold.

from sklearn.manifold import LocallyLinearEmbedding

lle = LocallyLinearEmbedding(n_components=2, n_neighbors=10)
X_reduced = lle.fit_transform(X)
mlst 0812
Figure 8-12. Unrolled Swiss roll using LLE

Here’s how LLE works: first, for each training instance x(i), the algorithm identifies its k closest neighbors (in the preceding code k = 10), then tries to reconstruct x(i) as a linear function of these neighbors. More specifically, it finds the weights wi,j such that the squared distance between x(i) and j=1 m w i,j x (j) is as small as possible, assuming wi,j = 0 if x(j) is not one of the k closest neighbors of x(i). Thus the first step of LLE is the constrained optimization problem described in Equation 8-4, where W is the weight matrix containing all the weights wi,j. The second constraint simply normalizes the weights for each training instance x(i).

Equation 8-4. LLE step 1: linearly modeling local relationships
W ^ = argmin W i=1 m x (i) - j=1 m w i,j x (j) 2 subject to w i,j = 0 if x (j) is not one of the k c.n. of x (i) j=1 m w i,j = 1 for i = 1 , 2 , , m

After this step, the weight matrix W ^ (containing the weights w ^ i,j ) encodes the local linear relationships between the training instances. Now the second step is to map the training instances into a d-dimensional space (where d < n) while preserving these local relationships as much as possible. If z(i) is the image of x(i) in this d-dimensional space, then we want the squared distance between z(i) and j=1 m w ^ i,j z (j) to be as small as possible. This idea leads to the unconstrained optimization problem described in Equation 8-5. It looks very similar to the first step, but instead of keeping the instances fixed and finding the optimal weights, we are doing the reverse: keeping the weights fixed and finding the optimal position of the instances’ images in the low-dimensional space. Note that Z is the matrix containing all z(i).

Equation 8-5. LLE step 2: reducing dimensionality while preserving relationships
Z ^ = argmin Z i=1 m z (i) - j=1 m w ^ i,j z (j) 2

Scikit-Learn’s LLE implementation has the following computational complexity: O(m log(m)n log(k)) for finding the k nearest neighbors, O(mnk3) for optimizing the weights, and O(dm2) for constructing the low-dimensional representations. Unfortunately, the m2 in the last term makes this algorithm scale poorly to very large datasets.

Other Dimensionality Reduction Techniques

There are many other dimensionality reduction techniques, several of which are available in Scikit-Learn. Here are some of the most popular:

  • Multidimensional Scaling (MDS) reduces dimensionality while trying to preserve the distances between the instances (see Figure 8-13).

  • Isomap creates a graph by connecting each instance to its nearest neighbors, then reduces dimensionality while trying to preserve the geodesic distances9 between the instances.

  • t-Distributed Stochastic Neighbor Embedding (t-SNE) reduces dimensionality while trying to keep similar instances close and dissimilar instances apart. It is mostly used for visualization, in particular to visualize clusters of instances in high-dimensional space (e.g., to visualize the MNIST images in 2D).

  • Linear Discriminant Analysis (LDA) is actually a classification algorithm, but during training it learns the most discriminative axes between the classes, and these axes can then be used to define a hyperplane onto which to project the data. The benefit is that the projection will keep classes as far apart as possible, so LDA is a good technique to reduce dimensionality before running another classification algorithm such as an SVM classifier.

mlst 0813
Figure 8-13. Reducing the Swiss roll to 2D using various techniques

Exercises

  1. What are the main motivations for reducing a dataset’s dimensionality? What are the main drawbacks?

  2. What is the curse of dimensionality?

  3. Once a dataset’s dimensionality has been reduced, is it possible to reverse the operation? If so, how? If not, why?

  4. Can PCA be used to reduce the dimensionality of a highly nonlinear dataset?

  5. Suppose you perform PCA on a 1,000-dimensional dataset, setting the explained variance ratio to 95%. How many dimensions will the resulting dataset have?

  6. In what cases would you use vanilla PCA, Incremental PCA, Randomized PCA, or Kernel PCA?

  7. How can you evaluate the performance of a dimensionality reduction algorithm on your dataset?

  8. Does it make any sense to chain two different dimensionality reduction algorithms?

  9. Load the MNIST dataset (introduced in Chapter 3) and split it into a training set and a test set (take the first 60,000 instances for training, and the remaining 10,000 for testing). Train a Random Forest classifier on the dataset and time how long it takes, then evaluate the resulting model on the test set. Next, use PCA to reduce the dataset’s dimensionality, with an explained variance ratio of 95%. Train a new Random Forest classifier on the reduced dataset and see how long it takes. Was training much faster? Next evaluate the classifier on the test set: how does it compare to the previous classifier?

  10. Use t-SNE to reduce the MNIST dataset down to two dimensions and plot the result using Matplotlib. You can use a scatterplot using 10 different colors to represent each image’s target class. Alternatively, you can write colored digits at the location of each instance, or even plot scaled-down versions of the digit images themselves (if you plot all digits, the visualization will be too cluttered, so you should either draw a random sample or plot an instance only if no other instance has already been plotted at a close distance). You should get a nice visualization with well-separated clusters of digits. Try using other dimensionality reduction algorithms such as PCA, LLE, or MDS and compare the resulting visualizations.

Solutions to these exercises are available in Appendix A.

1 Well, four dimensions if you count time, and a few more if you are a string theorist.

2 Watch a rotating tesseract projected into 3D space at https://homl.info/30. Image by Wikipedia user NerdBoy1392 (Creative Commons BY-SA 3.0). Reproduced from https://en.wikipedia.org/wiki/Tesseract.

3 Fun fact: anyone you know is probably an extremist in at least one dimension (e.g., how much sugar they put in their coffee), if you consider enough dimensions.

4 “On Lines and Planes of Closest Fit to Systems of Points in Space,” K. Pearson (1901).

5 Scikit-Learn uses the algorithm described in “Incremental Learning for Robust Visual Tracking,” D. Ross et al. (2007).

6 “Kernel Principal Component Analysis,” B. Schölkopf, A. Smola, K. Müller (1999).

7 Scikit-Learn uses the algorithm based on Kernel Ridge Regression described in Gokhan H. Bakır, Jason Weston, and Bernhard Scholkopf, “Learning to Find Pre-images” (Tubingen, Germany: Max Planck Institute for Biological Cybernetics, 2004).

8 “Nonlinear Dimensionality Reduction by Locally Linear Embedding,” S. Roweis, L. Saul (2000).

9 The geodesic distance between two nodes in a graph is the number of nodes on the shortest path between these nodes.

Chapter 9. Unsupervised Learning Techniques

Although most of the applications of Machine Learning today are based on supervised learning (and as a result, this is where most of the investments go to), the vast majority of the available data is actually unlabeled: we have the input features X, but we do not have the labels y. Yann LeCun famously said that “if intelligence was a cake, unsupervised learning would be the cake, supervised learning would be the icing on the cake, and reinforcement learning would be the cherry on the cake”. In other words, there is a huge potential in unsupervised learning that we have only barely started to sink our teeth into.

For example, say you want to create a system that will take a few pictures of each item on a manufacturing production line and detect which items are defective. You can fairly easily create a system that will take pictures automatically, and this might give you thousands of pictures every day. You can then build a reasonably large dataset in just a few weeks. But wait, there are no labels! If you want to train a regular binary classifier that will predict whether an item is defective or not, you will need to label every single picture as “defective” or “normal”. This will generally require human experts to sit down and manually go through all the pictures. This is a long, costly and tedious task, so it will usually only be done on a small subset of the available pictures. As a result, the labeled dataset will be quite small, and the classifier’s performance will be disappointing. Moreover, every time the company makes any change to its products, the whole process will need to be started over from scratch. Wouldn’t it be great if the algorithm could just exploit the unlabeled data without needing humans to label every picture? Enter unsupervised learning.

In Chapter 8, we looked at the most common unsupervised learning task: dimensionality reduction. In this chapter, we will look at a few more unsupervised learning tasks and algorithms:

  • Clustering: the goal is to group similar instances together into clusters. This is a great tool for data analysis, customer segmentation, recommender systems, search engines, image segmentation, semi-supervised learning, dimensionality reduction, and more.

  • Anomaly detection: the objective is to learn what “normal” data looks like, and use this to detect abnormal instances, such as defective items on a production line or a new trend in a time series.

  • Density estimation: this is the task of estimating the probability density function (PDF) of the random process that generated the dataset. This is commonly used for anomaly detection: instances located in very low-density regions are likely to be anomalies. It is also useful for data analysis and visualization.

Ready for some cake? We will start with clustering, using K-Means and DBSCAN, and then we will discuss Gaussian mixture models and see how they can be used for density estimation, clustering, and anomaly detection.

Clustering

As you enjoy a hike in the mountains, you stumble upon a plant you have never seen before. You look around and you notice a few more. They are not perfectly identical, yet they are sufficiently similar for you to know that they most likely belong to the same species (or at least the same genus). You may need a botanist to tell you what species that is, but you certainly don’t need an expert to identify groups of similar-looking objects. This is called clustering: it is the task of identifying similar instances and assigning them to clusters, i.e., groups of similar instances.

Just like in classification, each instance gets assigned to a group. However, this is an unsupervised task. Consider Figure 9-1: on the left is the iris dataset (introduced in Chapter 4), where each instance’s species (i.e., its class) is represented with a different marker. It is a labeled dataset, for which classification algorithms such as Logistic Regression, SVMs or Random Forest classifiers are well suited. On the right is the same dataset, but without the labels, so you cannot use a classification algorithm anymore. This is where clustering algorithms step in: many of them can easily detect the top left cluster. It is also quite easy to see with our own eyes, but it is not so obvious that the lower right cluster is actually composed of two distinct sub-clusters. That said, the dataset actually has two additional features (sepal length and width), not represented here, and clustering algorithms can make good use of all features, so in fact they identify the three clusters fairly well (e.g., using a Gaussian mixture model, only 5 instances out of 150 are assigned to the wrong cluster).

mlst 0901
Figure 9-1. Classification (left) versus clustering (right)

Clustering is used in a wide variety of applications, including:

  • For customer segmentation: you can cluster your customers based on their purchases, their activity on your website, and so on. This is useful to understand who your customers are and what they need, so you can adapt your products and marketing campaigns to each segment. For example, this can be useful in recommender systems to suggest content that other users in the same cluster enjoyed.

  • For data analysis: when analyzing a new dataset, it is often useful to first discover clusters of similar instances, as it is often easier to analyze clusters separately.

  • As a dimensionality reduction technique: once a dataset has been clustered, it is usually possible to measure each instance’s affinity with each cluster (affinity is any measure of how well an instance fits into a cluster). Each instance’s feature vector x can then be replaced with the vector of its cluster affinities. If there are k clusters, then this vector is k dimensional. This is typically much lower dimensional than the original feature vector, but it can preserve enough information for further processing.

  • For anomaly detection (also called outlier detection): any instance that has a low affinity to all the clusters is likely to be an anomaly. For example, if you have clustered the users of your website based on their behavior, you can detect users with unusual behavior, such as an unusual number of requests per second, and so on. Anomaly detection is particularly useful in detecting defects in manufacturing, or for fraud detection.

  • For semi-supervised learning: if you only have a few labels, you could perform clustering and propagate the labels to all the instances in the same cluster. This can greatly increase the amount of labels available for a subsequent supervised learning algorithm, and thus improve its performance.

  • For search engines: for example, some search engines let you search for images that are similar to a reference image. To build such a system, you would first apply a clustering algorithm to all the images in your database: similar images would end up in the same cluster. Then when a user provides a reference image, all you need to do is to find this image’s cluster using the trained clustering model, and you can then simply return all the images from this cluster.

  • To segment an image: by clustering pixels according to their color, then replacing each pixel’s color with the mean color of its cluster, it is possible to reduce the number of different colors in the image considerably. This technique is used in many object detection and tracking systems, as it makes it easier to detect the contour of each object.

There is no universal definition of what a cluster is: it really depends on the context, and different algorithms will capture different kinds of clusters. For example, some algorithms look for instances centered around a particular point, called a centroid. Others look for continuous regions of densely packed instances: these clusters can take on any shape. Some algorithms are hierarchical, looking for clusters of clusters. And the list goes on.

In this section, we will look at two popular clustering algorithms: K-Means and DBSCAN, and we will show some of their applications, such as non-linear dimensionality reduction, semi-supervised learning and anomaly detection.

K-Means

Consider the unlabeled dataset represented in Figure 9-2: you can clearly see 5 blobs of instances. The K-Means algorithm is a simple algorithm capable of clustering this kind of dataset very quickly and efficiently, often in just a few iterations. It was proposed by Stuart Lloyd at the Bell Labs in 1957 as a technique for pulse-code modulation, but it was only published outside of the company in 1982, in a paper titled “Least square quantization in PCM”.1 By then, in 1965, Edward W. Forgy had published virtually the same algorithm, so K-Means is sometimes referred to as Lloyd-Forgy.

mlst 0902
Figure 9-2. An unlabeled dataset composed of five blobs of instances

Let’s train a K-Means clusterer on this dataset. It will try to find each blob’s center and assign each instance to the closest blob:

from sklearn.cluster import KMeans
k = 5
kmeans = KMeans(n_clusters=k)
y_pred = kmeans.fit_predict(X)

Note that you have to specify the number of clusters k that the algorithm must find. In this example, it is pretty obvious from looking at the data that k should be set to 5, but in general it is not that easy. We will discuss this shortly.

Each instance was assigned to one of the 5 clusters. In the context of clustering, an instance’s label is the index of the cluster that this instance gets assigned to by the algorithm: this is not to be confused with the class labels in classification (remember that clustering is an unsupervised learning task). The KMeans instance preserves a copy of the labels of the instances it was trained on, available via the labels_ instance variable:

>>> y_pred
array([4, 0, 1, ..., 2, 1, 0], dtype=int32)
>>> y_pred is kmeans.labels_
True

We can also take a look at the 5 centroids that the algorithm found:

>>> kmeans.cluster_centers_
array([[-2.80389616,  1.80117999],
       [ 0.20876306,  2.25551336],
       [-2.79290307,  2.79641063],
       [-1.46679593,  2.28585348],
       [-2.80037642,  1.30082566]])

Of course, you can easily assign new instances to the cluster whose centroid is closest:

>>> X_new = np.array([[0, 2], [3, 2], [-3, 3], [-3, 2.5]])
>>> kmeans.predict(X_new)
array([1, 1, 2, 2], dtype=int32)

If you plot the cluster’s decision boundaries, you get a Voronoi tessellation (see Figure 9-3, where each centroid is represented with an X):

mlst 0903
Figure 9-3. K-Means decision boundaries (Voronoi tessellation)

The vast majority of the instances were clearly assigned to the appropriate cluster, but a few instances were probably mislabeled (especially near the boundary between the top left cluster and the central cluster). Indeed, the K-Means algorithm does not behave very well when the blobs have very different diameters since all it cares about when assigning an instance to a cluster is the distance to the centroid.

Instead of assigning each instance to a single cluster, which is called hard clustering, it can be useful to just give each instance a score per cluster: this is called soft clustering. For example, the score can be the distance between the instance and the centroid, or conversely it can be a similarity score (or affinity) such as the Gaussian Radial Basis Function (introduced in Chapter 5). In the KMeans class, the transform() method measures the distance from each instance to every centroid:

>>> kmeans.transform(X_new)
array([[2.81093633, 0.32995317, 2.9042344 , 1.49439034, 2.88633901],
       [5.80730058, 2.80290755, 5.84739223, 4.4759332 , 5.84236351],
       [1.21475352, 3.29399768, 0.29040966, 1.69136631, 1.71086031],
       [0.72581411, 3.21806371, 0.36159148, 1.54808703, 1.21567622]])

In this example, the first instance in X_new is located at a distance of 2.81 from the first centroid, 0.33 from the second centroid, 2.90 from the third centroid, 1.49 from the fourth centroid and 2.87 from the fifth centroid. If you have a high-dimensional dataset and you transform it this way, you end up with a k-dimensional dataset: this can be a very efficient non-linear dimensionality reduction technique.

The K-Means Algorithm

So how does the algorithm work? Well it is really quite simple. Suppose you were given the centroids: you could easily label all the instances in the dataset by assigning each of them to the cluster whose centroid is closest. Conversely, if you were given all the instance labels, you could easily locate all the centroids by computing the mean of the instances for each cluster. But you are given neither the labels nor the centroids, so how can you proceed? Well, just start by placing the centroids randomly (e.g., by picking k instances at random and using their locations as centroids). Then label the instances, update the centroids, label the instances, update the centroids, and so on until the centroids stop moving. The algorithm is guaranteed to converge in a finite number of steps (usually quite small), it will not oscillate foreverfootenote:[This can be proven by pointing out that the mean squared distance between the instances and their closest centroid can only go down at each step.]. You can see the algorithm in action in Figure 9-4: the centroids are initialized randomly (top left), then the instances are labeled (top right), then the centroids are updated (center left), the instances are relabeled (center right), and so on. As you can see, in just 3 iterations the algorithm has reached a clustering that seems close to optimal.

mlst 0904
Figure 9-4. The K-Means algorithm
Note

The computational complexity of the algorithm is generally linear with regards to the number of instances m, the number of clusters k and the number of dimensions n. However, this is only true when the data has a clustering structure. If it does not, then in the worst case scenario the complexity can increase exponentially with the number of instances. In practice, however, this rarely happens, and K-Means is generally one of the fastest clustering algorithms.

Unfortunately, although the algorithm is guaranteed to converge, it may not converge to the right solution (i.e., it may converge to a local optimum): this depends on the centroid initialization. For example, Figure 9-5 shows two sub-optimal solutions that the algorithm can converge to if you are not lucky with the random initialization step:

mlst 0905
Figure 9-5. Sub-optimal solutions due to unlucky centroid initializations

Let’s look at a few ways you can mitigate this risk by improving the centroid initialization.

Centroid Initialization Methods

If you happen to know approximately where the centroids should be (e.g., if you ran another clustering algorithm earlier), then you can set the init hyperparameter to a NumPy array containing the list of centroids, and set n_init to 1:

good_init = np.array([[-3, 3], [-3, 2], [-3, 1], [-1, 2], [0, 2]])
kmeans = KMeans(n_clusters=5, init=good_init, n_init=1)

Another solution is to run the algorithm multiple times with different random initializations and keep the best solution. This is controlled by the n_init hyperparameter: by default, it is equal to 10, which means that the whole algorithm described earlier actually runs 10 times when you call fit(), and Scikit-Learn keeps the best solution. But how exactly does it know which solution is the best? Well of course it uses a performance metric! It is called the model’s inertia: this is the mean squared distance between each instance and its closest centroid. It is roughly equal to 223.3 for the model on the left of Figure 9-5, 237.5 for the model on the right of Figure 9-5, and 211.6 for the model in Figure 9-3. The KMeans class runs the algorithm n_init times and keeps the model with the lowest inertia: in this example, the model in Figure 9-3 will be selected (unless we are very unlucky with n_init consecutive random initializations). If you are curious, a model’s inertia is accessible via the inertia_ instance variable:

>>> kmeans.inertia_
211.59853725816856

The score() method returns the negative inertia. Why negative? Well, it is because a predictor’s score() method must always respect the "great is better" rule.

>>> kmeans.score(X)
-211.59853725816856

An important improvement to the K-Means algorithm, called K-Means+\+, was proposed in a 2006 paper by David Arthur and Sergei Vassilvitskii:2 they introduced a smarter initialization step that tends to select centroids that are distant from one another, and this makes the K-Means algorithm much less likely to converge to a sub-optimal solution. They showed that the additional computation required for the smarter initialization step is well worth it since it makes it possible to drastically reduce the number of times the algorithm needs to be run to find the optimal solution. Here is the K-Means++ initialization algorithm:

  • Take one centroid c(1), chosen uniformly at random from the dataset.

  • Take a new centroid c(i), choosing an instance x(i) with probability: D (𝐱 (i) ) 2 j=1 m D(𝐱 (j) ) 2 where D(x(i)) is the distance between the instance x(i) and the closest centroid that was already chosen. This probability distribution ensures that instances further away from already chosen centroids are much more likely be selected as centroids.

  • Repeat the previous step until all k centroids have been chosen.

The KMeans class actually uses this initialization method by default. If you want to force it to use the original method (i.e., picking k instances randomly to define the initial centroids), then you can set the init hyperparameter to "random". You will rarely need to do this.

Accelerated K-Means and Mini-batch K-Means

Another important improvement to the K-Means algorithm was proposed in a 2003 paper by Charles Elkan.3 It considerably accelerates the algorithm by avoiding many unnecessary distance calculations: this is achieved by exploiting the triangle inequality (i.e., the straight line is always the shortest4) and by keeping track of lower and upper bounds for distances between instances and centroids. This is the algorithm used by default by the KMeans class (but you can force it to use the original algorithm by setting the algorithm hyperparameter to "full", although you probably will never need to).

Yet another important variant of the K-Means algorithm was proposed in a 2010 paper by David Sculley.5 Instead of using the full dataset at each iteration, the algorithm is capable of using mini-batches, moving the centroids just slightly at each iteration. This speeds up the algorithm typically by a factor of 3 or 4 and makes it possible to cluster huge datasets that do not fit in memory. Scikit-Learn implements this algorithm in the MiniBatchKMeans class. You can just use this class like the KMeans class:

from sklearn.cluster import MiniBatchKMeans

minibatch_kmeans = MiniBatchKMeans(n_clusters=5)
minibatch_kmeans.fit(X)

If the dataset does not fit in memory, the simplest option is to use the memmap class, as we did for incremental PCA in Chapter 8. Alternatively, you can pass one mini-batch at a time to the partial_fit() method, but this will require much more work, since you will need to perform multiple initializations and select the best one yourself (see the notebook for an example).

Although the Mini-batch K-Means algorithm is much faster than the regular K-Means algorithm, its inertia is generally slightly worse, especially as the number of clusters increases. You can see this in Figure 9-6: the plot on the left compares the inertias of Mini-batch K-Means and regular K-Means models trained on the previous dataset using various numbers of clusters k. The difference between the two curves remains fairly constant, but this difference becomes more and more significant as k increases, since the inertia becomes smaller and smaller. However, in the plot on the right, you can see that Mini-batch K-Means is much faster than regular K-Means, and this difference increases with k.

mlst 0906
Figure 9-6. Mini-batch K-Means vs K-Means: worse inertia as k increases (left) but much faster (right)

Finding the Optimal Number of Clusters

So far, we have set the number of clusters k to 5 because it was obvious by looking at the data that this is the correct number of clusters. But in general, it will not be so easy to know how to set k, and the result might be quite bad if you set it to the wrong value. For example, as you can see in Figure 9-7, setting k to 3 or 8 results in fairly bad models:

mlst 0907
Figure 9-7. Bad choices for the number of clusters

You might be thinking that we could just pick the model with the lowest inertia, right? Unfortunately, it is not that simple. The inertia for k=3 is 653.2, which is much higher than for k=5 (which was 211.6), but with k=8, the inertia is just 119.1. The inertia is not a good performance metric when trying to choose k since it keeps getting lower as we increase k. Indeed, the more clusters there are, the closer each instance will be to its closest centroid, and therefore the lower the inertia will be. Let’s plot the inertia as a function of k (see Figure 9-8):

mlst 0908
Figure 9-8. Selecting the number of clusters k using the “elbow rule”

As you can see, the inertia drops very quickly as we increase k up to 4, but then it decreases much more slowly as we keep increasing k. This curve has roughly the shape of an arm, and there is an “elbow” at k=4 so if we did not know better, it would be a good choice: any lower value would be dramatic, while any higher value would not help much, and we might just be splitting perfectly good clusters in half for no good reason.

This technique for choosing the best value for the number of clusters is rather coarse. A more precise approach (but also more computationally expensive) is to use the silhouette score, which is the mean silhouette coefficient over all the instances. An instance’s silhouette coefficient is equal to (ba) / max(a, b) where a is the mean distance to the other instances in the same cluster (it is the mean intra-cluster distance), and b is the mean nearest-cluster distance, that is the mean distance to the instances of the next closest cluster (defined as the one that minimizes b, excluding the instance’s own cluster). The silhouette coefficient can vary between -1 and +1: a coefficient close to +1 means that the instance is well inside its own cluster and far from other clusters, while a coefficient close to 0 means that it is close to a cluster boundary, and finally a coefficient close to -1 means that the instance may have been assigned to the wrong cluster. To compute the silhouette score, you can use Scikit-Learn’s silhouette_score() function, giving it all the instances in the dataset, and the labels they were assigned:

>>> from sklearn.metrics import silhouette_score
>>> silhouette_score(X, kmeans.labels_)
0.655517642572828

Let’s compare the silhouette scores for different numbers of clusters (see Figure 9-9):

mlst 0909
Figure 9-9. Selecting the number of clusters k using the silhouette score

As you can see, this visualization is much richer than the previous one: in particular, although it confirms that k=4 is a very good choice, it also underlines the fact that k=5 is quite good as well, and much better than k=6 or 7. This was not visible when comparing inertias.

An even more informative visualization is obtained when you plot every instance’s silhouette coefficient, sorted by the cluster they are assigned to and by the value of the coefficient. This is called a silhouette diagram (see Figure 9-10):

mlst 0910
Figure 9-10. Silouhette analysis: comparing the silhouette diagrams for various values of k

The vertical dashed lines represent the silhouette score for each number of clusters. When most of the instances in a cluster have a lower coefficient than this score (i.e., if many of the instances stop short of the dashed line, ending to the left of it), then the cluster is rather bad since this means its instances are much too close to other clusters. We can see that when k=3 and when k=6, we get bad clusters. But when k=4 or k=5, the clusters look pretty good – most instances extend beyond the dashed line, to the right and closer to 1.0. When k=4, the cluster at index 1 (the third from the top), is rather big, while when k=5, all clusters have similar sizes, so even though the overall silhouette score from k=4 is slightly greater than for k=5, it seems like a good idea to use k=5 to get clusters of similar sizes.

Limits of K-Means

Despite its many merits, most notably being fast and scalable, K-Means is not perfect. As we saw, it is necessary to run the algorithm several times to avoid sub-optimal solutions, plus you need to specify the number of clusters, which can be quite a hassle. Moreover, K-Means does not behave very well when the clusters have varying sizes, different densities, or non-spherical shapes. For example, Figure 9-11 shows how K-Means clusters a dataset containing three ellipsoidal clusters of different dimensions, densities and orientations:

mlst 0911
Figure 9-11. K-Means fails to cluster these ellipsoidal blobs properly

As you can see, neither of these solutions are any good. The solution on the left is better, but it still chops off 25% of the middle cluster and assigns it to the cluster on the right. The solution on the right is just terrible, even though its inertia is lower. So depending on the data, different clustering algorithms may perform better. For example, on these types of elliptical clusters, Gaussian mixture models work great.

Tip

It is important to scale the input features before you run K-Means, or else the clusters may be very stretched, and K-Means will perform poorly. Scaling the features does not guarantee that all the clusters will be nice and spherical, but it generally improves things.

Now let’s look at a few ways we can benefit from clustering. We will use K-Means, but feel free to experiment with other clustering algorithms.

Using clustering for image segmentation

Image segmentation is the task of partitioning an image into multiple segments. In semantic segmentation, all pixels that are part of the same object type get assigned to the same segment. For example, in a self-driving car’s vision system, all pixels that are part of a pedestrian’s image might be assigned to the “pedestrian” segment (there would just be one segment containing all the pedestrians). In instance segmentation, all pixels that are part of the same individual object are assigned to the same segment. In this case there would be a different segment for each pedestrian. The state of the art in semantic or instance segmentation today is achieved using complex architectures based on convolutional neural networks (see Chapter 14). Here, we are going to do something much simpler: color segmentation. We will simply assign pixels to the same segment if they have a similar color. In some applications, this may be sufficient, for example if you want to analyze satellite images to measure how much total forest area there is in a region, color segmentation may be just fine.

First, let’s load the image (see the upper left image in Figure 9-12) using Matplotlib’s imread() function:

>>> from matplotlib.image import imread  # you could also use `imageio.imread()`
>>> image = imread(os.path.join("images","clustering","ladybug.png"))
>>> image.shape
(533, 800, 3)

The image is represented as a 3D array: the first dimension’s size is the height, the second is the width, and the third is the number of color channels, in this case red, green and blue (RGB). In other words, for each pixel there is a 3D vector containing the intensities of red, green and blue, each between 0.0 and 1.0 (or between 0 and 255 if you use imageio.imread()). Some images may have less channels, such as grayscale images (one channel), or more channels, such as images with an additional alpha channel for transparency, or satellite images which often contain channels for many light frequencies (e.g., infrared). The following code reshapes the array to get a long list of RGB colors, then it clusters these colors using K-Means. For example, it may identify a color cluster for all shades of green. Next, for each color (e.g., dark green), it looks for the mean color of the pixel’s color cluster. For example, all shades of green may be replaced with the same light green color (assuming the mean color of the green cluster is light green). Finally it reshapes this long list of colors to get the same shape as the original image. And we’re done!

X = image.reshape(-1, 3)
kmeans = KMeans(n_clusters=8).fit(X)
segmented_img = kmeans.cluster_centers_[kmeans.labels_]
segmented_img = segmented_img.reshape(image.shape)

This outputs the image shown in the upper right of Figure 9-12. You can experiment with various numbers of clusters, as shown in the figure. When you use less than 8 clusters, notice that the ladybug’s flashy red color fails to get a cluster of its own: it gets merged with colors from the environment. This is due to the fact that the ladybug is quite small, much smaller than the rest of the image, so even though its color is flashy, K-Means fails to dedicate a cluster to it: as mentioned earlier, K-Means prefers clusters of similar sizes.

mlst 0912
Figure 9-12. Image segmentation using K-Means with various numbers of color clusters

That was not too hard, was it? Now let’s look at another application of clustering: preprocessing.

Using Clustering for Preprocessing

Clustering can be an efficient approach to dimensionality reduction, in particular as a preprocessing step before a supervised learning algorithm. For example, let’s tackle the digits dataset which is a simple MNIST-like dataset containing 1,797 grayscale 8×8 images representing digits 0 to 9. First, let’s load the dataset:

from sklearn.datasets import load_digits

X_digits, y_digits = load_digits(return_X_y=True)

Now, let’s split it into a training set and a test set:

from sklearn.model_selection import train_test_split

X_train, X_test, y_train, y_test = train_test_split(X_digits, y_digits)

Next, let’s fit a Logistic Regression model:

from sklearn.linear_model import LogisticRegression

log_reg = LogisticRegression(random_state=42)
log_reg.fit(X_train, y_train)

Let’s evaluate its accuracy on the test set:

>>> log_reg.score(X_test, y_test)
0.9666666666666667

Okay, that’s our baseline: 96.7% accuracy. Let’s see if we can do better by using K-Means as a preprocessing step. We will create a pipeline that will first cluster the training set into 50 clusters and replace the images with their distances to these 50 clusters, then apply a logistic regression model.

Warning

Although it is tempting to define the number of clusters to 10, since there are 10 different digits, it is unlikely to perform well, because there are several different ways to write each digit.

from sklearn.pipeline import Pipeline

pipeline = Pipeline([
    ("kmeans", KMeans(n_clusters=50)),
    ("log_reg", LogisticRegression()),
])
pipeline.fit(X_train, y_train)

Now let’s evaluate this classification pipeline:

>>> pipeline.score(X_test, y_test)
0.9822222222222222

How about that? We almost divided the error rate by a factor of 2!

But we chose the number of clusters k completely arbitrarily, we can surely do better. Since K-Means is just a preprocessing step in a classification pipeline, finding a good value for k is much simpler than earlier: there’s no need to perform silhouette analysis or minimize the inertia, the best value of k is simply the one that results in the best classification performance during cross-validation. Let’s use GridSearchCV to find the optimal number of clusters:

from sklearn.model_selection import GridSearchCV

param_grid = dict(kmeans__n_clusters=range(2, 100))
grid_clf = GridSearchCV(pipeline, param_grid, cv=3, verbose=2)
grid_clf.fit(X_train, y_train)

Let’s look at best value for k, and the performance of the resulting pipeline:

>>> grid_clf.best_params_
{'kmeans__n_clusters': 90}
>>> grid_clf.score(X_test, y_test)
0.9844444444444445

With k=90 clusters, we get a small accuracy boost, reaching 98.4% accuracy on the test set. Cool!

Using Clustering for Semi-Supervised Learning

Another use case for clustering is in semi-supervised learning, when we have plenty of unlabeled instances and very few labeled instances. Let’s train a logistic regression model on a sample of 50 labeled instances from the digits dataset:

n_labeled = 50
log_reg = LogisticRegression()
log_reg.fit(X_train[:n_labeled], y_train[:n_labeled])

What is the performance of this model on the test set?

>>> log_reg.score(X_test, y_test)
0.8266666666666667

The accuracy is just 82.7%: it should come as no surprise that this is much lower than earlier, when we trained the model on the full training set. Let’s see how we can do better. First, let’s cluster the training set into 50 clusters, then for each cluster let’s find the image closest to the centroid. We will call these images the representative images:

k = 50
kmeans = KMeans(n_clusters=k)
X_digits_dist = kmeans.fit_transform(X_train)
representative_digit_idx = np.argmin(X_digits_dist, axis=0)
X_representative_digits = X_train[representative_digit_idx]

Figure 9-13 shows these 50 representative images:

mlst 0913
Figure 9-13. Fifty representative digit images (one per cluster)

Now let’s look at each image and manually label it:

y_representative_digits = np.array([4, 8, 0, 6, 8, 3, ..., 7, 6, 2, 3, 1, 1])

Now we have a dataset with just 50 labeled instances, but instead of being completely random instances, each of them is a representative image of its cluster. Let’s see if the performance is any better:

>>> log_reg = LogisticRegression()
>>> log_reg.fit(X_representative_digits, y_representative_digits)
>>> log_reg.score(X_test, y_test)
0.9244444444444444

Wow! We jumped from 82.7% accuracy to 92.4%, although we are still only training the model on 50 instances. Since it is often costly and painful to label instances, especially when it has to be done manually by experts, it is a good idea to label representative instances rather than just random instances.

But perhaps we can go one step further: what if we propagated the labels to all the other instances in the same cluster? This is called label propagation:

y_train_propagated = np.empty(len(X_train), dtype=np.int32)
for i in range(k):
    y_train_propagated[kmeans.labels_==i] = y_representative_digits[i]

Now let’s train the model again and look at its performance:

>>> log_reg = LogisticRegression()
>>> log_reg.fit(X_train, y_train_propagated)
>>> log_reg.score(X_test, y_test)
0.9288888888888889

We got a tiny little accuracy boost. Better than nothing, but not astounding. The problem is that we propagated each representative instance’s label to all the instances in the same cluster, including the instances located close to the cluster boundaries, which are more likely to be mislabeled. Let’s see what happens if we only propagate the labels to the 20% of the instances that are closest to the centroids:

percentile_closest = 20

X_cluster_dist = X_digits_dist[np.arange(len(X_train)), kmeans.labels_]
for i in range(k):
    in_cluster = (kmeans.labels_ == i)
    cluster_dist = X_cluster_dist[in_cluster]
    cutoff_distance = np.percentile(cluster_dist, percentile_closest)
    above_cutoff = (X_cluster_dist > cutoff_distance)
    X_cluster_dist[in_cluster & above_cutoff] = -1

partially_propagated = (X_cluster_dist != -1)
X_train_partially_propagated = X_train[partially_propagated]
y_train_partially_propagated = y_train_propagated[partially_propagated]

Now let’s train the model again on this partially propagated dataset:

>>> log_reg = LogisticRegression()
>>> log_reg.fit(X_train_partially_propagated, y_train_partially_propagated)
>>> log_reg.score(X_test, y_test)
0.9422222222222222

Nice! With just 50 labeled instances (only 5 examples per class on average!), we got 94.2% performance, which is pretty close to the performance of logistic regression on the fully labeled digits dataset (which was 96.7%). This is because the propagated labels are actually pretty good, their accuracy is very close to 99%:

>>> np.mean(y_train_partially_propagated == y_train[partially_propagated])
0.9896907216494846

Before we move on to Gaussian mixture models, let’s take a look at DBSCAN, another popular clustering algorithm that illustrates a very different approach based on local density estimation. This approach allows the algorithm to identify clusters of arbitrary shapes.

DBSCAN

This algorithm defines clusters as continuous regions of high density. It is actually quite simple:

  • For each instance, the algorithm counts how many instances are located within a small distance ε (epsilon) from it. This region is called the instance’s ε-neighborhood.

  • If an instance has at least min_samples instances in its ε-neighborhood (including itself), then it is considered a core instance. In other words, core instances are those that are located in dense regions.

  • All instances in the neighborhood of a core instance belong to the same cluster. This may include other core instances, therefore a long sequence of neighboring core instances forms a single cluster.

  • Any instance that is not a core instance and does not have one in its neighborhood is considered an anomaly.

This algorithm works well if all the clusters are dense enough, and they are well separated by low-density regions. The DBSCAN class in Scikit-Learn is as simple to use as you might expect. Let’s test it on the moons dataset, introduced in Chapter 5:

from sklearn.cluster import DBSCAN
from sklearn.datasets import make_moons

X, y = make_moons(n_samples=1000, noise=0.05)
dbscan = DBSCAN(eps=0.05, min_samples=5)
dbscan.fit(X)

The labels of all the instances are now available in the labels_ instance variable:

>>> dbscan.labels_
array([ 0,  2, -1, -1,  1,  0,  0,  0, ...,  3,  2,  3,  3,  4,  2,  6,  3])

Notice that some instances have a cluster index equal to -1: this means that they are considered as anomalies by the algorithm. The indices of the core instances are available in the core_sample_indices_ instance variable, and the core instances themselves are available in the components_ instance variable:

>>> len(dbscan.core_sample_indices_)
808
>>> dbscan.core_sample_indices_
array([ 0,  4,  5,  6,  7,  8, 10, 11, ..., 992, 993, 995, 997, 998, 999])
>>> dbscan.components_
array([[-0.02137124,  0.40618608],
       [-0.84192557,  0.53058695],
                  ...
       [-0.94355873,  0.3278936 ],
       [ 0.79419406,  0.60777171]])

This clustering is represented in the left plot of Figure 9-14. As you can see, it identified quite a lot of anomalies, plus 7 different clusters. How disappointing! Fortunately, if we widen each instance’s neighborhood by increasing eps to 0.2, we get the clustering on the right, which looks perfect. Let’s continue with this model.

mlst 0914
Figure 9-14. DBSCAN clustering using two different neighborhood radiuses

Somewhat surprisingly, the DBSCAN class does not have a predict() method, although it has a fit_predict() method. In other words, it cannot predict which cluster a new instance belongs to. The rationale for this decision is that several classification algorithms could make sense here, and it is easy enough to train one, for example a KNeighborsClassifier:

from sklearn.neighbors import KNeighborsClassifier

knn = KNeighborsClassifier(n_neighbors=50)
knn.fit(dbscan.components_, dbscan.labels_[dbscan.core_sample_indices_])

Now, given a few new instances, we can predict which cluster they most likely belong to, and even estimate a probability for each cluster. Note that we only trained them on the core instances, but we could also have chosen to train them on all the instances, or all but the anomalies: this choice depends on the final task.

>>> X_new = np.array([[-0.5, 0], [0, 0.5], [1, -0.1], [2, 1]])
>>> knn.predict(X_new)
array([1, 0, 1, 0])
>>> knn.predict_proba(X_new)
array([[0.18, 0.82],
       [1.  , 0.  ],
       [0.12, 0.88],
       [1.  , 0.  ]])

The decision boundary is represented on Figure 9-15 (the crosses represent the 4 instances in X_new). Notice that since there is no anomaly in the KNN’s training set, the classifier always chooses a cluster, even when that cluster is far away. However, it is fairly straightforward to introduce a maximum distance, in which case the two instances that are far away from both clusters are classified as anomalies. To do this, we can use the kneighbors() method of the KNeighborsClassifier: given a set of instances, it returns the distances and the indices of the k nearest neighbors in the training set (two matrices, each with k columns):

>>> y_dist, y_pred_idx = knn.kneighbors(X_new, n_neighbors=1)
>>> y_pred = dbscan.labels_[dbscan.core_sample_indices_][y_pred_idx]
>>> y_pred[y_dist > 0.2] = -1
>>> y_pred.ravel()
array([-1,  0,  1, -1])
mlst 0915
Figure 9-15. cluster_classification_diagram

In short, DBSCAN is a very simple yet powerful algorithm, capable of identifying any number of clusters, of any shape, it is robust to outliers, and it has just two hyperparameters (eps and min_samples). However, if the density varies significantly across the clusters, it can be impossible for it to capture all the clusters properly. Moreover, its computational complexity is roughly O(m log m), making it pretty close to linear with regards to the number of instances. However, Scikit-Learn’s implementation can require up to O(m2) memory if eps is large.

Other Clustering Algorithms

Scikit-Learn implements several more clustering algorithms that you should take a look at. We cannot cover them all in detail here, but here is a brief overview:

  • Agglomerative clustering: a hierarchy of clusters is built from the bottom up. Think of many tiny bubbles floating on water and gradually attaching to each other until there’s just one big group of bubbles. Similarly, at each iteration agglomerative clustering connects the nearest pair of clusters (starting with individual instances). If you draw a tree with a branch for every pair of clusters that merged, you get a binary tree of clusters, where the leaves are the individual instances. This approach scales very well to large numbers of instances or clusters, it can capture clusters of various shapes, it produces a flexible and informative cluster tree instead of forcing you to choose a particular cluster scale, and it can be used with any pairwise distance. It can scale nicely to large numbers of instances if you provide a connectivity matrix. This is a sparse m by m matrix that indicates which pairs of instances are neighbors (e.g., returned by sklearn.neighbors.kneighbors_graph()). Without a connectivity matrix, the algorithm does not scale well to large datasets.

  • Birch: this algorithm was designed specifically for very large datasets, and it can be faster than batch K-Means, with similar results, as long as the number of features is not too large (<20). It builds a tree structure during training containing just enough information to quickly assign each new instance to a cluster, without having to store all the instances in the tree: this allows it to use limited memory, while handle huge datasets.

  • Mean-shift: this algorithm starts by placing a circle centered on each instance, then for each circle it computes the mean of all the instances located within it, and it shifts the circle so that it is centered on the mean. Next, it iterates this mean-shift step until all the circles stop moving (i.e., until each of them is centered on the mean of the instances it contains). This algorithm shifts the circles in the direction of higher density, until each of them has found a local density maximum. Finally, all the instances whose circles have settled in the same place (or close enough) are assigned to the same cluster. This has some of the same features as DBSCAN, in particular it can find any number of clusters of any shape, it has just one hyperparameter (the radius of the circles, called the bandwidth) and it relies on local density estimation. However, it tends to chop clusters into pieces when they have internal density variations. Unfortunately, its computational complexity is O(m2), so it is not suited for large datasets.

  • Affinity propagation: this algorithm uses a voting system, where instances vote for similar instances to be their representatives, and once the algorithm converges, each representative and its voters form a cluster. This algorithm can detect any number of clusters of different sizes. Unfortunately, this algorithm has a computational complexity of O(m2), so it is not suited for large datasets.

  • Spectral clustering: this algorithm takes a similarity matrix between the instances and creates a low-dimensional embedding from it (i.e., it reduces its dimensionality), then it uses another clustering algorithm in this low-dimensional space (Scikit-Learn’s implementation uses K-Means). Spectral clustering can capture complex cluster structures, and it can also be used to cut graphs (e.g., to identify clusters of friends on a social network), however it does not scale well to large number of instances, and it does not behave well when the clusters have very different sizes.

Now let’s dive into Gaussian mixture models, which can be used for density estimation, clustering and anomaly detection.

Gaussian Mixtures

A Gaussian mixture model (GMM) is a probabilistic model that assumes that the instances were generated from a mixture of several Gaussian distributions whose parameters are unknown. All the instances generated from a single Gaussian distribution form a cluster that typically looks like an ellipsoid. Each cluster can have a different ellipsoidal shape, size, density and orientation, just like in Figure 9-11. When you observe an instance, you know it was generated from one of the Gaussian distributions, but you are not told which one, and you do not know what the parameters of these distributions are.

There are several GMM variants: in the simplest variant, implemented in the GaussianMixture class, you must know in advance the number k of Gaussian distributions. The dataset X is assumed to have been generated through the following probabilistic process:

  • For each instance, a cluster is picked randomly among k clusters. The probability of choosing the jth cluster is defined by the cluster’s weight ϕ(j).6 The index of the cluster chosen for the ith instance is noted z(i).

  • If z(i)=j, meaning the ith instance has been assigned to the jth cluster, the location x(i) of this instance is sampled randomly from the Gaussian distribution with mean μ(j) and covariance matrix Σ(j). This is noted 𝐱 (i) 𝒩 ( μ (j) , Σ (j) ) .

This generative process can be represented as a graphical model (see Figure 9-16). This is a graph which represents the structure of the conditional dependencies between random variables.

mlst 0916
Figure 9-16. Gaussian mixture model

Here is how to interpret it:7

  • The circles represent random variables.

  • The squares represent fixed values (i.e., parameters of the model).

  • The large rectangles are called plates: they indicate that their content is repeated several times.

  • The number indicated at the bottom right hand side of each plate indicates how many times its content is repeated, so there are m random variables z(i) (from z(1) to z(m)) and m random variables x(i), and k means μ(j) and k covariance matrices Σ(j), but just one weight vector ϕ (containing all the weights ϕ(1) to ϕ(k)).

  • Each variable z(i) is drawn from the categorical distribution with weights ϕ. Each variable x(i) is drawn from the normal distribution with the mean and covariance matrix defined by its cluster z(i).

  • The solid arrows represent conditional dependencies. For example, the probability distribution for each random variable z(i) depends on the weight vector ϕ. Note that when an arrow crosses a plate boundary, it means that it applies to all the repetitions of that plate, so for example the weight vector ϕ conditions the probability distributions of all the random variables x(1) to x(m).

  • The squiggly arrow from z(i) to x(i) represents a switch: depending on the value of z(i), the instance x(i) will be sampled from a different Gaussian distribution. For example, if z(i)=j, then 𝐱 (i) 𝒩 ( μ (j) , Σ (j) ) .

  • Shaded nodes indicate that the value is known, so in this case only the random variables x(i) have known values: they are called observed variables. The unknown random variables z(i) are called latent variables.

So what can you do with such a model? Well, given the dataset X, you typically want to start by estimating the weights ϕ and all the distribution parameters μ(1) to μ(k) and Σ(1) to Σ(k). Scikit-Learn’s GaussianMixture class makes this trivial:

from sklearn.mixture import GaussianMixture

gm = GaussianMixture(n_components=3, n_init=10)
gm.fit(X)

Let’s look at the parameters that the algorithm estimated:

>>> gm.weights_
array([0.20965228, 0.4000662 , 0.39028152])
>>> gm.means_
array([[ 3.39909717,  1.05933727],
       [-1.40763984,  1.42710194],
       [ 0.05135313,  0.07524095]])
>>> gm.covariances_
array([[[ 1.14807234, -0.03270354],
        [-0.03270354,  0.95496237]],

       [[ 0.63478101,  0.72969804],
        [ 0.72969804,  1.1609872 ]],

       [[ 0.68809572,  0.79608475],
        [ 0.79608475,  1.21234145]]])

Great, it worked fine! Indeed, the weights that were used to generate the data were 0.2, 0.4 and 0.4, and similarly, the means and covariance matrices were very close to those found by the algorithm. But how? This class relies on the Expectation-Maximization (EM) algorithm, which has many similarities with the K-Means algorithm: it also initializes the cluster parameters randomly, then it repeats two steps until convergence, first assigning instances to clusters (this is called the expectation step) then updating the clusters (this is called the maximization step). Sounds familiar? Indeed, in the context of clustering you can think of EM as a generalization of K-Means which not only finds the cluster centers (μ(1) to μ(k)), but also their size, shape and orientation (Σ(1) to Σ(k)), as well as their relative weights (ϕ(1) to ϕ(k)). Unlike K-Means, EM uses soft cluster assignments rather than hard assignments: for each instance during the expectation step, the algorithm estimates the probability that it belongs to each cluster (based on the current cluster parameters). Then, during the maximization step, each cluster is updated using all the instances in the dataset, with each instance weighted by the estimated probability that it belongs to that cluster. These probabilities are called the responsibilities of the clusters for the instances. During the maximization step, each cluster’s update will mostly be impacted by the instances it is most responsible for.

Warning

Unfortunately, just like K-Means, EM can end up converging to poor solutions, so it needs to be run several times, keeping only the best solution. This is why we set n_init to 10. Be careful: by default n_init is only set to 1.

You can check whether or not the algorithm converged and how many iterations it took:

>>> gm.converged_
True
>>> gm.n_iter_
3

Okay, now that you have an estimate of the location, size, shape, orientation and relative weight of each cluster, the model can easily assign each instance to the most likely cluster (hard clustering) or estimate the probability that it belongs to a particular cluster (soft clustering). For this, just use the predict() method for hard clustering, or the predict_proba() method for soft clustering:

>>> gm.predict(X)
array([2, 2, 1, ..., 0, 0, 0])
>>> gm.predict_proba(X)
array([[2.32389467e-02, 6.77397850e-07, 9.76760376e-01],
       [1.64685609e-02, 6.75361303e-04, 9.82856078e-01],
       [2.01535333e-06, 9.99923053e-01, 7.49319577e-05],
       ...,
       [9.99999571e-01, 2.13946075e-26, 4.28788333e-07],
       [1.00000000e+00, 1.46454409e-41, 5.12459171e-16],
       [1.00000000e+00, 8.02006365e-41, 2.27626238e-15]])

It is a generative model, meaning you can actually sample new instances from it (note that they are ordered by cluster index):

>>> X_new, y_new = gm.sample(6)
>>> X_new
array([[ 2.95400315,  2.63680992],
       [-1.16654575,  1.62792705],
       [-1.39477712, -1.48511338],
       [ 0.27221525,  0.690366  ],
       [ 0.54095936,  0.48591934],
       [ 0.38064009, -0.56240465]])

>>> y_new
array([0, 1, 2, 2, 2, 2])

It is also possible to estimate the density of the model at any given location. This is achieved using the score_samples() method: for each instance it is given, this method estimates the log of the probability density function (PDF) at that location. The greater the score, the higher the density:

>>> gm.score_samples(X)
array([-2.60782346, -3.57106041, -3.33003479, ..., -3.51352783,
       -4.39802535, -3.80743859])

If you compute the exponential of these scores, you get the value of the PDF at the location of the given instances. These are not probabilities, but probability densities: they can take on any positive value, not just between 0 and 1. To estimate the probability that an instance will fall within a particular region, you would have to integrate the PDF over that region (if you do so over the entire space of possible instance locations, the result will be 1).

Figure 9-17 shows the cluster means, the decision boundaries (dashed lines), and the density contours of this model:

mlst 0917
Figure 9-17. Cluster means, decision boundaries and density contours of a trained Gaussian mixture model

Nice! The algorithm clearly found an excellent solution. Of course, we made its task easy by actually generating the data using a set of 2D Gaussian distributions (unfortunately, real life data is not always so Gaussian and low-dimensional), and we also gave the algorithm the correct number of clusters. When there are many dimensions, or many clusters, or few instances, EM can struggle to converge to the optimal solution. You might need to reduce the difficulty of the task by limiting the number of parameters that the algorithm has to learn: one way to do this is to limit the range of shapes and orientations that the clusters can have. This can be achieved by imposing constraints on the covariance matrices. To do this, just set the covariance_type hyperparameter to one of the following values:

  • "spherical": all clusters must be spherical, but they can have different diameters (i.e., different variances).

  • "diag": clusters can take on any ellipsoidal shape of any size, but the ellipsoid’s axes must be parallel to the coordinate axes (i.e., the covariance matrices must be diagonal).

  • "tied": all clusters must have the same ellipsoidal shape, size and orientation (i.e., all clusters share the same covariance matrix).

By default, covariance_type is equal to "full", which means that each cluster can take on any shape, size and orientation (it has its own unconstrained covariance matrix). Figure 9-18 plots the solutions found by the EM algorithm when covariance_type is set to "tied" or "spherical“.

mlst 0918
Figure 9-18. covariance_type_diagram
Note

The computational complexity of training a GaussianMixture model depends on the number of instances m, the number of dimensions n, the number of clusters k, and the constraints on the covariance matrices. If covariance_type is "spherical or "diag", it is O(kmn), assuming the data has a clustering structure. If covariance_type is "tied" or "full", it is O(kmn2 + kn3), so it will not scale to large numbers of features.

Gaussian mixture models can also be used for anomaly detection. Let’s see how.

Anomaly Detection using Gaussian Mixtures

Anomaly detection (also called outlier detection) is the task of detecting instances that deviate strongly from the norm. These instances are of course called anomalies or outliers, while the normal instances are called inliers. Anomaly detection is very useful in a wide variety of applications, for example in fraud detection, or for detecting defective products in manufacturing, or to remove outliers from a dataset before training another model, which can significantly improve the performance of the resulting model.

Using a Gaussian mixture model for anomaly detection is quite simple: any instance located in a low-density region can be considered an anomaly. You must define what density threshold you want to use. For example, in a manufacturing company that tries to detect defective products, the ratio of defective products is usually well-known. Say it is equal to 4%, then you can set the density threshold to be the value that results in having 4% of the instances located in areas below that threshold density. If you notice that you get too many false positives (i.e., perfectly good products that are flagged as defective), you can lower the threshold. Conversely, if you have too many false negatives (i.e., defective products that the system does not flag as defective), you can increase the threshold. This is the usual precision/recall tradeoff (see Chapter 3). Here is how you would identify the outliers using the 4th percentile lowest density as the threshold (i.e., approximately 4% of the instances will be flagged as anomalies):

densities = gm.score_samples(X)
density_threshold = np.percentile(densities, 4)
anomalies = X[densities < density_threshold]

These anomalies are represented as stars on Figure 9-19:

mlst 0919
Figure 9-19. Anomaly detection using a Gaussian mixture model

A closely related task is novelty detection: it differs from anomaly detection in that the algorithm is assumed to be trained on a “clean” dataset, uncontaminated by outliers, whereas anomaly detection does not make this assumption. Indeed, outlier detection is often precisely used to clean up a dataset.

Tip

Gaussian mixture models try to fit all the data, including the outliers, so if you have too many of them, this will bias the model’s view of “normality”: some outliers may wrongly be considered as normal. If this happens, you can try to fit the model once, use it to detect and remove the most extreme outliers, then fit the model again on the cleaned up dataset. Another approach is to use robust covariance estimation methods (see the EllipticEnvelope class).

Just like K-Means, the GaussianMixture algorithm requires you to specify the number of clusters. So how can you find it?

Selecting the Number of Clusters

With K-Means, you could use the inertia or the silhouette score to select the appropriate number of clusters, but with Gaussian mixtures, it is not possible to use these metrics because they are not reliable when the clusters are not spherical or have different sizes. Instead, you can try to find the model that minimizes a theoretical information criterion such as the Bayesian information criterion (BIC) or the Akaike information criterion (AIC), defined in Equation 9-1.

Equation 9-1. Bayesian information criterion (BIC) and Akaike information criterion (AIC)
B I C = log ( m ) p - 2 log ( L ^ ) A I C = 2 p - 2 log ( L ^ )
  • m is the number of instances, as always.

  • p is the number of parameters learned by the model.

  • L ^ is the maximized value of the likelihood function of the model.

Both the BIC and the AIC penalize models that have more parameters to learn (e.g., more clusters), and reward models that fit the data well. They often end up selecting the same model, but when they differ, the model selected by the BIC tends to be simpler (fewer parameters) than the one selected by the AIC, but it does not fit the data quite as well (this is especially true for larger datasets).

To compute the BIC and AIC, just call the bic() or aic() methods:

>>> gm.bic(X)
8189.74345832983
>>> gm.aic(X)
8102.518178214792

Figure 9-21 shows the BIC for different numbers of clusters k. As you can see, both the BIC and the AIC are lowest when k=3, so it is most likely the best choice. Note that we could also search for the best value for the covariance_type hyperparameter. For example, if it is "spherical" rather than "full", then the model has much fewer parameters to learn, but it does not fit the data as well.

mlst 0921
Figure 9-21. AIC and BIC for different numbers of clusters k

Bayesian Gaussian Mixture Models

Rather than manually searching for the optimal number of clusters, it is possible to use instead the BayesianGaussianMixture class which is capable of giving weights equal (or close) to zero to unnecessary clusters. Just set the number of clusters n_components to a value that you have good reason to believe is greater than the optimal number of clusters (this assumes some minimal knowledge about the problem at hand), and the algorithm will eliminate the unnecessary clusters automatically. For example, let’s set the number of clusters to 10 and see what happens:

>>> from sklearn.mixture import BayesianGaussianMixture
>>> bgm = BayesianGaussianMixture(n_components=10, n_init=10, random_state=42)
>>> bgm.fit(X)
>>> np.round(bgm.weights_, 2)
array([0.4 , 0.21, 0.4 , 0.  , 0.  , 0.  , 0.  , 0.  , 0.  , 0.  ])

Perfect: the algorithm automatically detected that only 3 clusters are needed, and the resulting clusters are almost identical to the ones in Figure 9-17.

In this model, the cluster parameters (including the weights, means and covariance matrices) are not treated as fixed model parameters anymore, but as latent random variables, like the cluster assignments (see Figure 9-22). So z now includes both the cluster parameters and the cluster assignments.

mlst 0922
Figure 9-22. Bayesian Gaussian mixture model

Prior knowledge about the latent variables z can be encoded in a probability distribution p(z) called the prior. For example, we may have a prior belief that the clusters are likely to be few (low concentration), or conversely, that they are more likely to be plentiful (high concentration). This can be adjusted using the weight_concentration_prior hyperparameter. Setting it to 0.01 or 1000 gives very different clusterings (see Figure 9-23). However, the more data we have, the less the priors matter. In fact, to plot diagrams with such large differences, you must use very strong priors and little data.

mlst 0923
Figure 9-23. Using different concentration priors
Note

The fact that you see only 3 regions in the right plot although there are 4 centroids is not a bug: the weight of the top-right cluster is much larger than the weight of the lower-right cluster, so the probability that any given point in this region belongs to the top-right cluster is greater than the probability that it belongs to the lower-right cluster, even near the lower-right cluster.

Bayes’ theorem (Equation 9-2) tells us how to update the probability distribution over the latent variables after we observe some data X. It computes the posterior distribution p(z|X), which is the conditional probability of z given X.

Equation 9-2. Bayes’ theorem
p ( z | X ) = Posterior = Likelihood×Prior Evidence = p(X|z)p(z) p(X)

Unfortunately, in a Gaussian mixture model (and many other problems), the denominator p(x) is intractable, as it requires integrating over all the possible values of z (Equation 9-3). This means considering all possible combinations of cluster parameters and cluster assignments.

Equation 9-3. The evidence p(X) is often intractable
p ( X ) = p ( X | z ) p ( z ) d z

This is one of the central problems in Bayesian statistics, and there are several approaches to solving it. One of them is variational inference, which picks a family of distributions q(z; λ) with its own variational parameters λ (lambda), then it optimizes these parameters to make q(z) a good approximation of p(z|X). This is achieved by finding the value of λ that minimizes the KL divergence from q(z) to p(z|X), noted DKL(qp). The KL divergence equation is shown in (see Equation 9-4), and it can be rewritten as the log of the evidence (log p(X)) minus the evidence lower bound (ELBO). Since the log of the evidence does not depend on q, it is a constant term, so minimizing the KL divergence just requires maximizing the ELBO.

Equation 9-4. KL divergence from q(z) to p(z|X)
D KL ( q p ) = 𝔼 q log q(z) p(z|X) = 𝔼 q log q ( z ) - log p ( z | X ) = 𝔼 q log q ( z ) - log p(z,X) p(X) = 𝔼 q log q ( z ) - log p ( z , X ) + log p ( X ) = 𝔼 q log q ( z ) - 𝔼 q log p ( z , X ) + 𝔼 q log p ( X ) = 𝔼 q log p ( X ) - 𝔼 q log p ( z , X ) - 𝔼 q log q ( z ) = log p ( X ) - ELBO where ELBO = 𝔼 q log p ( z , X ) - 𝔼 q log q ( z )

In practice, there are different techniques to maximize the ELBO. In mean field variational inference, it is necessary to pick the family of distributions q(z; λ) and the prior p(z) very carefully to ensure that the equation for the ELBO simplifies to a form that can actually be computed. Unfortunately, there is no general way to do this, it depends on the task and requires some mathematical skills. For example, the distributions and lower bound equations used in Scikit-Learn’s BayesianGaussianMixture class are presented in the documentation. From these equations it is possible to derive update equations for the cluster parameters and assignment variables: these are then used very much like in the Expectation-Maximization algorithm. In fact, the computational complexity of the BayesianGaussianMixture class is similar to that of the GaussianMixture class (but generally significantly slower). A simpler approach to maximizing the ELBO is called black box stochastic variational inference (BBSVI): at each iteration, a few samples are drawn from q and they are used to estimate the gradients of the ELBO with regards to the variational parameters λ, which are then used in a gradient ascent step. This approach makes it possible to use Bayesian inference with any kind of model (provided it is differentiable), even deep neural networks: this is called Bayesian deep learning.

Tip

If you want to dive deeper into Bayesian statistics, check out the Bayesian Data Analysis book by Andrew Gelman, John Carlin, Hal Stern, David Dunson, Aki Vehtari, and Donald Rubin.

Gaussian mixture models work great on clusters with ellipsoidal shapes, but if you try to fit a dataset with different shapes, you may have bad surprises. For example, let’s see what happens if we use a Bayesian Gaussian mixture model to cluster the moons dataset (see Figure 9-24):

mlst 0924
Figure 9-24. moons_vs_bgm_diagram

Oops, the algorithm desperately searched for ellipsoids, so it found 8 different clusters instead of 2. The density estimation is not too bad, so this model could perhaps be used for anomaly detection, but it failed to identify the two moons. Let’s now look at a few clustering algorithms capable of dealing with arbitrarily shaped clusters.

Other Anomaly Detection and Novelty Detection Algorithms

Scikit-Learn also implements a few algorithms dedicated to anomaly detection or novelty detection:

  • Fast-MCD (minimum covariance determinant), implemented by the EllipticEnvelope class: this algorithm is useful for outlier detection, in particular to cleanup a dataset. It assumes that the normal instances (inliers) are generated from a single Gaussian distribution (not a mixture), but it also assumes that the dataset is contaminated with outliers that were not generated from this Gaussian distribution. When it estimates the parameters of the Gaussian distribution (i.e., the shape of the elliptic envelope around the inliers), it is careful to ignore the instances that are most likely outliers. This gives a better estimation of the elliptic envelope, and thus makes it better at identifying the outliers.

  • Isolation forest: this is an efficient algorithm for outlier detection, especially in high-dimensional datasets. The algorithm builds a Random Forest in which each Decision Tree is grown randomly: at each node, it picks a feature randomly, then it picks a random threshold value (between the min and max value) to split the dataset in two. The dataset gradually gets chopped into pieces this way, until all instances end up isolated from the other instances. An anomaly is usually far from other instances, so on average (across all the Decision Trees) it tends to get isolated in less steps than normal instances.

  • Local outlier factor (LOF): this algorithm is also good for outlier detection. It compares the density of instances around a given instance to the density around its neighbors. An anomaly is often more isolated than its k nearest neighbors.

  • One-class SVM: this algorithm is better suited for novelty detection. Recall that a kernelized SVM classifier separates two classes by first (implicitly) mapping all the instances to a high-dimensional space, then separating the two classes using a linear SVM classifier within this high-dimensional space (see Chapter 5). Since we just have one class of instances, the one-class SVM algorithm instead tries to separate the instances in high-dimensional space from the origin. In the original space, this will correspond to finding a small region that encompasses all the instances. If a new instance does not fall within this region, it is an anomaly. There are a few hyperparameters to tweak: the usual ones for a kernelized SVM, plus a margin hyperparameter that corresponds to the probability of a new instance being mistakenly considered as novel, when it is in fact normal. It works great, especially with high-dimensional datasets, but just like all SVMs, it does not scale to large datasets.

1 “Least square quantization in PCM,” Stuart P. Lloyd. (1982).

2 “k-means\++: The advantages of careful seeding,” David Arthur and Sergei Vassilvitskii (2006).

3 “Using the Triangle Inequality to Accelerate k-Means,” Charles Elkan (2003).

4 The triangle inequality is AC ≤ AB + BC where A, B and C are three points, and AB, AC and BC are the distances between these points.

5 “Web-Scale K-Means Clustering,” David Sculley (2010).

6 Phi (ϕ or φ) is the 21st letter of the Greek alphabet.

7 Most of these notations are standard, but a few additional notations were taken from the Wikipedia article on plate notation.

About the Author

Aurélien Géron is a Machine Learning consultant. A former Googler, he led the YouTube video classification team from 2013 to 2016. He was also a founder and CTO of Wifirst from 2002 to 2012, a leading Wireless ISP in France; and a founder and CTO of Polyconseil in 2001, the firm that now manages the electric car sharing service Autolib’.

Before this he worked as an engineer in a variety of domains: finance (JP Morgan and Société Générale), defense (Canada’s DOD), and healthcare (blood transfusion). He published a few technical books (on C++, WiFi, and internet architectures), and was a Computer Science lecturer in a French engineering school.

A few fun facts: he taught his three children to count in binary with their fingers (up to 1023), he studied microbiology and evolutionary genetics before going into software engineering, and his parachute didn’t open on the second jump.

Colophon

The animal on the cover of Hands-On Machine Learning with Scikit-Learn and TensorFlow is the fire salamander (Salamandra salamandra), an amphibian found across most of Europe. Its black, glossy skin features large yellow spots on the head and back, signaling the presence of alkaloid toxins. This is a possible source of this amphibian’s common name: contact with these toxins (which they can also spray short distances) causes convulsions and hyperventilation. Either the painful poisons or the moistness of the salamander’s skin (or both) led to a misguided belief that these creatures not only could survive being placed in fire but could extinguish it as well.

Fire salamanders live in shaded forests, hiding in moist crevices and under logs near the pools or other freshwater bodies that facilitate their breeding. Though they spend most of their life on land, they give birth to their young in water. They subsist mostly on a diet of insects, spiders, slugs, and worms. Fire salamanders can grow up to a foot in length, and in captivity, may live as long as 50 years.

The fire salamander’s numbers have been reduced by destruction of their forest habitat and capture for the pet trade, but the greatest threat is the susceptibility of their moisture-permeable skin to pollutants and microbes. Since 2014, they have become extinct in parts of the Netherlands and Belgium due to an introduced fungus.

Many of the animals on O’Reilly covers are endangered; all of them are important to the world. To learn more about how you can help, go to animals.oreilly.com.

The cover image is from Wood’s Illustrated Natural History. The cover fonts are URW Typewriter and Guardian Sans. The text font is Adobe Minion Pro; the heading font is Adobe Myriad Condensed; and the code font is Dalton Maag’s Ubuntu Mono.